














地理必修 第一册第二节 太阳对地球的影响优质ppt课件
展开
这是一份地理必修 第一册第二节 太阳对地球的影响优质ppt课件,文件包含第一章第二节太阳对地球的影响课件pptx、第一章第二节太阳对地球的影响专练docx、第一章第二节太阳对地球的影响教师版docx、第一章第二节太阳对地球的影响学生版docx等4份课件配套教学资源,其中PPT共58页, 欢迎下载使用。
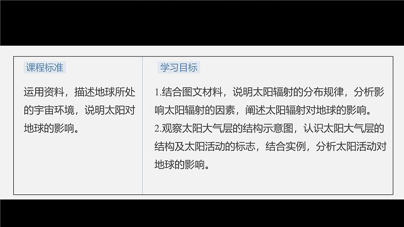
1.结合图文材料,说明太阳辐射的分布规律,分析影响太阳辐射的因素,阐述太阳辐射对地球的影响。2.观察太阳大气层的结构示意图,认识太阳大气层的结构及太阳活动的标志,结合实例,分析太阳活动对地球的影响。
运用资料,描述地球所处的宇宙环境,说明太阳对地球的影响。
目标1 太阳辐射对地球的影响
目标2 太阳活动与地球
1.太阳概况:太阳是一颗巨大、 的气体星球,其主要成分是 和氦,表面温度约为 K。2.太阳辐射概况
3.对地球和人类的影响(1)为地球提供 ,维持着地表温度,是地球上水、大气运动和生命活动的主要 。
(2)为我们生活、生产提供 ,如 、石油、太阳能热水器、光伏电站等。太阳辐射作用下形成的各种能源有:
1.太阳辐射强的地区,热量一定丰富。( )2.地球上的能量全部来自太阳辐射。( )3.化石燃料的能量来自太阳辐射。 ( ) 4.太阳辐射在地球大气上界的分布随纬度的升高而减少。 ( )
1.太阳辐射总量的分布(1)全球的太阳辐射分布太阳辐射总量最大值出现在回归线附近的沙漠地区,而不是出现在赤道地区。
世界各地年太阳辐射总量分布不均衡,总体分布特征如下:
②时间分布:夏季太阳辐射强于冬季。(2)我国年太阳辐射总量的空间分布我国年太阳辐射总量的分布,从总体上看是从东部沿海向西部内陆逐渐增强。高值中心在青藏高原,低值中心在四川盆地。
①青藏高原成为太阳辐射高值中心的原因:海拔高,空气稀薄,空气中尘埃含量较少,大气对太阳辐射的削弱作用小,到达地面的太阳辐射能量多;晴天较多,日照时间较长。②四川盆地成为太阳辐射低值中心的原因:盆地地形,水汽不易散发,空气中水汽含量多,阴天、雾天较多,对太阳辐射削弱作用强,从而造成日照时间短,日照强度弱,太阳能资源贫乏。
2.影响太阳辐射的因素
甘肃省风能、太阳能资源较为丰富。2019年,甘肃省太阳能发电量为90亿千瓦时,约占全省发电量的6.10%。下图为甘肃省太阳辐射[单位:kW·h/(m2·a)]分布示意图。
1.[综合思维]风能的根本来源是什么?
2.[区域认知]指出甘肃省太阳能资源分布特征。
答案 分布不均;西北部太阳能资源丰富,东部、东南部太阳能资源相对匮乏。
3.[综合思维]造成甘肃省太阳能资源地域差异的主导因素是什么?
4.[区域认知]分析甘肃省太阳能资源丰富的原因。
答案 甘肃省位于中纬度地区,夏季太阳高度较大,白昼较长;地处内陆,降水少,晴天多,日照时间长;地形以山地、高原为主,海拔高,空气稀薄,大气透明度高。
太阳源源不断地向外辐射能量,虽然到达地球的能量只占太阳辐射总能量的二十二亿分之一,但对地球的影响却是巨大的。结合所学知识,回答1~2题。1.下列关于太阳辐射对地球影响的说法,不正确的是A.太阳辐射能维持地表的温度B.煤和石油等矿物燃料来源于地下,不是来源于太阳辐射C.地球上水、大气运动和生命活动的能量来自太阳辐射D.太阳辐射对人类生产、生活以及地表环境产生影响
2.下列人类活动中,所利用的能源最终不是来自太阳辐射的是A.行进中的赛车 B.煤球炉C.太阳能电池 D.地热发电站
(2022·湖南省长沙市期末)太阳能光伏发电站是利用太阳能的主要装置,下图为“我国某区域光伏发电站景观图”,该地区的发电效率高。据此完成3~4题。3.从空间分布看,太阳辐射A.和纬度呈正相关B.和地势呈正相关C.和降水呈正相关D.和植被覆盖率呈正相关
4.从资源条件看,该地区最可能位于A.四川盆地 B.长江中下游地区C.内蒙古西部 D.南岭地区
1.太阳的大气层(1)结构:从里到外分为A 层、B色球层和C日冕层。(2)特征
2.太阳风太阳大气不断释放的 被称为太阳风。3.太阳活动概况(1)概念: 的变化。(2)主要类型
4.太阳活动对地球的影响
1.肉眼可以观测到的太阳表面是光球层。( )2.太阳黑子处不发光。( )3.极光现象在高纬地区的夜晚容易观察。( )
太阳耀斑是太阳爆发的强烈辐射,而日冕物质抛射就如其名字一样,是日冕层抛射出的大量带电粒子,这些物质大约1~3天抵达地球,导致了大规模的极光爆发。
1.[区域认知]下图为“太阳大气层的结构示意图”,在图中标出对应的太阳活动。
太阳黑子 太阳耀斑、日珥 日冕物质抛射
2.[综合思维]太阳黑子的变化周期一般被认为是太阳活动的周期。下图是18世纪以来的太阳黑子数,根据该图计算太阳黑子的变化周期。(提示:找出最左侧和最右侧波谷的年份,数出这两个年份间波峰的个数,计算相邻两个波谷间的平均时间间隔。)
答案 最左侧波谷的年份约为1710年,最右侧波谷的年份约为2010年,两个年份间波峰的个数为27个,相邻两个波谷间的平均时间间隔为(2010-1710)÷27≈11.11,即太阳黑子的变化周期约为11年。
3.[综合思维]完成太阳活动对地球的影响。
4.[地理实践力]当太阳活动达到高峰年时,你认为哪些部门应该做好防范工作?
答案 通信、航天、气象、交通、电力等部门。
(2022·福建莆田期末)湖南长沙马王堆一号汉墓中曾出土一幅彩绘帛画,画的右上方是一轮红色的太阳,太阳中间有一只三趾的乌鸦。《淮南子》中也记载过这一现象,称“日中有踆(cūn)乌”。据此完成1~2题。1.画中的“乌鸦”最可能是 ,它发生在太阳大气层的___________ A.太阳耀斑 色球层 B.太阳黑子 光球层C.日珥 日冕层 D.太阳风 日冕层
2.该现象剧烈爆发时,对地球的影响是A.为地球提供光热资源B.全球许多国家发生强烈地震C.干扰无线电短波通信D.引起高层大气出现云雨天气
(2021·北京海淀区101中学期末)读“某区域在某时段内自然灾害发生频次与太阳活动强弱变化关系示意图”,完成3~4题。
3.据图可知,太阳活动强弱与自然灾害频次A.无关联 B.呈正相关C.呈负相关 D.无法确定
4.太阳活动出现高峰值时①太阳黑子数量明显增多 ②地球磁场被扰动很明显 ③卫星导航和空间通信受到干扰 ④为地球提供更丰富的光热资源A.①②③ B.①②④C.①③④ D.②③④
(2022·辽宁沈阳月考)2021年4月29日11时23分,“天和核心舱”在我国海南文昌卫星发射基地发射升空,标志着我国正式迈出了空间站建设的第一步,其空间位置如下图所示。据此完成1~2题。
1.对“天和核心舱”与地球站通信联系干扰强度最大的是A.极光现象 B.太阳耀斑爆发C.流星现象 D.太阳辐射
2.“天和核心舱”工作时利用的主要能源是A.太阳能 B.太阳风C.核能 D.风能
下图示意太阳能“屋顶”。晴朗的白天,“屋顶”将太阳能转化为电能,把富余的电能送入电网。我国上海正在积极推广“太阳能屋顶计划”。据此完成3~5题。 3.下列自然现象与太阳辐射无关的是A.风的形成 B.岩浆喷发C.生物的出现 D.海水蒸发
4.上海积极推广“太阳能屋顶计划”是因为A.太阳能屋顶可以美化环境B.上海是我国太阳能资源最丰富的地区C.太阳能资源清洁、可再生D.上海人口稠密、经济发达,能源储量大
5.正常年份上海“屋顶”太阳能发电量波动最大的季节是A.春季 B.夏季C.秋季 D.冬季
(2022·吉林长春市期末)极光是一种绚丽多彩的发光现象,需要特殊的条件才能形成。下图为天文爱好者拍摄的极光图片。据此完成6~7题。6.如果你想拍摄到此照片,需要从网上提前查询A.太阳辐射强度 B.太阳活动周期C.天气预报情况 D.八颗行星位置
7.你认为在我国可能拍摄到类似照片的地点是A.黑龙江漠河 B.青藏高原C.海南三亚 D.新疆阿勒泰
(2021·安徽淮北市树人高级中学月考)美国国家航空航天局(NASA)证实,太阳在2017年9月6日晚连续爆发两次“闪焰”(太阳耀斑大爆炸),其爆炸等级打破了12年来的观测纪录,并伴随着日冕层上高能带电粒子流抛射(CME)。专家表示CME抛射的带电粒子流会抵达地球并造成较大影响。据此完成8~10题。8.若2017~2018年是太阳活动高峰期,则下一个太阳活动高峰期约为A.2025~2026年 B.2026~2027年C.2027~2028年 D.2028~2029年
9.下列描述正确的是A.“闪焰”发生于光球层 B.CME发生于色球层C.“闪焰”发生时,CME格外强烈 D.CME发生地温度低于“闪焰”发生地
10.“闪焰”给地球带来的影响是A.我国华北地区极光绚烂B.国内有线电话通话中断C.许多地区无线电短波通信中断D.全球多地出现降水高峰
(2021·河南洛阳月考)读“上海和昆明多年平均太阳辐射量统计图”,完成11~12题。11.7、8月份上海太阳辐射量明显多于昆明,其主要影响因素是A.纬度 B.地势C.天气 D.海陆位置
12.昆明年太阳辐射总量多于上海,主要是因为昆明A.地势高 B.昼夜温差小C.植被多 D.纬度低
地处黄河上游龙羊峡地区的铁盖乡,由于人类过度开发,土地沙漠化严重。黄河上游水电开发公司瞄准这片荒地建立了光伏电站。光伏电站建成后,光伏板需要不定期清洗。几年后光伏产业园的草地植被得到了缓慢恢复,光伏板清洗次数减少,光伏发电量大增。据此完成13~15题。13.草场恢复促使该产业园区光伏发电量大增的最主要原因是A.植被增多,光合作用增强B.地表比热增大,地温提升C.沙尘减少,大气质量变好D.空气湿度减小,云量减少
14.在独立使用运行光伏发电的一些地区出现了拉闸限电的现象,原因是光伏发电A.占地面积大 B.受天气影响大C.政策调整 D.维护困难
15.采用太阳能发电对当地的影响是A.降低用电价格 B.大量占用耕地C.改善能源结构 D.增加电能消耗
16.(2022·北京丰台区期末)读“我国年太阳辐射总量分布局部图”,回答下列问题。(10分)(1)兰州的纬度比广州高,但年太阳辐射总量比广州丰富,简要分析原因。(2分)
答案 兰州地处内陆,气候干燥,晴天比地处沿海的广州多。
(3)描述台湾岛年太阳辐射总量的分布特点,并指出其主要影响因素。(4分)
答案 分布不均,由西南向东北递减。纬度;降水(天气)。
(2)分析成都附近成为低值中心的原因。(4分)
答案 成都地处四川盆地,盆地地形,水汽不易扩散,空气中水汽含量大;阴雨天、雾天较多,日照时间短。
17.分析下列材料,完成下列问题。(9分)材料 1988年7月上旬,4万多只鸽子参加了一年一度的“北—南”国际信鸽大赛。可令人吃惊的是,许多参加过多次大赛的经验丰富的“信鸽选手”却纷纷迷航。7月3日,从法国放飞的大约5 000只来自英国的鸽子,仅有285只被找到,许多鸽子死后被冲上海岸。(1)北美洲受太阳活动影响最严重的国家是 。届时该国人们将可能看到壮观的 现象。(2分)
相关课件
这是一份高中地理第三节 地球的历史完美版ppt课件,文件包含第一章第三节地球的历史课件pptx、第一章第三节地球的历史专练docx、第一章第三节地球的历史教师版docx、第一章第三节地球的历史学生版docx等4份课件配套教学资源,其中PPT共55页, 欢迎下载使用。
这是一份高中地理人教版 (2019)必修 第一册第二节 土壤精品ppt课件,文件包含第五章第二节土壤课件pptx、第五章第二节土壤专练docx、第五章第二节土壤教师版docx、第五章第二节土壤学生版docx等4份课件配套教学资源,其中PPT共60页, 欢迎下载使用。
这是一份高中地理人教版 (2019)必修 第一册第二节 地貌的观察优质课件ppt,文件包含第四章第二节地貌的观察课件pptx、第四章第二节地貌的观察专练docx、第四章第二节地貌的观察教师版docx、第四章第二节地貌的观察学生版docx等4份课件配套教学资源,其中PPT共60页, 欢迎下载使用。
