
















人教版 (2019)必修 第一册第三节 防灾减灾试讲课ppt课件
展开
这是一份人教版 (2019)必修 第一册第三节 防灾减灾试讲课ppt课件,文件包含第六章第三节防灾减灾课件pptx、第六章第三节防灾减灾专练docx、第六章第三节防灾减灾教师版docx、第六章第三节防灾减灾学生版docx等4份课件配套教学资源,其中PPT共47页, 欢迎下载使用。
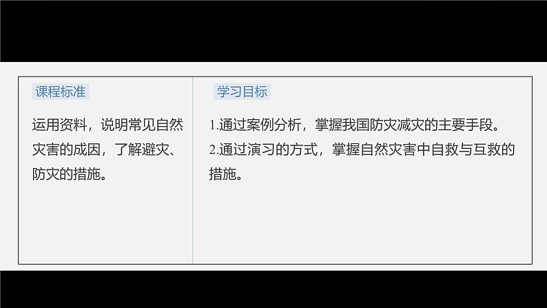
1.通过案例分析,掌握我国防灾减灾的主要手段。2.通过演习的方式,掌握自然灾害中自救与互救的措施。
运用资料,说明常见自然灾害的成因,了解避灾、防灾的措施。
1.指导方针:“以 为主, 相结合”,以最大限度地减轻自然灾害的影响。2.工作内容
2.干旱灾害的防避措施(1)技术措施:人工增雨;循环用水,节约用水,提高水资源利用率;污水资源化。(2)工程措施:开展农田水利工程建设;跨流域调水。(3)生物措施:农林牧结合,营造防护林,改善生态环境;退耕还林,植树造林;选择耐旱作物,选育耐旱品种;改进耕作制度。(4)管理措施:重视灾情预报;优化农业布局。
自然灾害的防御就是在灾害发生之前采取工程性或非工程性防御措施,以防止或延迟灾害的发生,减轻灾害造成的危害。据此完成1~2题。1.下列属于非工程性防御措施的是A.研制、发射地球资源卫星进行自然灾害的监控B.退耕还林及打坝筑堤C.三峡水利枢纽工程D.通过多种方式,分别对不同人群进行防灾减灾的知识教育和技能培训
2.下列防护林工程以保持水土为主要目的的是A.长江中上游防护林体系B.沿海防护林体系C.平原防护林体系D.“三北”防护林体系
(2022·重庆南开中学期中)唐代诗人白居易的《杜陵叟》中有这样的诗句:“三月无雨旱风起,麦苗不秀多黄死。九月降霜秋早寒,禾穗未熟皆青乾。”读此诗句完成3~4题。3.以上诗句反映的是我国哪个地区农业生产中常见的气象灾害A.华北地区 B.四川盆地C.东北地区 D.华南地区
4.为了减轻类似“三月无雨旱风起,麦苗不秀多黄死”的灾情,宜采取的措施主要有①兴修水利工程,实行跨流域调水 ②大量开采地下水 ③推广先进节水灌溉技术 ④大力发展耐旱作物 ⑤减种粮食作物,扩种经济作物A.①②③ B.①③④C.③④⑤ D.②③⑤
对个人和家庭而言,防灾减灾的主要任务是自救与互救。
1.地震灾害的自救与互救
由于自然灾害导致死亡的人中,立即死亡者不到1/3,而大部分的死亡者属于“丧失生命机会”的人。
1.[地理实践力]判断下面在灾害发生时的做法是否正确,并说明判断理由。
答案 ①不正确,顺着泥石流的方向逃跑会被掩埋。②正确,山崩时躲在巨石后面,以防被乱石击伤。③正确,发生火灾时地面可获得氧气,用湿毛巾捂住口鼻可防止窒息,匍匐前行可逃离火场。④正确,洪水来临时应远离河流和桥梁,并向地势高处逃生。
答案 ⑤不正确,屋梁在地震中易倒塌。⑥正确,屋角稳定,不易倒塌;头顶棉被可以保护头部。
2.[综合思维]结合下图说明地震后被埋压时如何进行自救?
答案 首先,把上覆块体支撑牢固,以防继续塌落;其次,要处理好伤口,以防失血昏迷;再次,用石块敲击掩埋的物体求救;最后,要保存体力,等待救援,不能惊慌失措,大喊大叫。
过去我国“小震成灾,大震大灾”的现象经常发生,尤其在农村地区更为常见。据此完成1~2题。1.农村地区“小震成灾,大震大灾”现象产生的原因是①余震次数较多 ②防震意识较差 ③建筑质量较差 ④人口较为密集A.①② B.②③ C.③④ D.①③
2.当地震来临时,下列做法不正确的是
(2022·河南洛阳期中)2019年8月超强台风“利奇马”在我国浙江沿海登陆。据此完成3~4题。3.台风“利奇马”给所经地区造成了严重灾害,主要是由于A.持续少雨 B.低温暴雪C.晴朗干燥 D.狂风暴雨
4.台风来临时,为有效减少当地人员伤亡和财产损失,可以采取的避灾方式为A.及时在大树下躲避B.到海边空旷地区集聚C.寻找坚固建筑物躲避D.向低平地区疏散
(2022·吉林长春月考)读图,回答1~3题。1.应急避难场所针对的自然灾害主要是A.台风灾害 B.寒潮灾害C.地震灾害 D.洪涝灾害
2.在防灾减灾中,了解附近的应急避难场所属于A.灾前准备内容 B.灾害监测内容C.灾后恢复内容 D.灾害救援内容
3.应急避难场所一般布设在A.城镇的住宅区内 B.乡村的空旷地带C.城镇的商业街中 D.城镇的空旷地带
(2021·安徽滁州市期末)读图,完成4~5题。4.图示地区洪涝灾害多发的自然原因是①地势低洼,曲流多 ②季风气候区,降水变率大③无天然入海河道,泄流不畅 ④众多支流汇聚,洪峰叠加A.①② B.②③ C.③④ D.①④
5.该地采取的防洪工程措施主要是A.做好逃生路线的规划 B.修筑防洪大堤C.政府发放救援物资 D.关注天气预报
2019年6月14日,有五个旅游爱好者在广东韶关天池山登山时,突遇山洪暴发。由于出门的时候没有做好相应的准备,突如其来的山洪让几个人手足无措。据此完成6~7题。6.为了避免类似事故的发生,登山探险出发前必须做好的准备工作主要是A.关注天气预报,避开雨季探险B.进行逃生快跑训练C.掌握游泳、划船等技能D.准备好急救药品
7.登山时如果突遇山洪来临,最好的逃生办法是A.顺着山谷向低处快跑B.顺着山谷朝山洪来的方向快跑C.向山谷侧面的高处快跑D.找到最近的一棵高树快速爬上去
(2022·江西南昌期末)每年国庆后,云南省曲靖市森林火险气象等级变高,进入森林防火期,到来年五月一日结束。据此完成8~9题。8.曲靖市在该时段森林火险气象等级较高的主要原因可能有①空气湿度小 ②气温较高 ③人口密集 ④风力较大A.①② B.①④ C.②③ D.③④
9.森林火险气象等级较高时,当地采取的最合理的防灾措施是A.紧急撤离全部居民 B.加强监测与预报C.大规模砍伐森林 D.加固木质建筑物
如图是“某地区大地震后救灾工作程序示意图”。读图,回答10~11题。10.图中所示救灾工作程序还可能适用于A.沙尘暴 B.洪涝 C.旱灾 D.寒潮
11.为降低大城市震后救灾活动强度,应采取的主要措施包括①调整产业结构 ②人口外迁 ③房屋加固④组建志愿者队伍 ⑤开展避灾自救技能培训A.②③④ B.②③⑤C.①②⑤ D.③④⑤
减少洪涝灾害的损失,熟悉一些灾害中的自救和互救常识是很有必要的,这样就会在关键时刻为挽救生命提供更多可能。根据所学知识,完成12~14题。12.下列属于个人或家庭防洪准备的是①训练爬高能力 ②预备钢制家具 ③收听汛期天气预报 ④暴雨季节不去山区郊游 ⑤学会游泳 ⑥学会救生演习的知识A.①②③④⑤⑥ B.①③④⑤⑥C.②③④⑤⑥ D.②④⑤⑥
13.当洪水来临时,应对洪水灾害的不正确做法是A.躲到屋顶、大树或附近小山丘上暂避B.及时报告,统一组织抢险救灾C.有序地将人员和财产向低处转移D.有序地将人员和财产向高处转移
14.下列洪水互救方法不正确的是A.向落水者抛救生圈B.对溺水人员进行人工呼吸C.划船、游泳去救人D.等洪水过后再去救人
15.阅读材料,回答下列问题。(18分)青藏高原是我国地震频发地区。2016年1月21日,青藏高原东北部某地发生6.4级地震,震源深度10千米,震区示意图如下。地震发生后,甲村受到了很大的破坏。该地区冬、夏季多为偏南风。
(1)分析影响图示震区开展救灾工作的不利自然条件。(6分)
答案 气候:地处青藏高原,地势高,高寒缺氧。地形地势:地处山地,地势落差较大,地震易引发滑坡。地质构造:位于两条断裂带之间,地质构造不稳定。
(2)该震区可以采取哪些抗震救灾措施?(8分)
答案 非工程性防御措施:加强教育和宣传,提高防灾减灾的安全意识;加强预报,及时预警;制定防震减灾的应急方案等。工程性防御措施:加固山体,防止滑坡,对建设工程进行抗震设防。
(3)在灾后重建过程中,有专家认为甲村不适合原址重建。说明甲村需要异地重建的依据。(4分)
答案 甲村等高线较密集,坡度较大;该地冬、夏季节多为偏南风,在甲村受到地形抬升,多地形雨,易引发泥石流、滑坡等地质灾害。
16.读“我国泥石流分布示意图”,完成下列问题。(14分)
(1)图中A地区是我国泥石流多发地区,导致该地区泥石流多发的自然原因有哪些?(6分)
答案 地形崎岖,地势陡峻(坡面物质不稳定);地壳活跃(地震、断层发育,碎屑物质丰富);气候湿润,降水量大。
(2)图中B地区泥石流较A地区少,试分析其原因。(2分)
答案 B地地质地貌与A地相似,但位于干旱区,降水稀少,缺乏形成泥石流的动力条件。
相关课件
这是一份高中地理第三节 地球的历史完美版ppt课件,文件包含第一章第三节地球的历史课件pptx、第一章第三节地球的历史专练docx、第一章第三节地球的历史教师版docx、第一章第三节地球的历史学生版docx等4份课件配套教学资源,其中PPT共55页, 欢迎下载使用。
这是一份高中地理人教版 (2019)必修 第一册第三节 海水的运动精品ppt课件,共60页。PPT课件主要包含了第三章地球上的水,课程标准,学习目标,课时对点练,火山爆发,对人类活动的影响,风暴潮,海岸地貌,2月变化规律,一定方向等内容,欢迎下载使用。
这是一份高中地理人教版 (2019)必修 第一册第三节 防灾减灾教案配套ppt课件,共27页。PPT课件主要包含了第三节防灾减灾,灾后恢复,自然灾害监测,致灾全过程,应急预案,物资和人员,心理援助,经济和社会,自救和互救,挽救生命等内容,欢迎下载使用。
