专题12 动量、冲量的理解及动量定理的应用-决胜2025年高考物理真题题源解析(新高考通用)
展开
这是一份专题12 动量、冲量的理解及动量定理的应用-决胜2025年高考物理真题题源解析(新高考通用),文件包含专题12动量冲量的理解及动量定理的应用原卷版docx、专题12动量冲量的理解及动量定理的应用解析版docx等2份试卷配套教学资源,其中试卷共39页, 欢迎下载使用。
近年真题精选:分类精选近年真题,把握命题趋势。
必备知识速记:归纳串联解题必备知识,总结易错易混点。
名校模拟探源:精选适量名校模拟题,发掘高考命题之源。
命题分析
2024年高考各卷区物理试题均考查了动量问题。预测2025年高考会继续考查。
试题精讲
考向一 动量的理解与计算
1.(2024年辽宁卷第1题) 2024年5月3日,长征五号遥八运载火箭托举嫦娥六号探测器进入地月转移轨道,火箭升空过程中,以下描述其状态的物理量属于矢量的是( )
A. 质量B. 速率C. 动量D. 动能
考向二 恒力冲量的计算
2.(2024·江苏卷·第13题)嫦娥六号在轨速度为v0,着陆器对应的组合体A与轨道器对应的组合体B分离时间为Δt,分离后B的速度为v,且与v0同向,A、B的质量分别为m、M。求:
(1)分离后A的速度v1;
(2)分离时A对B的推力大小。
考向三 动量定理的应用
3.(2024年全国甲卷第7题)(多选)蹦床运动中,体重为的运动员在时刚好落到蹦床上,对蹦床作用力大小F与时间t的关系如图所示。假设运动过程中运动员身体始终保持竖直,在其不与蹦床接触时蹦床水平。忽略空气阻力,重力加速度大小取。下列说法正确的是( )
A. 时,运动员的重力势能最大
B. 时,运动员的速度大小为
C 时,运动员恰好运动到最大高度处
D. 运动员每次与蹦床接触到离开过程中对蹦床的平均作用力大小为
考向一 动量的理解与计算
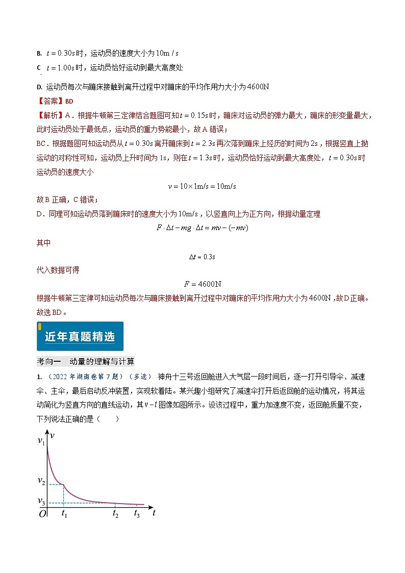
1. (2022年湖南卷第7题)(多选) 神舟十三号返回舱进入大气层一段时间后,逐一打开引导伞、减速伞、主伞,最后启动反冲装置,实现软着陆。某兴趣小组研究了减速伞打开后返回舱的运动情况,将其运动简化为竖直方向的直线运动,其图像如图所示。设该过程中,重力加速度不变,返回舱质量不变,下列说法正确的是( )
A. 在时间内,返回舱重力的功率随时间减小
B. 在时间内,返回舱的加速度不变
C. 在时间内,返回舱的动量随时间减小
D. 在时间内,返回舱的机械能不变
2.(2021年湖南卷第2题)物体的运动状态可用位置x和动量p描述,称为相,对应p-x图像中的一个点。物体运动状态的变化可用p-x图像中的一条曲线来描述,称为相轨迹。假如一质点沿x轴正方向做初速度为零的匀加速直线运动,则对应的相轨迹可能是( )
考向二 恒力冲量的计算
3.(2021年山东卷第16题) 海鸥捕到外壳坚硬的鸟蛤(贝类动物)后,有时会飞到空中将它丢下,利用地面的冲击打碎硬壳。一只海鸥叼着质量的鸟蛤,在的高度、以的水平速度飞行时,松开嘴巴让鸟蛤落到水平地面上。取重力加速度,忽略空气阻力。
(1)若鸟蛤与地面的碰撞时间,弹起速度可忽略,求碰撞过程中鸟蛤受到的平均作用力大小F;(碰撞过程中不计重力)
(2)在海鸥飞行方向正下方的地面上,有一与地面平齐、长度的岩石,以岩石左端为坐标原点,建立如图所示坐标系。若海鸥水平飞行的高度仍为,速度大小在之间,为保证鸟蛤一定能落到岩石上,求释放鸟蛤位置的x坐标范围。
考向三 动量定理的应用
4. (2023年新课标卷第6题)(多选)使甲、乙两条形磁铁隔开一段距离,静止于水平桌面上,甲的N极正对着乙的S极,甲的质量大于乙的质量,两者与桌面之间的动摩擦因数相等。现同时释放甲和乙,在它们相互接近过程中的任一时刻( )
A. 甲的速度大小比乙的大B. 甲的动量大小比乙的小
C. 甲的动量大小与乙的相等D. 甲和乙的动量之和不为零
5. (2022年山东卷第2题)我国多次成功使用“冷发射”技术发射长征十一号系列运载火箭。如图所示,发射仓内的高压气体先将火箭竖直向上推出,火箭速度接近零时再点火飞向太空。从火箭开始运动到点火的过程中( )
A. 火箭的加速度为零时,动能最大
B. 高压气体释放的能量全部转化为火箭的动能
C. 高压气体对火箭推力的冲量等于火箭动量的增加量
D. 高压气体的推力和空气阻力对火箭做功之和等于火箭动能的增加量
6. (2023年江苏卷第15题)如图所示,滑雪道AB由坡道和水平道组成,且平滑连接,坡道倾角均为45°。平台BC与缓冲坡CD相连。若滑雪者从P点由静止开始下滑,恰好到达B点。滑雪者现从A点由静止开始下滑,从B点飞出。已知A、P间的距离为d,滑雪者与滑道间的动摩擦因数均为,重力加速度为g,不计空气阻力。
(1)求滑雪者运动到P点的时间t;
(2)求滑雪者从B点飞出的速度大小v;
(3)若滑雪者能着陆在缓冲坡CD上,求平台BC的最大长度L。
7. (2022年湖南卷第14题)如图(a),质量为m的篮球从离地H高度处由静止下落,与地面发生一次非弹性碰撞后反弹至离地h的最高处。设篮球在运动过程中所受空气阻力的大小是篮球所受重力的倍(为常数且),且篮球每次与地面碰撞的碰后速率与碰前速率之比相同,重力加速度大小为g。
(1)求篮球与地面碰撞的碰后速率与碰前速率之比;
(2)若篮球反弹至最高处h时,运动员对篮球施加一个向下的压力F,使得篮球与地面碰撞一次后恰好反弹至h的高度处,力F随高度y的变化如图(b)所示,其中已知,求的大小;
(3)篮球从H高度处由静止下落后,每次反弹至最高点时,运动员拍击一次篮球(拍击时间极短),瞬间给其一个竖直向下、大小相等的冲量I,经过N次拍击后篮球恰好反弹至H高度处,求冲量I的大小。
8. (2021年天津卷第7题)(多选)一冲九霄,问鼎苍穹。2021年4月29日,长征五号B遥二运载火箭搭载空间站天和核心舱发射升空,标志着我国空间站建造进入全面实施阶段。下列关于火箭描述正确的是( )
A. 增加单位时间的燃气喷射量可以增大火箭的推力
B. 增大燃气相对于火箭的喷射速度可以增大火箭的推力
C. 当燃气喷出火箭喷口的速度相对于地面为零时火箭就不再加速
D. 火箭发射时获得的推力来自于喷出的燃气与发射台之间的相互作用
9. (2021年湖北卷第3题) 抗日战争时期,我军缴获不少敌军武器武装自己,其中某轻机枪子弹弹头质量约8 g,出膛速度大小约750 m/s。某战士在使用该机枪连续射击1分钟的过程中,机枪所受子弹的平均反冲力大小约12 N,则机枪在这1分钟内射出子弹的数量约为( )
A. 40B. 80C. 120D. 160
考向四 图像中的动量、冲量问题
10. (2023年福建卷第7题)(多选)甲、乙两辆完全相同的小车均由静止沿同一方向出发做直线运动。以出发时刻为计时零点,甲车的速度—时间图像如图(a)所示,乙车所受合外力—时间图像如图(b)所示。则( )
A. 0 ~ 2s内,甲车的加速度大小逐渐增大
B. 乙车在t = 2s和t = 6s时的速度相同
C. 2 ~ 6s内,甲、乙两车的位移不同
D. t = 8s时,甲、乙两车的动能不同
11. (2022年全国乙卷第7题)(多选)质量为的物块在水平力F的作用下由静止开始在水平地面上做直线运动,F与时间t的关系如图所示。已知物块与地面间的动摩擦因数为0.2,重力加速度大小取。则( )
A. 时物块的动能为零
B. 时物块回到初始位置
C. 时物块的动量为
D. 时间内F对物块所做的功为
考向五 实验:验证动量定理
12. (2021年江苏卷第11题)小明利用如图1所示的实验装置验证动量定理。将遮光条安装在滑块上,用天平测出遮光条和滑块的总质量,槽码和挂钩的总质量。实验时,将滑块系在绕过定滑轮悬挂有槽码的细线上。滑块由静止释放,数字计时器记录下遮光条通过光电门1和2的遮光时间和,以及这两次开始遮光的时间间隔,用游标卡尺测出遮光条宽度,计算出滑块经过两光电门速度的变化量。
(1)游标卡尺测量遮光条宽度如图2所示,其宽度___________;
(2)打开气泵,带气流稳定后调节气垫导轨,直至看到导轨上的滑块能在短时间内保持静止,其目的是___________;
(3)多次改变光电门2的位置进行测量,得到和的数据如下表请根据表中数据,在方格纸上作出图线___________。
(4)查得当地的重力加速度,根据动量定理,图线斜率的理论值为___________;
(5)实验结果发现,图线斜率的实验值总小于理论值,产生这一误差的两个可能原因时___________。
A.选用的槽码质量偏小
B.细线与气垫导轨不完全平行
C.每次释放滑块的位置不同
D.实验中的测量值偏大
一、动量和冲量
1.动量
(1)定义:物体的质量和速度的乘积.
(2)表达式:p=mv.
(3)方向:与速度的方向相同.
2.动量的变化
(1)动量是矢量,动量的变化量Δp也是矢量,其方向与速度的改变量Δv的方向相同.
(2)动量的变化量Δp,一般用末动量p′减去初动量p进行矢量运算,也称为动量的增量.即Δp=p′-p.
3.冲量
(1)定义:力与力的作用时间的乘积叫作力的冲量.
(2)公式:I=FΔt.
(3)单位:N·s.
(4)方向:冲量是矢量,其方向与力的方向相同.
4.动量与动能的比较
5.冲量的计算方法
二、动量定理的理解和应用
1.内容:物体在一个过程中所受力的冲量等于它在这个过程始末的动量变化量.
2.公式:Ft=mv′-mv或I=p′-p.
3.对动量定理的理解
(1)动量定理中的冲量是合力的冲量,而不是某一个力的冲量,它可以是合力的冲量,可以是各力冲量的矢量和,也可以是外力在不同阶段冲量的矢量和.
(2)Ft=p′-p是矢量式,两边不仅大小相等,而且方向相同.式中Ft是物体所受的合外力的冲量.
(3)Ft=p′-p除表明两边大小、方向的关系外,还说明了两边的因果关系,即合外力的冲量是动量变化的原因.
(4)由Ft=p′-p,得F=eq \f(p′-p,t)=eq \f(Δp,t),即物体所受的合外力等于物体动量的变化率.
(5)当物体运动包含多个不同过程时,可分段应用动量定理求解,也可以全过程应用动量定理.
(6)当物体的动量变化量一定时,力的作用时间Δt越短,力F就越大,力的作用时间Δt越长,力F就越小。
(7)当作用力F一定时,力的作用时间Δt越长,动量变化量Δp越大,力的作用时间Δt越短,动量变化量Δp越小。如在恒力作用下运动的小车,时间越长,小车的速度越大,动量变化量越大。
三、应用动量定理处理“流体模型”的冲击力问题
1. (2024·皖豫名校联盟&安徽卓越县中联盟·三模)如图所示,足够长粗糙斜面的倾角为37°,斜面顶端B与一段光滑的圆弧轨道AB相切于B点,圆弧AB的轨道半径为,对应的圆心角为53°,在B点放置一质量为3kg的小物块乙,乙刚好不沿斜面下滑。某时刻把质量为1kg的小物块甲从A点由静止释放,甲、乙在B点发生弹性碰撞,碰撞时间极短,碰后经过的时间甲、乙又发生第二次碰撞。已知甲与斜面之间的动摩擦因数为0.5,重力加速度g取10m/s2,设最大静摩擦力等于滑动摩擦力,sin37°=0.6,cs37°=0.8,求:
(1)滑块甲与乙发生第一次碰撞前瞬间的速度大小;
(2)滑块甲、乙第一次碰撞过程乙对甲的冲量;
(3)滑块甲与乙发生第二次碰撞前甲、乙之间的最大距离。
2. (2024·北京首都师大附中·三模)应用物理知识分析生活中的常见现象,可以使物理学习更加有趣和深入。例如你用手掌平托一苹果,保持这样的姿势在竖直平面内按顺时针方向做匀速圆周运动。在苹果从最低点a到最左侧点b运动的过程,下列说法中正确的是( )
A. 手掌对苹果的摩擦力越来越小
B. 手掌对苹果的支持力越来越大
C. 手掌对苹果的作用力越来越小
D. 因为苹果的动量大小不变,所以合外力对苹果的冲量为零
3. (2024·北京首都师大附中·三模)如图所示,一同学练习使用网球训练器单人打回弹,网球与底座之间有一弹性绳连接,练习过程中底座保持不动。该同学将网球抛至最高点a处用球拍击打,b是轨迹上的最高点,c处弹性绳仍然处于松弛状态,d处弹性绳已经绷紧并撞在竖直墙壁上,不计空气阻力。则( )
A. a处网球拍给网球的冲量沿水平方向
B. 拍打后a到c过程中网球受到的冲量方向竖直向下
C. c到d过程中网球受到的冲量方向竖直向下
D. d处反弹后网球做平抛运动
4. (2024·广东4月名校联考)在测试汽车的安全气囊对驾乘人员头部防护作用的实验中,某小组得到了假人头部所受安全气囊的作用力随时间变化的曲线(如图)。从碰撞开始到碰撞结束过程中,若假人头部只受到安全气囊的作用,则由曲线可知,假人头部( )
A. 速度的变化量等于曲线与横轴围成的面积B. 动量大小先增大后减小
C. 动能变化正比于曲线与横轴围成的面积D. 加速度大小先增大后减小
5. (2024·广西南宁市、河池市等校联考·二模)2023年秋某高校军训,如图所示,轻绳一端固定,质量为的同学(可视为质点)抓住绳的另一端,使绳水平拉直后由静止摆下过障碍物。已知绳长为,在轻绳到达竖直状态时放开绳索后水平飞出。绳子的固定端到地面的距离为。不计轻绳质量和空气阻力,重力加速度g取值,求:
(1)该同学做圆周运动的过程中合力冲量的大小;
(2)该同学摆到最低点(未飞出时)对绳的拉力大小;
(3)该同学的落地点离绳的固定端的水平距离和落地时重力的功率大小。
6. (2024·贵州省六校联盟·三模)如图所示,一长的水平传送带在电动机带动下以速度沿顺时针方向匀速转动,质量的小物块和质量的小物块B由跨过定滑轮的轻绳连接,绳不可伸长,A与定滑轮间的绳子与传送带平行。某时刻将物块A轻轻放在传送带最左端,已知物块A与传送带间的动摩擦因数,滑轮的质量和绳与滑轮间的摩擦不计,重力加速度,两物块均可视为质点。求:
(1)把物块A放上去瞬间B的加速度的大小;
(2)物块A从传送带左端运动到右端过程中传送带对物块A的冲量大小。
7. (2024·河南省九师联盟·三模)某田径运动员,在一次铅球比赛中,他先后两次以不同的抛射角度将铅球从同一位置掷出,铅球在空中两次运动过程中动量的变化量相同,不计空气阻力,则下列说法正确的是( )
A. 铅球两次空中运动时间相同
B. 两次掷铅球,运动员做的功相同
C. 两次掷铅球,运动员对铅球的冲量相同
D. 铅球两次在空中运动的最小速度大小相同命题解读
考向
考查统计
本类试题主要考查动量、冲量的理解及动量定理的应用。
考向一 动量的理解与计算
2024·辽宁卷,1
2022·湖南卷,7
2021·湖南卷,2
考向二 恒力冲量的计算
2024·江苏卷,13
2021·山东卷,16
考向三 动量定理的应用
2024·全国甲卷,7
2023·新课标卷,6
2022·广东卷,2
2022·湖南卷,14
2023·江苏卷,15
2021·天津卷,7
2021·湖北卷,3
考向四 图像中的动量、冲量问题
2023·福建卷,7
2022·全国乙卷,7
考向五 实验:验证动量定理
2021·江苏卷,11
0.721
0.790
0.854
0.913
0.968
1.38
1.52
1.64
1.75
1.86
动量
动能
物理意义
描述机械运动状态的物理量
定义式
p=mv
Ek=eq \f(1,2)mv2
标矢性
矢量
标量
变化因素
合外力的冲量
合外力所做的功
大小关系
p=eq \r(2mEk)
Ek=eq \f(p2,2m)
变化量
Δp=Ft
ΔEk=Fl
联系
(1)都是相对量,与参考系的选取有关,通常选取地面为参考系
(2)若物体的动能发生变化,则动量一定也发生变化;但动量发生变化时动能不一定发生变化
公式法
I=FΔt,此方法仅适用于求恒力的冲量,无需考虑物体的运动状态
图像法
F-t图像与t轴围成的面积表示冲量,此法既可以计算恒力的冲量,也可以计算变力的冲量
平均
值法
若方向不变的变力大小随时间均匀变化,即力为时间的一次函数,则力F在某段时间t内的冲量I=eq \f(F1+F2,2)t
动量
定理法
根据物体动量的变化量,由I=Δp求冲量,多用于求变力的冲量
研究
对象
流体类:液体流、气体流等,通常已知密度ρ
微粒类:电子流、光子流、尘埃等,通常给出单位体积内粒子数n
分析
步骤
①构建“柱状”模型:沿流速v的方向选取一段小柱体,其横截面积为S
②微元
研究
小柱体的体积ΔV=vSΔt
小柱体质量m=ρΔV=ρvSΔt
小柱体粒子数N=nvSΔt
小柱体动量p=mv=ρv2SΔt
③列出方程,应用动量定理FΔt=Δp研究
相关试卷
这是一份专题14 静电场的性质-决胜2025年高考物理真题题源解析(新高考通用),文件包含专题14静电场的性质原卷版docx、专题14静电场的性质解析版docx等2份试卷配套教学资源,其中试卷共92页, 欢迎下载使用。
这是一份专题13 动量守恒定律的应用-决胜2025年高考物理真题题源解析(新高考通用),文件包含专题13动量守恒定律的应用原卷版docx、专题13动量守恒定律的应用解析版docx等2份试卷配套教学资源,其中试卷共106页, 欢迎下载使用。
这是一份专题11 功能关系、能量守恒-决胜2025年高考物理真题题源解析(新高考通用),文件包含专题11功能关系能量守恒原卷版docx、专题11功能关系能量守恒解析版docx等2份试卷配套教学资源,其中试卷共90页, 欢迎下载使用。

