所属成套资源:2025年高考地理大一轮复习课件(含讲义)
- 2025年高考地理一轮复习:第三部分区域发展第十五单元区域与区域发展第62课时 区域与区域发展(课件 讲义) 课件 0 次下载
- 2025年高考地理一轮复习:第三部分区域发展第十五单元区域与区域发展第63课时 区域发展的自然环境基础(课件 讲义) 课件 0 次下载
- 2025年高考地理一轮复习:第三部分区域发展第十五单元区域与区域发展第65课时 资源枯竭型城市的转型发展(课件 讲义) 课件 0 次下载
- 2025年高考地理一轮复习:第三部分区域发展第十六单元城市、产业与区域发展第67课时 地区产业结构变化(课件 讲义) 课件 0 次下载
- 2025年高考地理一轮复习:第三部分区域发展第十七单元区际联系与区域协调发展第68课时 流域内协调发展(课件 讲义) 课件 0 次下载
2025年高考地理一轮复习:第三部分区域发展第十五单元区域与区域发展第64课时 生态脆弱区的综合治理(课件 讲义)
展开
这是一份2025年高考地理一轮复习:第三部分区域发展第十五单元区域与区域发展第64课时 生态脆弱区的综合治理(课件 讲义),文件包含2025届高中地理一轮复习课件第三部分区域发展第十五单元区域与区域发展第64课时生态脆弱区的综合治理共46张pptpptx、2025届高中地理一轮复习讲义第三部分区域发展第十五单元区域与区域发展第64课时生态脆弱区的综合治理教师版doc、2025届高中地理一轮复习讲义第三部分区域发展第十五单元区域与区域发展第64课时生态脆弱区的综合治理学生版doc等3份课件配套教学资源,其中PPT共46页, 欢迎下载使用。
1.通过材料、区域图,认识生态脆弱区区域位置、地理要素特征。2.以我国北方农牧交错带为例,分析土地退化的原因、综合治理的措施。3.从人类活动对地理环境作用、协调人类与地理环境关系的角度,理解生态脆弱区面临的环境与发展问题。
课程标准:以某生态脆弱区为例,说明该类地区存在的环境与发展问题,以及综合治理措施。
Tu bia zi zhu tian hui
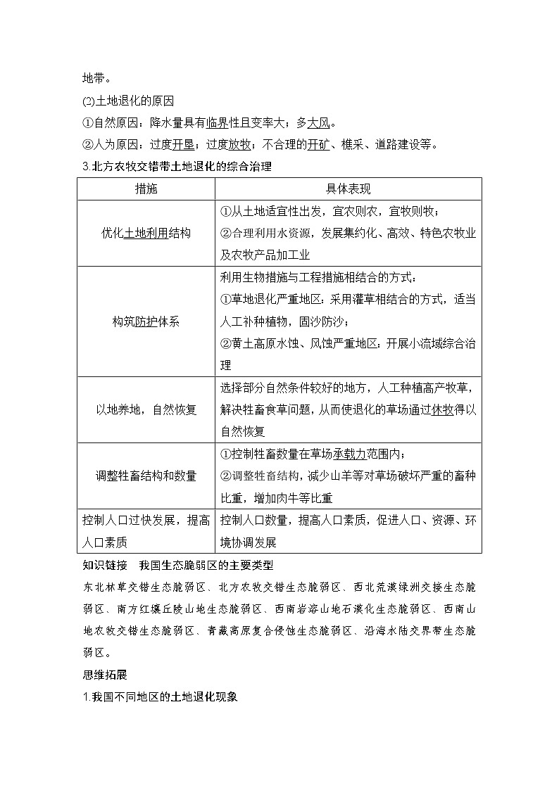
1.生态脆弱区(1)概念:指生态系统抗干扰能力弱、易于退化且难以恢复的地区。(2)主要分布:分布在干湿交替、__________、水陆交界、森林边缘、__________等地区。(3)面临的主要问题:生态系统稳定性较差,土地易退化,主要表现为土地沙化、石漠化、土壤侵蚀、土壤________、土壤肥力下降等。
我国生态脆弱区的主要类型
东北林草交错生态脆弱区、北方农牧交错生态脆弱区、西北荒漠绿洲交接生态脆弱区、南方红壤丘陵山地生态脆弱区、西南岩溶山地石漠化生态脆弱区、西南山地农牧交错生态脆弱区、青藏高原复合侵蚀生态脆弱区、沿海水陆交界带生态脆弱区。
1.我国不同地区的土地退化现象(1)风蚀荒漠化:分布于干旱、半干旱地区,如我国西北地区沙漠化。(2)水蚀荒漠化:分布于湿润、半湿润地区,如我国东南丘陵红色荒漠化、喀斯特地貌区石质荒漠化。(3)盐渍(碱)化:分布于排水不畅、地下水位高、 不合理灌溉地区,如黄淮海平原。(4)冻融荒漠化:分布于高原地区,如青藏高原。
2.北方农牧交错带的土地退化及原因
(1)位置特征:位于农区与牧区的过渡地带,也是________地区与________地区的过渡地带。(2)土地退化的原因①自然原因:降水量具有______性且变率大;多______。②人为原因:过度______;过度______;不合理的______、樵采、道路建设等。
3.北方农牧交错带土地退化的综合治理
2.三北防护林:分布在我国生态环境最为脆弱的地带,其主要作用是防风固沙、保护农田、涵养水源、保持水土、改善生态环境。
zhng dian hu dng tu p
1.我国西北地区土地荒漠化的原因(1)自然原因
2.我国西北地区土地荒漠化的综合治理措施
[典例1] (2020·全国Ⅲ卷)阅读图文材料,完成下列各题。(24分)毛乌素沙地中流动沙地、固定沙地与湖泊、河流、沼泽等景观并存。上述景观在自然和人文因素影响下可发生转化。1995~2013年,流动沙地趋于固定,湖沼面积减小。一般而言,风沙沉积越多,风沙活动越强。某科研团队调查1万年以来毛乌素沙地东南部湖沼沉积和风沙沉积数量的变化,结果如图1所示。图2示意毛乌素沙地1995~2013年气温、降水的变化。
(1)分别简述图1所示Ⅰ、Ⅱ、Ⅲ三个阶段湖沼面积和风沙活动的变化特征,并归纳湖沼面积与风沙活动的关系。(8分)(2)说明毛乌素沙地1995~2013年流动沙地趋于固定的自然原因。(6分)(3)毛乌素沙地1995~2013年湖沼面积减小,试对此做出合理解释。(6分)(4)近些年来,毛乌素沙地绿化面积逐渐增大,有人认为“毛乌素沙地即将消失”。你是否赞同?表明你的态度并说明理由。(4分)
答案 (1)Ⅰ阶段湖沼面积有所扩大,风沙活动波动中略有减弱;Ⅱ阶段湖沼面积达到最大(极盛),风沙活动先弱后强;Ⅲ阶段湖沼面积骤减,风沙活动剧烈波动、增强。湖沼面积与风沙活动此消彼长。(2)气温无明显变化趋势,降水波动增加,有利于当地植被生长,流动沙丘(地)趋于固定。
(3)人类活动强度增加,生产生活消耗的水量增加,导致蒸发(腾)增加,地表水减少。(4)赞同。理由:年降水量已增加到近450毫米,趋向湿润,自然条件改善,流动沙地逐渐固定;随着科学技术的进步,植树造林及农业生产水平不断提高,沙地景观最终消失。不赞同。理由:沙地是一种自然景观,1万年以来,尽管气候波动变化,这里沙地与湖沼景观共存(目前虽然偏湿润,可能过些年偏干旱;该沙地东南部降水偏多,但西北部降水较少);过度绿化(农业发展和植树造林),蒸腾量大增,会加重区域的干旱程度,导致风沙活动加强。
(2024·北京丰台区期末)农牧交错带指我国东部农耕区与西部草原牧区相连接的半干旱生态过渡带。下图为“我国农牧交错带分布图”。据此完成1~3题。
1.农牧交错带有很强的过渡性,北方农牧交错带的过渡性表现为( )①高原地形向平原地形过渡②半干旱区向半湿润区过渡③荒漠景观向草原景观过渡④人口稀疏区向密集区过渡A.①②③ B.②③④C.①③④ D.①②④解析 北方农牧交错带位于内蒙古高原向东北平原、华北平原的过渡地带,①正确;内蒙古高原为半干旱区,华北平原、东北平原为半湿润区,②正确;内蒙古高原东部为草原带,华北平原和东北平原为森林带,所以是草原景观向森林景观过渡,③错误;该过渡带大致与黑河—腾冲一线一致,是人口稀疏区向密集区的过渡地带,④正确。选D。
2.农牧交错带主要的生态环境问题表现为( )①耕地减少 ②水土流失 ③土地荒漠化④物种多样性减少A.①② B.②③ C.③④ D.①④解析 农牧交错带地处半干旱区向半湿润区过渡的地带,人类破坏植被后会导致水土流失、土地荒漠化等生态问题,②③正确;目前,该过渡带随着人口的增加,会出现草地减少、耕地增多的情况,①错误;物种多样性减少不明显,④错误。选B。
3.在农牧交错带,宜( )A.退耕还牧,扩大载畜量B.开垦荒地,提高人均耕地面积C.退耕还林,大量植树造林D.发展草、粮轮作,提高土壤肥力解析 该地地处半干旱区向半湿润区过渡的地带,扩大载畜量、开垦荒地都易导致植被破坏,A、B错误;当地水分条件较差,大量植树造林,会造成当地水资源更加紧张,C错误;发展草、粮轮作,提高土壤肥力,有利于实现当地的可持续发展,D正确。
2.水土流失危害从表面上看,水土流失表现为土壤侵蚀,但水土流失过程是地貌、土壤、生物、水文统一变化的过程。如下图所示:
3.水土流失治理的措施(1)调整土地利用结构,实行农、林、牧综合发展。(2)压缩耕作用地,保障高产稳产的基本农田。(3)扩大林、草种植面积,改善天然草场的质量。(4)大力开展煤炭开发地区的土地复垦工作。(5)利用工程措施、生物措施和农业技术措施进行小流域综合治理。(6)控制人口增长,提高人口素质。
[典例2] (2021·河北卷)阅读图文材料,完成下列问题。(19分)陕北延安至榆林间的森林草原区(图1)黄土丘陵沟壑地貌发育,图2为该区自沟壑底部到丘陵顶部自然植被分布的典型剖面示意图。长期的坡面耕作打破了生态平衡。1999年以来,该区域实施了大规模退耕还林还草工程,大范围坡耕地转为林草地,在植被覆盖率提高、水土流失减弱的同时,坡面林地土壤也出现了明显干燥化趋势,给林木正常生长带来潜在威胁。
(1)据图分析该区自然植被空间分异的原因。(6分)(2)说明该区坡面林地土壤干燥化过程。(9分)(3)提出该区植被合理配置的原则与途径。(4分)
答案 (1)该地位于黄土高原地区,沟壑纵横,地势起伏大,水热变化大;谷地蒸发量小,土壤含水率高,土壤肥沃,以落叶阔叶林为主;坡面坡度大,水土流失严重,蒸发量大,植被以疏林草原为主;坡顶海拔高,水热条件差,植被以低矮的灌木丛和草本植被为主。(2)退耕还林还草导致该地植被覆盖率增加,森林大量吸取地下水,导致地下水资源短缺;坡面含水量下降,林地稀疏,地面接受太阳辐射增多,使蒸发加剧,土壤变干;森林退化,涵蓄水源能力降低,加剧土壤的干燥化。(3)植被合理配置应符合因地制宜的原则;根据水土资源分布的差异,谷地水土资源丰富,以林地为主;山坡蒸发量大,水土流失严重,应以耐旱的草本植物为主;山顶水热较为缺乏,应发展耐寒、耐旱的草本和灌木为主。
黄土地貌以黄土沟间地貌塬、墚、峁最具代表性,其中塬面是当地居民赖以生存的天然场所。下图为“大塬到残塬的演化(甲~丁)模式图”。据此完成4~5题。
4.推测塬面上聚落分布经历的演化过程是( )①逐渐分散 ②内部聚集 ③均匀分布 ④零散分布A.②③①④ B.③②①④C.④②①③ D.④③①②解析 “塬面是当地居民赖以生存的天然场所”说明该地聚落主要分布在平地上。黄土塬先边缘崩解,再整体逐渐崩解,最后崩解为零散的残塬体,故聚落为适应变化,演变过程为均匀分布到内部聚集到逐渐分散到零散分布。
5.遏制塬面持续萎缩最有效的措施是( )A.沟头加固防护 B.沟道径流调控C.塬面水沙集蓄 D.塬面植被恢复解析 由材料可知,大塬到残塬的演化,关键是沟谷的切割,要遏制这种趋势,最有效的措施是遏制沟谷的溯源侵蚀,做好沟头防护,防治水土流失,使沟谷不再加长变深,选A。
ke tang gng gu jing lian
下图示意我国南、北方农牧交错带的位置,完成1~2题。
1.制约北方农牧交错带农业生产的最主要因素是( )A.降水 B.温度 C.地形 D.光照解析 北方农牧交错带大致位于我国半湿润地区和半干旱地区过渡地带,其西北方向降水少,制约农业生产的最主要因素是降水。
2.南方农牧交错带位于( )A.半湿润地区与半干旱地区的过渡地带B.青藏高原与云贵高原和四川盆地的过渡地带C.我国地势第二级阶梯与第三级阶梯的过渡地带D.热带与亚热带的过渡地带解析 从图中可以看出,南方农牧交错带位于我国青藏高原与四川盆地和云贵高原的过渡地带,位于我国地势第一级阶梯和第二级阶梯的过渡地带。
(2024·湖南益阳开学考试)某研究小组对黄土高原的黄土峁坡地进行大台田、隔坡梯田、大鱼鳞坑三种模式的改造试验。下图示意同一黄土峁坡地治理工程完成后第10天,不同模式表层土壤含水率的变化。据此完成3~4题。
3.图中所示大台田治理模式表层土壤含水率低的主要原因是( )A.土层厚度小,储水空间有限B.植被覆盖面积广,水分吸收多C.土层开挖面积大,水分蒸发快D.地形垂直坡面大,水分流失快解析 从图中可看出,大台田模式土层开挖面积大,水分蒸发快,是其表层土壤含水率低的主要原因,C正确;大台田土层厚度较大,A错误;植被覆盖面积不如鱼鳞坑模式大,B错误;没有改变地形的垂直坡面,D错误。
4.一次降雨过后,不同模式表层土壤含水率最高的可能是( )A.原始黄土坡 B.大台田C.大鱼鳞坑 D.隔坡梯田解析 从图中可看出,大台田模式土层开挖面积大,地面平整,降水后不易形成径流,利于水分下渗,故表层土壤含水率最高,故选B。
5.石羊河流经甘肃省中部,流域内灌溉农业较发达、生态环境问题严重。根据下图,结合所学知识,回答下列问题。(10分)
(1)指出该河流中下游地区面临的最主要的生态环境问题。(2分)答案 土地荒漠化。解析 该河流中下游地区是沙漠,深居内陆,气候类型是温带大陆性气候,目前面临的主要生态环境问题是土地荒漠化。
相关课件
这是一份2025年高考地理一轮复习:第三部分区域发展第十五单元区域与区域发展第62课时 区域与区域发展(课件 讲义),文件包含2025届高中地理一轮复习课件第三部分区域发展第十五单元区域与区域发展第62课时区域与区域发展共44张pptpptx、2025届高中地理一轮复习讲义第三部分区域发展第十五单元区域与区域发展第62课时区域与区域发展教师版doc、2025届高中地理一轮复习讲义第三部分区域发展第十五单元区域与区域发展第62课时区域与区域发展学生版doc等3份课件配套教学资源,其中PPT共44页, 欢迎下载使用。
这是一份第三部分区域发展 第十五单元区域与区域发展 第64课时 生态脆弱区的综合治理(课件+讲义)-2025年高考地理一轮复习,文件包含2025届高中地理一轮复习课件第三部分区域发展第十五单元区域与区域发展第64课时生态脆弱区的综合治理共46张pptpptx、2025届高中地理一轮复习讲义第三部分区域发展第十五单元区域与区域发展第64课时生态脆弱区的综合治理教师版doc、2025届高中地理一轮复习讲义第三部分区域发展第十五单元区域与区域发展第64课时生态脆弱区的综合治理学生版doc等3份课件配套教学资源,其中PPT共46页, 欢迎下载使用。
这是一份第三部分区域发展 第十五单元区域与区域发展 第62课时 区域与区域发展(课件+讲义)-2025年高考地理一轮复习,文件包含2025届高中地理一轮复习课件第三部分区域发展第十五单元区域与区域发展第62课时区域与区域发展共44张pptpptx、2025届高中地理一轮复习讲义第三部分区域发展第十五单元区域与区域发展第62课时区域与区域发展教师版doc、2025届高中地理一轮复习讲义第三部分区域发展第十五单元区域与区域发展第62课时区域与区域发展学生版doc等3份课件配套教学资源,其中PPT共44页, 欢迎下载使用。

