资料中包含下列文件,点击文件名可预览资料内容
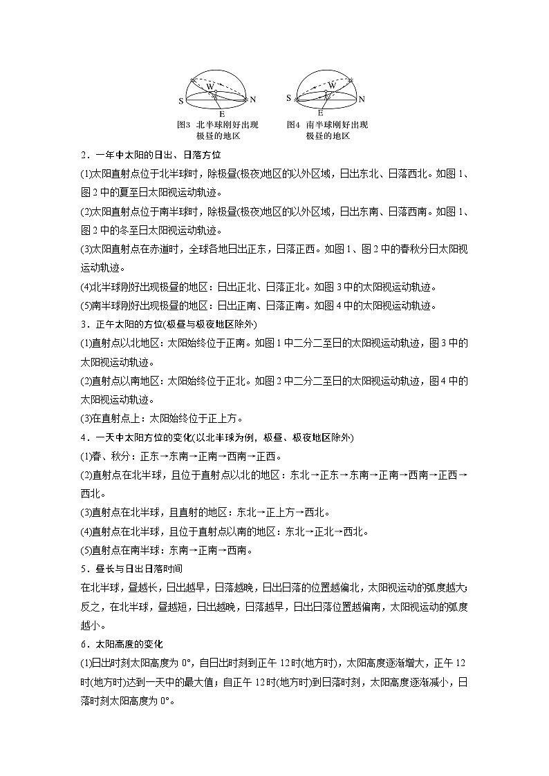
还剩16页未读,
继续阅读
所属成套资源:人教版高中物理同步选择性必修第一册课件PPT+讲义+专练(新教材)
成套系列资料,整套一键下载
第一章 第二节 微专题2 太阳视运动--人教版高考地理选择性必修第一册课件+讲义+专练
展开
这是一份第一章 第二节 微专题2 太阳视运动--人教版高考地理选择性必修第一册课件+讲义+专练,文件包含第一章第二节微专题2太阳视运动课件pptx、第一章第二节微专题2太阳视运动专练docx、第一章第二节微专题2太阳视运动教师版docx等3份课件配套教学资源,其中PPT共24页, 欢迎下载使用。
相关资料
更多

