湖北省楚天协作体2024-2025学年高二上学期1月期末地理A试卷(Word版附解析)
展开
这是一份湖北省楚天协作体2024-2025学年高二上学期1月期末地理A试卷(Word版附解析),共12页。试卷主要包含了选择题的作答,非选择题的作答等内容,欢迎下载使用。
命题学校:汉川二中 命题教师:李冰 审题单位:新高考试题研究中心
考试时间:2025 年 1 月 15 日下午 14:30-17:05 试卷满分:100 分
注意事项:
1.答题前,先将自己的姓名、准考证号填写在试卷和答题卡上,并将准考证号条形码粘贴在
答题卡上的指定位置。
2.选择题的作答:每小题选出答案后,用 2B 铅笔把答题卡上对应题目的答案标号涂黑。写
在试卷、草稿纸和答题卡上的非答题区域均无效。
3.非选择题的作答:用黑色签字笔直接答在答题卡上对应的答题区域内。写在试卷、草稿纸
和答题卡上的非答题区域均无效。
一、选择题:本题共 15 小题,每题 3 分,共 45 分。
2021 年武汉市新洲区按照“产业兴旺、生态宜居、乡风文明、治理有效、生活富裕”的总体要求,推
进美丽乡村建设三年计划。M 村作为美丽乡村建设的示范区之一,人居环境得到很大的改善,农民生活水
平日益提升。近年来,M 村常住人口有所增加。下图示意 M 村局部景观。据此完成下面小题。
1. M 村人居环境改善的主导因素是( )
A. 政策 B. 经济 C. 交通 D. 技术
2. 推进美丽乡村建设的基本原则不包括( )
A. 提升产业,保障民生 B. 绿色发展,保护耕地
C. 建设先行,注重时效 D. 因地制宜,注重特色
3. 推测近年来 M 村常住人口增加的原因最可能是( )
A. 耕地质量变好 B. 乡镇企业发展
第 1页/共 12页
C. 交通条件改善 D. 生态环境改善
【答案】1. A 2. C 3. B
【解析】
【1 题详解】
M 村人居环境改善主要得益于政府“美丽乡村建设三年计划”的实施,所以主要影响因素是政策,与经济、
交通、技术关系不大,排除 BCD。故选 A。
【2 题详解】
材料中推进美丽乡村建设“M 村农民生活水平日益提升”,提升产业,保障民生,增加农民收入可以提升农
民生活水平,所以 A 选项说法正确。“绿色发展,保护耕地”、“因地制宜,注重特色”,有利于农村环境持续
发展,结合“生态宜居”的要求,“人居住环境得到很大的改善”的实际情况,判断 B、D 选项的说法正确。美
丽乡村建设的推进应该先规划后建设,不能盲目求快。所以 C 选项说法错误。故选 C。
【3 题详解】
随着美丽乡村建设项目的推行,农村环境改善,常住人口增加应该是外出务工人员回流所致。导致人口迁
移的主要影响因素是经济因素,所以 C 选项和 D 选项错误。在美丽乡村建设过程中耕地质量变化不明显,
所以 A 选项错误。从材料“产业兴旺”的发展要求来看,乡镇企业发展,提供就业机会,最有可能是吸引劳
动力回流的原因。故选 B。
【点睛】乡村振兴工作需要因地制宜,因村施策;而且将乡村振兴与城镇化发展结合起来;利用现有的交
通条件促进产品,尤其是农产品走向国内外市场;加快城镇化建设的同时,加强城镇和乡村生态环境建设。
以此实现新型城镇化的推进。
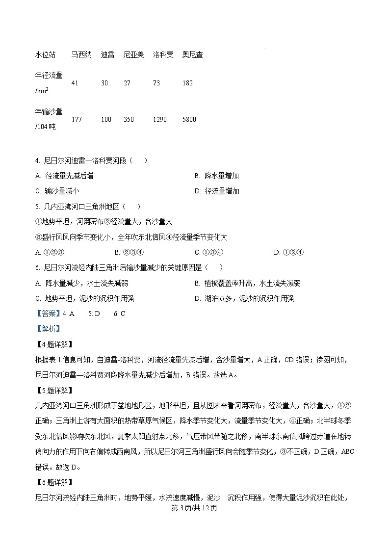
尼日尔河源于富塔贾隆高原,注入几内亚湾,全长约 4200 千米,流域面积 210 万平方千米,在塞古
—迪雷间的盆地形成大型内陆三角洲,在几内亚湾发育了巨型河口三角洲。下图示意尼日尔河流域及降水
分布,下表为尼日尔河部分水文站年径流量与年输沙量统计表。据此完成下面小题。
第 2页/共 12页
水位站 马西纳 迪雷 尼亚美 洛科贾 奥尼查
年径流量
41 30 27 73 182
/km3
年输沙量
177 100 350 1290 5800 /104 吨
4. 尼日尔河迪雷—洛科贾河段( )
A. 径流量先减后增 B. 降水量增加
C. 输沙量减小 D. 径流量增加
5. 几内亚湾河口三角洲地区( )
①地势平坦,河网密布②径流量大,含沙量大
③盛行风风向季节变化小,全年吹东北信风④径流量季节变化大
A. ①②③ B. ②③④ C. ①③④ D. ①②④
6. 尼日尔河流经内陆三角洲后输沙量减少的关键原因是( )
A. 降水量减少,水土流失减弱 B. 植被覆盖率升高,水土流失减弱
C. 地势平坦,泥沙的沉积作用强 D. 湖泊众多,泥沙的沉积作用强
【答案】4. A 5. D 6. C
【解析】
【4 题详解】
根据表 1 信息可知,自迪雷-洛科贾,河流径流量先减后增,含沙量增大,A 正确,CD 错误;读图可知,
尼日尔河迪雷—洛科贾河段降水量先减少后增加,B 错误。故选 A。
【5 题详解】
几内亚湾河口三角洲形成于盆地地形区,地形平坦,且从图表来看河网密布,径流量大,含沙量大,①②
正确;三角洲上游有大面积的热带草原气候区,降水季节变化大,流量季节变化大,④正确;北半球冬季
受东北信风影响吹东北风,夏季太阳直射点北移,气压带风带随之北移,南半球东南信风跨过赤道在地转
偏向力的作用下向右偏转成西南风,所以尼日尔河三角洲盛行风向会随季节变化,③不正确,D 正确,ABC
错误。故选 D。
【6 题详解】
尼日尔河流经内陆三角洲时,地势平缓,水流速度减慢,泥沙 沉积作用强,使得大量泥沙沉积在此处,
第 3页/共 12页
导致输沙量减少,C 正确;流经内陆三角洲后水热条件变差,植被覆盖率没有变高,B 错误;雨水的冲刷减
弱和湖泊的沉降不是主要原因,AD 错误。故选 C。
【点睛】河流补给:(1)雨水补给:它是河流最重要的补给类型,一般多在夏季和秋季补给河流,个别地区也发
生在冬季,雨水补给具有不连续性和集中性的特点,往往造成河川经流年内分配不均。(2)季节性积雪融水
补给:主要发生在春季,具有连续性和时间性的特点,比雨水补给河流的水量变化来得平缓。(3)冰雪融水
补给:主要指在流域内的高山地区,永久积雪或冰川融水补给。这类补给多发生在干、半干旱地区和部分较
湿润的山区。冰雪融水补给最显著的特点是有明显的日变化和季节变化,这类补给的河流水量的年变化幅
度比雨水补给的河流小。(4)湖泊沼泽补给:山地地区的湖泊,常成为河流源头;河流中、下游地区的湖泊,
能汇集湖区许多来水,增加河流流量,较大湖泊对河流水量起调节作用。沼泽水补给,对河流水量的调节
作用不明显,补给的水量也较小。(5)地下水补给:它是河流水量可靠、经常的来源。以地下水补给为主的河
流,流量过程线变化更为平缓,径流的年内分配均匀,年际变化小。
简牍是古代的书写材料,云梦睡虎地秦简(图 1)中的《田律》记载了秦代关于农田耕作和山林保护的
相关法律制度,现藏于湖北省孝感市云梦县博物馆内。2024 年 11 月 4 日,习近平总书记来到云梦县博物馆,
参观了云梦出土的秦汉简牍展,并指出古代简牍非常珍贵,是我们国家信史的重要实物佐证,要善加保护,
做好研究。图 2 示意云梦县博物馆地理位置。据此完成下面小题。
7. 习近平参观云梦博物馆期间最有可能看到的农业现象是( )
A. 小麦收割 B. 水稻生长 C. 油菜收割 D. 蔬菜生长
8. 云梦睡虎地秦简中的《田律》记载“春二月不准到山林中砍伐林木,不准堵塞水道”,这一规定反映了
当时社会( )
①遵循自然规律以保障资源持续利用②初步形成了可持续发展的思想观念
③环境保护的重要性强于经济发展④自然资源的保护与合理开发意识强
A. ①②③ B. ①②④ C. ①③④ D. ②③④
第 4页/共 12页
9. 云梦县博物馆作为文化传承的重要场所,其对当地旅游业发展的主要作用是( )
A 增加旅游资源类型,丰富游客体验感 B. 提高旅游服务质量,提升游客满意度
C. 扩大旅游市场范围,增加旅游收入 D. 增强旅游资源特色,经济效益显著
【答案】7. D 8. B 9. A
【解析】
【7 题详解】
由材料可知,2024 年 11 月 4 日,习近平总书记来到云梦县博物馆,我国冬小麦秋播夏收,所以 11 月不太
可能看到小麦收割的场景,A 错误;江汉平原水稻一般在 9 月至 10 月收割,11 月 5 日左右已基本完成收割,
看不到水稻生长的景象,B 错误;江汉平原油菜多为冬油菜,一般在每年的 9-11 月种植,次年 5 月中下旬
收割,C 错误;11 月当地天气正适合一些耐寒蔬菜的生长,如白菜、萝卜等,D 正确。故选 D。
【8 题详解】
春季是山林生长的关键期,保护山林树木有利于其生长繁殖,而不堵塞水道能保证水资源的正常循环。“春
二月不准到山林中砍伐林木,不准堵塞水道”的规定,反映了当时社会初步形成了可持续发展的思想观念,
懂得遵循自然规律,合理开发自然资源,所以①②④正确;当时环境保护与经济发展并非是对立的,这一
规定是当时治理地方过程中对自然资源管理的一种体现,无法得出环境保护的重要性强于经济发展,③错
误。综上所述,B 正确,排除 ACD。故选 B。
【9 题详解】
云梦县博物馆是文化场所,增加了文化旅游资源这一类型,丰富了游客的旅游体验,A 正确;博物馆主要
功能是文化展示和传承,和提升旅游服务质量并无直接关联,B 错误;扩大旅游市场范围通常需要通过广
告宣传、改善交通条件等多种方式来实现。博物馆虽然能够吸引一部分游客,但它本身对扩大旅游市场范
围(比如吸引远方不同地区的游客前来)的作用相对有限,C 错误;博物馆确主要起到文化传承和辅助旅
游的作用,对增加经济效益不明显,D 错误。故选 A。
【点睛】服务业的区位因素主要包括市场需求、交通运输、劳动力、政策、地价、地理条件和生态环境等。
新西兰南岛地形以山地、丘陵为主,冰川广布,其中塔斯曼冰川为新西兰最长冰川,高于海平面 3000
米。研究人员为研究焚风的发展变化,在该地设 A、B 两处气象观测点进行观测(图 1)。图 2 为某年 1 月
28 日在 A 观测点获取的气象数据。另据 B 观测点数据显示,当日地方时 14:00 左右该处出现一个锋面,
停留了一段时间后,15:30 左右开始移动。据此完成下面小题。
第 5页/共 12页
10. A 观测点焚风出现的时间(地方时)最接近( )
A. 7 时 B. 12 时 C. 14 时 D. 20 时
11. 新西兰南岛低海拔冰川分布较广的原因是( )
①新西兰南岛纬度高,气候寒冷②新西兰南岛多山地,提供充足的降雪
③盛行西风影响,降雪量大④冰川侵蚀能力较强,向低海拔移动速度较快
A. ①②③ B. ①②④ C. ①③④ D. ②③④
12. 15:30 后 B 处锋面性质和移动方向是( )
A. 冷锋,向南移动 B. 冷锋,向北移动
C. 暖锋,向南移动 D. 暖锋,向北移动
【答案】10. A 11. D 12. B
【解析】
【10 题详解】
焚风出现的时间应该是风向、风速、气温、相对湿度发生明显变化的时间节点。根据图 6 中的信息(风向、
风速、气温、相对湿度)可知,当地地方时 7 左右,湿度下降、气温上升,风向也发生了转变,意味着焚
风的开始。所以 A 观测点焚风出现的时间最接近 7 时,A 正确,BCD 错。故选 A.
【11 题详解】
新西兰南岛是温带海洋性气候,气候温和,①不正确。新西兰南岛地形以山地、丘陵地形为主,多地形降
水,②正确。位于盛行西风带,盛行西风带来充足的水汽,降雪多,③正确。冰川侵蚀能力较强,在重力
作用下向低海拔移动速度较快,导致分布海拔低,④正确。②③④正确,故选 D。
【12 题详解】
位于湖泊沿岸地区,受湖陆热力性质差异影响,白天湖泊增温速度较慢,气温较低,午后(14:00),在湖
泊上空形成相对冷湿的气团;干暖的焚风到达湖泊附近,与冷湿的气团相遇,在 B 处相遇形成锋面。锋面
第 6页/共 12页
在 B 处停留了一段时间,15:30 开始移动。说明 14:00 到 15:30 之间冷暖气团势力均衡,15:30 之后平
衡被打破。根据图表可知 15:30 之后北风(即焚风)风力逐渐减弱,且气温下降,说明锋面北部干热气团
势力逐渐减弱,后期转为南风,湿度增加,说明南部冷气团势力逐渐增强,因而锋面向北移动。所以冷锋
性质为冷锋且向北移动,B 正确,ACD 错。故选 B。
【点睛】焚风是出现在山脉背面的干热风,是一种气流越山后绝热下沉引起的气温上升和相对湿度降低的
现象。
2000 年以后,世界打火机生产中心转移到湖南省邵东市。邵东市由原来几家生产作坊快速形成打火机
全产业链布局,并相继成立打火机行业协会和打火机出口监管委员会。2009 年,多家企业组建了一家集研
发、组装、销售于一体的龙头企业。目前,邵东市每年生产的一次性打火机占世界同类打火机总产量的 70%
。据此完成下面小题。
13. 邵东打火机全产业链布局快速形成的主要原因不正确的是( )
A. 政府大力支持与引导 B. 当地有打火机创新技术
C. 打火机产业生产链短 D. 当地有打火机产业基础
14. 支撑邵东打火机产业长期发展的关键因素是( )
①稳定的市场需求②快捷的对外交通
③有效的企业组织④持续的技术创新
A. ①②③ B. ②③④ C. ①③④ D. ①②④
15. 邵东市打火机能够占据世界较大市场份额 主要原因是( )
①产品质量高②销售渠道广③运输成本低④生产成本低
A. ①② B. ②③ C. ③④ D. ①④
【答案】13. B 14. C 15. D
【解析】
【13 题详解】
区域形成全产业链的布局,离不开地方政府的大力支持,而且产业链越短,越有利于沟通协作,越容易形
成全产业链,AC 错误;邵东企业由原来几家生产作坊快速形成打火机全产业链布局,说明当地有打火机产
业基础,但技术水平不高,产业附加值低,B 正确,D 错误。故选 B。
【14 题详解】
企业要长期稳定发展关键在于进行技术创新,与此同时其生产的产品还需要稳定的市场需求。只有产品不
断的向更好的方向发展且市场需求稳定,企业才会发展得更好,行业才会长青,①④正确。有效的企业组
织属于产业发展的管理层面,对产业的长期发展起到一定的积极作用,③正确。快捷的对外交通会影响市
第 7页/共 12页
场范围,属于产业发展的基础条件,但不是支撑产业长期发展的关键因素,②错误。综上所述 C 正确,ABD
错误。故选 C。
【15 题详解】
产品质量是市场的保障,邵东打火机产业在龙头企业的带动下,加强技术研发,产品质量过硬,①正确。
打火机制造业是一种劳动力导向型的工业,劳动力成本较低的国家和地区通常生产成本低具有较强的市场
竞争优势,④正确。打火机产业产品,价格较便宜,运输成本高,③错误。虽然广泛的销售渠道有助于产
品的推广和销售,但如果产品本身质量不过关或者成本过高没有价格优势等,也难以占据较大市场份额,②
错误。所以邵东打火机占世界同类产品较大市场份额主要是因为品质好且价格较低,性价比高,市场竞争
力强,①④正确;综上所述 D 正确,ABC 错误。故选 D。
【点睛】产业竞争力,亦称产业国际竞争力,指某国或某一地区的某个特定产业相对于他国或地区同一产
业在生产效率、满足市场需求、持续获利等方面所体现的竞争能力;产业附加值一般指高附加值产业。附
加值是附加价值的简称,是在产品的原有价值的基础上,通过生产过程中的有效劳动新创造的价值,即附
加在产品原有价值上的新价值。
二、非选择题:本题共 3 小题,共 55 分。
16. 阅读图文材料,完成下列要求
兰张高铁武张段是国家“八纵八横”高速铁路网路桥通道的重要组成部分,也是西北至中东部地区东
西向交通的重要骨干线,于 2024 年 12 月 16 日正式开工建设,预计 2027 年底全线通车。线路全长 244 公
里,桥隧比 49.59%,途经长城豁口,自然环境复杂,自然资源丰富。兰张高铁起自兰州西站,全线共设武
威东、朱王堡站、芰岭西站、金昌南、山丹北、张掖西 6 个车站,车站基本都设立在城区的边缘。下图为
兰张高铁武张段分布图。
(1)从自然环境的角度分析武张段高铁修建过程中可能遇到的困难。
第 8页/共 12页
(2)简述武张段高铁建成的地理意义。
(3)分析高铁站多设立在城区边缘的原因。
【答案】(1)地形复杂,需要修建大量的桥梁和隧道,地质条件不稳定,施工难度大,修建成本高;气候
条件恶劣,强风、暴雨、暴雪等天气多发,影响施工进度和工程质量;生态环境脆弱,需要注重生态保护。
(2)完善我国西部地区高铁网,提高了交通运输效率;缩短了武威至张掖之间的通行时间,加强了两地的
交通联系;方便了居民出行,促进了人员的流动和文化交流;促进区域社会经济发展;促进沿线矿产资源
的开发,带动沿线旅游业的发展。
(3)减少对城市内部交通的干扰,保障高铁的运行安全;减少对居民生活的影响;能够避免大量的客流集
中在城市中心,便于旅客集散;城区边缘土地价格相对较低,建设成本低;便于高铁站周边配套设施的建
设和未来的扩建。
【解析】
【分析】本题以兰张高铁武张段为背景材料,涉及交通区位因素等知识点,考查学生提取信息和分析信息
的能力和区域认知、综合思维的地理核心素养。
【小问 1 详解】
该线路途经长城豁口,地形复杂,需要修建大量的桥梁和隧道,增加了施工难度和成本;沿线自然环境复
杂,可能面临恶劣的气候条件,如强风、暴雨、暴雪等,影响施工进度和工程质量:复杂的地质条件,如
地震活动频繁、山体滑坡、泥石流等地质灾害多发,增加了施工的风险和安全隐患;该地区生态脆弱,自
然资源丰富,在施工过程中需要注意保护生态环境,避免对自然资源的破坏和对生态系统的干扰。
【小问 2 详解】
交通方面,完善了区域交通网络,提高了交通运输效率,缩短了武威至张掖之间的通行时间,加强了两地
的交通联系;经济方面,促进了沿线地区的经济发展,加强了区域间的经济交流与合作,有利于推动产业
升级和优化产业布局;社会方面,方便了居民出行,提高了居民的生活质量,促进了人员的流动和文化交
流;旅游方面,有助于开发沿线的旅游资源,吸引更多游客,带动旅游业的发展。
【小问 3 详解】
城市规划方面,高铁速度快,实行的是全封闭管理,从城市核心区经过会干扰城市交通布局,设在城区边
缘可以减少对城市中心原有规划和功能布局的干扰,便于城市的整体规划和发展;交通疏导方面,能够避
免大量的客流集中在城市中心,减轻城市中心的交通压力,便于交通的疏导和管理,便于旅客集散;土地
成本方面,城区边缘土地价格相对较低,征地成本较小,有利于降低高铁站的建设成本。发展空间方面,
城区边缘有更多的发展空间,便于高铁站周边配套设施的建设和未来的扩建;铁路运营会产生噪音污染,
对居民的生活造成影响。
第 9页/共 12页
17. 阅读图文材料,完成下列要求。
近几年,南疆地区设施蔬菜种植发展快速,面积由过去占全疆的四成提高到近八成,使其成为新疆最
重要的设施蔬菜生产基地,并支持着区域内外的蔬菜供应和出口。疏勒县位于南疆喀什地区,在政府、企
业和农户的共同参与下,积极推进农业现代化发展。在疏勒县智慧农业产业园智能化玻璃温室内,数字化
控制、精准化栽植、自动化设施一应俱全。智能化玻璃温室内,配备有现代水肥一体化系统和物联网系统,
可根据不同作物种苗生长阶段需求,调节温室内湿度、温度和光照,实现工厂化育苗。下图示意该地区玻
璃温室。
(1)简述南疆成为新疆最重要的设施蔬菜生产基地的原因。
(2)与传统的育苗方式相比,分析智能设备育苗的优势。
(3)从可持续发展内涵的角度分析现代化农业发展给疏勒县带来的积极影响。
【答案】(1)政策支持;冷藏保鲜技术的进步,农业生产技术的进步;农户素质的提高,龙头企业的引领;
市场需求量大。
(2)有效提高种苗的产量、质量和成活率;提高了生产效率,缩短了育苗周期;节约了水资源,减少了土
地的占用;节省人工,降低了劳动力成本;减少了对自然环境的依赖,有助于实现农业的可持续发展。
(3)提高农产品产量和质量,增加农民收入,促进农村经济增长;带动相关产业发展,创造更多就业机会;
改善农民生活水平,提高教育、医疗等公共服务的质量;促进农村人口回流和人才聚集,为农村发展注入
活力;减少农业面源污染,保护生态环境;提高资源利用效率,减少资源的浪费。
【解析】
【分析】本题以新疆设施蔬菜生产为材料,涉及农业发展的影响等相关知识点,考查学生获取和解读地理
信息、调动和运用地理知识的能力,体现区域认知、综合思维的学科素养。
【小问 1 详解】
结合材料可知,当地在政府、企业和农户的共同参与下,设施蔬菜种植快速发展,可以推测南疆成为设施
第 10页/共 12页
蔬菜生产基地有政策的支持、企业的引领和农户素质的提高、农业生产技术的进步;同时南疆的蔬菜支持
着区域内外的蔬菜供应和出口,可以推测其冷藏保鲜技术提升,市场需求量大。
【小问 2 详解】
环境控制:工厂化育苗在控制环境中进行,可以精确调控温度、湿度、光照等环境因素,为种苗提供最佳
的生长条件,从而有效提高种苗的产量、质量和成活率。高效生产:通过机械化和自动化操作,工厂化育
苗实现了从种子到成品苗的全程机械化,大大提高了生产效率,缩短了育苗周期。节约资源:工厂化育苗
可以精确控制水肥的使用,避免浪费,同时由于育苗周期短,也减少了土地的占用。自动化管理:在育苗
过程中,可以根据需要自动调节环境因素,如光照和温度,这种自动化管理不仅提高了育苗的成功率,也
降低了劳动力成本。可持续发展:工厂化育苗减少了对自然环境的依赖,通过科技手段创造了更适宜种苗
生长的环境,有助于实现农业的可持续发展。
【小问 3 详解】
经济可持续性:现代农业引入先进技术和设备,提高农业生产效率,增加农产品产量和质量,从而提升农
产品的市场竞争力,增加农民收入,促进经济增长。社会可持续性:提高农民的生活水平,改善农村的教
育、医疗等公共服务条件;带动相关产业发展,如农产品加工、物流、销售等,创造更多就业机会;吸引
人才回流和聚集,为农村发展注入新的活力和创新力,推动农村社会的进步和发展。环境可持续性:推广
绿色、生态的农业生产模式,减少农药、化肥的使用,降低农业面源污染,保护土壤、水源和空气;合理
利用土地和水资源,采用高效的灌溉和种植技术,提高资源利用效率。
18. 阅读图文材料,完成下列要求。
某国矿产资源贫乏,经济发达,有完整的金融法律和监管体系,提供广泛、专业、高度国际化的金融
服务。年降水量 1000 毫米以上,河湖众多。工业、金融业、旅游业为经济的三大支柱,工业以低原料消耗
的机械制造、精细化工、医药、钟表等为主。早在 16 世纪中叶,该国就开始制造钟表,至今仍在世界钟表
领域保持领先。下图为该区域地形示意图。
第 11页/共 12页
(1)指出该国工业结构形成的主要区位条件。
(2)结合该国工业发展特点分析其工业发展对自然环境的有利影响。
(3)从水资源的角度评价该国的农业发展条件。
【答案】(1)矿产资源贫乏;技术先进;金融服务支持,资金充足;发展历史悠久,产业基础好。
(2)工业以低原料消耗为主,减少了对自然资源的过度开采和消耗,减少了对地表植被的破坏,有利于保
护生态;先进的技术有助于提高资源利用效率,减少废弃物排放,降低环境污染。
(3)年降水丰富,农业发展的水源条件好;阴雨天多,光照条件差(或年降水量大,环境潮湿,容易引发
病虫害;土壤湿度大,透气性差);河湖众多,有利于发展水产养殖业。
【解析】
【分析】本大题以某区域地形示意图和发展情况图文材料为材料设置试题,涉及工业区位条件、工业发展
对区域影响、农业区位条件等相关内容,考查学生获取和解读地理信息,调动和运用地理知识和基本技能
的能力,体现综合思维、区域认知、地理实践力的地理核心素养。
【小问 1 详解】
该国矿产资源贫乏,工业以低原料消耗的工业类型为主,避免了对大量矿产资源的依赖;该国经济发达,
有完整的金融法律和监管体系,为工业发展提供了资金支持、风险管理等保障,有利于资本密集型和技术
密集型的工业企业发展;早在 16 世纪中叶就开始制造钟表且至今仍在世界钟表领域保持领先,拥有悠久的
制造业传统,产业基础好。
【小问 2 详解】
工业以低原料消耗为主,对矿产资源的需求量少,减少了对自然资源的过度开采和消耗。矿产开采会破坏
地表植被,影响生态环境,所以低原料消有利于减少采矿对生态的破坏。先进的技术有助于提高资源利用
效率,减少资源的消耗量,减少废弃物排放,降低环境污染。
【小问 3 详解】
该地年降水量 1000mm 以上,降水丰富,丰富 降水为农作物生长提供了充沛的水资源,保障作物的正常
生长和发育;年降水大,潮湿环境容易滋生各种病虫害,增加了防治成本和难度;土壤过湿,透气性差;
阴雨天多,晴天少,光照条件差;河湖众多,有利于发展水产养殖业。
第 12页/共 12页
相关试卷
这是一份湖北省新八校协作体2024-2025学年高三下学期2月联考地理试卷(Word版附解析),共8页。试卷主要包含了选择题的作答,非选择题的作答, 据图文材料推断死亡谷可能是等内容,欢迎下载使用。
这是一份湖北省楚天协作体2024-2025学年高二上学期1月期末地理A试题,共6页。
这是一份辽宁省沈阳市五校协作体2024-2025学年高二上学期期末联考地理试卷(Word版附解析),共13页。试卷主要包含了某日正午,上海,据表推测,甲、丙两地,该科研团队考察期间,丙断层,图中丁处构造等内容,欢迎下载使用。

