湖南省娄底市2024-2025学年高三上学期期末质量检测地理试卷(Word版附解析)
展开
这是一份湖南省娄底市2024-2025学年高三上学期期末质量检测地理试卷(Word版附解析),共14页。试卷主要包含了20 100 52,01 81,34 43,94 59,73 59,87 59等内容,欢迎下载使用。
地理
注意事项:
1.答卷前,考生务必将自己的姓名、准考证号填写在答题卡上。
2.回答选择题时,选出每小题答案后,用铅笔把答题卡上对应题目的答案标号涂黑。如需改
动,用橡皮擦干净后,再选涂其他答案标号。回答非选择题时,将答案写在答题卡上。写在
本试卷上无效。
3.考试结束后,将本试题卷和答题卡一并交回。
一、选择题(本大题共 16 小题,每小题 3 分,共 48 分。每小题只有一个正确选项)
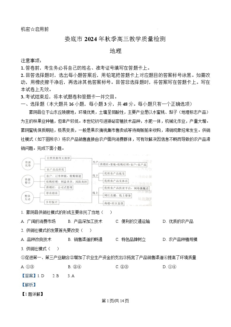
蒙阴县位于山东丘陵腹地,环境优美,土壤呈弱酸性,主要产业是以水蜜桃、梨子(地理标志产品)
为主的林果业种植,但单产较低。本世纪初引进矮砧密植技术品种,水肥一体,机械化作业,产量大增。
蒙阴蜜桃保质期短,极易变质,一般是果农摘桃集市售卖或等待商贩前来收购,滞销现象经常发生。供销
社模式(如下图所示)将农产品销售直接由农户面向消费群体,可有效解决因信息不畅而导致的农产品滞
销问题。完成下面小题。
1. 蒙阴县供销社模式的形成主要依托了当地( )
A. 广阔的消费市场 B. 产品深加工技术 C. 便利的交通运输 D. 优质的农产品
2. 供销社模式的发展首先要改变( )
A. 品种改良技术 B. 销售渠道的畅通 C. 特色品牌树立 D. 农产品种植规模
3. 供销社模式( )
①促进第一、第三产业融合②增加了农业生产资金的支出③拓宽了产品销售渠道④提高了环境质量
A. ①③ B. ②④ C. ②③ D. ①④
【答案】1. D 2. B 3. A
【解析】
【1 题详解】
第 1页/共 14页
结合材料可知,该地生态环境优越,供销社模式主要依靠当地优质的农产品,如对水蜜桃、梨子等进行收
购、加工、储存、销售,直接面向消费市场,从而形成生产和销售合二为一的模式,其他因素都是围绕优
质农产品展开,不是主要因素,A、B、C 错误,D 正确。故选 D。
【2 题详解】
材料信息表明,供销社模式有效解决的是因信息不畅而导致的农产品滞销问题,因此品种改良技术、特色
品牌树立、农产品种植规模均不是供销社模式的发展首先要改变的方向,排除 ACD;利用供销社模式销售
农产品,其运输环节主要是通过物流来完成的,所以首先需要改善物流配送服务,畅通收购、销售渠道,B
符合题意。故选 B。
【3 题详解】
由材料可知,供销社模式带动一批线上售卖、线下实体店,促进第一、第三产业结合,促进了产业融合,①
正确,采用线上和线下模式拓宽了产品销售渠道,但对农业生产资金的支出影响不大,对环境质量的提高
作用也不大,③正确,②④错误。综上所述,A 符合题意,排除 BCD。故选 A。
【点睛】服务业影响因素——①自然因素:是服务业布局和发展的前提,并为服务业提供必要的资源和空
间场所等。②社会经济因素:a.市场:市场需求影响服务产品的种类和发展潜力。b.交通运输:影响服
务业的空间布局。c.劳动力:劳动力密集型服务业需要劳动力数量较多,技术密集型服务业对劳动力素质
要求较高。d.技术因素:对服务业区位的影响在不断增强。e.政府财政支持,税收和土地优惠等政策因
素,对服务业有明显吸引作用。合理的政府监管和健全的法律制度等,有利于服务业的健康发展。
下表为《2022 中国都市圈发展力白皮书》认定的人口经济活力前十都市圈的统计表。完成下面小题。
城市群名 实体经济 人口潜力 线上繁荣 夜经济指
总分 称 指数 指数 度指数 数
上海大都
100 71.86 100 100 100 市圈
深圳都市
38.20 100 52.72 61.08 67.32 圈
广州都市
34.01 81.47 5038 53.11 56.48 圈
苏锡常都
73.76 60.84 36.93 37.20 56.32 市圈
第 2页/共 14页
南京都市
55.34 43.18 47.28 44.77 47.62 圈
杭州都市
40.94 59.72 42.12 39.93 45.49 圈
北京都市
37.73 59.46 42.19 39.14 44.56 圈
厦漳泉都
40.08 58.70 23.89 25.39 37.69 市圈
4. 人口潜力指数是指某一国家或地区在目前人口状况下能够继续容纳人口的潜力大小,与北京都市圈相比,
深圳都市圈人口潜力指数高的主要原因是( )
A 经济水平高 B. 发展历史短 C. 城市面积大 D. 近港澳地区
5. 夜经济指数青岛都市圈远远小于广州都市圈,最主要的影响因素是( )
A. 地域文化 B. 经济规模 C. 气候差异 D. 政府政策
【答案】4. B 5. C
【解析】
【4 题详解】
由题干“人口潜力指数是指某一国家或地区在目前人口状况下能够继续容纳人口的潜力大小”可知,北上广深
都为我国一线城市,经济发展水平高,北京与深圳经济发展水平差异不大,且与北京相比,深圳的城市面
积无较大优势,不是影响人口潜力指数的主要原因,A、C 错误;都为大城市,受其他城市的辐射带动影响
弱,可排除 D;但因深圳为改革开放后兴起的城市,城市发展历史短,故人口增长的潜力大,B 正确。故选
B。
【5 题详解】
第 3页/共 14页
郑州都市
圈
21 87 56.87 59.22 35.52 47.02
青岛都市
圈
38 10 43.90 39.99 29.76 36.30
由所学知识可知,青岛都市圈地处北方,与处于低纬度地区 深圳都市圈相比,冬季气温低,户外活动受
影响大,故指数较低,和地域文化、政府政策关系不大,且二者实体经济指数差异不大,A、B、D 错误。
故选 C。
【点睛】夜经济指数是指衡量城市夜间经济活跃程度的一系列指标,通常包括夜间消费指数、夜间餐饮消
费指数、夜间娱乐消费指数等。这些指数通过统计和分析城市夜间消费的数据,反映城市的夜间经济活力。
北京中轴线(下左图)2024 年 7 月 27 日申遗成功,北京和开封都是中国历史文化名城和古都。北京城
市规划具有以宫城为中心、红墙黄瓦、前殿后宫、左右对称等特点,从空中俯视太和殿、中和殿、保和殿,
三大殿不种树;开封城下埋有战国、唐、宋、金、明清时期的五座城池,这些如叠罗汉般的城池构成了筑
城史上的一大奇观,下右图为其古今城墙演变图。完成下面小题。
6. 古城建筑风格和目的相契合的是( )
A. 北京城红墙黄瓦——皇权至上 B. 北京中轴线突出——交通作用大
C. 开封城叠罗汉——建筑质量差 D. 开封城面积变化——地形影响大
7. 北京城镇空间布局中,故宫居于宫城中心且三大殿不种树分别体现的独特地域文化是( )
A. 庄重、有序;神秘慎独 B. 内敛、封闭;和谐、静谧
C. 择中立国;威严壮观 D. 御外凝内;耕读、敬天
【答案】6. A 7. C
【解析】
【6 题详解】
根据所学知识可知,北京城为皇城,用红墙黄瓦,凸显华丽高贵和皇权至上,A 正确;北京中轴线突出,
体现的是庄重、有序,皇权至上的思想,和交通作用关系不大,B 错误;开封城叠罗汉是因为地处黄河冲
第 4页/共 14页
积平原,多淤积,C 错误;开封城地处华北平原,古代城墙变迁受河流、战事影响,现今受经济因素影响,
地形对其影响小,D 错误。故选 A。
【7 题详解】
结合材料可知,北京宫城为皇家居住场所,以皇权至高无上为设计初衷,宫城代表古代国家权力、政治中
心,宫城居中体现出择中立国的思想;三大殿院内不种树,为了突出这组宫殿的威严气势,把三大殿映衬
得更加威严壮观,C 正确;宫城轮廓方正、对称,能够体现城市的庄重威严,井然有序,皇权不需要慎独,
A 错误;内敛、封闭和御外凝内不能体现皇权至上的思想,且不植树和人与自然的和谐、耕读、敬天相悖,
B、D 错误。故选 C。
【点睛】地域文化是指在特定地理环境中成长起来、独具特色、传承至今仍发挥作用的文化传统。地域文
化的形成受到自然环境、生活方式、历史发展等多方面因素的影响,具有鲜明的区域性和多样性。
下图为澳大利亚某月海平面等压线分布图(单位:hPa)。完成下面小题。
8. 该月澳大利亚西北地区的盛行风向为( )
A. 西北风 B. 东南风 C. 西南风 D. 东北风
9. 甲、乙、丙、丁四处存在锋线的位置最可能是( )
A. 甲 B. 乙 C. 丙 D. 丁
10. 该季节,珀斯( )
A 气候炎热干燥 B. 水循环最活跃 C. 海陆风发育较典型 D. 临海飓风多发
【答案】8. B 9. C 10. B
【解析】
【8 题详解】
第 5页/共 14页
从所学知识并结合材料可知,此时澳大利亚大陆受高压控制,海洋多低压,说明此季节陆地冷、海洋热,
故可推知季节为南半球冬季,北半球夏季,此时澳大利亚西北部地区盛行由陆地吹向海洋的东南风,B 正确,
A、C、D 错误。故选 B。
【9 题详解】
由图可知,乙处为高压中心,不可能形成锋线,而甲处和丁处都位于高压中心向外凸出的区域,属于高压
脊,不可能有冷暖气团相遇,A、B、D 错误;丙处东南侧为低压中心,等压线向高值凸,对应低压槽,根
据所学知识可知,低压槽附近容易形成锋线,C 正确。故选 C。
【10 题详解】
从所学知识并结合材料可知,此时澳大利亚大陆受高压控制,海洋多低压,说明此季节陆地冷、海洋热,
故可推知季节为南半球冬季,珀斯属于地中海气候,夏季炎热干燥,冬季温和湿润,进入雨季,水循环活
跃,A 错误,B 正确;此时为南半球冬季,珀斯地区受西风带控制,背景风较强,局地风海陆风发育不明显,
C 错误;珀斯附近冬季海洋气温整体偏低,不可能多发飓风,D 错误。故选 B。
【点睛】在等压线图中,风向的判读方法是通过画出水平气压梯度力,垂直于等压线,由高压指向低压。
然后根据地转偏向力(北半球向右偏转,南半球向左偏转),确定最终的风向。
强烈地震发生时地下水丰富的地区可能会出现“砂涌”,给人类带来灾难。2023 年 12 月 18 日,甘肃
临夏州积石山县发生里氏 6.2 级地震,震后,中川乡发生局地砂涌,从地表涌出的大量泥浆将房屋包围、
冲毁。下图为“砂涌”构造模式图。完成下面小题。
11. 甘肃临夏州积石山县中川乡发生局地砂涌,除地震因素外,该乡还应具备( )
①地下有含水层,且水位高②河道堵塞且多堆积物③持续的高温天气④土质较疏松
第 6页/共 14页
A. ①③ B. ②④ C. ②③ D. ①④
12. 地震发生时,“砂涌”形成过程的先后排序是( )
A. ①②③④ B. ②④③① C. ②④①③ D. ①②④③
【答案】11. D 12. C
【解析】
【11 题详解】
结合图示及所学知识可知,砂涌是从地表涌出的大量泥浆将房屋包围、冲毁,地下水位高,利于泥浆上涌,
①正确;土质较疏松,可以提供上涌的碎屑物质,利于泥浆上涌,④正确;砂涌的形成主要与地下泥砂层
有关,与河道堵塞且多堆积物关系较小,②错误;该区域地处西北,且时间为 12 月 18 日,故持续的高温
天气不大可能,③错误。故选 D。
【12 题详解】
“砂涌”是指土的松散颗粒被地下水饱和后,动水压力使松散颗粒产生悬浮流动。地震导致地表和地下的剧烈
震动,从而破坏土体的结构,增加土体的孔隙度和含水量。当地震发生在地下水位较高的地区时,地震波
会引起地下水的波动,使地下水向地表渗流,形成“砂涌”现象,故没发生“砂涌”之前泥砂层排列有序,对应
②,受地震灾害,挤压使泥砂层液化,泥浆上涌,对应④①,之后随着液化结束,泥沙沉积,对应③,C
正确。
【点睛】地震是先纵波再横波。地震波分为横波和纵波,其中纵波属于推进波,传播速度较快,为 5.5-7km/s,
在地震时先到达震中。而横波为剪切波,它的传播速度较慢,为 3.2-4.0km/s,所以较纵波而言到达震中的
时间较长。
L 集团企业创立于 1895 年,下图为该公司发展历程图。完成下面小题。
第 7页/共 14页
13. L 集团企业总部由上海迁至重庆,主要因素是( )
A. 交通 B. 战争 C. 劳动力 D. 市场
14. 该企业进入电动汽车制造领域对其发展的有利影响有( )
①拓宽产品应用领域,提高企业知名度②增加产品针对性,增强顾客忠诚度
③增强企业实力,扩大市场占有率④完善了产业链条,减少了经营成本
A. ①③ B. ②④ C. ②③ D. ①④
【答案】13. B 14. A
【解析】
【13 题详解】
由材料可知,该产业为军工产业,1938 年是抗日战争时期,上海受战争影响较大,社会不稳定,工业无法
正常生产,重庆深居内陆,受战争影响小,安全生产条件较好,因此,该公司由上海迁往重庆,B 正确;
水陆交通重庆没有上海有优势,市场上海更优,AD 错误;以军工业为主,技术要求高,廉价劳动力需求少,
高素质劳动力数量需求大,重庆市不具备,C 错误。故选 B。
【14 题详解】
结合材料可知,该企业进入电动汽车制造领域,从摩托车制造进入全新的汽车制造领域,拓宽了产品应用
领域,可以提高知名度和扩大企业实力和市场占有率,①③正确;在增强企业实力的同时,因产品应用领
域转型,对顾客黏性减弱,导致顾客忠诚度下降,进入全新领域,增加运营成本,②④错误。综上,排除 BCD
,A 正确,故选 A。
【点睛】企业为了降低生产成本、获得更多的收益和利润,通过对外直接投资建厂等方式,实现生产地转
移,产业转移是企业将产品生产的部分或全部由原生产地转移到其他地区的经济现象,通常是由相对发达
的区域向欠发达区域转移。产业转移的影响因素主要有劳动力成本、市场、内部交易成本、地价、政策、
国际汇率变动、环境考虑等。
第 8页/共 14页
湖北应城市某乡镇盛产石膏矿,用石膏矿进行粉笔制作起于新中国成立后。随着科技、教育复苏的浪
潮,在 20 世纪 80—90 年代迅速繁荣。该镇粉笔制作的掘矿、生产、加工、销售都在家庭作坊中完成,80%
的农户都在制作粉笔,成为石膏产业链上的特色经济。21 世纪以来,传统“粉笔十黑板”的模式正在被白
板、液晶板、多媒体等新鲜事物所取代,如今只剩下不足 10%的从业人员。下图为生产粉笔流程图。完成下
面小题。
15. 该乡镇粉笔产业的繁荣和衰落之路,体现了( )
A. 原料丰裕的价值 B. 消费观念的变革 C. 产品附加值的意义 D. 政策扶持的力度
16. 重振“粉笔”产业复兴之路,该乡镇具有的优势有( )
①产业基础好,产业链完备②位置及交通条件好③从业人员素质高④工业遗产丰富
A. ①③ B. ②④ C. ②③ D. ①④
【答案】15. B 16. D
【解析】
【15 题详解】
由材料“随着科技、教育复苏的浪潮,在 20 世纪 80—90 年代迅速繁荣”可知,该时期迅速发展的原因是大量
学校教育的发展对粉笔数量的需求,因粉笔自身的制作、使用的环保缺陷,以及白板、液晶板、多媒体等
新鲜事物的出现,导致粉笔使用及产量下滑,故和原料、产品附加值的意义关联不大,A、C 错误,B 正确;
前期政策的导向对其繁荣起到变相助力的作用,但后期的衰落和政策扶持力度无关,D 错误。故选 B。
【16 题详解】
面对新型“粉笔”产业的竞争,该县石膏粉笔产业逐渐萎缩,再大力发展粉笔加工,经济效益较差。该乡镇产
业基础好、产业链完备,可发展与石膏相关联的替代产业,如雕塑、雕刻等艺术产业,利用工业遗产和产
品知名度搞工业旅游和粉笔文创产品,①④正确;该乡镇交通条件好无明显的信息提示,且产业转型对交
通要求弱,②错误;因该产业多为家庭作坊,从业者数量具有优势,但从业人员素质较差,③错误。故选 D。
【点睛】工业区位指工业所在的地区和地理位置,一般来说工业区的位置主要受交通、土地价格、人口集
聚;次要受政策、市场、劳动力、原料、动力所影响。
二、非选择题(共 52 分)
第 9页/共 14页
17. 阅读图文材料,完成下列要求。
大气环流、地转偏向力、海陆轮廓影响地球表面洋流的方向。地质历史 300 万年至今,世界海陆格局
基本无变化,亚欧大陆赤道以北的热带海区降水多于赤道以南。300 万年前,澳大利亚板块的北移使印尼通
道逐渐变窄,导致太平洋流向印度洋的海水由南太平洋最终转变为北太平洋,对印度洋海水性质、周边气
候产生较大影响。下图示意不同地质历史时期赤道附近局部地区的海陆格局。
(1)指出北赤道太平洋海流和南赤道太平洋海流海水性质的差异并说明原因。
(2)海水移动对东侧沃克环流影响较大,分析与当前相比,500 万年前秘鲁沿岸自然环境的整体特征。
(3)若不考虑其他因素,分析印尼通道变窄对印度洋沿岸海—气相互作用的影响。
【答案】(1)差异:北赤道太平洋海流海水温度低、盐度低(或南赤道太平洋海流海水温度高、盐度高)。
理由:太平洋西侧赤道以北的热带海区降水多于赤道以南海区;赤道以北海区降水多,晴天少,蒸发弱,
盐度低;日照时间短,太阳辐射少,海水温度低。
(2)东南信风偏弱;上升流减弱,鱼类资源减少;下沉气流偏弱,气候更湿润,气温更高。
(3)流入印度洋的温暖海水减少,气温降低,导致上升气流减弱,蒸发潜能下降;气候变干,水汽减少,
海一气相互作用能力变弱。
【解析】
【分析】本题以不同地质历史时期赤道附近局部地区的海陆格局图为背景材料,涉及海水性质、沃克环流
的相关知识,主要考查学生获取和解读地理信息的能力。
【小问 1 详解】
根据材料,太平洋西侧赤道以北的热带海区降水多于赤道以南海区。据此可以推测赤道以北海区降水多,
晴天少,蒸发弱,盐度低;日照时间短,太阳辐射少,海水温度低。
【小问 2 详解】
结合图文材料可知,与当前相比,距今约 500 万年前的赤道太平洋海区印尼通道宽,由于暖海水流向印度
洋,太平洋西部暖海水堆积较少,温度较当前低,东西水温差异较小,赤道太平洋海区附近东西部水温差
异较小,导致沃克环流较弱。导致太平洋东侧气温较高,下沉气流偏弱,气候更湿润,东南信风偏弱;上
第 10页/共 14页
升流减弱,鱼类资源减少。
【小问 3 详解】
印尼通道变窄使得太平洋流向印度洋的海水由南太平洋最终转变为北太平洋,流向印度洋的暖海水减少,
印度洋周边温度降低,上升气流减弱,蒸发潜能下降;因气候变干,水汽减少,海—气相互作用能力变弱。
18. 阅读图文材料,完成下列要求。
材料一:人口老龄化系数(≥65 岁人口与总人口之比)是人口老龄化的重要指标。近年来,我国养老
服务设施呈指数级增加,创新的养老项目在我国部分地区成功落地,该项目采用“共建、共享、共治”的
理念,将养老服务资源与社区有机融合,为当地老年人提供全方位的养老和服务保障。
材料二:养老服务资源配置水平是衡量城市养老服务资源数量的指标,水平越高,代表养老服务资源
数量越多。结合重庆市现状,将重庆市主城都市区(包括中心城区和主城新区 2 个圈层)老龄化发展阶段
划分为 4 个类型。下图示意 2020 年重庆市主城都市区各区县老龄化系数(下左图)及养老服务资源配置水
平(下右图)。
(1)结合图示评价重庆市老龄化系数与养老服务资源配置水平布局的关系。
(2)分析重庆市养老服务资源配置水平分布特征的成因。
(3)针对重庆市人口老龄化现状,提出科学性、可行性的重庆养老产业发展的措施。
【答案】(1)养老服务资源的供需矛盾较突出;老龄化程度外围区域强,但外围地区的养老服务资源水平
低,资源供应不足;老龄化程度中心区域弱,但中心地区的养老服务资源水平高,存在资源过剩。
(2)从区域范围看,郊区经济落后,属于人口纯迁出区,老龄化系数高,但经济水平和产业结构导致养老
设施建设数量和水平低;中心都市区青壮年劳动力迁入多,老龄化系数低,且居民收入水平较高,能够负
担较高水平的养老费用;城市发展的历史原因,导致城市中心交通便利,医疗、购物等基础设施完善,所
以中心城市的养老服务资源配置水平较高;此外还有政策的扶持力度差异和市场效益的竞争,都导致市中
心服务水平较高。
(3)引入专业机构和优秀人才,提高养老服务设施布局的合理性和效率;引入民间服务机构,养老服务资
第 11页/共 14页
源与社区有机融合;优化社区居家养老服务,完善基本养老服务体系;优化产业布局,促进郊区产业优化;
加大政策倾斜和扶持,增加郊区医疗服务设施的数量和水平;加快完善交通通信设施,促进区域流动和资
源共享。
【解析】
【分析】本题以养老服务以及 2020 年重庆市主城都市区各区县老龄化系数和养老服务资源配置水平为资料,
涉及服务业区位和人口问题及解决措施等知识点,考查学生获取和解读地理信息、调动很运用地理知识的
能力,以及综合思维、地理实践的核心素养。
【小问 1 详解】
结合图文材料可知,重庆市市中心老龄化系数低于外围区域,说明市中心老龄化程度较外围弱,养老服务
资源配置水平市中心高于外围地区,故养老服务资源的供需矛盾较突出,存在匹配不合理、矛盾突出等特
点,具体表现为中心区养老服务资源存在过剩,而外围养老服务资源供应不足。
【小问 2 详解】
老龄化系数的高低和老年人的数量密切相关,而老年人数量和生育观念、经济发展水平有关,占比大小还
和人口迁移有关;中心区经济发达,吸引大量青壮年劳动力迁入多,老年人口占比降低,老龄化系数较低,
同时,中心地区交通便利,产业活动多以第三产业为主,社会经济发展水平较高,居民收入水平较高,能
够负担较高水平的养老费用,养老服务市场效益较好,加上城市发展过程中,中心地区医疗、购物等基础
设施完善,以及为吸引高端人才的政策扶持等,使得养老服务资源配置到位,养老服务资源配置水平高;
而郊区经济相对中心区较落后,老龄化系数高,以及政策扶持不足等原因导致养老服务资源配置水平与中
心区恰恰相反。
【小问 3 详解】
根据图示信息结合前面分析可知,重庆市各区县人口老龄化系数与养老服务资源配置存在较显著的空间错
位现象,中心城区资源过剩与郊区资源不足的矛盾突出,造成该现状的原因主要有经济水平和产业结构、
城市发展、政策等因素,所以首先应优化城市产业布局,促进郊区产业和经济发展,从而能降低郊区老龄
化程度,以及促进养老服务的高效发展,通过产业和经济的发展促进和完善区域交通通信设施,促进区域
流动和资源共享;同时引进专业机构和优秀人才,提高养老服务设施布局的合理性和效率,通过引入民间
服务机构,养老服务资源与社区有机融合,优化社区居家养老服务,完善基本养老服务体系等加强对养老
服务资源优化配置,加大郊区老龄化地区服务设施的数量及水平;最后,从政策层面对郊区养老服务加以
扶持的倾斜,增加郊区医疗服务设施的数量和水平。
19. 阅读图文材料,完成下列要求。
材料一:耕地占补平衡是指《土地管理法》规定的国家实行占用耕地补偿制度。非农建设经批准占用
第 12页/共 14页
耕地要按照“占多少,补多少”的原则,补充数量和质量相当的耕地。下图为我国可实现耕地占补平衡年
限(即可平衡年限)的空间分布图。
(1)说出我国严格实施耕地占补平衡政策的目的。
(2)我国新疆维吾尔自治区耕地可平衡年限高,但专家指出与东部季风区相比,若严格执行耕地占补平衡
政策导致的问题会更突出,请说出支撑论据。
材料二:地票制度是以地票为手段,将农村低效建设用地转化为城市建设可利用的发展空间,实现城
乡建设用地的动态置换,如下图所示:
(3)依据材料推测农村低效建设用地的主要特点。
(4)分析地票土地管理模式对落实耕地占补平衡的积极意义。
【答案】(1)严控耕地红线,保障耕地面积;严格控制建设占用耕地规模,强化耕地数量和质量占补平衡;
引导建设项目不占或少占耕地,特别是优质水田;保障耕地数量和质量的同时,保障粮食供应安全等。
(2)新疆维吾尔自治区深居内陆,降水少,气候干旱,沙漠化严重;虽未开发利用土地较多,但质量差,
水热条件差;土壤肥沃的地区大多被城镇占据,建设用地增加,耕地占补大多会开发生态相对脆弱的土地,
进而加剧土地荒漠化;不能保证耕地数量和质量的永续利用。
(3)位置偏远;利用效益低;闲置时间长、占比相对较低等。
(4)保证区域耕地总量不变,实现占补平衡;优化城乡土地资源配置,发挥闲置土地的功能,激活土地活
力,减缓耕地锐减压力;增加农村、农民经济收入,缩小城乡收入差距;增加农村、农民复垦耕地的积极
第 13页/共 14页
性和保护耕地的热情等。
【解析】
【分析】本题以耕地占补平衡与地票制度为材料设置试题,涉及我国实施耕地占补平衡的目的、出现的问
题、意义等相关知识点,考查学生获取和解读地理信息、调动和运用地理知识的能力,体现了区域认知、
综合思维等学科素养。
【小问 1 详解】
结合所学知识,为确保我国粮食安全所必需的耕地资源,我国实行了最严格的耕地保护政策,划定了具有
法律效力的耕地红线,确保耕地保有量在 18 亿亩以上,确保基本农田不低于 15.6 亿亩,保障耕地面积;
耕地占补平衡政策是守住耕地红线的措施之一,严控建设用地占用耕地,强化耕地数量和质量占补平衡;
引导建设项目不占或少占耕地,特别是优质水田;保障耕地数量和质量的同时,保障粮食供应安全等。
【小问 2 详解】
结合所学知识,新疆维吾尔自治区地处西北地区,深居内陆,降水少,气候干旱,沙漠化严重;虽未开发
利用土地较多,但质量差,水热条件差;土壤肥沃的地区大多被城镇占据,建设用地增加,占补平衡的严
格执行会加大生态脆弱区土地的开发,加剧土地荒漠化,从而加剧区域生态问题;进而不能保证耕地数量
和质量的永续利用。
【小问 3 详解】
结合材料可知,农村低效建设用地收益低,一般位置偏远难以形成比较优势,在农村土地利用类型中占比
低,有可能处于闲置状态,也有可能处于低效利用当中。
【小问 4 详解】
结合材料信息,该政策可以保证区域耕地总量不变,实现占补平衡;该土地管理模式可以将农村低效建设
用地转化为城市建设,优化建筑用地布局空间,故能优化城乡土地资源配置,发挥闲置土地的功能,激活
土地活力,减缓耕地锐减压力;此外,通过该土地管理模式取得的地票收益由村集体与农民分成,可以增
加农民的收入,缩小城乡收入差距;增加农村、农民复垦耕地的积极性和保护耕地的热情等。
第 14页/共 14页
相关试卷
这是一份湖南省娄底市2024-2025学年高一上学期1月期末地理试卷(Word版附解析),共9页。试卷主要包含了单选题,综合题等内容,欢迎下载使用。
这是一份湖南省娄底市2024-2025学年高三上学期期末质量检测地理试卷(Word版附答案),共10页。试卷主要包含了古城建筑风格和目的相契合的是,20,32,84,22等内容,欢迎下载使用。
这是一份湖南省株洲市2024-2025学年高三上学期教学质量统一检测地理试卷(Word版附解析),共11页。试卷主要包含了选择题的作答,非选择题的作答,考试结束后,将答题卡上交, 未来几天湖南将, 甲、乙两河的流向, 据心滩演化特征可知, 乙河发生心滩冲裂是因为坝顶, 该山区植物群落多样性最高的是等内容,欢迎下载使用。

