所属成套资源:新高考数学一轮复习核心考点讲练 (2份,原卷版+解析版)
新高考数学一轮复习核心考点讲练19概率与统计(14种题型9个易错考点)(2份,原卷版+解析版)
展开
这是一份新高考数学一轮复习核心考点讲练19概率与统计(14种题型9个易错考点)(2份,原卷版+解析版),文件包含新高考数学一轮复习核心考点讲练19概率与统计14种题型9个易错考点原卷版doc、新高考数学一轮复习核心考点讲练19概率与统计14种题型9个易错考点解析版doc等2份试卷配套教学资源,其中试卷共110页, 欢迎下载使用。
概率多为小题。随机变量的分布列与数学期望是高考热点之一。常考查二项分布、正态分布、超几何分布等常见的分布,多为解答题.
考查相关性、频率分布直方图、样本的数字特征、独立性检验、回归分析等.考查学生读取数据、分析数据、处理数据的能力.
三、 2023真题抢先刷,考向提前知
一.多选题(共2小题)
1.(2023•新高考Ⅰ)有一组样本数据,,,,其中是最小值,是最大值,则
A.,,,的平均数等于,,,的平均数
B.,,,的中位数等于,,,的中位数
C.,,,的标准差不小于,,,的标准差
D.,,,的极差不大于,,,的极差
2.(2023•新高考Ⅱ)在信道内传输0,1信号,信号的传输相互独立.发送0时,收到1的概率为,收到0的概率为;发送1时,收到0的概率为,收到1的概率为.考虑两种传输方案:单次传输和三次传输.单次传输是指每个信号只发送1次,三次传输是指每个信号重复发送3次.收到的信号需要译码,译码规则如下:单次传输时,收到的信号即为译码;三次传输时,收到的信号中出现次数多的即为译码(例如,若依次收到1,0,1,则译码为
A.采用单次传输方案,若依次发送1,0,1,则依次收到1,0,1的概率为
B.采用三次传输方案,若发送1,则依次收到1,0,1的概率为
C.采用三次传输方案,若发送1,则译码为1的概率为
D.当时,若发送0,则采用三次传输方案译码为0的概率大于采用单次传输方案译码为0的概率
二.解答题(共2小题)
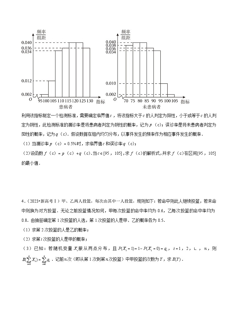
3.(2023•新高考Ⅱ)某研究小组经过研究发现某种疾病的患病者与未患病者的某项医学指标有明显差异,经过大量调查,得到如下的患病者和未患病者该指标的频率分布直方图:
利用该指标制定一个检测标准,需要确定临界值,将该指标大于的人判定为阳性,小于或等于的人判定为阴性,此检测标准的漏诊率是将患病者判定为阴性的概率,记为(c);误诊率是将未患病者判定为阳性的概率,记为(c).假设数据在组内均匀分布,以事件发生的频率作为相应事件发生的概率.
(1)当漏诊率(c)时,求临界值和误诊率(c);
(2)设函数(c)(c)(c).当,,求(c)的解析式,并求(c)在区间,的最小值.
4.(2023•新高考Ⅰ)甲、乙两人投篮,每次由其中一人投篮,规则如下:若命中则此人继续投篮,若未命中则换为对方投篮.无论之前投篮情况如何,甲每次投篮的命中率均为0.6,乙每次投篮的命中率均为0.8.由抽签确定第1次投篮的人选,第1次投篮的人是甲、乙的概率各为0.5.
(1)求第2次投篮的人是乙的概率;
(2)求第次投篮的人是甲的概率;
(3)已知:若随机变量服从两点分布,且,,2,,,则.记前次(即从第1次到第次投篮)中甲投篮的次数为,求.
四、考点清单
一.互斥事件与对立事件
1.互斥事件
(1)定义:一次试验中,事件A和事件B不能同时发生,则这两个不能同时发生的事件叫做互斥事件.
如果A1,A2,…,An中任何两个都不可能同时发生,那么就说事件A1,A2,…An彼此互斥.
(2)互斥事件的概率公式:
在一个随机试验中,如果随机事件A和B是互斥事件,则有:
P(A+B)=P(A)+P(B)
注:上式使用前提是事件A与B互斥.
推广:一般地,如果事件A1,A2,…,An彼此互斥,那么事件发生(即A1,A2,…,An中有一个发生)的概率等于这n个事件分别发生的概率之和,即:
P(A1+A2+…+An)=P(A1)+P(A2)+…+P(An)
2.对立事件
(1)定义:一次试验中,两个事件中必有一个发生的互斥事件叫做对立事件,事件A的对立事件记做.
注:①两个对立事件必是互斥事件,但两个互斥事件不一定是对立事件;
②在一次试验中,事件A与只发生其中之一,并且必然发生其中之一.
(2)对立事件的概率公式:
P()=1﹣P(A)
3.互斥事件与对立事件的区别和联系
互斥事件是不可能同时发生的两个事件,而对立事件除要求这两个事件不同时发生外,还要求二者之一必须有一个发生.因此,对立事件是互斥事件的特殊情况,而互斥事件未必是对立事件,即“互斥”是“对立”的必要但不充分条件,而“对立”则是“互斥”的充分但不必要条件.
二.互斥事件的概率加法公式
互斥事件的概率加法公式:
在一个随机试验中,如果随机事件A和B是互斥事件,则有:
P(A+B)=P(A)+P(B)
注:上式使用前提是事件A与B互斥.
推广:一般地,如果事件A1,A2,…,An彼此互斥,那么事件发生(即A1,A2,…,An中有一个发生)的概率等于这n个事件分别发生的概率之和,即:
P(A1+A2+…+An)=P(A1)+P(A2)+…+P(An)
三.古典概型及其概率计算公式
1.定义:如果一个试验具有下列特征:
(1)有限性:每次试验可能出现的结果(即基本事件)只有有限个;
(2)等可能性:每次试验中,各基本事件的发生都是等可能的.
则称这种随机试验的概率模型为古典概型.
*古典概型由于满足基本事件的有限性和基本事件发生的等可能性这两个重要特征,所以求事件的概率就可以不通过大量的重复试验,而只要通过对一次试验中可能出现的结果进行分析和计算即可.
2.古典概率的计算公式
如果一次试验中可能出现的结果有n个,而且所有结果出现的可能性都相等,那么每一个基本事件的概率都是;
如果某个事件A包含的结果有m个,那么事件A的概率为P(A)==.
【解题方法点拨】
1.注意要点:解决古典概型的问题的关键是:分清基本事件个数n与事件A中所包含的基本事件数.
因此要注意清楚以下三个方面:
(1)本试验是否具有等可能性;
(2)本试验的基本事件有多少个;
(3)事件A是什么.
2.解题实现步骤:
(1)仔细阅读题目,弄清题目的背景材料,加深理解题意;
(2)判断本试验的结果是否为等可能事件,设出所求事件A;
(3)分别求出基本事件的个数n与所求事件A中所包含的基本事件个数m;
(4)利用公式P(A)=求出事件A的概率.
3.解题方法技巧:
(1)利用对立事件、加法公式求古典概型的概率
(2)利用分析法求解古典概型.
四.列举法计算基本事件数及事件发生的概率
1、等可能条件下概率的意义:一般地,如果在一次试验中,有n种可能的结果,并且它们发生的可能性都相等,事件A包含其中的m种结果,那么事件A发生的概率为P(A)=.
等可能条件下概率的特征:
(1)对于每一次试验中所有可能出现的结果都是有限的;
(2)每一个结果出现的可能性相等.
2、概率的计算方法:
(1)列举法(列表或画树状图),
(2)公式法;
列表法或树状图这两种举例法,都可以帮助我们不重不漏的列出所以可能的结果.
列表法
(1)定义:用列出表格的方法来分析和求解某些事件的概率的方法叫做列表法.
(2)列表法的应用场合
当一次试验要设计两个因素,并且可能出现的结果数目较多时,为不重不漏地列出所有可能的结果,通常采用列表法.
树状图法
(1)定义:通过列树状图列出某事件的所有可能的结果,求出其概率的方法叫做树状图法.
(2)运用树状图法求概率的条件
当一次试验要设计三个或更多的因素时,用列表法就不方便了,为了不重不漏地列出所有可能的结果,通常采用树状图法求概率.
五.几何概型
1.定义:若一个试验具有下列特征:
(1)每次试验的结果有无限多个,且全体结果可用一个有度量的几何区域来表示;
(2)每次试验的各种结果是等可能的.
那么这样的试验称为几何概型.
2.几何概率:设几何概型的基本事件空间可表示成可度量的区域Ω,事件A所对应的区域用A表示(A⊆Ω),则P(A)=称为事件A的几何概率.
六.相互独立事件和相互独立事件的概率乘法公式
1.相互独立事件:事件A(或B)是否发生,对事件B(或A)发生的概率没有影响,这样两个事件叫做相互独立事件.
2.相互独立事件同时发生的概率公式:
将事件A和事件B同时发生的事件即为A•B,若两个相互独立事件A、B同时发生,则事件A•B发生的概率为:
P(A•B)=P(A)•P(B)
推广:一般地,如果事件A1,A2,…,An相互独立,那么这n个事件同时发生的概率等于每个事件发生的概率之积,即:
P(A1•A2…An)=P(A1)•P(A2)…P(An)
3.区分
互斥事件和相互独立事件是两个不同的概念:
(1)互斥事件:两个事件不可能同时发生;
(2)相互独立事件:一个事件的发生与否对另一个事件发生的概率没有影响.
七.条件概率与独立事件
1、条件概率的定义:对于任何两个事件A和B,在已知事件A发生的条件下,事件B发生的概率叫做条件概率,用符号P(B|A)来表示.
(2)条件概率公式:称为事件A与B的交(或积).
(3)条件概率的求法:
①利用条件概率公式,分别求出P(A)和P(AB),得P(B|A)=,其中P(A)>0;
②借助古典概型概率公式,先求出事件A包含的基本事件数n(A),再在事件A发生的条件下求出事件B包含的基本事件数,即n(A∩B),得P(B|A)=
八.离散型随机变量及其分布列
1、相关概念;
(1)随机变量:如果随机试验的结果可以用一个变量来表示,那么这样的变量叫做随机变量随机变量常用希腊字母ξ、η等表示.
(2)离散型随机变量:对于随机变量可能取的值,可以按一定次序一一列出,这样的随机变量叫做离散型随机变量.若ξ是随机变量,η=aξ+b,其中a、b是常数,则η也是随机变量.
(3)连续型随机变量:对于随机变量可能取的值,可以取某一区间内的一切值,这样的变量就叫做连续型随机变量
(4)离散型随机变量与连续型随机变量的区别与联系:离散型随机变量与连续型随机变量都是用变量表示随机试验的结果;但是离散型随机变量的结果可以按一定次序一一列出,而连续性随机变量的结果不可以一一列出.
2、离散型随机变量
(1)随机变量:在随机试验中,试验可能出现的结果可以用一个变量X来表示,并且X是随着试验结果的不同而变化的,这样的变量X叫做一个随机变量.随机变量常用大写字母X,Y,…表示,也可以用希腊字母ξ,η,…表示.
(2)离散型随机变量:如果随机变量X的所有可能的取值都能一一列举出来,则称X为离散型随机变量.
3、离散型随机变量的分布列.
(1)定义:一般地,设离散型随机变量X的所有可能值为x1,x2,…,xn;X取每一个对应值的概率分别为p1,p2,…,pn,则得下表:
该表为随机变量X的概率分布,或称为离散型随机变量X的分布列.
(2)性质:①pi≥0,i=1,2,3,…,n;②p1+p2+…+pn=1.
九.离散型随机变量的期望与方差
1、离散型随机变量的期望
数学期望:一般地,若离散型随机变量ξ的概率分布为
则称Eξ=x1p1+x2p2+…+xnpn+…为ξ的数学期望,简称期望.
数学期望的意义:数学期望离散型随机变量的一个特征数,它反映了离散型随机变量取值的平均水平.
平均数与均值:一般地,在有限取值离散型随机变量ξ的概率分布中,令p1=p2=…=pn,则有p1=p2=…=pn=,Eξ=(x1+x2+…+xn)×,所以ξ的数学期望又称为平均数、均值.
期望的一个性质:若η=aξ+b,则E(aξ+b)=aEξ+b.
2、离散型随机变量的方差;
方差:对于离散型随机变量ξ,如果它所有可能取的值是x1,x2,…,xn,…,且取这些值的概率分别是p1,p2,…,pn…,那么,
称为随机变量ξ的均方差,简称为方差,式中的Eξ是随机变量ξ的期望.
标准差:Dξ的算术平方根叫做随机变量ξ的标准差,记作.
方差的性质:.
方差的意义:
(1)随机变量 的方差的定义与一组数据的方差的定义式是相同的;
(2)随机变量 的方差、标准差也是随机变量 的特征数,它们都反映了随机变量取值的稳定与波动、集中与离散的程度;
(3)标准差与随机变量本身有相同的单位,所以在实际问题中应用更广泛.
十.正态分布曲线的特点及曲线所表示的意义
1.正态曲线及性质
(1)正态曲线的定义
函数φμ, σ (x)=,x∈(﹣∞,+∞),其中实数μ和σ(σ>0)为参数,我们称φμ,σ(x)的图象(如图)为正态分布密度曲线,简称正态曲线.
(2)正态曲线的解析式
①指数的自变量是x定义域是R,即x∈(﹣∞,+∞).
②解析式中含有两个常数:π和e,这是两个无理数.
③解析式中含有两个参数:μ和σ,其中μ可取任意实数,σ>0这是正态分布的两个特征数.
④解析式前面有一个系数为,后面是一个以e为底数的指数函数的形式,幂指数为﹣.
2.正态分布
(1)正态分布的定义及表示
如果对于任何实数a,b(a<b),随机变量X满足P(a<X≤b)=φμ,σ(x)dx,则称X的分布为正态分布,记作N(μ,σ2).
(2)正态总体在三个特殊区间内取值的概率值
①P(μ﹣σ<X≤μ+σ)=0.6826;
②P(μ﹣2σ<X≤μ+2σ)=0.9544;
③P(μ﹣3σ<X≤μ+3σ)=0.9974.
3.正态曲线的性质
正态曲线φμ, σ (x)=,x∈R有以下性质:
(1)曲线位于x轴上方,与x轴不相交;
(2)曲线是单峰的,它关于直线x=μ对称;
(3)曲线在x=μ处达到峰值;
(4)曲线与x轴围成的图形的面积为1;
(5)当σ一定时,曲线随着μ的变化而沿x轴平移;
(6)当μ一定时,曲线的形状由σ确定,σ越小,曲线越“瘦高”,表示总体的分布越集中;σ越大,曲线越“矮胖”,表示总体的分布越分散.
4.三个邻域
会用正态总体在三个特殊区间内取值的概率值结合正态曲线求随机变量的概率.落在三个邻域之外是小概率事件,这也是对产品进行质量检测的理论依据.
【解题方法点拨】
正态分布是高中阶段唯一连续型随机变量的分布,这个考点虽然不是高考的重点,但在近几年新课标高考中多次出现,其中数值计算是考查的一个热点,考生往往不注意对这些数值的记忆而导致解题无从下手或计算错误.对正态分布N(μ,σ2)中两个参数对应的数值及其意义应该理解透彻并记住,且注意第二个数值应该为σ2而不是σ,同时,记住正态密度曲线的六条性质.
十一.频率分布直方图
1.频率分布直方图:在直角坐标系中,横轴表示样本数据,纵轴表示频率与组距的比值,将频率分布表中的各组频率的大小用相应矩形面积的大小来表示,由此画成的统计图叫做频率分布直方图.
2.频率分布直方图的特征
①图中各个长方形的面积等于相应各组的频率的数值,所有小矩形面积和为1.
②从频率分布直方图可以清楚地看出数据分布的总体趋势.
③从频率分布直方图得不出原始的数据内容,把数据表示成直方图后,原有的具体数据信息被抹掉.
3.频率分布直方图求数据
①众数:频率分布直方图中最高矩形的底边中点的横坐标.
②平均数:频率分布直方图各个小矩形的面积乘底边中点的横坐标之和.
③中位数:把频率分布直方图分成两个面积相等部分的平行于y轴的直线横坐标.
【解题方法点拨】
绘制频率分布直方图的步骤:
十二.频率分布折线图、密度曲线
1.频率分布折线图:
如果将频率分布直方图中各相邻的矩形的上底边的中点顺次连结起来,就得到频率分布折线图,简称频率折线图.
2.总体分布的密度曲线:
如果将样本容量取得足够大,分组的组距取得足够小,则相应的频率分布折线图将趋于一条光滑曲线,我们称这条光滑曲线为总体分布的密度曲线.
十三.茎叶图
1.茎叶图:将样本数据有条理地列出来,从中观察样本分布情况的图称为茎叶图.
例:某篮球运动员在某赛季各场比赛的得分情况:12,15,24,25,31,31,36,36,37,39,44,49,50
得分表示成茎叶图如下:
2.茎叶图的优缺点:
优点:
(1)所有信息都可以从茎叶图上得到
(2)茎叶图便于记录和表示
缺点:
分析粗略,对差异不大的两组数据不易分析;表示三位数以上的数据时不够方便.
【解题方法点拨】
茎叶图的制作步骤:
(1)将每个数据分为“茎”(高位)和“叶”(低位)两部分
(2)将最小的茎和最大的茎之间的数按小大次序排成一列
(3)将各个数据的叶按大小次序写在茎右(左)侧
第1步中,
①如果是两位数字,则茎为十位上的数字,叶为个位上的数字,如89,茎:8,叶:9.
②如果是三位数字,则茎为百位上的数字,叶为十位和个位上的数字,如123,茎:1,叶:23.
对于重复出现的数据要重复记录,不能遗漏,同一数据出现几次,就要在图中体现几次.
十四.统计图表获取信息
统计图表反映了被描述对象的重要内容和数据情况,它简单明了,有利于我们把握数据的特点,统计图还能直观、生动地传递信息.
【解题方法点拨】
由统计图表获取信息的步骤:
一、看统计图表特征;
二、读统计图表数据信息并进行分析;
三、寻找出统计图表中数据的变化趋势或规律;
四、对统计图表的数据与信息作分析、推测,为对解决问题作出合理的判断提供依据.
注意:①要避免统计图的误导,首先要仔细观察统计图,其次要关注数据的来源、收集方式及描述形式,这样才能获得准确的信息;
②对数据的收集、整理等一定要重视它的普遍性、代表性、公正性,不能以点带面,以偏概全,夸大局部的作用.
【命题方向】
能正确解读统计图表,从中获取必要、准确的信息,并进站简单的决策;处理生活中常见的不规范统计图带来的错误信息,提高对统计图表的认识能力.
十五.众数、中位数、平均数
1.众数、中位数、平均数
众数、中位数、平均数都是描述一组数据的集中趋势的特征数,只是描述的角度不同,其中以平均数的应用最为广泛.
(1)众数:在一组数据中,出现次数最多的数据叫做这组数据的众数;
(2)中位数:将一组数据按大小依次排列,把处在最中间位置的一个数据(或最中间两个数据的平均数)叫做这组数据的中位数;
(3)平均数:一组数据的算术平均数,即.
2.众数、中位数、平均数的优缺点
【解题方法点拨】
众数、中位数、平均数的选取:
(1)平均数能较好地反映一组数据的总体情况;
(2)中位数不受极端值影响,有时用它代表全体数据的中等水平(或一般水平);
(3)众数能反映一组数据的集中情况(即多数水平).
根据频率分布直方图估算众数、中位数、平均数:
(1)众数:在频率分布直方图中,最高矩形的中点的横坐标就是众数.
(2)中位数:在样本中,有50%的个体小于或等于中位数,也有50%的个体大于或等于中位数,因此,在频率分布直方图中,中位数左边和右边的直方图的面积应该相等,由此可以估计中位数的值.
(3)平均数:是频率分布直方图的“重心”,是直方图的平衡点.平均数等于频率分布直方图中每个小矩形的面积(即落在该组中的频率)乘以小矩形底边中点的横坐标(组中值)之和.
十六.极差、方差与标准差
用一组数据中最大数据减去最小数据的差来反映这组数据的变化范围,这个数据就叫极差.一组数据中各数据与平均数差的平方和的平均数叫做方差.方差的算术平方根就为标准差.方差和标准差都是反映这组数据波动的大小,方差越大,数据的波动越大.
十七.百分位数
百分位数的定义:一般地,当总体是连续变量时,给定一个百分数p∈(0,1),总体的p分位数有这样的特点,总体数据中的任意一个数小于或等于它的可能性是p.
四分位数:25%,50%,75%分位数是三个常用的百分位数.把总体数据按照从小到大排列后,这三个百分位数把总体数据分成了4个部分,在这4个部分取值的可能性都是.因此这三个百分位数也称为总体的四分位数.
【解题方法点拨】
一般地,一组数据的第p百分位数是这样一个值,它使得这组数据中至少有p%的数据小于或等于这个值,且至少有(100﹣p)%的数据大于或等于这个值.计算一组n个数据的第p百分位数步骤如下:
①按从小到大排列原始数据;
②计算i=n×p%;
③若i不是整数,而大于i的比邻整数为j,则第p百分位数为第j项数据;若i是整数,则第p百分位数为第i项与第(i+1)项数据的平均数.
【命题方向】
理解连续变量的百分位数的统计含义,考察百分位数的计算,学会用样本估计总体的百分位数.
十八.相关系数
1、概念:
相关表和相关图可反映两个变量之间的相互关系及其相关方向,但无法确切地表明两个变量之间相关的程度.于是,著名统计学家卡尔•皮尔逊设计了统计指标﹣﹣相关系数.相关系数是用以反映变量之间相关关系密切程度的统计指标.相关系数是按积差方法计算,同样以两变量与各自平均值的离差为基础,通过两个离差相乘来反映两变量之间相关程度;着重研究线性的单相关系数.
2、相关系数用r表示,计算公式为
其中:当r>0时,表明两个变量正相关;当r<0时,表明两个变量负相关;|r|≤1,且|r|越接近于1,相关程度越大;|r|越接近于0,相关程度越小.
3、残差:
相关指数R2用来刻画回归的效果,其计算公式是
在含有一个解释变量的线性模型中,R2恰好等于相关系数r的平方.显然,R2取值越大,意味着残差平方和越小,也就是模型的拟合效果越好.
【解题方法点拨】
建立回归模型的基本步骤:
(1)确定研究对象,明确哪个变量是解释变量,哪个是预报变量;
(2)画出解释变量和预报变量的散点图,观察它们之间的关系;
(3)由经验确定回归方程的类型(如观察到数据呈线性关系,则选用线性回归方程:=x+);
(4)按一定规则估计回归方程中的参数(如最小二乘法);
(5)得出结果分析残差图是否有异常,若存在异常,则检查数据是否有误,或模型是否适当.当回归方程不是形如:=x+时,我们称之为非线性回归方程.
十九.线性回归方程
线性回归是利用数理统计中的回归分析,来确定两种或两种以上变数间相互依赖的定量关系的一种统计分析方法之一,运用十分广泛.分析按照自变量和因变量之间的关系类型,可分为线性回归分析和非线性回归分析.如果在回归分析中,只包括一个自变量和一个因变量,且二者的关系可用一条直线近似表示,这种回归分析称为一元线性回归分析.如果回归分析中包括两个或两个以上的自变量,且因变量和自变量之间是线性关系,则称为多元线性回归分析.变量的相关关系中最为简单的是线性相关关系,设随机变量与变量之间存在线性相关关系,则由试验数据得到的点将散布在某一直线周围.因此,可以认为关于的回归函数的类型为线性函数.
二十.独立性检验
1、分类变量:
如果某种变量的不同“值”表示个体所属的不同类别,像这样的变量称为分类变量.
2、原理:假设性检验(类似反证法原理).
一般情况下:假设分类变量X和Y之间没有关系,通过计算K2值,然后查表对照相应的概率P,发现这种假设正确的概率P很小,从而推翻假设,最后得出X和Y之间有关系的可能性为(1﹣P),也就是“X和Y有关系”.(表中的k就是K2的观测值,即k=K2).
其中n=a+b+c+d(考试给出)
3、2×2列联表:
4、范围:K2∈(0,+∞);性质:K2越大,说明变量间越有关系.
5、解题步骤:
(1)认真读题,取出相关数据,作出2×2列联表;
(2)根据2×2列联表中的数据,计算K2的观测值k;
(3)通过观测值k与临界值k0比较,得出事件有关的可能性大小.
五、题型方法
一.互斥事件与对立事件(共3小题)
1.(2023•柳州模拟)从数学必修一、二和政治必修一、二共四本书中任取两本书,那么互斥而不对立的两个事件是
A.至少有一本政治与都是数学
B.至少有一本政治与都是政治
C.至少有一本政治与至少有一本数学
D.恰有1本政治与恰有2本政治
2.(2023•济南二模)有6个相同的球,分别标有数字1,2,3,4,5,6,从中不放回的随机取两次,每次取1个球,甲表示事件“第一次取出的球的数字是奇数”,乙表示事件“第二次取出的球的数字是偶数”,丙表示事件“两次取出的球的数字之和是奇数”,丁表示事件“两次取出的球的数字之和是偶数”,则
A.乙发生的概率为B.丙发生的概率为
C.甲与丁相互独立D.丙与丁互为对立事件
3.(2023•如皋市校级模拟)已知,是两个随机事件,(A),下列命题正确的是
A.若,相互独立,(B)
B.若事件,则
C.若,是对立事件,则
D.若,是互斥事件,则
二.古典概型及其概率计算公式(共4小题)
4.(2024•汉中一模)将数据1,3,5,7,9这五个数中随机删去两个数,则所剩下的三个数的平均数大于5的概率为
A.B.C.D.
5.(2024•惠州模拟)将4个1和2个0随机排成一行,则2个0不相邻的概率为
A.B.C.D.
6.(2023•东湖区校级三模)某同学口袋中共有5个大小相同、质地均匀的小球.其中3个编号为5,2个编号为10,现从中取出3个小球,编号之和恰为20的概率为
A.B.C.D.
7.(2023•运城三模)2023年9月第19届亚运会将在杭州举办,在杭州亚运会三馆(杭州奥体中心的体育馆、游泳馆和综合训练馆)对外免费开放预约期间将含甲、乙在内的5位志愿者分配到这三馆负责接待工作,每个场馆至少分配1位志愿者,且甲、乙分配到同一个场馆,则甲分配到游泳馆的概率为 .
三.几何概型(共4小题)
8.(2024•内江一模)设关于的一元二次方程.若是从区间,任取一个数,是从区间,任取一个数,上述方程有实根的概率是
A.B.C.D.
9.(2023•中卫二模)如图,若在矩阵中随机撒一粒豆子,则豆子落在图中阴影部分的概率为
A.B.C.D.
10.(2023•阆中市校级二模)在区间,内随机取一个数,使直线与圆相交的概率为
A.B.C.D.
11.(2023•南江县校级模拟)勾股定理,在我国又称为“商高定理”,最早的证明是由东汉末期数学家赵爽在为《周髀算经》作注时给出的,他利用了勾股圆方图,此图被称为“赵爽弦图”.“赵爽弦图”是由四个全等的直角三角形和中间的一个小正方形组成的大正方形图案(如图所示),若在大正方形内随机取一点,该点落在小正方形内的概率为,则“赵爽弦图”里的直角三角形中最小角的正弦值为
A.B.C.D.
四.相互独立事件和相互独立事件的概率乘法公式(共4小题)
12.(2023•长宁区二模)已知事件与事件相互独立,如果(A),,那么(B) .
13.(2023•咸阳模拟)某中学举行疾病防控知识竞赛,其中某道题甲队答对该题的概率为,乙队和丙队答对该题的概率都是.若各队答题的结果相互独立且都进行了答题.则甲、乙、丙三支竞赛队伍中恰有一支队伍答对该题的概率为
A.B.C.D.
14.(2023•青羊区校级模拟)若三个元件,,按照如图的方式连接成一个系统,每个元件是否正常工作不受其他元件的影响,当元件正常工作且,中至少有一个正常工作时,系统就正常工作,若元件,正常工作的概率依次为0.7,0.8,且这个系统正常工作的概率为0.686,则元件正常工作的概率为 .
15.(2023•河北模拟)甲、乙两人进行乒乓球比赛,采用七局四胜制,先赢四局者获胜,没有平局、甲每局赢的概率为,已知前两局甲输了,则甲最后获胜的概率为
A.B.C.D.
五.离散型随机变量的期望与方差(共9小题)
16.(2024•秦都区校级四模)某班从6名男生和4名女生中,随机抽取5人组成数学兴趣小组,另5人组成物理兴趣小组.
(1)求数学兴趣小组中包含男生,但不包含女生的概率;
(2)用表示物理兴趣小组中的女生人数,求的分布列与数学期望.
17.(2024•金牛区校级三模)某地区对某次考试成绩进行分析,随机抽取100名学生的,两门学科成绩作为样本.将他们的学科成绩整理得到如下频率分布直方图,且规定成绩达到70分为良好.已知他们中学科良好的有50人,两门学科均良好的有40人.
(1)根据所给数据,完成下面的列联表,并根据列联表,判断是否有的把握认为这次考试学生的学科良好与学科良好有关;
(2)用样本频率估计总体概率,从该地区参加考试的全体学生中随机抽取3人,记这3人中,学科均良好的人数为随机变量,求的分布列与数学期望.
附:,其中.
18.(2023•南通三模)综合素质评价是高考招生制度改革的内容之一.某高中采用多维评分的方式进行综合素质评价.如图是该校高三学生“运动与健康”评价结果的频率直方图,评分在区间,,,,,,,上,分别对应为,,,四个等级.为了进一步引导学生对运动与健康的重视,初评获等级的学生不参加复评,等级不变,对其余学生学校将进行一次复评.复评中,原获等级的学生有的概率提升为等级:原获等级的学生有的概率提升为等级:原获等级的学生有的概率提升为等级.用频率估计概率,每名学生复评结果相互独立.
(1)若初评中甲获得等级,乙、丙获得等级,记甲、乙、丙三人复评后等级为等级的人数为,求的分布列和数学期望;
(2)从全体高三学生中任选1人,在已知该学生是复评晋级的条件下,求他初评是等级的概率.
19.(2023•惠来县校级一模)根据社会人口学研究发现,一个家庭有个孩子的概率模型为:
其中,.每个孩子的性别是男孩还是女孩的概率均为且相互独立,事件表示一个家庭有个孩子,1,2,,事件表示一个家庭的男孩比女孩多(例如:一个家庭恰有一个男孩,则该家庭男孩多.
(1)为了调控未来人口结构,其中参数受到各种因素的影响(例如生育保险的增加,教育、医疗福利的增加等),是否存在的值使得,请说明理由.
(2)若,求,并根据全概率公式,求(B).
20.(2024•凉山州模拟)体育课上,同学们进行投篮测试.规定:每位同学投篮3次,至少投中2次则通过测试,若没有通过测试,则该同学必须进行30次投篮训练.已知甲同学每次投中的概率为,每次是否投中相互独立.
(1)求甲同学通过测试的概率;
(2)若乙同学每次投中的概率为,每次是否投中相互独立.经过测试后,甲、乙两位同学需要进行投篮训练的投篮次数之和记为,求的分布列与数学期望.
21.(2023•黄州区校级二模)甲、乙足球爱好者为了提高球技,两人轮流进行点球训练(每人各踢一次为一轮),在相同的条件下,每轮甲、乙两人在同一位置,一人踢球另一人扑球,甲先踢,每人踢一次球,两人有1人进球另一人不进球,进球者得1分,不进球者得分;两人都进球或都不进球,两人均得0分,设甲、乙每次踢球命中的概率均为,甲扑到乙踢出球的概率为,乙扑到甲踢出球的概率,且各次踢球互不影响.
(1)经过1轮踢球,记甲的得分为,求的分布列及数学期望;
(2)求经过3轮踢球累计得分后,甲得分高于乙得分的概率.
22.(2024•扬州模拟)在三维空间中,立方体的坐标可用三维坐标,,表示,其中,.而在维空间中,以单位长度为边长的“立方体”的顶点坐标可表示为维坐标,,,,,其中,.现有如下定义:在维空间中两点间的曼哈顿距离为两点,,,,与,,,,坐标差的绝对值之和,即为.回答下列问题:
(1)求出维“立方体”的顶点数;
(2)在维“立方体”中任取两个不同顶点,记随机变量为所取两点间的曼哈顿距离
①求出的分布列与期望;
②证明:在足够大时,随机变量的方差小于.
(已知对于正态分布,随变化关系可表示为
23.(2024•惠州模拟)魔方是民间益智玩具,能培养数学思维,锻炼眼脑的协调性,全面提高专注力、观察力、反应力.基于此特点某小学开设了魔方兴趣班,共有100名学生报名参加,在一次训练测试中,老师统计了学生还原魔方所用的时间(单位:秒),得到相关数据如下:
(1)估计这100名学生这次训练测试所用时间的第78百分位数;
(2)在这次测试中,从所用时间在,和,内的学生中各随机抽取1人,记抽到低年级学生的人数为,求的分布列和数学期望.
24.(2024•昌乐县校级模拟)某企业拥有3条相同的生产线,每条生产线每月至多出现一次故障.各条生产线是否出现故障相互独立,且出现故障的概率为.
(1)求该企业每月有且只有1条生产线出现故障的概率;
(2)为提高生产效益,该企业决定招聘名维修工人及时对出现故障的生产线进行修.已知每名维修工人每月只有及时维修1条生产线的能力,且每月固定工资为1万元.此外,统计表明,每月在不出现故障的情况下,每条生产线创造12万元的利润;如果出现故障能及时维修,每条生产线创造8万元的利润;如果出现故障不能及时维修,该生产线将不创造利润.以该企业每月实际获利的期望值为决策依据,在与之中选其一,应选用哪个?(实际获利生产线创造利润维修工人工资)
六.正态分布曲线的特点及曲线所表示的意义(共5小题)
25.(2024•昌乐县校级模拟)甲、乙两类水果的质量(单位:分别服从正态分布,,,,其正态分布的密度曲线如图所示,则下列说法正确的是
A.甲类水果的平均质量
B.甲类水果的质量比乙类水果的质量更集中于平均值左右
C.甲类水果的平均质量比乙类水果的质量小
D.乙类水果的质量服从正态分布的参数
26.(2023•山东模拟)设随机变量,且,,则
A.0.25B.0.3C.0.5D.0.75
27.(2023•宁德模拟)已知某批零件的质量指标(单位:毫米)服从正态分布,且,现从该批零件中随机取3件,用表示这3件产品的质量指标值不位于区间的产品件数,则 .
28.(2023•青海一模)已知贵州某果园中刺梨单果的质量(单位:服从正态分布,且,若从该果园的刺梨中随机选取100个单果,则质量在的单果的个数的期望为
A.20B.60C.40D.80
29.(2023•江苏模拟)冬奥会的成功举办极大鼓舞了人们体育强国的热情,掀起了青少年锻炼身体的热潮.某校为了解全校学生“体能达标”的情况,从高三年级1000名学生中随机选出40名学生参加“体能达标”测试,并且规定“体能达标”预测成绩小于60分的为“不合格”,否则为合格.若高三年级“不合格”的人数不超过总人数的,则该年级体能达标为“合格”;否则该年级体能达标为“不合格”,需要重新对高三年级学生加强训练.现将这40名学生随机分成甲、乙两个组,其中甲组有24名学生,乙组有16名学生.经过预测后,两组各自将预测成绩统计分析如下:甲组的平均成绩为70,标准差为4;乙组的平均成绩为80,标准差为6.(数据的最后结果都精确到整数)
(1)求这40名学生测试成绩的平均分和标准差;
(2)假设高三学生的体能达标预测成绩服从正态分布,用样本平均数作为的估计值,用样本标准差作为的估计值.利用估计值估计,高三学生体能达标预测是否“合格”;
(3)为增强趣味性,在体能达标的跳绳测试项目中,同学们可以向体育特长班的强手发起挑战.每场挑战赛都采取七局四胜制.积分规则如下:以或获胜队员积4分,落败队员积0分;以或获胜队员积3分,落败队员积1分.假设体育生王强每局比赛获胜的概率均为,求王强在这轮比赛中所得积分为3分的条件下,他前3局比赛都获胜的概率.
附:
①个数的方差;
②若随机变量,则,,.
七.频率分布直方图(共3小题)
30.(2023•龙岗区校级二模)光明学校组建了演讲、舞蹈、航模、合唱、机器人五个社团,全校所有学生每人都参加且只参加其中一个社团,校团委在全校学生中随机选取一部分学生(这部分学生人数少于全校学生人数)进行调查,并将调查结果绘制成了如图两个不完整的统计图:则
A.选取的这部分学生的总人数为500人
B.合唱社团的人数占样本总量的
C.选取的学生中参加机器人社团的学生数为78人
D.选取的学生中参加合唱社团的人数比参加机器人社团人数多125
31.(2023•青海一模)从某脐橙果园随机选取200个脐橙,已知每个脐橙的质量(单位:都在区间,内,将这200个脐橙的质量数据分成,,,,,,,这4组,得到的频率分布直方图如图所示.
(1)试问这200个脐橙中质量不低于的个数是多少?
(2)若每个区间的值以该区间的中间值为代表,估计这200个脐橙的质量的平均数.
32.(2024•拉萨一模)果切是一种新型水果售卖方式,商家通过对整果进行清洗、去皮、去核、冷藏等操作后,包装组合销售,在“健康消费”与“瘦身热潮”的驱动下,果切更能满足消费者的即食需求.
(1)统计得到10名中国果切消费者每周购买果切的次数依次为:1,7,4,7,4,6,6,3,7,5,求这10个数据的平均数与方差;
(2)统计600名中国果切消费者的年龄,他们的年龄均在5岁到55岁之间,按照,,,,,,,,,分组,得到如下频率分布直方图.
(ⅰ)估计这600名中国果切消费者中年龄不小于35岁的人数;
(ⅱ)估计这600名中国果切消费者年龄的中位数(结果保留整数).
八.茎叶图(共3小题)
33.(2023•巴中模拟)第31届世界大学生夏季运动会以“绿色、智慧、活力、共享”为理念,向全世界送出来自中国的美好祝愿.某高校田径组拟从甲,乙两名女同学中选一人参加本届大运会,已知甲、乙两名同学近五次800米训练成绩(单位:秒)如下面的茎叶图所示.根据两人训练成绩的平均值及方差,现有下列4种推荐意见.
①甲成绩的平均值低于乙成绩的平均值,推荐甲参加大运会.
②甲成绩的平均值高于乙成绩的平均值,推荐乙参加大运会.
③甲成绩的方差大于乙成绩的方差,推荐乙参加大运会.
④甲成绩的方差小于乙成绩的方差,推荐甲参加大运会.
其中合理推荐意见的编号是
A.①③B.①④C.②③D.②④
34.(2023•内江一模)如图茎叶图记录了甲、乙两组各5名学生在一次英语听力测试中的成绩(单位:分).已知甲组数据的中位数为14,乙组数据的平均数为16,则的值为 .
35.(2023•鄠邑区模拟)央视传媒为了解央视举办的“朗读者”节目的收视时间情况,随机抽取了某市名30观众进行调查,其中有12名男观众和18名女观众,将这30名观众收视时间编成如图所示的茎叶图(单位:分钟),收视时间在35分钟以上(包括35分钟)的称为“朗读爱好者”,收视时间在35分钟以下(不包括35分钟)的称为“非朗读爱好者”.
(1)若采用分层抽样的方法从“朗读爱好者”和“非朗读爱好者”中随机抽取5名,再从这5名观众中任选2名,求至少选到1名“朗读爱好者”的概率;
(2)若从收视时间在40分钟以上(包括40分钟)的所有观众中选出男、女观众各1名,求选出的这两名观众时间相差5分钟以上的概率.
九.统计图表获取信息(共2小题)
36.(2024•天河区校级模拟)如图为某地2014年至2023年的粮食年产量折线图,则下列说法正确的是
A.这10年粮食年产量的极差为15
B.这10年粮食年产量的第65百分位数为33
C.这10年粮食年产量的中位数为29
D.前5年的粮食年产量的方差大于后5年粮食年产量的方差
37.(2024•资阳模拟)甲、乙两人进行了10轮的投篮练习,每轮各投10个,现将两人每轮投中的个数制成如图所示折线图.下列说法正确的是
A.甲投中个数的平均数比乙投中个数的平均数小
B.甲投中个数的中位数比乙投中个数的中位数小
C.甲投中个数的标准差比乙投中个数的标准差小
D.甲投中个数的极差比乙投中个数的极差大
一十.极差、方差与标准差(共2小题)
38.(2023•湖南模拟)已知采用分层抽样得到的样本数据由两部分组成,第一部分样本数据,2,,的平均数为,方差为;第二部分样本数据,2,,的平均数为,方差为,设,则以下命题正确的是
A.设总样本的平均数为,则
B.设总样本的平均数为,则
C.设总样本的方差为,则
D.若,则
39.(2024•惠州模拟)某电池厂有、两条生产线,现从生产线中取出产品8件,测得它们的可充电次数的平均值为210,方差为4;从生产线中取出产品12件,测得它们的可充电次数的平均值为200,方差为4.则20件产品组成的总样本的方差为 .
一十一.百分位数(共2小题)
40.(2023•城关区校级模拟)2023年3月1日,“中国日报视觉”学习强国号上线.某党支部理论学习小组抽取了10位党员在该学习平台的学习成绩如下:83,85,88,90,91,91,92,93,96,97,则这10名党员学习成绩的分位数为 .
41.(2023•大理市二模)“幸福感指数”是指某个人主观地评价他对自己的前生活状态的满意程度的指标,常用区间,内的一个数来表示,该数越接近10,表示满意度越高.现随机抽取10位某市市民,他们的幸福感指数为4,4,5,5,6,7,7,8,9,10.则这组数据的第80百分位数是 .
一十二.相关系数(共2小题)
42.(2024•乐山模拟)对四组数据进行统计,获得以下散点图,关于其相关系数的比较,正确的是
A.B.
C.D.
43.(2023•河南模拟)变量与相对应的一组数据为,,,,,变量与相对应的一组数据为,,,,.表示变量与之间的线性相关系数,表示变量与之间的线性相关系数,则
A.B.C.D.
一十三.线性回归方程(共4小题)
44.(2024•昌乐县校级模拟)具有线性相关关系的变量,的一组数据如下:
其线性回归直线方程为,则回归直线经过
A.第一、二、三象限B.第二、三、四象限
C.第一、二、四象限D.第一、三、四象限
45.(2024•铜川一模)2021年,党中央、国务院印发了《关于进一步减轻义务教育阶段学生作业负担和校外培训负担的意见》,也就是我们现在所称的“双减”政策.某地为了检测双减的落实情况,从某高中选了6名同学,检测课外学习时长(单位:分钟),相关数据如下表所示.
(Ⅰ)若从被抽中的6名同学中随机抽出2名,则抽出的2名同学课外学习时长都不小于210分钟的概率;
(Ⅱ)下表是某班统计了本班同学2022年月份的人均月课外劳动时间(单位:小时),并建立了人均月课外劳动时间关于月份的线性回归方程,与的原始数据如下表所示:
由于某些原因导致部分数据丢失,但已知.
(1)求,的值;
(2)求该班6月份人均月劳动时间数据的残差值(残差即样本数据与预测值之差).
附:,,.
46.(2023•浙江模拟)2022年11月17日,工业和信息化部成功举办第十七届“中国芯”集成电路产业大会.此次大会以“强芯固基以质为本”为主题,旨在培育壮大我国集成电路产业,夯实产业基础、营造良好产业生态.某芯片研发单位用在“芯片”上研发费用占本单位总研发费用的百分比如表所示.已知,于是分别用和得到了两条回归直线方程:,,对应的相关系数分别为、,百分比对应的方差分别为、,则下列结论正确的是 (附,
A.B.C.D.
47.(2023•银川模拟)“十四五”时期是我国全面建成小康社会、实现第一个百年奋斗目标之后,开启全面建设社会主义现代化国家新征程、向第二个百年奋斗目标进军的第一个五年.“三农”工作重心历史性转向全面推进乡村振兴,加快中国特色农业农村现代化进程.国务院印发《“十四五”推进农业农村现代化规划》制定了具体工作方案和工作目标,提出到2025年全国水产品年产量达到6900万吨年至2021年全国水产品年产量(单位:千万吨)的数据如下表:
(1)求出关于的线性回归方程,并预测2025年水产品年产量能否实现目标;
(2)为了系统规划渔业科技推广工作,研究人员收集了2019年全国32个地区(含中农发集团)渔业产量、渔业从业人员、渔业科技推广人员的数据,渔业年产量超过90万吨的地区有14个,有渔业科技推广人员高配比(配比渔业科技推广人员总数:渔业从业人员总数)的地区有16个,其中年产量超过90万吨且高配比的地区有4个,能否有的把握认为“渔业科技推广人员配比和年产量”有关系.
附:对于一组数据,,,,,,,其回归直线的斜率和截距的最小二乘法估计分别为,,
参考数据,
一十四.独立性检验(共4小题)
48.(2023•西宁一模)在对人们休闲方式的一次调查中,根据数据建立如下的列联表:
为了判断休闲方式是滞与性别有关,根据表中数据,得到,因为,所以判定休闲方式与性别有关系,那么这种判断出错的可能性至多为
(参考数据:,
A.B.C.D.
49.(2023•抚松县校级模拟)某中学为了解性别因素是否对本校学生体育锻炼的经常性有影响,从本校所有学生中随机调查了50名男生和50名女生,得到如下列联表:
经计算,则可以推断出
A.该学校男生中经常体育锻炼的概率的估计值为
B.该学校男生比女生更经常锻炼
C.有的把握认为男、女生在体育锻炼的经常性方面有差异
D.有的把握认为男、女生在体育锻炼的经常性方面有差异
50.(2024•昌乐县校级模拟)近年来非洲猪瘟在全国各地出现,为了进行防控,某地生物医药公司派出技术人员对当地甲、乙两个养殖场提供技术服务,方案和收费标准如下:
方案一,公司每天收取养殖场技术服务费40元,对于需要用药的每头猪收取药费2元,不需要用药的不收费;
方案二,公司每天收取养殖场技术服务费120元,若需要用药的猪不超过45头,不另外收费,若需要用药的猪超过45头,超过部分每头收取药费8元.
(1)设日收费为(单位:元),每天需要用药的猪的数量为(单位:头),,试写出两种方案中与
的函数关系式.
(2)若该医药公司从10月1日起对甲养殖场提供技术服务,10月31日该养殖场对其中一个猪舍9月份和10月份猪的发病数量进行了统计,得到如下列联表.
根据以上列联表,判断是否有的把握认为猪未发病与医药公司提供技术服务有关.
附,其中.
(3)当地的丙养殖场对过去100天猪的发病情况进行了统计,得到如图所示的条形统计图.依据该统计数据,从节约养殖成本的角度去考虑,若丙养殖场计划结合以往经验从两个方案中选择一个,那么选择哪个方案更合适,并说明理由.
51.(2024•资阳模拟)某工注重生产工艺创新,设计并试运行了甲、乙两条生产线.现对这两条生产线生产的产品进行评估,在这两条生产线所生产的产品中,随机抽取了300件进行测评,并将测评结果 “优”或“良” 制成如下所示列联表:
(1)通过计算判断,是否有的把握认为产品质量与生产线有关系?
(2)现对产品进行进一步分析,在测评结果为“良”的产品中按生产线用分层抽样的方法抽取了6件产品.若在这6件产品中随机抽取2件,求这2件产品中至少有一件产自于甲生产线的概率.
附表及公式:
其中.
六、易错分析
易错点一、 互斥事件与对立事件关系模糊致错
1.某省高考实行新方案.新高考规定:语文、数学、英语是必考科目,考生还需从思想政治、历史、地理、物理、化学、生物6个等级考试科目中选取3个作为选考科目.某考生已经确定物理作为自己的选考科目,然后只需从剩下的5个等级考试科目中再选择2个组成自己的选考方案,则该考生“选择思想政治、化学”和“选择生物、地理”为( )
A.相互独立事件 B.对立事件
C.不是互斥事件 D.互斥事件但不是对立事件
2、某城市有两种报纸甲报与乙报供居民们订阅。记A=“只订甲报”,B=“至少订一种报”,C=“至多订一种报”,D=“不订甲报”,E=“一种报也不订”。判断下列事件是不是互斥事件?如果是互斥事件,再判断是不是对立事件。
①A与C;②B与E;③B与D;④B与C;⑤E与C
易错点二、使用概率加法公式忽略成立条件致错
3、抛掷一均匀的正方体玩具(各面分别标有数字1、2、3、4、5、6),事件A表示“朝上一面的数是奇数”,事件B表示“朝上一面的数不超过3”,求P(A∪B).
易错点三、求古典概型的概率基本事件重复或遗漏致错
4.已知函数f(x)=eq \f(1,3)x3+ax2+b2x+1,若a∈{1,2,3},b∈{0,1,2},则该函数有两个极值点的概率为( )
A.eq \f(1,3) B.eq \f(2,3)
C.eq \f(5,9) D.eq \f(7,9)
5、从正六边形的6个顶点中随机选择4个顶点,则以它们作为顶点的四边形是矩形的概率等于( )
A.eq \f(1,10) B.eq \f(1,8) C.eq \f(1,6) D.eq \f(1,5)
6、箱子中有6件产品,其中4件正品,2件次品,每次随机取出1件检验,直到把所有次品检验出停止,则检验4次停止检验的概率为 .
易错点四、对条件概率概念理解不透致错
7.已知盒中装有3只螺口灯泡与9只卡口灯泡,这些灯泡的外形都相同且灯口向下放置,现需要一只卡口灯泡,电工师傅每次从中任取一只且不放回,则在他第1次抽到螺口灯泡的条件下,第2次抽到卡口灯泡的概率为( )
A.eq \f(1,4) B.eq \f(9,44) C.eq \f(9,11) D.eq \f(7,9)
8.第一个袋中有黑、白球各2只,第二个袋中有黑、白球各3只.先从第一个袋中任取一球放入第二个袋中,再从第二个袋中任取一球,则两次均取到白球的概率为( )
A.eq \f(1,7) B.eq \f(2,7) C.eq \f(4,7) D.eq \f(1,2)
9、假定生男生女是等可能的,某家庭有3个孩子,其中有1名女孩,则其至少有1个男孩的概率为 .
易错点五、求离散型随机变量分布列时忽视所有事件概率和为1致错
10、若随机变量X满足,则 .
11、某地最近出台一项机动车驾照考试规定:每位考试者一年之内最多有四次参加考试的机会,一旦某次考试通过,便可领取驾照,不再参加以后的考试,否则就一直考到第四次为止。如果李明决定参加驾照考试,设他每次参加考试通过的概率依次为0.6,0.7,0.8,0.9。求在一年内李明参加驾照考试的次数X的分布列。
易错点六、混淆超几何分布和二项分布的概念致错
12、某工厂进行产品质量抽测,两位员工随机从生产线上各抽取数量相同的一批产品,已知在两人抽取的一批产品中均有5件次品,员工A从这一批产品中有放回地随机抽取3件产品,员工B从这一批产品中无放回地随机抽取3件产品.设员工A抽取到的3件产品中次品数量为X,员工B抽取到的3件产品中次品数量为Y,,1,2,3.则下列判断正确的是( )
A.随机变量X服从超几何分布B.随机变量Y服从超几何分布
C.D.
13、某农场计划种植某种新作物,为此对这种作物的两个品种(分别称为品种甲和品种乙)进行田间试验.现在在总共8小块地中,随机选4小块地种植品种甲,另外4小块地种植品种乙,种植完成后若随机选出4块地,其中种植品种甲的小块地的数目记为X,求.
易错点七、分不清独立重复试验与相互独立事件致错
14、甲、乙两人各射击1次,击中目标的概率分别是eq \f(2,3)和eq \f(1,2),假设两人击中目标与否相互之间没有影响,每人各次击中目标与否相互之间也没有影响,若两人各射击4次,则甲恰好有2次击中目标且乙恰好有3次击中目标的概率为________.
易错点八、独立性检验问题中对的值理解不准确致错
15.通过随机询问110名不同的大学生是否爱好某项运动,得到了如下的列联表.参照附表,能得到的正确结论是( )
附:χ2=eq \f(nad-bc2,a+bc+da+cb+d).
有99%以上的把握认为“爱好该项运动与性别有关”
B.有99%以上的把握认为“爱好该项运动与性别无关”
C.在犯错误的概率不超过0.1%的前提下,认为“爱好该项运动与性别有关”
D.在犯错误的概率不超过0.1%的前提下,认为“爱好该项运动与性别无关”
16、在研究吸烟是否对患肺癌有影响的案例中,通过对列联表的数据进行处理,计算得到随机变量的观测值.在犯错误的概率不超过0.001的前提下,下面说法正确的是()下面临界值表供参考
A.由于随机变量的观测值,所以“吸烟与患肺癌有关系”,并且这个结论犯错误的概率不超过0.001
B.由于随机变量的观测值,所以“吸烟与患肺癌有关系”,并且这个结论犯错误的概率不低于0.001
C.由于随机变量的观测值,所以“吸烟与患肺癌没有关系”,并且这个结论犯错误的概率不超过0.001
D.由于随机变量的观测值,所以“吸烟与患肺癌没有关系”,并且这个结论犯错误的概率不低于0.001
易错点九. 对于综合性问题事件分拆混乱致错
17、某课程考核分理论与实验两部分进行,每部分考核成绩只记“合格”与“不合格”,两部分考核都是“合格”则该课程考核“合格”.甲,乙,丙三人在理论考核中合格的概率分别为0.9,0.8,0.7,在实验考核中合格的概率分别为0.8,0.7,0.9,所有考核是否合格相互之间没有影响.
(1)求甲,乙,丙三人在理论考核中至少有两人合格的概率;
(2)求这三人该课程考核都合格的概率.(结果保留三位小数)
X
x1
x2
…
xi
…
xn
P
p1
p2
…
pi
…
pn
x 1
x 2
…
xn
…
P
p 1
p 2
…
pn
…
学科良好
学科不够良好
合计
学科良好
学科不够良好
合计
0.15
0.10
0.05
0.025
0.010
0.005
0.001
2.072
2.706
3.841
5.024
6.635
7.879
10.828
1
2
3
0
概率
时间
人数
年级
,
,
,
,
,
低年级
2
8
12
14
4
高年级
10
22
16
10
2
0
1
2
3
学生序号
1
2
3
4
5
6
学习时长分
220
180
210
220
200
230
月份
1
2
3
4
5
6
7
人均月劳动时间
8
9
12
19
22
年份
2018
2019
2020
2021
2022
年份代码
1
2
3
4
5
年份
2018
2019
2020
2021
年份代号
1
2
3
4
总产量
6.46
6.48
6.55
6.69
0.050
0.010
0.001
3.841
6.635
10.828
休闲
性别
看电视
运动
男
8
20
女
16
12
经常锻炼
不经常锻炼
男
40
10
女
30
20
0.1
0.05
0.01
2.706
3.841
6.635
9月份
10月份
合计
未发病
40
85
125
发病
65
20
85
合计
105
105
210
0.050
0.010
0.001
3.841
6.635
10.828
良
优
合计
甲生产线
40
80
120
乙生产线
80
100
180
合计
120
180
300
0.15
0.10
0.05
0.025
0.010
2.072
2.706
3.841
5.024
6.635
男
女
合计
爱好
40
20
60
不爱好
20
30
50
合计
60
50
110
α
0.05
0.010
0.001
xα
3.841
6.635
10.828
0.025
0.010
0.005
0.001
5.024
6.635
7.879
10.828
相关试卷
这是一份新高考数学一轮复习核心考点讲练17导数(13种题型7个易错考点)(2份,原卷版+解析版),文件包含新高考数学一轮复习核心考点讲练17导数13种题型7个易错考点原卷版doc、新高考数学一轮复习核心考点讲练17导数13种题型7个易错考点解析版doc等2份试卷配套教学资源,其中试卷共85页, 欢迎下载使用。
这是一份新高考数学一轮复习核心考点讲练16数列(11种题型8个易错考点)(2份,原卷版+解析版),文件包含新高考数学一轮复习核心考点讲练16数列11种题型8个易错考点原卷版doc、新高考数学一轮复习核心考点讲练16数列11种题型8个易错考点解析版doc等2份试卷配套教学资源,其中试卷共69页, 欢迎下载使用。
这是一份新高考数学一轮复习核心考点讲练12复数(6种题型5个易错考点)(2份,原卷版+解析版),文件包含新高考数学一轮复习核心考点讲练12复数6种题型5个易错考点原卷版doc、新高考数学一轮复习核心考点讲练12复数6种题型5个易错考点解析版doc等2份试卷配套教学资源,其中试卷共57页, 欢迎下载使用。

