



















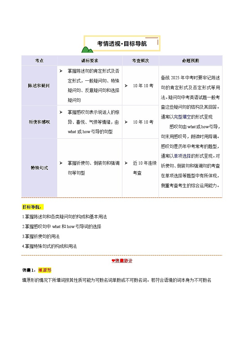
2025年中考英语一轮复习 第21讲 句子的种类(陈述句、疑问句、祈使句、感叹句、特殊句式) 课件+练习+讲义
展开
这是一份2025年中考英语一轮复习 第21讲 句子的种类(陈述句、疑问句、祈使句、感叹句、特殊句式) 课件+练习+讲义,文件包含2025年中考英语一轮复习第21讲句子的种类陈述句疑问句祈使句感叹句特殊句式课件pptx、2025年中考英语一轮复习第21讲句子的种类陈述和疑问祈使和感叹特殊句式讲义原卷版docx、2025年中考英语一轮复习第21讲句子的种类陈述和疑问祈使和感叹特殊句式练习原卷版docx、2025年中考英语一轮复习第21讲句子的种类陈述和疑问祈使和感叹特殊句式练习解析版docx、2025年中考英语一轮复习第21讲句子的种类陈述和疑问祈使和感叹特殊句式讲义解析版docx等5份课件配套教学资源,其中PPT共32页, 欢迎下载使用。
备战2025年中考时要牢记陈述句的肯定形式及否定形式等用法。疑问句中考试题一般考查疑问句的结构及其回答。感叹句通常以单项选择的形式呈现。对祈使句、倒装句和强调句的考查在单项选择等题型中有所体现,侧重考查考生的综合运用能力。
陈述句时用来描述一个事实或者说话的看法,陈述句包括肯定句和否定句。He made his sister cried just nw. (肯定句)他刚刚把他妹妹弄哭了。The ld man didn’t hurt his leg last Wednesday. (否定句)这位老人上周三腿没有受伤。His mther has already called the plice fr help. (肯定句)他的母亲已经报警求助了。
①若句中有连系动词be、情态动词或助动词,则分别在它们的后面加上nt。His mther has already called the plice fr help. 他的母亲已经报警求助了。→His mther hasn’t called the plice fr help yet. 他的母亲还没有报警求助。
②原句中没有连系动词be、助动词或情态动词时,要在行为动词前加助动词(d,des,did)与否定副词nt。并且要注意这时的行为动词要用原形。另外,还需要将原句中的sme改为any,t改为either,already改为yet。The ld man hurt his leg last Wednesday. 这位老人上周三腿受伤了。→The ld man didn’t hurt his leg last Wednesday. 这位老人上周三腿没有受伤。
③There be句型否定句式:There be+nt/n+主语+地点/时间状语。There isn’t any water in the glass.常见含There be的句型 There is a lt t see/t d/t finish.
(1)There be句型表示“存在”,强调“有某人/物”,不表示所属关系。There is a science lab next t the library. 图书馆旁边有一个科学实验室。There are mre than tw ways t slve this math prblem. 这道数学题有两种以上的解法。(2)have表示所属关系,强调“某人/物拥有……”。Uncle Sam has a big restaurant n the crner f the street. 萨姆叔叔在这条街的街角有一家大餐馆。
There be VS have
一般疑问句(1)Be+主语+其他? Is Mr. Wang an English teacher?(2)情态动词+主语+动词原形+其他? Can we bring music players t schl? (3)助动词+主语+动词原形/现在分词/过去分词+其他? D yu have a ping-png bat?
特殊疑问句通常以特殊疑问词开头,对句中某一成分提问的句子叫做特殊疑问句。结构:特殊疑问词(组)+一般疑问句?(1)常用的疑问词有:what,wh,whse,which,when,where,hw,why等。
如果掌握规律,就变得简单多了。总结一条就是:“特殊疑问词+一般疑问句”,但特殊疑问词的确定要根据提问内容确定: ①划线部分是“事或物”,特殊疑问词用what 例: We ften play ftball n Sundays . ---What d yu ften d n Sundays ? ②划线部分是“人”,特殊疑问词用wh 例:She is my sister. ---Wh is she? ③划线部分是“地点”,特殊疑问词用where 例:The apple is n the desk. ---Where is the apple? ④划线部分是“多少钱”,特殊疑问词用hw much 例:This bk is ten yuan. ---Hw much is this bk? ⑤划线部分是“形容词性物主代词或名词性物主代词”,特殊疑问词用whse 例:That is my shirt. ---Whse shirt is that?
对划线部分提问答题口诀:一代(用疑问词代替提问部分),二移(把疑问词移至句首), 三找(找is, are, can, wuld)抄在疑问词后,没有则用d,des(用于主语是第三人称),出现I am 则直接改为Are yu), 四抄(照抄其它部分) 五改(出现sme,要考虑是否改为any。 出现I 改为 yu, 出现 we 改为 yu, 出现my 改为yur,出现ur改为yur。最后是加问号)
特殊疑问句有两种语序: ①如疑问词作主语或主语的定语,即对主语或主语的定语提问,其语序是陈述句的语序:疑问词(+主语)+谓语动词+其他成分 Wh is singing in the rm? Whse bike is brken? ②如疑问词作其他成分,即对其他成分提问,其语序是:疑问词+一般疑问句语序?
特殊疑问句的回答: ①回答特殊疑问句时,不能用yes/n,即问什么答什么,尤其是简略回答。 ---Wh is frm Canada? ---Helen (is). ②特殊疑问句一般读降调(↓)。
选择疑问句 提出两种或两种以上的情况,要求对方选择一种情况回答的问句叫选择疑问句。选择疑问句中的两种或两种以上的情况用r连接,回答时不能使用yes或n,而要用一个完整的句子或其省略形式。语调一般是前升后降。选择疑问句可以分为一般选择疑问句和特殊选择疑问句两种。1.一般选择疑问句:一般疑问句+r+被选择部分?—D yu like apples r pears?——你喜欢苹果还是梨?—I like pears.——我喜欢梨。2.特殊选择疑问句:特殊疑问句+A r B?—Which wuld yu like better, tea r cffee?——你比较喜欢哪个,茶还是咖啡?—I like cffee.——我喜欢咖啡。
反义疑问句的两大原则1.前肯后否:She is nice, isn’t she? 2.前否后肯:She can’t sing, can she?
反义疑问句的基本句型及特殊句型①陈述句有be动词/情态动词时,以该be动词/情态动词构成反问;②陈述句有实义动词时,借助动词d/des/did构成反问;③祈使句(即以动词原形起首的句子)出现时,通常以will yu构成反问;④以Let’s起首的祈使句出现时,以shall we构成反问;如果陈述部分为Let us……时,问句部分习惯上用will yu?
反意疑问句用法口诀前肯后否是习惯,前否后肯也常见。短句nt如出现,必须缩写是习惯。人称时态数一致,短句代词作主语。否定词语要注意,一定请你要牢记。
反义疑问句的基本句型及特殊句型⑤陈述句有have/has时,判断好have/has是实义动词还是现在完成时里的助动词,若是现在完成时里的助动词,则以该have/has构成反问;⑥当陈述部分的主语为指事(或物)的不定代词smething、anything、everything等时,反意疑问部分的主语应用it;⑦当陈述部分的主语为指人的不定代词smebdy、anybdy 、everybdy等时,反意疑问部分的主语可用he或they。⑧陈述句含有hardly, little, few, never, seldm, nbdy, nthing等否定副词或短语时,该陈述句视为否定句,须接肯定反问。⑨反意疑问句的陈述部分含有由un-, im-, in-, dis-, 等否定意义的前缀构成的词语时,陈述部分要视为肯定含义,问句部分用否定形式。⑩陈述部分是"there be"结构的,疑问部分用there。⑪.当陈述部分的主语为this,that等时,反意疑问部分的主语应用it。当陈述部分的主语为these,thse等时,反意疑向部分的主语应用they。
反意疑问句的回答(根据事实回答)回答反意疑问时,如果事实是肯定的,则用yes;若事实是否的,则用n。其回答方式与一般疑问句的回答方式完全一致。
1.Let’s开头的祈使句,其答语通常为“Gd idea./OK.”等。其他祈使句的答语通常用一般将来时。否定祈使句的答语常用“Srry/N, I wn’t (d it again).”等。-Let’s g t the park. -Gd idea. -Please remember t bring my ntebk t schl. -OK, I will. 2.“祈使句+and/r+陈述句(表结果)”结构,可转换为含if引导的条件状语从句的复合句。 Wrk harder, and yu will find it nt difficult t learn.=If yu wrk harder, yu will find it nt difficult t learn. 再努力些,你就会发现学习并不难。
如何判断用what还是hw来引导感叹句:1.凡是以a/an开头的,多用what;2.凡是形容词直接加名词的,多用what;此处尤其要注意一些不可数名词与形容词连用的情况,如:weather,news,advice,fun,infrmatin,wrk,traffic等;3.其他一般用hw。口诀助记:感叹句要记牢,句子主谓先划掉,再来确定what/hw;再在形容词后找,若有名词用what,没有名词用hw。
倒装句是英语中常见的句式。对于倒装句,主要考查学生在特定的结构中正确使用部分倒装和完全倒装,以及"s+助动词/情态动/系动词+主语"的用法。
全部倒装并不难,需要记住这几点;位置副词there句首,表语such提句前,介词短语表地点,全部倒装谓在前。
s+助动词/be动词/情态动词+主语和neither+助动词/be动词/情态动词+主语的区别
Tm watched TV last night, s did Ann.汤姆昨晚看电视了,安也看了。Mary didn’t watch TV last night, neither did Jim.玛丽昨晚没有看电视,吉姆也没看。
强调句(The Emphatic Pattern)是一种修辞,是人们为了表达自己的意愿或情感而使用的一种形式。通过这种方式对句子中的某个部分进行强调,从而起到修辞的作用。 人们在交际过程中,为了使自己的思想能为听者或读者恰当的理解,必须突出重要的内容,这就需要运用强调的手段。
1、强调句的陈述句句型为:It is /was+被强调的部分+that/wh引导的从句+原句其他部分。It is because he is ill that he can’t cme.是因为生病他才没有来。2、强调句的一般疑问句型(把is/ was提到it前面):Is / Was +it+被强调的部分+that/ wh/ whm引导的从句+原句其他的部分。Is it because he is ill that he can’t cme? 是因为生病他才没有来吗?3、强调句的特殊疑问句型:被强调部分特殊疑问词(When /Where/ Why/ Wh/ What/ Hw )+is/ was +it +that从句+原句的其他部分。Why is it that he can’t cme? 他为什么不能来?
(1)It is/was…that…强调句型中,被强调的部分(通常是句子的主语、状语、宾语或宾语补足语)放在is/was的后面,如被强调的是人,则后面可用wh,whm等代替。普通句:He met an ld friend in the park yesterday. 他昨天在公园碰见一个老朋友。上述句子可以通过强调句型对除谓语以外的不同成分进行强调。①It was he wh/that met an ld friend in the park yesterday.(强调主语)②It was an ld friend that/wh he met in the park yesterday.(强调宾语)③It was in the park that he met an ld friend yesterday.(强调地点状语)④It was yesterday that he met an ld friend in he park. (强调时间状语)
(2)主谓一致。“It is/was…that…”强调句型中,无论强调的主语是单数还是复数,强调句中所用的be动词始终都是is或者是was,如果强调的是将来或者是正在发生的事情或正在进行的动作的时候,只能用is。如果强调过去已经完成的就用was。①It is sme bks that I am ging t buy.我要买的是一些书。②It is Western health-care system that (which) are spending huge sums f mney n the surgical treatment f the disease.正是西方国家医疗保健机构,在心脏病的手术治疗上开支巨大。③ It was Ann Peters' husband that (wh) rushed her t a nearby hspital last night.昨晚,正是安妮,彼德的丈夫,立即送她去了附近医院。
(3)连接词。在这种强调句式中,一般用that引出句子的其他部分。如果被强调的部分是表示人的意义的名词时,可以用wh代替that引出句子的其他部分;在强调状语的时候,无论被强调的部分是表示时间还是地点, 都不能用when或者where,连接词只能用that。
(4)强调句去掉了it is/ was…+that之后,对于句子的完整性不造成影响。It was(过去时) I wh/that met(过去时) him in the park this mrning.所以当 it is/was …… that/wh 删除时,句子的结构依旧完整(即 I met him in the park this mrning.)①It was he wh/that met an ld friend in the park yesterday.(强调主语)②It was an ld friend that/wh he met in the park yesterday.(强调宾语)③It was in the park that he met an ld friend yesterday.(强调地点状语)④It was yesterday that he met an ld friend in he park. (强调时间状语)
(5)It is/was…that…强调句型的被强调部分如果是原因状语从句,只能由because引导,不能由since、as或why引导。It was because the water had risen that they culd nt crss the river.正是由于水涨了,他们没有渡过河去。
(6)It is/was…that…强调句型中,that作宾语时可以省略。①It was a new dictinary (that) Father bught fr me.父亲给我买的是一本新字典。②Was it her (that) yu were talking abut? 你刚才是和她在谈话吗?
一、基础巩固1.My brther ________ a ping-png, but I ________.A.desn’t have; d B.dn’t have; has C.desn’t have; am D.dn’t have; d2.We are nt sure if it will rain tmrrw. If it ________, we wn’t climb the muntain.A.will rainB.desn’t rainC.rains3.She ________ the hmewrk tday. She can d it tmrrw.A.needn’t t finish B.desn’t need finishC.needs nt finish D.desn’t need t finish4.—Des yur father spend a lt f time ________? —Yes, he ________.A.g fishing, isB.g fishing, des C.fishing, isD.fishing, des5.—D yu have a ping-png bat? —________. It’s n my table.A.Yes, I haveB.N, I haven’tC.Yes, I dD.N, I dn’t
6.—Is yur uncle a pliceman r a dctr? —________. He wrks in a hspital.A.Yes, he isB.N, he isn’tC.He is a plicemanD.He is a dctr7.Grwing up is nt easy, Tm. ________ calm when yu’re facing serius prblems in life.A.StayingB.Stays C.Stay D.T stay8.Miss Li is playing the pian in the hall. ________ beautiful music it is!A.What B.What aC.Hw D.Hw a9.—I will nt give up my dreams thugh there are many difficulties.—________.A.S will IB.Neither will I C.Neither wn’t I10.—When did yu get t knw her? —It was in 1998 ________ we wrked tgether.A.that B.since C.whichD.When11.It is the ability t d the jb ____ matters nt where yu cme frm r what yu are.A.which B.thatC.what D.where
完成句子1.any fd, can, withut, the kitchens, ur meals, ck, wasting (.) .2.G t bed early and have a nice dream tnight. (添加附加疑问句)G t bed early and have a nice dream tnight,_____________?3.cmplain, Jhn, f the restaurant, made, the pr service, a lt(连词成句) .4.seen, f, they, as, bright, happiness, are, symbls, luck, and, gd(连词成句) .5.All f my classmates are interested in climbing muntains. (改为否定句) f my classmates interested in climbing muntains.6.Hw interesting the farm wrk is! (用 what改写,保持句意基本不变)
The pr service f the restaurant made Jhn cmplain a lt
They are seen as bright symbls f gd luck and happiness
The kitchens can ck ur meals withut wasting any fd
What interesting farm wrk it is!
7.t, infrmatin, camps, abut, n the website, want, we, winter, search fr (连词成句) .8.man-made, biggest, thanks, it, tday, the, wrld’s, is, them, frest, t(连词成句) .9.reached, hike, after, the tp f, thrugh, the, at last, frest, lng, hill, we, the, a (连词成句) .10.There are sme tmates and manges n the table, t. (改否定句)There are tmates manges n the table, either.11.Lu Ya and her classmates are visiting the Tech Exp, ______________?(补全附加问句)12.when, the, rings, I, t, the, best friends, run, with, my, playgrund, bell, Tm, and, Jack (.) .13.are, we, t, happy, keep, clean, classrm, and, beautiful, ur .
We want t search fr infrmatin abut winter camps n the website
Thanks t them, it is tday the wrld’s biggest man-made frest
We reached the tp f the hill at last after a lng hike thrugh the frest
aren’t they
I run t the playgrund with my best friends Tm and Jack when the bell rings
We are happy t keep ur classrm clean and beautiful/We are happy t keep ur classrm beautiful and clean
三、翻译1.校排球队的姑娘们每天花大量的时间练习打排球。 2.艺术不仅给其他人带来了快乐,而且它展示出即使冰冷,坚硬的铁,有一点点创意也能焕发活力。3.考虑一下它在我们的日常生活中使用的多么频繁。 4.你母亲节的计划是什么?我打算周六上午和父母去爬山。 5.电脑可能会改变我们的生活,但是它们能使我们的生活变得更好吗? 6.我们在房间里没能发现任何奇怪的东西。 7.你曾经想像过不带护照环游世界吗? 8.它真的是如此伟大的一项发明吗?
1.The girls in the schl vlleyball team spend plenty f time (in) practicing playing vlleyball every day.2.Nt nly can art bring happiness t thers, but als it shws that even cld, hard irn can be brught back t life with a little creativity.3.Think abut hw ften it's used in ur daily lives.4.What’s yur plan fr Mther’s Day? I plan t hike in the muntains with my parents n Saturday mrning.5.Cmputers may change ur life, but can they make ur life better?6.We culdn't find anything strange in the rm.7.Have yu ever dreamt/dreamed f/abut travelling arund the wrld withut a passprt?8.Is it really such a great inventin?
相关课件
这是一份第20讲 句子的种类(陈述句、疑问句、祈使句、感叹句、倒装句、强调句)(课件)-2024年中考英语一轮复习课件(全国通用),共60页。PPT课件主要包含了中考英语一轮复习策略,复习目标,网络构建,知识梳理题型归纳,真题感悟,PART ONE等内容,欢迎下载使用。
这是一份第20讲 句子的种类(陈述句、疑问句、祈使句、感叹句、倒装句、强调句)(课件)-2024年中考英语一轮复习讲义练习检测,共60页。PPT课件主要包含了复习目标,网络构建,知识梳理题型归纳,真题感悟,PART ONE等内容,欢迎下载使用。
这是一份第20讲 句子的种类(陈述句、疑问句、祈使句、感叹句、倒装句、强调句)(课件)-2024年中考英语一轮复习(全国通用),共1页。
