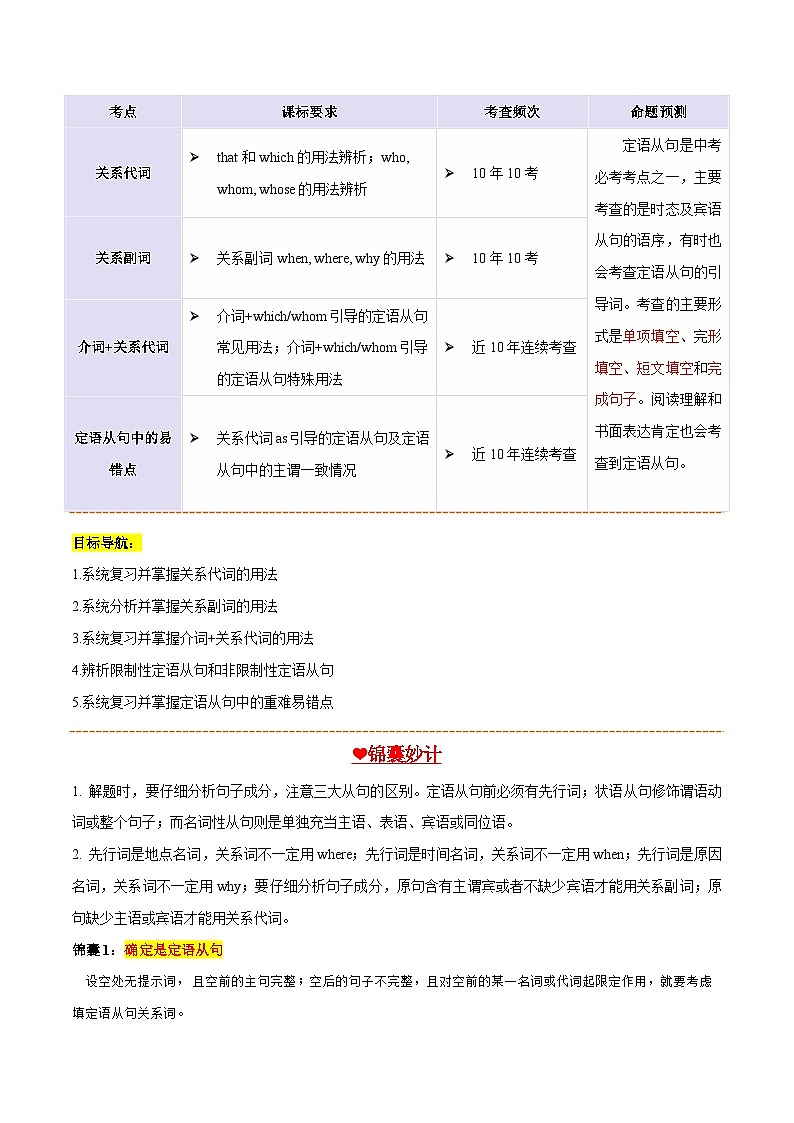
资料中包含下列文件,点击文件名可预览资料内容
当前文件暂不支持在线预览,请下载使用
预览已结束,下载文档到电脑,使用更方便
2025年中考英语一轮复习 第10讲 定语从句 课件+练习+讲义
展开
这是一份2025年中考英语一轮复习 第10讲 定语从句 课件+练习+讲义,文件包含2025年中考英语一轮复习第10讲定语从句课件pptx、2025年中考英语一轮复习第10讲定语从句讲义原卷版docx、2025年中考英语一轮复习第10讲定语从句练习原卷版docx、2025年中考英语一轮复习第10讲定语从句练习解析版docx、2025年中考英语一轮复习第10讲定语从句讲义解析版docx等5份课件配套教学资源,其中PPT共0页, 欢迎下载使用。
相关课件
第10讲 状语从句(课件)-2024年中考英语一轮复习讲义练习检测:
这是一份第10讲 状语从句(课件)-2024年中考英语一轮复习讲义练习检测,共58页。PPT课件主要包含了复习目标,网络构建,知识梳理题型归纳,真题感悟,PART ONE,①时间状语从句,②条件状语从句,③地点状语从句等内容,欢迎下载使用。
第09讲 定语从句(课件)-2024年中考英语一轮复习讲义练习检测:
这是一份第09讲 定语从句(课件)-2024年中考英语一轮复习讲义练习检测,共55页。PPT课件主要包含了复习目标,网络构建,知识梳理题型归纳,真题感悟,PART ONE,定语从句分类,限制性定语从句,非限制性定语从句等内容,欢迎下载使用。
第10讲 状语从句(练习)-备战2024中考英语一轮复习精品课件+讲义+练习(全国通用):
这是一份第10讲 状语从句(练习)-备战2024中考英语一轮复习精品课件+讲义+练习(全国通用),文件包含第10讲状语从句练习-中考英语一轮复习讲练测全国通用原卷版docx、第10讲状语从句练习-中考英语一轮复习讲练测全国通用解析版docx等2份课件配套教学资源,其中PPT共0页, 欢迎下载使用。

