所属成套资源:2025届中考生物易错题 学生版教师版
【中考帮·易错题】09 传染病和免疫-2025届中考生物易错题 练习
展开
这是一份【中考帮·易错题】09 传染病和免疫-2025届中考生物易错题 练习,文件包含09传染病和免疫原卷版docx、09传染病和免疫解析版docx等2份试卷配套教学资源,其中试卷共25页, 欢迎下载使用。
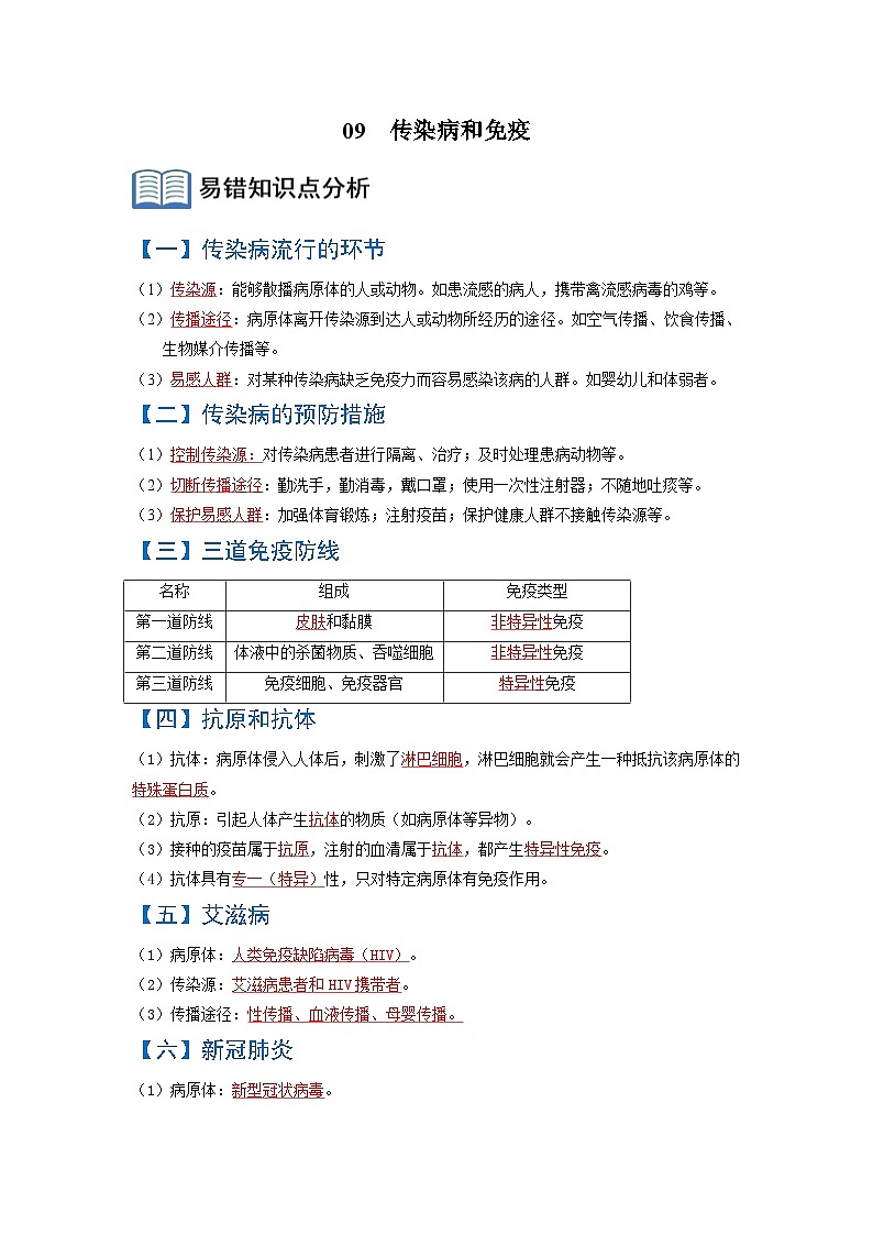
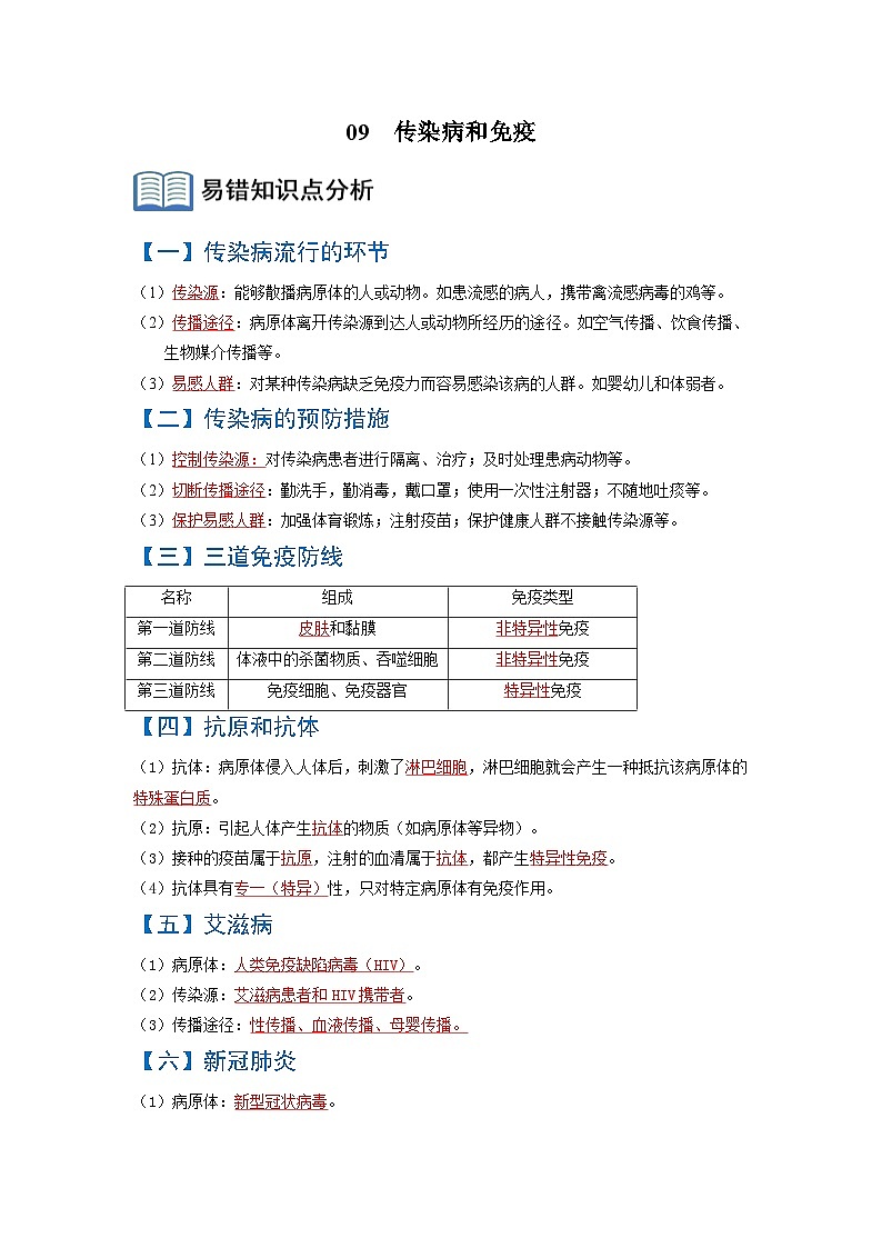
【一】传染病流行的环节
(1)传染源:能够散播病原体的人或动物。如患流感的病人,携带禽流感病毒的鸡等。
(2)传播途径:病原体离开传染源到达人或动物所经历的途径。如空气传播、饮食传播、生物媒介传播等。
(3)易感人群:对某种传染病缺乏免疫力而容易感染该病的人群。如婴幼儿和体弱者。
【二】传染病的预防措施
(1)控制传染源:对传染病患者进行隔离、治疗;及时处理患病动物等。
(2)切断传播途径:勤洗手,勤消毒,戴口罩;使用一次性注射器;不随地吐痰等。
(3)保护易感人群:加强体育锻炼;注射疫苗;保护健康人群不接触传染源等。
【三】三道免疫防线
【四】抗原和抗体
(1)抗体:病原体侵入人体后,刺激了淋巴细胞,淋巴细胞就会产生一种抵抗该病原体的特殊蛋白质。
(2)抗原:引起人体产生抗体的物质(如病原体等异物)。
(3)接种的疫苗属于抗原,注射的血清属于抗体,都产生特异性免疫。
(4)抗体具有专一(特异)性,只对特定病原体有免疫作用。
【五】艾滋病
(1)病原体:人类免疫缺陷病毒(HIV)。
(2)传染源:艾滋病患者和HIV携带者。
(3)传播途径:性传播、血液传播、母婴传播。
【六】新冠肺炎
(1)病原体:新型冠状病毒。
(2)传播途径:主要通过飞沫和接触传播等。
(3)预防措施:加强个人防护,减少外出;避免聚集和密切接触;外出佩戴口罩;回家洗手消毒等;注射新冠疫苗;加强体育锻炼等。
1.(2022·山东菏泽·统考中考真题)病毒没有国界,疫情不分种族,人类是休戚与共的命运共同体。接种新冠疫苗能够筑起群体免疫屏障,截至2022年5月25号我国已经累计免费接种新冠疫苗337472.6万剂次,充分体现了党和国家对人民的关怀。新冠肺炎病毒是由蛋白质外壳和内部的遗传物质组成,其遗传物质是RNA,易发生变异。请回答下列问题:
(1)从传染病的角度分析,新冠肺炎病毒和新冠肺炎病人分别属于______。
(2)自新冠肺炎病毒出现以来,之后又相继出现德尔塔病毒和奥密克戎病毒这些变异毒株,它们是可遗传变异的原因是______。
(3)全民积极多次接种新冠肺炎疫苗,疫苗进入人体后,会刺激淋巴细胞产生更多的______,属于______免疫。
(4)目前,新冠肺炎疫情防控工作已转为常态化。下列措施中属于切断传播途径的是______(填序号)
①接种疫苗
②戴口罩
③对患者进行隔离治疗
④全员核酸检测
⑤倡导七步洗手法
⑥提倡适当进行体育锻炼
⑦室内定时进行消毒
【答案】(1)病原体、传染源
(2)遗传物质发生了改变
(3) 抗体
特异性
(4)②⑤⑦
【分析】传染病是由病原体引起的,能在生物之间传播的疾病。传染病具有传染性和流行性,有的还具有季节性和地方性的特点。病原体指能引起传染病的细菌、真菌、病毒和寄生虫等。传染病若能流行起来必须具备传染源、传播途径、易感人群三个环节。因此,控制传染病的措施有三个控制传染源、切断传播途径、保护易感人群。
【详解】(1)病原体是引起传染病的细菌、病毒、寄生虫等生物。传染源是能够散播病原体的人或动物。所以,从传染病的角度分析,新冠肺炎病毒和新冠肺炎病人分别属于病原体、传染源。
(2)生物的变异是由于遗传物质发生改变(遗传物质的改变有基因重组、基因突变、染色体变异等)引起的,这种变异能遗传给下一代,称为可遗传的变异。所以,德尔塔病毒和奥密克戎病毒这些变异毒株,它们是可遗传变异的原因是遗传物质发生了改变。
(3)特异性免疫是人出生后才产生的,只针对某一特定的病原体或异物起作用的免疫类型。因接种疫苗所产生的抗体只对特定的病原体起作用,对其它病原体没有作用,从而提高对特定传染病的抵抗力,故接种疫苗产生的免疫能力属于特异性免疫。所以,全民积极多次接种新冠肺炎疫苗,疫苗进入人体后,会刺激淋巴细胞产生更多的抗体,该种抗体只对新冠病毒有效,故属于特异性免疫。
(4)控制传染病的措施有三个:控制传染源、切断传播途径、保护易感人群。一般来说,凡是对健康人采取的措施均为保护易感人群,如接种疫苗等;凡是对病人或怀疑是病人的采取的措施均为控制传染源,如隔离病人等;其余的“讲究个人卫生、环境消毒、戴口罩”等措施可判断为切断传播途径。所以,③对患者进行隔离治疗、④全员核酸检测属于控制传染源;②戴口罩、⑤倡导七步洗手法、⑦室内定时进行消毒属于切断传播途径;①接种疫苗、⑥提倡适当进行体育锻炼属于保护易感人群。
2.(2022·辽宁盘锦·统考中考真题)阅读资料,回答问题。
资料一:蛔虫病是一种由蛔虫引起的消化道寄生虫病。患蛔虫病的人常常厌食,进而导致营养不良和贫血,严重时腹泻。为预防蛔虫病,要注意饮食卫生,做到饭前便后洗手;不生食未洗净的蔬菜、瓜果,不喝生水;做好粪便无害化处理等。
资料二:流行性感冒(简称流感)是由流感病毒引起的呼吸道传染病。流感患者常表现出发热、头痛、咳嗽、鼻塞等症状。在流感流行期间,要注意室内通风,必要时对公共场所和室内进行消毒;减少聚集,加强锻炼,降低患病风险。
(1)从传染病角度分析,资料一中的蛔虫是引起蛔虫病的______;蛔虫寄生在人的消化道内,未被消化液消化,主要原因是体表有______,起到保护作用。
(2)资料一中涉及的预防蛔虫病的方法,均属于传染病预防措施中的______。
(3)与资料一中的蛔虫相比,流感病毒结构简单,没有______结构。
(4)资料二中的流感患者属于传染病流行环节中的______;患流感后______(填“能”或“不能”)用青霉素(一种抗生素)治疗;流感病毒从人体呼吸道进入,呼吸道黏膜能起到阻挡作用,属于人体的第______道防线,这种免疫类型属于______免疫。
【答案】(1) 病原体 角质层
(2)切断传播途径
(3)细胞
(4) 传染源 不能 一 非特异性免疫
【分析】人体的三道防线
第一道防线:由皮肤和黏膜组成,能阻挡、杀死病原体,清扫异物,属于非特异性免疫。
第二道防线:体液中的杀菌物质和吞噬细胞,能溶解,吞噬病原体,属于非特异性免疫。
第三道防线:由免疫器官和免疫细胞构成,能产生抗体、消除抗原,属于特异性免疫。
(1)病原体是引起传染病的细菌、病毒、寄生虫等生物。蛔虫寄生生活,身体呈圆柱形,有口有肛门。体表有角质层,起保护作用。所以,蛔虫是引起蛔虫病的病原体;蛔虫寄生在人的消化道内,未被消化液消化,主要原因是体表有角质层。
(2)控制传染病的措施有三个:控制传染源、切断传播途径、保护易感人群。一般来说,凡是对健康人采取的措施均为保护易感人群,如接种疫苗等;凡是对病人或怀疑是病人的采取的措施均为控制传染源,如隔离病人等;其余的“讲究个人卫生、环境消毒、戴口罩”等措施可判断为切断传播途径。所以,资料一中涉及的预防蛔虫病的方法,均属于:切断传播途径。
(3)病毒是一种体积非常微小,结构极其简单的生命形式,病毒没有细胞结构,主要由内部的遗传物质和蛋白质外壳组成,不能独立生存。所以,与资料一中的蛔虫相比,流感病毒结构简单,没有细胞结构。
(4)传染源是能够散播病原体的人或动物。抗生素是一类能够杀死细菌的物质,是当前治疗人和动物细菌感染的常用药,但抗生素对病毒引起的疾病不起作用。所以,资料二中的流感患者属于传染病流行环节中的传染源;患流感后不能用青霉素(一种抗生素)治疗。结合分析可知,流感病毒从人体呼吸道进入,呼吸道黏膜能起到阻挡作用,属于人体的第一道防线,这种免疫类型属于非特异性免疫免疫。
3.(2022·辽宁阜新·中考真题)阅读下列资料,回答问题。
资料一:据世界卫生组织报道,截止2022年6月1日,全球30个非猴痘流行国家和地区已报告超过550例猴痘确诊病例。猴痘是一种人畜共患的传染病,其病原体猴痘病毒与天花病毒是近亲,世界卫生组织数据显示,接种天花疫苗对猴痘病毒有效率达85%。现在人们需要提高对猴痘的认识,采取全面措施及时发现并隔离确诊和疑似病例,以限制其进一步传播。
资料二:幽门螺杆菌是一种具有螺旋结构及鞭毛的细菌。资料显示,67%~80%的胃溃疡和95%的十二指肠溃疡是由幽门螺杆菌引起的。目前,我国约有7亿人感染幽门螺杆菌。幽门螺杆菌可通过饮食等途径传播。
(1)根据寄生的细胞不同,猴痘病毒属于______病毒。病毒的结构简单,由蛋白质外壳和内部的______组成。
(2)隔离确诊和疑似病例,属于传染病预防措施中的______。接种天花疫苗获得的免疫属于______免疫。
(3)幽门螺杆菌主要寄生在人胃黏膜表面,使人患病,而大多数细菌在生态系统中作为分解者参与______。在细胞结构上,幽门螺杆菌与胃黏膜上皮细胞的主要区别是______。
(4)除传染病外,还有一些疾病,像恶性肿瘤、心脑血管疾病、糖尿病等,这些慢性、非传染性疾病常被称为______。
【答案】(1) 动物 遗传物质
(2) 控制传染源 特异性
(3) 物质循环 幽门螺杆菌没有成形的细胞核
(4)现代文明病
【分析】(1)非特异性免疫是生来就有的,人人都有,能对多种病原体有免疫作用,包括第一、二道防线。
(2)特异性免疫是指第三道防线,产生抗体,消灭抗原,是出生后才有的,只能对特定的病原体有防御作用。
(3)传染病的预防措施包括控制传染源、切断传播途径、保护易感人群等措施。
【详解】(1)根据寄生的细胞不同,猴痘病毒属于动物病毒。病毒的结构简单,由蛋白质外壳和内部的遗传物质组成,寄生在活细胞内生活。
(2)传染病的预防措施包括控制传染源、切断传播途径、保护易感人群等措施,所以隔离确诊和疑似病例,属于传染病预防措施中的控制传染源。接种天花疫苗获得的免疫属于特异性免疫,是出生后才有的,只能对特定的病原体有防御作用。
(3)幽门螺杆菌主要寄生在人胃黏膜表面,使人患病,而大多数细菌在生态系统中作为分解者参与 物质循环,分解者分解动植物的遗体等中的有机物为二氧化碳、水和无机盐回归到无机环境中。细菌由细胞壁,细胞膜,细胞质等组成,没有成形的细胞核,人体细胞由细胞膜,细胞质和细胞核等组成,所以在细胞结构上,幽门螺杆菌与胃黏膜上皮细胞的主要区别是没有成形的细胞核。
(4)除传染病外,还有一些疾病,像恶性肿瘤、心脑血管疾病、糖尿病等,这些慢性、非传染性疾病常被称为现代文明病。
1.(2023·云南·模拟预测)历经三年的新冠病毒现在虽取得了阶段性的胜利,但在病毒变异面前日常防范意识不可松懈,养成健康的生活方式非常重要。请分析回答下列问题:
(1)目前在全球的数据库中,收集了近15万条新冠病毒的基因组序列,涵盖全球六大洲的113个国家,通过对超过8万条的高质量的病毒基因组序列进行比较研究,结果表明病毒有变异,这种变异属于_______(填“可遗传”或“不可遗传”)的变异,但是这个变异属于正常范围的积累,没有对疫苗研发造成实质性的影响。
(2)从传染病的角度来看,新冠病毒属于_____。
(3)对于新冠肺炎来说,预防比治疗更为重要。教室通风、消毒,出门戴口罩等这些预防措施属于_______。
(4)遇到外伤出血患者需及时止血,若受伤部位有鲜红色的血液喷出,则急救时加压或包扎的位点应在_______(填“远”或“近”)心端。
(5)下列关于健康生活方式的叙述,正确的有________(填序号)。
①坚持锻炼身体②为了身材苗条不吃主食③学业有困难时向老师寻求帮助④感冒发烧自行购买处方药⑤积极参加集体活动⑥长时间玩电脑、手机
【答案】(1)可遗传
(2)病原体
(3)切断传播途径
(4)近
(5)①③⑤
【分析】传染病是由细菌、病毒或寄生虫等病原体引起的,能在人与人之间或人与动物之间传播的疾病。传染病具有传染性和流行性,有的还具有季节性和地方性的特点。传染病若能流行起来必须具备传染源、传播途径、易感人群三个环节。因此,控制传染病的措施有三个:控制传染源、切断传播途径、保护易感人群。
【详解】(1)生物的变异是由于遗传物质发生改变(遗传物质的改变有基因重组、基因突变、染色体变异等)引起的,这种变异能遗传给下一代,称为可遗传的变异。生物的变异是由于环境条件引起的,遗传物质没有发生改变,这种变异一般不能遗传给下一代,称为不可遗传的变异。所以,新冠病毒的变异,是遗传物质发生改变的可遗传变异。
(2)病原体是引起传染病的细菌、病毒、寄生虫等生物。所以,从传染病的角度来看,新冠病毒属于病原体。
(3)控制传染病的措施有三个:控制传染源、切断传播途径、保护易感人群。一般来说,凡是对健康人采取的措施均为保护易感人群,如接种疫苗等;凡是对病人或怀疑是病人的采取的措施均为控制传染源,如隔离病人等;其余的“环境消毒、消灭媒介蚊虫、讲究个人卫生、戴口罩”等措施可判断为切断传播途径。所以,对于新冠肺炎来说,预防比治疗更为重要。教室通风、消毒,出门戴口罩等这些预防措施属于切断传播途径。
(4)动脉是指将血液从心脏输送到全身各处去的血管,动脉出血的特点是:血液鲜红、血流速度快,呈喷射状。血液从伤口一股一股喷出的伤员属于动脉出血,动脉出血在伤口处的近心端用手指压或绷带压迫止血。
(5)生活方式是指人们在日常生活中所遵循的各种行为习惯,如饮食习惯、起居习惯、娱乐活动、参与社会活动的习惯等。人们的生活方式与健康有着密切的关系。具体的健康生活方式有:①坚持锻炼身体、③学业有困难时向老师寻求帮助、⑤积极参加集体活动、不吸烟、不喝酒、拒绝毒品等。而②为了身材苗条不吃主食、④感冒发烧自行购买处方药、⑥长时间玩电脑手机都不是健康的生活方式。
故选①③⑤。
2.(2023·吉林·模拟预测)H7N9型禽流感病毒引起的传染病,目前尚无疫苗能预防。现阶段,我国主要采取对确诊者实行隔离治疗。对与患者密切接触者进行隔离观察等防控措施。根据已学知识回答问题:
(1)H7N9型禽流感病毒是引起禽流感疾病的______,它的结构简单,由______外壳和内部的遗传物质组成。
(2)现已证实,H7N9型禽流感可由禽类传染给人。从传染病的流行环节分析,患H7N9型禽流感的禽类属于______。医生专家建议禽类养殖场的工作人员应多清扫禽舍、多通风、多消毒,从预防传染病的措施分析,这些做法属于______。
(3)如果研制成功H7N9型禽流感疫苗,人们可通过注射疫苗来提高对该病的免疫能力。在此过程中,注射进入人体内的疫苗作为抗原,刺激人体淋巴细胞产生相应的______,从而消灭病毒。这种由后天获得的,只针对某种特定病原体起作用的免疫功能称为______免疫。
【答案】(1) 病原体 蛋白质
(2) 传染源 切断传播途径
(3) 抗体 特异性
【分析】传染病是指由病原体引起的,能够在人与人之间、人与动物之间传播的疾病,预防传染病的措施有控制传染源、切断传播途径、保护易感人群。
【详解】(1)病原体是指引起传染病的细菌、真菌、病毒和寄生虫等,H7N9型禽流感是引起禽流感疾病的病原体,它的结构简单由蛋白质外壳和内部的遗传物质组成。
(2)患H7N9型禽流感的禽类是能够散播病原体的动物,因此,属于传染源。医生专家建议禽类养殖场的工作人员应多亲扫禽舍、多通风、多消毒,从预防传染病的措施分析,这些做法属切断传播途径。
(3)如果研制成功H7N9型禽流感疫苗,人体科通过注射以免来提高对该病的抵抗能力。注射进入人体的疫苗作为抗原,刺激人体淋巴细胞产生相应的抗体,从而消灭该病毒。这种由后天获得的,只针对某种特定病原体起作用的免疫功能称为特异性免疫。
3.(2023·吉林·模拟预测)每年的3月24日是“世界防治结核病日”。结核病是由结核杆菌引起的慢性传染病。我国目前有500万活动性肺结核患者,接种卡介苗、积极参加“每天锻炼一小时”活动、不随地吐痰,可以有效预防该病。按医嘱规范用药,结核病人可以得到有效治疗并治愈。
(1)结核杆菌的细胞结构中,没有成形的________,该区域集中分布着___________。
(2)接种卡介苗后,体内会产生一种抵抗结核杆菌的特殊蛋白质,称为________,这种物质是由淋巴细胞分泌的。这种免疫属于特异性免疫。
(3)资料中的接种卡介苗、积极参加“每天锻炼一小时”活动,属于预防传染病措施中的______。
A.控制传染源B.切断传播途径C.保护易感人群
(4)不规范的用药,会导致结核杆菌出现更多的耐药性个体。这些耐药细菌的出现是________(填“自然选择”或“人工选择”)的结果。
【答案】(1) 细胞核 DNA
(2)抗体
(3)C
(4)自然选择
【分析】传染病是指由病原体引起的,能够在人与人之间、人与动物之间传播的疾病,预防传染病的措施有控制传染源、切断传播途径、保护易感人群。
【详解】(1)引起结核病的结核杆菌是一种细菌,细菌没有成形的细胞核,只有DNA集中区域。
(2)接种卡介苗后,体内会产生一种抵抗结核杆菌的特殊蛋白质,这种物质就是由淋巴细胞分泌的抗体,可以与抗原特异性结合。该种免疫是后天获得的,只针对特异性的病原体,属于特异性免疫。
(3)传染病预防一般措施有:控制传染源、切断传播途径和保护易感人群。资料中的接种卡介苗、积极参加“每天锻炼一小时”活动,属于预防传染病措施中的保护易感人群。
故选C。
(4)耐药细菌的产生可用达尔文的自然选择学说解释:结核杆菌在繁殖过程种会产生抵抗链霉素变异,具有这种变异的结核杆菌不能被链霉素杀死,并把这种变异遗传下去,通过一代代的积累,耐药的结核杆菌就产生了,这属于自然选择的过程。
4.(2023·甘肃·模拟预测)阅读下列材料,回答相关问题。
材料一 脊髓灰质炎是由脊髓灰质炎病毒引起的严重危害儿童健康的急性传染病。轻症时仅有低热症状;重症时发热较严重,肢体疼痛,数天内出现软瘫偶尔也危及生命。婴幼儿时期可通过口服脊髓灰质炎减毒活疫苗(小儿麻痹糖丸)来有效预防。
材料二 新冠肺炎是近百年来人类遭遇的全球性流行疾病。我国除采取戴口罩、勤洗手、多通风等常态化防控措施外,还大力推进疫苗接种工作,以早日实现全民免疫目标。
(1)从传染病的角度分析,新型冠状病毒和脊髓灰质炎病毒,均属于引起传染病的__________。
(2)感染脊髓灰质炎病毒的儿童属于传染病流行环节中的____________。
(3)材料二中属于预防传染病措施中切断传播途径的做法是____________________(答出一条即可)。
(4)从传染病的角度分析,口服小儿麻痹糖丸和接种新型冠状病毒疫苗相当于______________。
(5)从免疫角度分析,小儿麻痹糖丸和新型冠状病毒疫苗相当于________,能刺激体内_______细胞产生一种特殊的蛋白质。这种免疫是_______免疫,属于人体第______道防线。
(6)在2020年,我国征集了部分已经康复的人的血清,用于对新冠患者的治疗,已经康复的人的血清在免疫学上属于________,该措施在传染病的角度属于_____________。
(7)预防传染病最经济、最有效的手段是_____________。
【答案】(1)病原体
(2)传染源
(3)戴口罩、勤洗手、多通风(答出其中一条就可)
(4)保护易感人群
(5) 淋巴##淋巴细胞 抗体 特异性##特异性免疫 三
(6) 抗体 控制传染源
(7)计划免疫
【分析】传染病是指由病原体引起的,能够在人与人之间、人与动物之间传播的疾病;预防传染病的措施有控制传染源、切断传播途径、保护易感人群。
【详解】(1)病原体是指引起传染病的细菌、病毒和寄生虫等生物。新型冠状病毒和脊髓灰质炎病毒从传染病的角度来说,它属于病原体。
(2)传染病在人群中流行,必须同时具备三个基本环节,即传染源、传播途径和易感人群,三个环节缺一不可。感染脊髓灰质炎病毒的儿童属于传染病流行环节中的传染源。
(3)戴口罩、勤洗手、多通风等属于预防传染病措施中的切断传播途径。
(4)从传染病的角度分析,口服小儿麻痹糖丸和接种新型冠状病毒疫苗相当于保护易感人群。
(5)“从免疫的角度看”,小儿麻痹糖丸和新冠疫苗属于抗原,该物质进入人体内后,刺激人体免疫系统第三道防线的淋巴细胞产生可以抵抗病原体的特殊蛋白质-抗体,抗体具有特异性,因此这种免疫属于特异性免疫。
(6)已经康复的人的血清在免疫学上属于抗体,该措施在传染病的角度属于控制传染源。
(7)计划免疫是指根据某些传染病的发生规律,将各种安全有效的疫苗,按照科学免疫的程序,有计划地给儿童接种,以达到预防、控制和消灭相应传染病的目的,预防传染病最经济、最有效的手段是计划免疫。
5.(2023·山东·模拟预测)我们生活的环境中存在着大量的病原体,但是多数情况下,大家却可以健康地生活,这是因为人体能够依靠自身免疫系统进行防御和保护。如图一、二是人体免疫三道防线示意图、图三是接种疫苗后抗体含量变化曲线图,请据图回答问题:
(1)当新型冠状病毒侵袭人体时,起抵御作用的第二道防线是图一中的__________(填图中字母)。
(2)请利用图二分析接种疫苗的免疫过程原理,接种的疫苗从免疫学角度来看相当于图二中的__________,图二中甲细胞受到抗原的刺激,产生的一种能抵抗该病原体的特殊蛋白质,叫做__________,促进了乙__________细胞的作用,将抗原清除,或使病原体失去致病性。
(3)结合图三“疫苗接种后抗体含量变化曲线图”分析,在接种初期密切接触新冠肺炎患者仍然可能患上新冠肺炎,原因是:____________________。大多数疫苗需要接种2次或3次,才能更好地发挥效果。由图三可知:机体第二次接受疫苗刺激后产生的抗体,在数量和作用时间上的特点是____________________。
(4)免疫力是预防疾病的最好药物,调节自身状态才能激活免疫功能,提高自身抵抗力,抵御病毒。以下生活习惯中有助于提高自身抵抗力的是(多选)__________。
A.合理膳食B.坚持体育锻炼C.熬夜玩游戏D.保持乐观积极的心态
(5)我们身边除了新冠肺炎这种传染病外,还有许多其他的传染病,如乙肝、甲肝、腮腺炎等,某同学和甲肝患者生活在一起,可他并没有感染甲肝,请你分析其原因是:__________(答对一点即可)。
【答案】(1)A、D
(2) 抗原 抗体 吞噬
(3) 接种疫苗后产生抗体需要一定的时间 产生的抗体多且存在时间长
(4)ABD
(5)已经注射过疫苗或曾经患过甲肝体内有抗体(或没有共用餐具,防护措施好等)
【分析】分析图一可知:A体液中溶菌酶能溶解病菌、D表示体液中吞噬细胞的吞噬作用,都属于第二道防线。C表示人体皮肤的表皮细胞排列紧密,能抵挡病原体的侵入;B是免疫具有防御功能,皮肤是人体的第一道免疫防线。
【详解】(1)A体液中溶菌酶能溶解病菌、D表示体液中吞噬细胞的吞噬作用,都属于第二道防线。因此,当新型冠状病毒侵袭人体时,起抵御作用的第二道防线是图一中的A、D。
(2)抗原:能引起淋巴细胞产生抗体的物质。抗原包括进入人体的微生物等病原体、异物、异体器官等。病原体侵入人体后,刺激了淋巴细胞,使其产生了一种抵抗该病原体的特殊蛋白质,叫抗体。因此,请利用图二分析接种疫苗的免疫过程原理,接种的疫苗从免疫学角度来看相当于图二中的抗原,图二中甲细胞受到抗原的刺激,产生的一种能抵抗该病原体的特殊蛋白质,叫做抗体,促进了乙吞噬细胞的作用,将抗原清除,或使病原体失去致病性。
(3)病原体侵入人体后,刺激了淋巴细胞,产生抗体需要一定的时间。因此,人在接种疫苗初期,接触新冠患者人仍会患新冠,原因是接种疫苗初期人体的抗体数量少。机体接受疫苗刺激后,第二次产生的抗体数量多,且作用时间长。
(4)合理膳食、坚持体育锻炼、保持乐观积极的心态,都可以增强自身体质,提高自身抵御疾病的能力。故选ABD。
(5)某同学和甲肝患者生活在一起,可他并没有感染甲肝,可能的原因是①此人的身体素质好,不易患传染病,②可能以前患过某传染病,体内产生相应的抗体,③可能注射过相应的疫苗等。
6.(2023·辽宁·模拟预测)11月12日晚,“北京确认接诊鼠疫病例”的消息在社交平台刷屏后,引起了很多人的恐慌,那么鼠疫真的那么可怕吗?
(1)鼠疫是由鼠疫杆菌(细菌的一种)引起的烈性传染病,属于甲类传染病。鼠疫杆菌(图1所示)细胞的主要特点是___________________。
(2)北京不属于鼠疫自然疫源地,但依然存在鼠疫输入和传播的风险。鼠疫的传播途径如图2所示,从图中可以看出鼠疫的传播途径是__________。如果经人体皮肤传入导致腺鼠疫;经呼吸道传入导致肺鼠疫。肺鼠疫患者的痰液中的致病菌会通过_________传播,可能会引起较大范围的流行。由此可以分析得出鼠疫的传染源包括_________________________。
(3)鼠疫的治疗原则是早期联合使用足量的应用敏感的抗菌药物,如链霉素、庆大霉素(如图3)等,这种药物不能自行使用的原因是_________。
(4)如图4可以看出,我国近十年鼠疫的发病数和死亡率总体呈________趋势。2003年非典之后,我们国家执行了非常严格的传染病报告制度。各种已知的传染病一直在严密的监控之下,鼠疫本身并不可怕,无知又无畏才让鼠疫变得可怕。
【答案】 没有成形的细胞核 吸血动物(跳蚤) 空气飞沫 携带鼠疫杆菌的动物和人 硫酸庆大霉素口服液是抗生素是处方药,需要经过执业医师或助理执业医师处方才能使用 下降
【分析】传染病是由病原体引起的,能在生物之间传播的疾病,具有传染性和流行性。病原体指能引起传染病的细菌、真菌、病毒和寄生虫等。传染源:能够散播病原体的人或动物。 传播途径:病原体离开传染源到达健康人所经过的途径。主要有空气传播、水传播、饮食传播、生物媒介传播、接触传播等。易感人群:对某种传染病缺乏免疫力而容易感染该病的人群。如未出过麻疹的儿童,就是麻疹的易感人群。传染病能够在人群中流行,必须同时具备传染源、传播途径、易感人群这三个环节,缺少其中任何一个环节,传染病就流行不起来。
【详解】(1)鼠疫杆菌是引起鼠疫的病原体,属于细菌。细胞的主要特点是没有成形的细胞核。
(2)传播途径:病原体离开传染源到达健康人所经过的途径。主要有空气传播、水传播、饮食传播、生物媒介传播、接触传播等。从图2中可以看出跳蚤吸取了携带鼠疫病毒的动物的血后又吸食人的血,这样鼠疫病毒就传播给了人类,可见,鼠疫的传播途径是通过吸血的动物传播给人类的。传染源是指能够散播病原体的人或动物。如果经人体皮肤传入导致腺鼠疫;经呼吸道传入导致肺鼠疫。肺鼠疫患者的痰液中的致病菌会通过空气飞沫传播,可能会引起较大范围的流行。由此可以分析得出鼠疫的传染源包括:携带鼠疫杆菌的动物和人。
(3)鼠疫的治疗原则是早期联合使用足量的应用敏感的抗菌药物,如链霉素、庆大霉素等敏感抗生素,但这类药物是处方药不能自行使用,需要到医院由执业医师或助理执业医师处方才能使用。
(4)如图4可以看出,我国近十年鼠疫的发病数和死亡率总体呈下降的趋势。2003年非典之后,我们国家执行了非常严格的传染病报告制度。各种已知的传染病一直在严密的监控之下,鼠疫本身并不可怕,无知又无畏才让鼠疫变得可怕。
7.(2023·河南平顶山·统考一模)阅读资料,回答问题。
资料一2023年2月23日,中国疾控中心微信公众号发布:水痘进入高发期,请做好战“症”准备。水痘是一种由水痘——带状疱疹病毒所引起的急性呼吸道传染病。水痘的传染性很强,其传播途径包括接触传播和空气传播。接触传播:直接接触水痘病人的皮疹或呼吸道分泌物;空气传播:吸入水痘病人呼吸道产生的飞沫或气溶胶。
资料二接种水痘减毒活疫苗是预防水痘最有效的方式。对于1~12岁儿童,疫苗说明书一般推荐接种1剂次,作为基础免疫。13岁及以上人群,应接种2剂次,两剂之间间隔4~8周。如果接种疫苗前已经接触水痘病人,应在3天内进行应急接种,疫苗保护率可达到90%。
(1)导致该病发生的传染源是______。
(2)______是水痘的病原体,它没有______结构,需寄生在人体活细胞内。
(3)接种水痘减毒活疫苗可使人体产生抗体,不仅能预防水痘,还能预防因水痘带状疱疹病毒而引起的并发症。从免疫的角度看,水痘减毒活疫苗属于______。
(4)从预防传染病的角度看,接种水痘减毒活疫苗的措施属于______。接种水痘减毒活疫苗能有效预防水痘,但不能预防新型冠状病毒肺炎,原因是______。
【答案】(1)水痘病人
(2) 水痘——带状疱疹病毒 细胞
(3)抗原
(4) 保护易感人群 抗体与抗原的结合具有特异性,接种水痘疫苗不能产生针对新型冠状病毒的抗体
【分析】(1)传染病是指由病原体引起的,能够在人与人之间、人与动物之间传播的疾病,具有传染性和流行性的特点。
(2)传染病要想流行起来,必须具备三个环节:传染源、传播途径和易感人群。这三个环节必须同时具备,缺一不可。控制传染病的措施有三个:控制传染源、切断传播途径、保护易感人群。
【详解】(1)传染源是指能够散播病原体的人或动物,患水痘的病人属于传染源。
(2)病原体指能引起传染病的细菌、真菌、病毒和寄生虫等,从传染病的角度看,引起水痘的带状疱疹病毒称为病原体。病毒结构简单,无细胞结构,只有蛋白质外壳和内部的遗传物质构成。
(3)接种用的疫苗是由减毒的、低毒的,灭活的病原体,从免疫角度分析,水痘疫苗属于抗原;它能刺激淋巴细胞产生相应的抗体,该抗体不能对新型冠状病毒产生作用,只能对水痘的病毒起作用,因此属于特异性免疫。
(4)传染病的预防措施有三个:控制传染源、切断传播途径、保护易感人群。接种水痘减毒活疫苗的措施属于保护易感人群。接种水痘减毒活疫苗可预防肺结核病,却不能有效预防新冠肺炎,原因是抗体与抗原的结合具有特异性,接种水痘减毒活疫苗只能产生抵抗水痘病毒的抗体,不能抵抗新冠肺炎病毒。
8.(2023·广东东莞·校考模拟预测)请阅读下列资料后回答问题。
资料一:蛔虫病是一种由蛔虫引起的消化道寄生虫病。患蛔虫病的人常常厌食,进而导致营养不良和贫血,严重时腹泻。为预防蛔虫病,要注意饮食卫生,做到:饭前便后洗手;不生食未洗净的蔬菜、瓜果,不喝生水;做好粪便无害化处理;等等。
资料二:流行性感冒(简称流感)是由流感病毒引起的呼吸道传染病。流感患者常表现出发热、头痛、咳嗽、鼻塞等症状。在流感流行期间,要注意室内通风,必要时对公共场所和室内进行消毒;减少聚集,加强锻炼,降低患病风险。
(1)从传染病角度分析,蛔虫是引起蛔虫病的_________;蛔虫寄生在人的消化道内,未被消化液消化,主要原因是体表有_________,起到保护作用,其在分类上属于_________动物。
(2)资料一中预防蛔虫病的方法均属于传染病预防措施中的_________。
(3)与蛔虫相比,流感病毒结构简单,没有_________结构,仅由_________外壳和内部的遗传物质组成。
(4)资料二中的流感患者属于传染病流行环节中的_________,患流感后_________(填“能”或“不能”)用青霉素(一种抗生素)治疗。流感病毒从人体呼吸道进入,呼吸道黏膜能起到阻挡作用,属于人体的第_______道防线,这种免疫类型属于_________免疫。
【答案】(1) 病原体 角质层 线虫动物##线形动物
(2)切断传播途径
(3) 细胞 蛋白质
(4) 传染源 不能 一 非特异性免疫
【分析】人体的三道防线第一道防线:由皮肤和黏膜组成,能阻挡、杀死病原体,清扫异物,属于非特异性免疫。第二道防线:体液中的杀菌物质和吞噬细胞,能溶解,吞噬病原体,属于非特异性免疫。第三道防线:由免疫器官和免疫细胞构成,能产生抗体、消除抗原,属于特异性免疫。
【详解】(1)病原体是引起传染病的细菌、病毒、寄生虫等生物。蛔虫寄生生活,身体呈圆柱形,有口有肛门。体表有角质层,起保护作用。所以,蛔虫是引起蛔虫病的病原体;蛔虫寄生在人的消化道内,未被消化液消化,主要原因是体表有角质层,它属于线形动物(线虫动物)。
(2)控制传染病的措施有三个:控制传染源、切断传播途径、保护易感人群。一般来说,凡是对健康人采取的措施均为保护易感人群,如接种疫苗等;凡是对病人或怀疑是病人的采取的措施均为控制传染源,如隔离病人等;其余的“讲究个人卫生、环境消毒、戴口罩、饭前便后洗手、不生食未洗净的蔬菜、瓜果、不喝生水、做好粪便无害化处理”等措施可判断为切断传播途径。所以,资料一中涉及的预防蛔虫病的方法,均属于:切断传播途径。
(3)病毒是一种体积非常微小,结构极其简单的生命形式,病毒没有细胞结构,主要由内部的遗传物质和蛋白质外壳组成,不能独立生存。所以,与资料一中的蛔虫相比,流感病毒结构简单,没有细胞结构。
(4)传染源是能够散播病原体的人或动物。抗生素是一类能够杀死细菌的物质,是当前治疗人和动物细菌感染的常用药,但抗生素对病毒引起的疾病不起作用。所以,资料二中的流感患者属于传染病流行环节中的传染源;患流感后不能用青霉素(一种抗生素)治疗。结合分析可知,流感病毒从人体呼吸道进入,呼吸道黏膜能起到阻挡作用,属于人体的第一道防线,这种免疫类型属于非特异性免疫免疫。
9.(2023·福建·模拟预测)我国的幽门螺旋杆菌平均感染率为59%,这就意味着:每5个人中,就有3人感染幽门螺旋杆菌。幽门螺杆菌是一种螺旋形、微厌氧、对生长条件要求十分苛刻的细菌,是目前所知能够在人胃中生存的唯一微生物种类2017年10月27日,世界卫生组织国际癌症研究机构公布的致癌物清单初步整理参考,幽门螺杆菌(感染)在类致癌物清单中。一般的幽门螺旋杆菌抗菌治疗以三联疗法为主(奥美拉唑、阿莫西林、克拉霉素),可能很多人都在使用,往往会出现一定的耐药性。可以选择一些其他的药物,比如说奥美拉唑可以换成雷贝拉唑、潘托拉唑。
请根据材料回答下列问题!
(1)幽门螺旋杆菌主要通过饮食传播,从传染病角度来看,幽门螺旋杆菌是____________;聚餐时使用公筷就是减少“病从口入”概率最便捷的方法,使用公筷属于传染病预防措施中的____________。
(2)幽门螺旋杆菌感染后,人体也能产生抗体,抗体的成分是____________,但抗体并不能彻底消灭胃中的幽门螺旋杆菌。
(3)幽门螺旋杆菌感染后可以用阿莫西林(属于一种广谱抗生素药物)进行治疗。阿莫西林药盒上没有“OTC”标志,说明该药属于____________(选填处方或非处方)药。
(4)多次使用某种抗生素对幽门螺旋杆菌进行治疗,可能产生耐药,这是因为抗生素对细菌进行了____________,耐药细菌被保留下来,经过逐代积累,即使加大抗生素剂量仍无法杀灭。请你写出一条科学使用抗生素的建议____________。
【答案】(1) 病原体 切断传播途径
(2)蛋白质
(3)处方药
(4) 选择##自然选择 能用一种就不用多种;能用低级,就不用高级;能用窄谱,就不用广谱;病毒性感染不用抗生素;预防疾病不用抗生素;提高免疫力才是王道,少用慎用抗生素等言之有理酌情给分。
【分析】(1)病原体是引起传染病的细菌、病毒、寄生虫等生物。
(2)处方药(Rx)需要凭医师的处方购买,按医嘱服用,适用于不易自我诊断、自我治疗的大病、危重病。
(3)传染病的预防措施:①控制传染源;②切断传播途径;③保护易感人群。
【详解】(1)引起传染病的细菌,病毒和寄生虫等生物称为病原体,传染病的预防措施包括控制传染源,切断传播途径和保护易感人群。因此,幽门螺旋杆菌主要通过饮食传播,从传染病角度来看,幽门螺旋杆菌是病原体;聚餐时使用公筷就是减少“病从口入”概率最便捷的方法,使用公筷属于传染病预防措施中的切断传播途径。
(2)病原体侵入人体后,刺激了淋巴细胞,使其产生了一种抵抗该病原体的特殊蛋白质,叫抗体。因此,幽门螺旋杆菌感染后,人体也能产生抗体,抗体的成分是蛋白质,但抗体并不能彻底消灭胃中的幽门螺旋杆菌。
(3)处方药(Rx)需要凭医师的处方购买,按医嘱服用,适用于不易自我诊断、自我治疗的大病、危重病。非处方药(OTC)不需执业医师开具的处方也可以购买,按说明书服用,适用于容易自我诊断、自我治疗的小病。阿莫西林药盒上没有“OTC”标志,说明该药属于处方药。
(4)多次使用某种抗生素对幽门螺旋杆菌进行治疗,可能产生耐药,这是因为抗生素对细菌进行了自然选择,耐药细菌被保留下来,经过逐代积累,即使加大抗生素剂量仍无法杀灭。为此在使用抗生素时,我们可以: 能用一种就不用多种;能用低级,就不用高级;能用窄谱,就不用广谱;病毒性感染不用抗生素;预防疾病不用抗生素;提高免疫力才是王道,少用慎用抗生素等。
10.(2023·湖南长沙·模拟预测)阅读以下材料,回答问题:
每年12月~次年1月是我国流感高发季节,为控制流感传播,人们通常会通过接种疫苗来进行预防。我国常见的流感疫苗几乎都是流感病毒灭活疫苗,这种疫苗内含有裂解且已死亡的病毒,这些病毒已失去致病力但是保留了刺激机体产生抗体的能力。
(1)病毒不能独立生活,只能寄生在活细胞里,它的繁殖方式是靠自己的 _____中的遗传信息,利用宿主细胞内的物质,制造出新的病毒。
(2)引起流感这种传染病的病原体是 _____,在流感到来前接种疫苗,从传染病的预防措施看接种的疫苗相当于 _____,能够刺激机体产生相应的抗体。当病毒被清除后,机体还将保持产生相应抗体的能力。当同样的病毒再次侵入人体时,机体会快速产生大量的抗体,再以同样的方式将病毒清除。这种免疫属于 _____(填“特异性”或“非特异性”)免疫。
(3)免疫并不总是对人体有益,当免疫功能过强时,人体会对进入体内的某些食物或药物引起 _____反应。
【答案】(1)遗传物质
(2) 流感病毒 抗原 特异性
(3)过敏
【分析】(1)病毒没有细胞结构,只有蛋白质的外壳和内部的遗传物质组成。
(2)传染病的预防措施包括控制传染源、切断传播途径、保护易感人群。
(3)免疫的类型分为特异性免疫和非特异性免疫。
【小题1】病毒没有细胞结构,只有蛋白质外壳和内部的遗传物质组成。不能独立生活,只能寄生在活细胞中,繁殖方式是靠自己的遗传物质中的遗传信息,利用细胞内的物质,制造出新的病毒。
【小题2】流感病毒是引起人体患流感的病原体。在流感到来前接种疫苗,刺激人体产生抗体,这是对易感人群所做的措施,从传染病的预防措施看属于保护易感人群。疫苗能够刺激人体产生抗体,属于抗原。当病毒被清除后,机体还将保持产生相应抗体的能力。当同样的病毒再次侵入人体时,机体会快速产生大量的相应抗体,再有病毒侵入,就会直接将其清除,这种免疫是出生后产生的,针对特定病原体起作用,属于特异性免疫。
【小题3】免疫并不总是对人体有益,当免疫功能过强时,人体会对进入体内的某些食物或药物引起过敏反应。引起这种反应的物质,在医学上被称为过敏原。名称
组成
免疫类型
第一道防线
皮肤和黏膜
非特异性免疫
第二道防线
体液中的杀菌物质、吞噬细胞
非特异性免疫
第三道防线
免疫细胞、免疫器官
特异性免疫
相关试卷
这是一份【中考帮·易错题】10 实验探究-2025届中考生物易错题 练习,文件包含10实验探究原卷版docx、10实验探究解析版docx等2份试卷配套教学资源,其中试卷共29页, 欢迎下载使用。
这是一份【中考帮·易错题】08 生物的遗传和变异-2025届中考生物易错题 练习,文件包含08生物的遗传和变异原卷版docx、08生物的遗传和变异解析版docx等2份试卷配套教学资源,其中试卷共36页, 欢迎下载使用。
这是一份【中考帮·易错题】07 动物的运动和行为-2025届中考生物易错题 练习,文件包含07动物的运动和行为原卷版docx、07动物的运动和行为解析版docx等2份试卷配套教学资源,其中试卷共23页, 欢迎下载使用。

