四川省眉山市2024-2025学年八年级上学期期末生物试卷(解析版)
展开
这是一份四川省眉山市2024-2025学年八年级上学期期末生物试卷(解析版),共17页。
2.答题前,务必将自己的姓名、准考证号等填写在答题卡规定的位置上。
3.答选择题时,必须使用2B铅笔将答题卡上对应题号的答案标号涂黑,如需改动,用橡皮擦干净后,再选涂其它答案标号:答非选择题时,必须使用0.5毫米黑色签字笔将答案书写在答题卡规定的位置上
4.所有题目必须在答题卡上作答,在试卷上答题无效;考试结束后,只上交答题卡。
一、选择题(每小题2分,共40分。每小题均只有一个选项符合题目要求。)
1. 小明妹妹不适,医生给开了些肠道驱虫剂,能够驱除钩虫、蛔虫、鞭虫、蛲虫等肠道寄生虫。这些肠道寄生虫具有的共同特征是( )
A. 具备消化腔,有口无肛门
B. 消化器官不发达,靠夺取寄主体内的养料生存
C. 利用体壁同外界进行气体交换
D. 生殖器官发达,寄主只限儿童
【答案】B
【分析】一种生物寄居在另一种生物的体内、体表或体外,并从这种生物体上摄取养料来维持生活的现象叫做寄生,营寄生生活的动物都有与寄生生活相适应的特点。
【详解】A.钩虫、蛔虫、鞭虫、蛲虫属于线形动物,其身体细长,呈圆柱形;体表有角质层;有口有肛门,A错误。
B.这些肠道寄生虫与寄生生活相适应,其消化器官不发达,靠夺取寄主体内的养料生存,B正确。
C.肠道寄生虫进行无氧呼吸,C错误。
D.这些肠道寄生虫的生殖器官发达,生殖力强,但寄主不只有儿童,D错误。
故选B。
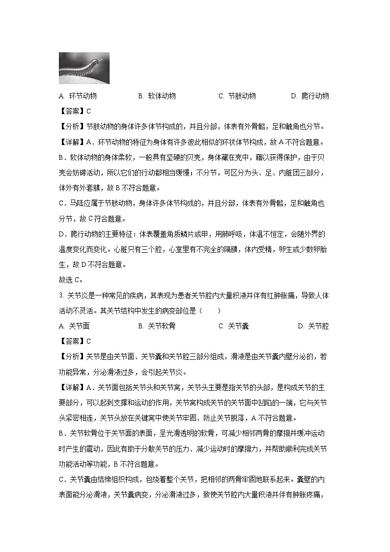
2. 马陆是北京常见的一种生物,由于具有多对足,常被称为“千足虫”。如图所示,马陆的身体、触角和足都分节,其体表坚韧的“盔甲”可以保护内部结构和减少水分蒸发。据此推测马陆应属于( )
A. 环节动物B. 软体动物C. 节肢动物D. 爬行动物
【答案】C
【分析】节肢动物的身体许多体节构成的,并且分部,体表有外骨骼,足和触角也分节。
【详解】A.环节动物的特征为身体有许多彼此相似的环状体节构成,故A不符合题意。
B.软体动物的身体柔软,一般具有坚硬的贝壳,身体藏在壳中,藉以获得保护,由于贝壳会妨碍活动,所以它们的行动都相当缓慢;不分节,可区分为头、足、内脏团三部分,体外有外套膜,故B不符合题意。
C.马陆应属于节肢动物,身体许多体节构成的,并且分部,体表有外骨骼,足和触角也分节,故C符合题意。
D.爬行动物的主要特征:体表覆盖角质鳞片或甲,用肺呼吸,体温不恒定,会随外界的温度变化而变化。心脏只有三个腔,心室里有不完全的隔膜,体内受精,卵生或少数卵胎生,故D不符合题意。
故选C。
3. 关节炎是一种常见的疾病,其表现为患者关节腔内大量积液并伴有红肿胀痛,导致人体活动不灵活。其关节结构中发生的病变部位是( )
A. 关节面B. 关节软骨C. 关节囊D. 关节腔
【答案】C
【分析】关节是由关节面、关节囊和关节腔三部分组成,滑液是由关节囊内壁分泌的,若功能异常,分泌滑液过多,会引起关节炎。
【详解】A.关节面包括关节头和关节窝,关节头主要是指关节的头部,是构成关节的主要部分,可以起到支撑和运动的作用,关节窝构成关节的关节面中凹陷的一端,它与关节头紧密相连,关节头放在关键窝中使关节牢固、防止关节脱落,A不符合题意。
B.关节软骨位于关节面的表面,呈光滑透明的软骨,可减少相邻两骨的摩擦并缓冲运动时产生的震动,因此有助于分散关节的压力、减少运动时的摩擦力,并帮助顺利完成关节功能活动等功能,B不符合题意。
C.关节囊由结缔组织构成,包绕着整个关节,把相邻的两骨牢固地联系起来。囊壁的内表面能分泌滑液,关节囊病变,分泌滑液过多,致使关节腔内大量积液并伴有肿胀疼痛,C符合题意。
D.关节腔有少量滑液,起着润滑的作用,减少骨与骨之间的摩擦,使关节更加灵活,D不符合题意。
故选C。
4. 下列动物行为中,均属于先天性行为的一组是( )
A. 黄牛耕地、老马识途B. 狗辨主人、小狗算数
C. 公鸡报晓、鹦鹉学舌D. 蜘蛛结网、孔雀开屏
【答案】D
【分析】先天性行为是动物生来就有的,由动物体内的遗传物质决定的行为,是动物的一种本能,不会丧失。学习行为是动物出生后在动物在成长过程中,通过生活经验和学习逐渐建立起来的新的行为。
【详解】A.黄牛耕地、老马识途是动物出生后在动物在成长过程中,通过生活经验和学习逐渐建立起来的新的学习行为,A错误。
B.狗辨主人、小狗算数都是后天形成的,属于学习行为,B错误。
C.公鸡报晓属于先天性行为、鹦鹉学舌是通过生活经验获得的学习行为,C错误。
D.蜘蛛结网、孔雀开屏属于先天性行为,是动物生来就有的,由动物体内的遗传物质决定的行为,是动物的一种本能,不会丧失,D正确。
故选D。
5. 手足口病是近几年临床上较多见的一种传染病,它是由肠道病毒引起的传染病,多发生于5岁以下儿童。下列有关该病毒的说法错误的是( )
A. 体积微小,肉眼无法观察B. 该病毒属于动物病毒
C. 能独立自由的生活D. 自我复制的方式繁殖
【答案】C
【分析】病毒是一种体积非常微小,无细胞结构,主要由内部核酸和外部的蛋白质外壳组成,只有寄生在活细胞里才能进行生命活动,一旦离开就会变成结晶体。
【详解】A.病毒个体微小,要在电子显微镜下观察,A正确。
B.专门寄生在动物细胞里的病毒叫动物病毒,肠道病毒属于动物病毒,B正确。
C.病毒没有细胞结构,不能独立生活,因此肠道病毒只能生活在活细胞中,C错误。
D.病毒在寄主细胞里,利用寄主细胞的物质,以自我复制的方式繁殖,D正确。
故选C。
6. “杂交水稻之父”袁隆平利用下列哪项培育出高产的杂交水稻新品种( )
A. 基因多样性B. 生态系统多样性
C. 细胞多样性D. 种类多样性
【答案】A
【分析】生物多样性通常有三个层次的含义,即生物种类的多样性、基因(遗传)的多样性和生态系统的多样性。
【详解】基因的多样性是指物种的种内个体或种群间的基因变化,不同物种(兔和小麦)之间基因组成差别很大,同种生物如野生水稻和栽培水稻之间基因也有差别,每个物种都是一个独特的基因库。杂交水稻之父培育出高产杂交水稻新品种,表明生物基因的多样性是培育农作物新品种的基因库,A符合题意,BCD不符合题意。
故选A。
7. 蝾螈四肢短小,平时生活在水中,有时也会爬到陆地上来,人们常常将其错认成蜥蜴。那么与蜥蜴相比,下列哪些是蝾螈具有的特征?( )
①体表覆盖角质的鳞片②体表裸露③在陆地上产卵④在水里产卵⑤皮肤可辅助呼吸⑥卵表面有坚硬的卵壳
A. ①③⑥B. ①④⑤C. ②④⑤D. ②③⑥
【答案】C
【分析】两栖动物的特征是:幼体生活在水中,用鳃呼吸;成体既能生活在水中,也能生活在陆地上,用肺呼吸,同时用皮肤辅助呼吸。
【详解】蝾螈既能生活在水中,也能生活在陆地上,用肺呼吸,同时用皮肤辅助呼吸,因此属于两栖动物。所以蝾螈②体表是湿润且裸露的;④在水里产卵,并在水中完成受精过程;⑤主要用肺呼吸,但肺不发达,还需要皮肤辅助呼吸,故ABD错误,C正确。
故选C。
8. 《黄帝内经·素问》中记载有“五谷为养,五果为助,五畜为益,五菜为充。”其中,五畜指牛、犬、羊、猪、鸡五种。下列关于五畜的叙述,错误的是( )
A. 都是恒温动物
B. 都是通过肺与外界进行气体交换
C. 都是陆生脊椎动物
D. 都是通过胎生来繁殖后代
【答案】D
【分析】哺乳动物的主要特征:体表被毛,胎生、哺乳,牙齿有门齿、犬齿和臼齿的分化。鸟的主要特征是:体表覆羽;前肢变成翼;有喙无齿;有气囊辅助肺呼吸。
【详解】A.恒温动物是指体温不随环境温度的变化而变化的动物,恒温动物有鸟类和哺乳动物。牛、犬、羊、猪属于哺乳动物,鸡属于鸟类,它们都是恒温动物,A正确。
B.牛、羊、犬、猪、鸡的呼吸器官都是肺,都是通过肺与外界进行气体交换,B正确。
C.牛、犬、羊、猪、鸡的体内都有脊柱,都是脊椎动物,且都在陆地上生活,C正确。
D.牛、犬、羊、猪属于哺乳动物,通过胎生来繁殖后代;而鸡属于鸟类,通过卵生来繁殖后代,D错误。
故选D。
9. 接收和拆快递时,最好都用75%的酒精处理快递,这种操作相当于培养细菌真菌步骤中的( )
A. 配制培养基B. 消毒或灭菌
C. 接种D. 恒温培养
【答案】B
【分析】细菌、真菌的培养步骤:配制培养基→高温灭菌→冷却后接种→恒温培养。
【详解】A.配制培养基是指配制含有营养物质的培养基,可以用牛肉汁加琼脂熬制,A错误。
B.消毒或灭菌是指培养基和所有用具都要进行高温灭菌,以防杂菌对实验的干扰;酒精具有杀菌消毒的功能。因此,在接收和拆快递时,最好都用75%的酒精处理快递,这种操作相当于培养细菌真菌步骤中的消毒或灭菌,B正确。
C.接种是指采取一定的方式使细菌真菌进入冷却后的培养基内,C错误。
D.恒温培养是指在适宜的恒定的温度下培养接种后的细菌和真菌,D错误。
故选B。
10. 在抗生素市场中,头孢类抗生素占据着较大的份额。下列说法正确的是( )
A. 由病毒引起的流感,可以服用头孢类的抗生素来治疗
B. 扁桃体发炎坚决不使用抗生素只服用中药
C. “超级细菌”的产生与抗生素滥用有关
D. 生病时我们应当尽早使用大量抗生素进行治疗
【答案】C
【分析】安全用药是指根据病情需要,正确选择药物的品种、剂量和服用时间等,以充分发挥最佳效果,尽量避免药物对人体产生的不良作用或危害。
【详解】A.抗生素能够抑制细菌细胞壁的合成,主要对细菌性疾病起作用,对病毒性疾病不起作用,故A错误。
B.扁桃体发炎是由链球菌引起的,链球菌属于细菌,可以使用抗生素治疗,抗生素能够杀死细菌,故B错误。
C.细菌的抗药性存在着变异,有的抗药性强,有的抗药性弱,使用抗生素时,把抗药性弱的细菌杀死,这叫不适者被淘汰,抗药性强的细菌活下来,这叫适者生存。活下来的抗药性强的细菌,繁殖的后代有的抗药性强,有的抗药性弱,在使用抗生素时,又把抗药性弱的细菌杀死,抗药性强的细菌活下来。这样经过抗生素的长期选择,使得有的细菌已不再受抗生素的影响了,就出现了一种具有抗药性的“超级细菌”,与滥用抗生素有关,故C正确。
D.生病时根据病情需要,正确选择药物的品种、剂量和服用时间等,以充分发挥最佳效果,尽量避免药物对人体产生的不良作用或危害,而不是大量使用抗生素,故D错误。
故选C。
11. 2021年4-6月,15头亚洲象从西双版纳出走,一路向北来到了昆明,之后,在众人帮助下,历经艰险,又于8月回到了西双版纳,据专家研究是象群负责领路的首领迷路了,这种动物的行为属于( )
A. 繁殖行为B. 社会行为C. 防御行为D. 带头行为
【答案】B
【分析】社会行为是一些营群体生活的动物,群体内形成一定的组织,成员之间有明确分工,共同维持群体生活的行为,如蜂群中的蜂王、工蜂、雄蜂各有分工;有的群体中还会形成等级,如草原上的雄性头羊总是优先占领配偶。
【详解】A.繁殖行为是与动物繁殖有关的行为,如占巢、求偶、交配、孵卵、哺育等一系列行为,A错误。
B.象的群体内形成一定的组织,象群的首领负责领路,象群中其他成员跟着“首领”走,共同维持群体生活的行为,这种行为属于社会行为,B正确。
C.防御行为是动物保护自己,防御敌害的各种行为,如逃跑、装死、释放臭气、保护色、警戒色、机体防御等,C错误。
D.动物行为类型不包括带头行为,D错误。
故选B。
12. 根据生物之间形态结构和生理功能的相似程度可将生物进行分类。生物分类单位按由大到小的顺序排列,正确的是( )
A. 界、门、纲、目、科、属、种B. 门、纲、目、科、属、种
C. 界、门、纲、目、属、科、种D. 界、门、纲、目、属、种
【答案】A
【分析】生物分类单位由大到小是界、门、纲、目、科、属、种。
分类单位越大,所包含的生物共同特征越少,生物种类越多,亲缘关系越远;反之,分类单位越小,所包含的生物共同特征越多,生物种类越少,亲缘关系越近,通过生物的分类,可以了解生物之间的亲缘关系和进化的历程。
【详解】根据生物之间形态结构和生理功能的相似程度,把它们分成不同的等级,生物分类单位由大到小是界、门、纲、目、科、属、种。界是最大的分类单位,最基本的分类单位是种,A正确,BCD错误。
故选A。
13. 2023年6月5日是第50个世界环境日,口号是“减塑捡塑”。我国科学家在黄粉虫幼虫的肠道中发现了一种能降解塑料的微生物,有细胞壁,没有成形的细胞核。下列相关叙述正确的是( )
A. 该微生物可能是某种细菌
B. 该微生物可能是霉菌
C. 该微生物可能是酵母菌
D. 该微生物可能是生产者
【答案】A
【分析】细菌基本结构有细胞壁、细胞膜、细胞质和DNA集中的区域,没有成形的细胞核,没有叶绿体,据此答题。
【详解】A.细菌的细胞由细胞壁,细胞膜,细胞质等组成,没有成形的细胞核,所以该微生物有细胞壁,没有成形的细胞核,可能是某种细菌,A正确。
BC.霉菌、酵母菌属于真菌,细胞由细胞壁,细胞膜,细胞质和细胞核等组成,与题干生物不符合,BC错误。
D.生产者是指绿色植物能进行光合作用制造有机物,但题干介绍的生物,是生活在黄粉虫的肠道,不可能是生产者,D错误。
故选A。
14. 研究发现,周氏啮小蜂在杀灭美国白蛾方面,与其他鸟类吃其蛹有所不同.它是在瞬间将受精卵注入美国白蛾的蛹内,利用蛹内的营养物质繁殖自身后代,从而杀死白蛾.这一事实说明,动物在自然界中能够( )
A. 维持自然界中的生态平衡B. 促进生态系统的物质循环
C. 帮助植物传粉受精D. 帮助植物传播果实和种子
【答案】A
【分析】食物链和食物网中的各种生物之间存在着相互依赖、相互制约的关系。在生态系统中各种生物的数量和所占的比例总是维持在相对稳定的状态,这种现象叫做生态平衡。生态系统中的物质和能量就是沿着食物链和食物网流动的,如果食物链或食物网中的某一环节出了问题,就会影响到整个生态系统。
【详解】利用周氏啮小峰防治美国白蛾,体现了动物在生态平衡中具有重要的作用,故A符合题意; 动物作为消费者,直接或间接地以植物为食,通过消化和吸收,将摄取的有机物变成自身能够利用的物质,这些物质在动物体内经过分解,释放能量,同时也产生二氧化碳、尿液等物质。这些物质可以被生产者利用,而动物排出的粪便或遗体经过分解者的分解后,也能释放出二氧化碳、含氮的无机盐等物质。可见,动物能促进生态系统的物质循环,但资料叙述没有体现这一含义,故B不符合题意; 自然界中的动物和植物在长期生存与发展的过程中,形成相互适应、相互依存的关系。动物能够帮助植物传粉,使这些植物顺利地繁殖后代,如蜜蜂采蜜,但资料叙述没有体现这一含义,故C不符合题意; 动物能够帮助植物传播果实和种子,有利于扩大植物的分布范围.如苍耳果实表面的钩刺挂在动物的皮毛上,但资料叙述没有体现这一含义,故D不符合题意。 故选A。
15. 如图为兔和狼的牙齿的比较图,下列叙述正确的是( )
A. 兔和狼的食性完全相同
B. ②和⑤为臼齿,适于磨碎食物
C. ①和③为犬齿,尖锐锋利
D. 它们的牙齿都有门齿、犬齿和臼齿
【答案】B
【分析】哺乳动物的牙齿有门齿、臼齿和犬齿的分化,其中门齿切断食物,犬齿撕裂食物,臼齿磨碎食物。图中①④为门齿,③为犬齿,②⑤为臼齿。
【详解】A.兔是食草动物,而狼是食肉动物,二者食性不相同,A错误。
B.②和⑤为臼齿,适于磨碎食物,B正确。
C.图中①④为门齿,适于切断食物,③为犬齿,尖锐锋利,适于撕裂食物,C错误。
D.兔和狼都有门齿和臼齿,但是狼有犬齿,而兔没有犬齿,狼的犬齿尖锐锋利,适于撕裂食物,这与食肉生活相适应,D错误。
故选B。
16. 平菇是一种营养丰富的蘑菇,医生公认的能够降低血压、血脂并且增加机体免疫力的食物。下列有关平菇的说法错误的是( )
A. 人食用的是平菇子实体
B. 地下菌丝主要吸收营养物质
C. 细胞内有叶绿体,营养方式是自养
D. 从菌褶散落出的白色粉末是孢子
【答案】C
【分析】平菇属于真菌,真菌的细胞内没有叶绿体,不能进行光合作用,营养方式为异养。
【详解】A.平菇可供食用的部分是子实体,子实体较大,一般由菌盖、菌柄等部分组成,人们通常食用的就是平菇的子实体部分,故A正确。
B.平菇的地下菌丝主要起吸收营养物质的作用。地下菌丝可以从土壤等环境中吸收水分、无机盐和有机物等营养物质,为平菇的生长和发育提供所需的养分,故B正确。
C.平菇属于真菌,真菌细胞内没有叶绿体,不能进行光合作用制造有机物,必须依靠现成的有机物生活,营养方式是异养。而自养生物能够利用无机物合成自身所需的有机物,一般具有叶绿体等结构,平菇不具备这些特点,故C错误。
D.从菌褶散落出的白色粉末是孢子。孢子是平菇等真菌的繁殖细胞,成熟后从菌褶处散落出来,在适宜的环境条件下可以萌发形成新的菌丝体,进而生长发育成新的平菇个体,故D正确。
故选C。
17. 谈“菌”色变,一提到细菌和真菌人们往往只想到它们的害处。但很多细菌和真菌是对人类有益的。以下哪些叙述可以支持这一观点( )
①酵母菌制作馒头
②某些细菌寄生在人体内使人患病
③白僵菌治理虫害
④产甲烷细菌合成清洁能源
⑤霉菌制作霉豆腐
⑥真菌引起棉花枯萎病
A. ①②③⑤B. ①③④⑤
C. ①④⑤⑥D. ②④⑤⑥
【答案】B
【分析】细菌和真菌对人类既有有害的一面,也有有益的一面。酵母菌可用于发酵制作馒头,白僵菌可用于生物防治治理虫害,产甲烷细菌能合成清洁能源甲烷,霉菌可用于制作霉豆腐等都是对人类有益的例子。
【详解】①酵母菌制作馒头,利用了酵母菌发酵产生二氧化碳使馒头松软多孔,对人类有益,①正确。
②某些细菌寄生在人体内使人患病,这体现的是细菌对人类的害处,②错误。
③白僵菌治理虫害,减少了化学农药的使用,对环境和人类有益,③正确。
④产甲烷细菌合成清洁能源,为人类提供了能源,对人类有益,④正确。
⑤霉菌制作霉豆腐,丰富了人类的食品种类,对人类有益,⑤正确。
⑥真菌引起棉花枯萎病,对农业生产造成危害,是对人类有害的一面,⑥错误。
综上所述,①③④⑤正确,ACD错误,B正确。
故选B。
18. 为了“破解”课间圈养,“唤醒”课间十分钟,德州市各学校因地制宜,扩充活动场地,开展跳绳、踢毽子、攀岩墙等活动,促进孩子们的健康发展。下列与运动相关的说法中,错误的是( )
A. 运动过程中靠小脑来维持身体平衡
B. 跳绳动作的完成只需要运动系统参与
C. 跳绳、踢毽子是在神经系统和激素的共同调节作用下完成的
D. 关节中①和④表面覆盖的关节软骨以及③内滑液,使运动更灵活
【答案】B
【分析】分析图可知①为关节头,②为关节囊,③为关节腔,④为关节窝,⑤为关节软骨。
【详解】A.脑位于颅腔内,包括大脑、小脑和脑干三部分,小脑的主要功能是使运动协调、准确,维持身体的平衡,因此运动过程中靠小脑来维持身体平衡,故A不符合题意。
B.跳绳动作的完成不仅依赖骨骼和骨骼肌组成的运动系统,还需要神经系统的调节以及其他系统的配合,运动系统的动作执行是通过骨骼、骨骼肌和神经系统以及多个系统的共同作用实现的,故B符合题意。
C.人体的生命活动主要受到神经系统的调节,但也受到激素调节的影响。因此,跳绳、踢毽子是在神经系统和激素的共同调节作用下完成的,故C不符合题意。
D.关节头和关节窝表面覆有一层光滑的关节软骨,关节软骨可减少运动时两骨间的摩擦和缓冲运动时的震动,使关节的运动更加灵活。关节囊的内表面能分泌滑液进入关节腔,润滑关节软骨,减少骨与骨之间的摩擦,使关节的运动灵活自如,故D不符合题意。
故选B。
19. 生物技术被广泛运用在人们的生产生活中。下列有关叙述不正确的是( )
A. 将胰岛素基因转入大肠杆菌体内用来生产胰岛素
B. 将苏云金杆菌制成粉剂喷洒到农作物上杀灭害虫
C. 人工合成蝶蛾类性外激素吸引幼虫来交配
D. 仿照蝙蝠的回声定位系统研制出雷达
【答案】C
【分析】生物技术是指人们以现代生命科学为基础,结合其他科学的原理,采用先进的科学手段,按照预先的设计改造生物体或加工生物原料,为人类生产出所需产品或达到某种目的。
【详解】A.利用大肠杆菌生产糖尿病药物属于转基因技术,A正确。
B.生物防治:是降低杂草和害虫等有害生物种群密度的一种方法,它利用了生物物种间的相互关系,以一种或一类生物抑制另一种或另一类生物。如:以鸟治虫、以虫治虫、以菌治虫。将苏云金杆菌制成粉剂喷洒到农作物上杀灭害虫,是生物技术的运用,B正确。
C.人工合成蝶蛾类性外激素吸引幼虫来交配,是利用了生物的通讯来干扰昆虫的繁殖,人工合成性外激素是化学方法,不是生物技术的利用,C错误。
D.仿生是指科学家通过对生物的认真观察和研究,模仿生物的某些结构和功能来发明创造各种仪器设备。随着科学技术的发展,模仿生物制造出来的新仪器、设备日益增多,如雷达模仿的是蝙蝠的回声定位等,D正确。
故选C
20. “呵护自然,你我有份”是第21个国际生物多样性日的主题,要实现人与自然和谐共生必须保护生物多样性。下列保护生物多样性的措施中最有效的是( )
A. 建立自然保护区B. 人工栽培种植珍稀植物
C. 建立动物园和植物园D. 人工繁殖濒危野生动物
【答案】A
【分析】本题考查保护生物多样性的最为有效措施,最为有效措施是:建立自然保护区。
【详解】保护生物多样性最为有效的措施是建立自然保护区,建立自然保护区是指把包含保护对象在内的一定面积的陆地或水体划分出来,进行保护和管理,也叫就地保护;除了建立自然保护区之外,人们还把濒危物种迁出原地,移入动物园、水族馆和濒危动物繁育中心,进行特殊的保护和管理,也叫迁地保护;此外还建立了种质库,以保护珍贵的遗传资源;另外为保护生物的多样性,我国相继颁布了《中华人民共和国环境保护法》《中华人民共和国森林法》《中华人民共和国野生动物保护法》《中国自然保护纲要》等法律,相关的法律中明确规定禁止捕猎危动物,这些措施对于我国生物多样性的保护起到了重要的作用,A正确。
故选A。
二、非选择题(本大题共4小题,共60分)
21. 2023年10月5日的晚上,中国女篮在杭州亚运会女篮的决赛中,经历了四节紧张而激烈的比赛,最终获得了冠军,请你结合相关的知识回答以下问题:
(1)女篮运动员的运动系统主要是由______、_______和_______组成的
(2)最后时刻,王思雨直接加速冲刺到了篮下,投球得两分。投篮时(图1),a中肱三头肌处于_______状态,b中肱三头肌处于______状态。护肘、护膝等护具紧实的包裹可避免关节受伤,这些护具在作用上与关节结构中(图2)的[ ]______相似
(3)运动剧烈可能会造成关节头从关节窝中滑脱,这种现象叫_______。打篮球的每个动作,实质是_______收缩牵拉着骨绕______活动,还需_______系统的调节。
【答案】(1)①. 骨 ②. 骨连结##关节 ③. 骨骼肌
(2)①. 舒张 ②. 收缩 ③. ②关节囊
(3)①. 脱臼 ②. 骨骼肌 ③. 关节 ④. 神经
【分析】图1中,a处于屈肘动作,b处于伸肘动作;图2中,①关节头、②关节囊、③关节腔、④关节窝、⑤关节软骨。
(1) 人体的运动系统由骨骼和骨骼肌组成,骨骼包括骨和骨连结;骨连结包括关节、半活动连结和不活动连结,关节是骨连结的主要形式。因此,女蓝运动员的运动系统主要是由骨、关节(骨连结)、骨骼肌组成的。
(2) 屈肘时肱二头肌收缩,肱三头肌舒张;伸肘时肱三头肌收缩,肱二头肌舒张。故投篮时,a中肱三头肌处舒张状态,b中肱三头肌处于收缩状态。关节囊包绕整个关节,使相邻的两块骨牢固的联系在一起,因此护肘、护膝等护具与图2中②关节囊具有类似的作用。
(3)人体内有许多关节,运动剧烈就会造成脱臼,脱臼是指关节头从关节窝中滑脱出来的现象。 骨骼肌有受刺激而收缩的特性,当骨骼肌受神经传来的刺激收缩时,就会牵动着它所附着的骨,绕着关节活动,于是躯体就产生了运动。运动并不是仅靠运动系统来完成,它需要神经系统的控制和调节,它需要能量的供应,因此还需要消化系统、呼吸系统、循环系统等系统的配合。
22. 阅读资料,回答下列问题:
动画短片《兔耳袋狸》讲述兔耳袋狸救助小鸟的感人故事。它们逃过蟒蛇的纠缠、豺狼的围攻及鳄鱼的血盆大口。兔耳袋狸守护着这只小鸟,直到它翱翔在天空中。
兔耳袋狸是最小的有袋类动物,幼仔通过母乳喂养长大,曾因皮毛稀有而遭到人类恶意捕杀,被列入濒危物种。小鸟原型是信天翁,具有相对较长的翅膀,以毫不费力的飞翔而著称于世——它们能够跟随船只滑翔数小时而几乎不拍一下翅膀。由于人类为获取其羽毛而过度猎捕以及海洋污染等原因,种群数量急剧减少,已被列入濒危物种。
(1)资料中属于哺乳动物的有_______,信天翁长距离的飞行生活需要消耗大量的氧气,主要靠其特别的呼吸方式来保证,信天翁呼吸器官是_______。蟒蛇及鳄鱼属于_______动物。
(2)兔耳袋狸和信天翁都属于______动物(填“恒温”或“变温”)。为了保护濒危动物,作为中学生可以做的是:______(写出一种做法)
【答案】(1)①. 兔耳袋狸、豺狼 ②. 肺 ③. 爬行
(2)①. 恒温 ②. 开展生物多样性保护方面的宣传和教育、不乱扔垃圾等
【分析】保护生物多样性的措施有:一是就地保护,二是迁地保护,三是开展生物多样性保护的科学研究,制定生物多样性保护的法律和政策,开展生物多样性保护方面的宣传和教育。
哺乳动物的主要特征:体表被毛,体温恒定;胎生、哺乳;牙齿由门齿、犬齿和臼齿等的分化。
爬行动物的主要特征:体表有角质鳞片或甲;用肺呼吸;卵生,卵表面由坚韧的卵壳。
鸟类主要特征:体温恒定;体表覆羽;前肢变成翼;有喙无齿;有气囊辅助肺呼吸。
(1)哺乳动物用肺呼吸,胎生、哺乳,资料中属于哺乳动物的有兔耳袋狸和豺狼。
信天翁属于鸟类,体表被覆羽毛,前肢变为翼,有发达的气囊,能辅助肺完成双重呼吸,可以供给充足的氧气。因此信天翁长距离的飞行生活需要消耗大量的氧气,主要靠其特别的呼吸方式来保证,信天翁呼吸器官是肺,进行双重呼吸。
蟒蛇及鳄鱼体表有角质鳞片,用肺呼吸,卵生(卵表面由坚韧的卵壳),属于爬行动物。
(2)兔耳袋狸属于哺乳动物,信天翁属于鸟类,它们的体温不会随着环境温度的变化而改变,因此属于恒温动物。
保护生物多样性的措施有:一是就地保护,二是迁地保护,三是开展生物多样性保护的科学研究,制定生物多样性保护的法律和政策,开展生物多样性保护方面的宣传和教育。作为中学生我们可以开展生物多样性保护方面的宣传和教育、不乱扔垃圾等。
23. 根据下图,回答问题。
(1)图中B与C、D在细胞结构上的主要区别是B没有______。E图上的a是蘑菇产生的_______,它在适宜的环境条件下能发育成一个新的个体。B通过_______生殖。当遇到恶劣环境时会形成休眠体_______。
(2)烧伤病人易被绿脓杆菌感染引起伤口化脓,绿脓杆菌噬菌体能有效控制其感染。请问图中与绿脓杆菌噬菌体结构最相似的生物是______(填图中字母),这类生物结构简单,没有_______结构,由_______外壳和内部遗传物质构成,营_______生活。
(3)水果“长毛”是由______(填图中字母)生物引起的,水果“长毛”后没有腐败的部分也不能食用,因为有可能该微生物的______(填相应结构)已经蔓延到“完好”的区域,而肉眼是看不到的。
【答案】(1)①. 成形的细胞核 ②. 孢子 ③. 分裂 ④. 芽孢
(2)①. A ②. 细胞 ③. 蛋白质 ④. 寄生
(3)①. C ②. 营养菌丝
【分析】真菌的细胞结构包括细胞壁,细胞膜,细胞质和细胞核,繁殖方式是孢子生殖;细菌的细胞结构由细胞壁、细胞膜、细胞质和未成形的细胞核组成,繁殖方式是分裂生殖;病毒没有细胞结构,由蛋白质的外壳和内部遗传物质组成,寄生在活细胞内生活。图中A是细菌病毒(噬菌体),B是细菌,C是霉菌,D是酵母菌,E是蘑菇。B细菌中的1是荚膜,2是细胞壁,3是拟核,4是细胞质,5是细胞膜,6是鞭毛。E蘑菇中a是孢子,b是菌盖,c是菌褶,d是菌柄,e是菌丝。
(1) B细菌为单细胞生物,基本结构有细胞壁、细胞膜、细胞质和DNA集中区域,没有成形的细胞核,属于原核生物。C霉菌和D酵母菌都属于真菌,基本结构有细胞壁、细胞膜、细胞质和细胞核,属于真核生物。因此,图中B与C、D在细胞结构上的主要区别是B没有成形的细胞核。E是蘑菇,图上的a是孢子,生殖方式为孢子生殖。B细菌的生殖方式为分裂生殖,当遇到恶劣环境时会形成休眠体芽孢。
(2)绿脓杆菌噬菌体是细菌病毒,与其结构最相似的生物是图中的A细菌病毒(噬菌体);无细胞结构,仅由蛋白质外壳和内部的遗传物质构成;只能寄生在活细胞内才能生存和繁殖。
(3)真菌的菌落一般较大,形态有绒毛状、絮状、蜘蛛网状等。水果“长毛”是由C霉菌引起的。真菌的菌落有时还会出现红、褐、黑等不同的颜色,即是孢子的颜色。因此“长毛”呈现青绿色是其孢子的颜色。霉菌的菌体是由菌丝构成的,有些菌丝深入到营养物质的内部,称为营养菌丝。因此水果“长毛”后没有腐败的部分也不能食用,因为有可能该微生物的营养菌丝已经蔓延到“完好”的区域,而肉眼是看不见的。
24. 学校严禁学生带食品进入教学楼,未吃完的食品散落在教室各角落或垃圾桶,极易滋生细菌和真菌等微生物。为了让同学们遵守卫生纪律,生物社团进行了“探究残留食品的堆积是否会引起细菌和真菌的大量繁殖”的实验,实验过程如下所示:
①备好6套装有培养基的培养皿(已高温灭菌),均分为两组,并编号1组、2组;
②将1、2组培养皿分别置于无残留食品堆积的垃圾桶、有大量残留食品堆积的垃圾桶处,打开培养皿,暴露在空气中5~10分钟,再盖上盖子。
③然后将培养皿均置于30℃恒温箱中进行培养,每隔5小时观察并记录一次。
请根据实验回答下列问题:
(1)该生物社团作出的假设是:______。
(2)根据科学探究的原则,设置1组的作用是______。将培养皿放在垃圾桶处打开,相当于培养细菌真菌中的______。
(3)预测实验结果:______组培养皿中的菌落数更多,说明残留食品的积累会引起细菌和真菌的大量繁殖。残留食品为细菌和真菌的生活提供了______,因而引起了细菌和真菌的大量繁殖。
【答案】(1)残留食品的堆积会引起细菌和真菌的大量繁殖##残留食品的堆积不会引起细菌和真菌的大量繁殖
(2)①. 形成对照##对照作用 ②. 接种
(3)①. 2 ②. 有机物##营养物质
【分析】对照实验是指在探究某种条件对研究对象的影响时,对研究对象进行的出了该条件不同以外,其他条件都相同的实验,根据变量设置一组对照实验,使实验结果具有说服力,一般来说,对实验变量进行处理的,就是实验组,没有处理的就是对照组。
(1)假设是根据自己已有的知识和生活经验对问题的作出的肯定或否定的回答,生物社团进行了“探究残留食品的堆积是否会引起细菌和真菌的大量繁殖”的实验,根据该问题可作出假设:残留食品的堆积会引起细菌和真菌的大量繁殖或者残留食品的堆积不会引起细菌和真菌的大量繁殖。
(2)对照实验是指在研究一种条件对研究对象的影响时所进行的除了这种条件不同之外其他条件都相同的实验,其中不同的条件就是实验变量。对照实验遵循单一变量原则,一个探究实验中只能有一个实验变量,其他因素均处于相同且适宜的状态,这样便于排除因其他因素的存在而影响、干扰实验结果的可能。实验中1组培养皿“置于无残留食品堆积的垃圾桶”,针对变量没有进行处理,目的是形成对照。接种就是把已有的菌种用某种方式接到培养基上的过程,打开培养皿暴露在空气中5~10分钟,目的是让空气中的细菌落在培养基上,是菌落培养中的接种步骤。
(3)细菌和真菌的生活需要水分、营养物质和适宜的温度,残留食品给细菌和真菌的生活提供了充足的营养,引起了细菌和真菌的大量繁殖,所以预测实验结果:2组培养皿的菌落数远远多于1组培养皿,说明残留食品的积累会引起细菌和真菌的大量繁殖。细菌和真菌的生活需要水分、营养物质和适宜的温度。
相关试卷
这是一份四川省眉山市仁寿县2024--2025学年八年级上学期期末生物试卷(解析版),共18页。试卷主要包含了本试卷分第I卷两部分, 游泳是人们喜欢的一项运动等内容,欢迎下载使用。
这是一份四川省眉山市洪雅县校际联合2024-2025学年八年级上学期期末生物试卷(解析版),共18页。试卷主要包含了选择题,非选择题等内容,欢迎下载使用。
这是一份2024-2025学年四川省眉山市七年级上学期期末生物试卷(解析版),共17页。试卷主要包含了有脊柱,胎生……,恒温……,肺呼吸……等内容,欢迎下载使用。

