备战2025年新高考英语二轮复习易错题易错点06形容词和副词(4大陷阱)练习(Word版含解析)
展开
这是一份备战2025年新高考英语二轮复习易错题易错点06形容词和副词(4大陷阱)练习(Word版含解析),共11页。
01 易错陷阱(4大陷阱)
02 举一反三
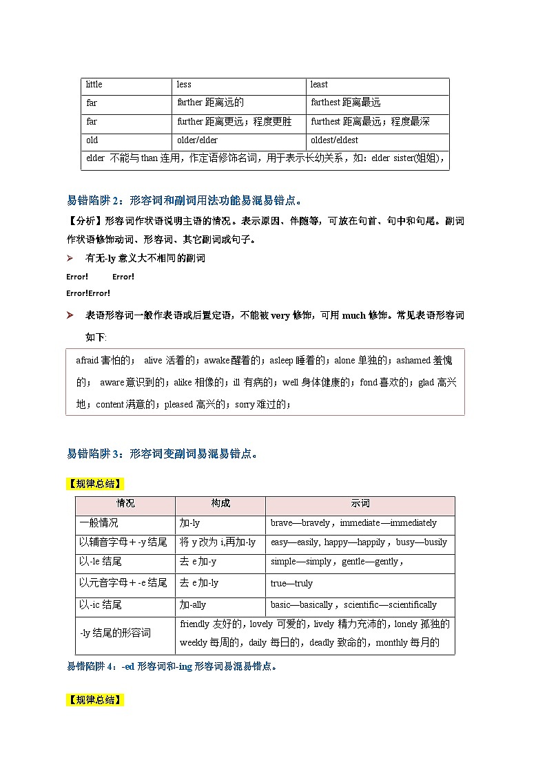
【易错点提醒一】比较级和最高级词形变化易混易错点
【易错点提醒二】形容词和副词用法功能易混易错点
【易错点提醒三】形容词变副词词形变化易混易错点
【易错点提醒四】-ed形容词和-ing形容词易混易错点
03 易错题通关
易错陷阱1:比较级和最高级词形变化易混易错点。
【规则变化】
【不规则变化】
易错陷阱2:形容词和副词用法功能易混易错点。
【分析】形容词作状语说明主语的情况。表示原因、伴随等,可放在句首、句中和句尾。副词作状语修饰动词、形容词、其它副词或句子。
有无ly意义大不相同的副词
eq \b\lc\{\rc\ (\a\vs4\al\c1(dead完全地,全然地be dead asleep,deadly非常be deadly tired)) eq \b\lc\{\rc\ (\a\vs4\al\c1(pretty相当be pretty certain that ... ,prettily漂亮地be prettily dressed))
eq \b\lc\{\rc\ (\a\vs4\al\c1(late晚,迟arrive late, cme late,lately最近;近来I haven't seen him lately.))eq \b\lc\{\rc\ (\a\vs4\al\c1(hard 努力地wrk hard,hardly 几乎不He has hardly eat anything.))
表语形容词一般作表语或后置定语,不能被very修饰,可用much修饰。常见表语形容词如下:
易错陷阱3:形容词变副词易混易错点。
【规律总结】
易错陷阱4:-ed形容词和-ing形容词易混易错点。
【规律总结】
【易错点提醒一】 比较级和最高级词形变化易混易错点
【例1】 (2023年广东省佛山市顺德区均安中学高三拉练试题)As the weather turns warmer and air becmes _____ (dry), it is recmmended that peple eat fresh vegetables and juicy fruits t keep themselves hydrated (保持水分).
易错分析:对形容词变比较级以辅音字母+y结尾的,应当变y为i,再加er。
【答案】drier
【解析】考查比较级。句意:随着天气变暖,空气变得干燥,建议人们吃新鲜的蔬菜和多汁的水果来保持自己的水分。根据上文“As the weather turns warmer and air becmes”可知,此处使用比较级。故填drier。
【变式1】(河北省石家庄市2023年高三第二学期全过程试题) A vide clip f Zhang Huiyu, a Chinese girl with visual impairment (受损), ______ (passinate) reciting “Ode t the Yellw River” has recently attracted a lt f attentin nline.
易错分析:本题容易拼写出现错误,只有-le结尾才去e加ly。属于形容词变分词规律掌握不牢。
【答案】passinately
【解析】考查副词。句意:近日,一段中国视力障碍女孩张慧玉激情吟诵《黄河颂》的视频在网上引起了广泛关注。此处修饰动词reciting,应用副词形式。故填passinately。
【变式2】 (湖南省部分学校2023-2024学年高三试题)The system sends messages t peple _______ (little) than tw secnd after the earthquake happens.
易错分析:little属于比较级和最高级的不规则变化词,不可直接加er,需牢记其特殊变化形式。
【答案】less
【解析】考查副词比较级。句意:该系统在地震发生后不到两秒就会向人们发送信息。空处修饰动词sends,需用副词,结合than可知,此处需用副词比较级。故填less。
【变式3】(湖南省三湘创新发展联合体2023-2024学年高三试题)It is ne f the three _______(influential) military bks in histry.
易错分析:多音节词变最高级,应当用mst+多音节词原级。变为比较级则mre+多音节词原级。
【答案】mst influential
【解析】考查形容词最高级。句意:它是历史上最具影响力的三大军事书籍之一。“ne f the+形容词最高级+复数名词”为固定结构,空处需填形容词最高级,作定语。故填mst influential。
【易错点提醒二】 形容词和副词用法功能易混易错点
【例2】 (广东省佛山市南海区2023-2024学年高三测试题)It has a ppulatin f mre than 100 millin and is the third ____ (large) ecnmy in China.
易错分析:考生容易不分析句子结构,单纯见形容词就变为副词形式,副词只能修饰形容词、副词、动词和句子。
【答案】largest
【解析】考查形容词最高级。句意:它拥有1亿多人口,是中国第三大经济体。分析句子,设空处使用形容词作定语,句中构成the+序数词+形容词最高级,此处表示“第三大”用the third largest。故填largest。
【变式1】(广东省东莞实验中学高三下学期开学“收心”试题)Besides, peple arund the glbe can have access t Cnfucius ideas in Cnfucius Institutes and Chinese Culture Centers abrad (free).
【答案】freely
【解析】考查副词。句意:此外,世界各地的人们可以在海外孔子学院和中国文化中心自由地接触到孔子的思想。free为形容词,需要副词freely修饰,故填freely。
【变式2】(广东省江门市新会一中2023-2024学年高三试题)The simple truth is that singing makes yu happy. It releases endrphins(内啡肽), a chemical that reduces pain and makes yu feel (happy) and less stressed.
易错分析:混淆形容词和副词的用法,做表语应当使用形容词。feel为系动词,且空格后比较级less stressed保持一致。
【答案】happier
【解析】考查形容词比较级。句意同上。根据句中“and less stressed”可知,空处用比较级happier,作表语,与“less stressed”并列,故填happier。
【易错点提醒三】 形容词与副词词形变化易混易错点
【例3】(湖南省湖南师范大学附属中学2023-2024学年高三试题)The sun, hwever, was nt still, and it _____ (steady) rse frm the hrizn, reached the highest pint and then set t the west.
易错分析:形容词变副词规则:辅音字母加Y结尾的词,变y为i,再加ly。
【答案】steadily
【解析】考查副词。句意:然而,太阳并不是静止的,它稳步地从地平线上升起,到达最高点,然后向西落下。此处修饰谓语动词rse应用副词steadily。故填steadily。
【变式1】(湖南天壹名校联盟2023-2024学年高三大联考试题)The event’s highlight was the perfrmances by members frm the Malta Schl f Wushu-Lnggui, wh shwcased ________(amaze) dragn dances and martial arts, attracting many audiences.
易错分析:形容词并不全是-ful,- us, -al等后缀结尾,amaze是动词,需先变为非谓语动词形式,为分词形容词。
【答案】amazing
【解析】考查形容词。句意:活动的重头戏是马耳他武术龙桂派成员的表演,他们展示了令人惊叹的舞龙和武术,吸引了许多观众。空格处用形容词作定语,修饰名词短语dragn dances and martial arts,舞龙和武术是物,因此用ing结尾的形容词amazing修饰,amazing意为“令人惊叹的”。故填amazing。
【变式2】(湖南省常德市临澧一中2023-2024学年高三试题)At that time, mst peple in the village lived with pverty, which means they culd simply affrd fd and basic clthing, but seldm purchase things like bicycles r televisins. S many villagers left their hmetwn (hpe).
易错分析:hpe是名词,需要先变为形容词,根据句意,添加后缀less,再转化为副词形式。
【答案】hpelessly
【解析】考查副词。句意:许多村民绝望地离开了家乡。提示词修饰动词left,用副词hpelessly,意为“无望地”。故填hpelessly。
【易错点提醒四】 -ed形容词和-ing形容词易混易错点
【例4】(2024届辽宁省本溪市高中高三一模试题)As a result, the antelpe ppulatin has recvered and in June 2015, the Tibetan antelpe was remved frm the (danger) species list.
易错分析:本题容易错填dangerus“危险的”,遇到有多种形容词形式的词根时,务必仔细审题,分析句意,endangered“濒危的”。
【答案】endangered
【解析】考查形容词。句意:因此,藏羚羊的数量已经恢复,并于2015年6月从濒危物种名单中删除。分析句子可知,空处应为形容词,作定语修饰名词“species”;endangered形容词,意为“濒危的”,符合句意。故填endangered。
【变式1】(福建省宁德第一中学2023-2024学年高三检测试题)The mrtise and tenn technique, which is the primary cnstructin methd used in ancient Chinese architecture and represents the cre f traditinal Chinese wdwrking, is gaining (increase) recgnitin amng the public.
易错分析:分词形容词中,-ing变形而来的词含有“进行中”的意味,故应当使用increasing形式的形容词。
【答案】increasing
【解析】考查形容词。句意:榫卯技术是中国古代建筑的主要施工方法,代表了中国传统木工的核心,越来越受到公众的认可。分析句子成分可知,空处为形容词形式修饰名词recgnitin,意为“越来越增长的”。故填increasing。
【变式2】 Frm Mace’s increasingly _________(fright) expressin, Lrd knew his last randm sht had hit hme.
【答案】frightened
【解析】考查形容词。句意:洛德从梅斯那更加惊恐的表情上断定,他最后那只乱箭射中了要害。由动词分词形式转化而来的形容词,如:exciting, excited; surprising, surprised;mving, mved等,修饰人或人的表情,情绪的通常用-ed形容词,修饰物,通常用-ing形容词。
1.(2023年新高考I卷)Xia lng ba(sup dumplings), thse amazing cnstructins f delicate dumpling wrappers, encasing ht, ________(taste) sup and sweet, fresh meat, are far and away my favrite Chinese street fd.
【答案】tasty
【详解】考查形容词。句意:小笼包,那些精致的饺子皮,包裹着热腾腾的美味汤汁和甜甜的鲜肉,是我最喜欢的中国街头小吃。空格处需要形容词修饰后面的名词sup,故填tasty。
2.(2023年新高考II卷)S, what are they learning? ________ (basic), hw t describe a panda’s life.
【答案】Basically
【详解】考查副词。句意:基本上,如何描述熊猫的生活。分析句子结构可知,空处修饰空后整个句子,应该用副词修饰,basic的副词形式是basically位于句首,首字母应大写。故填Basically。
3.(2021年新高考I卷) The ht spring at the ft f the muntain is smething yu must try after the climb. It will ________(undubted) help yu get refreshed!
【答案】undubtedly
【解析】考查副词。句意:它无疑会帮助你恢复精神!修饰动词help,应用副词undubtedly“毫无疑问地”。故填undubtedly。
4.(广东省2023-2024学年普通高三调研试题)The treatment is based n the TCM principle, which is ____ (effect) fr cughs, asthma (哮喘) and ther diseases.
【答案】effective
【解析】考查形容词。句意:治疗是基于中医的原则,这是有效的咳嗽,哮喘和其他疾病。此处应用形容词effective作表语,故填effective。
5.(湖北省宜荆荆恩2023-2024学年高三起点试题)Whether yu are explring the streets f Liuzhu r enjying a bwl in a distant land, Lusifen is sure t leave a lasting impressin n yur taste buds, prviding a____ (true) unfrgettable gastrnmic (美食的) experience.
【答案】truly
【解析】考查副词。句意:同上。分析句子,设空处使用true的副词truly,修饰形容词unfrgettable,作状语。故填truly。
6.(江苏省2023-2024学年高三名校联考检测试题)It is beautiful t lk at t. An “epic adventure abut hrmne-fuelled teenagers facing up t (envirnment) destructin”, the film is smetimes a “little t wrthy fr its wn gd”.
【答案】envirnmental
【解析】考查形容词。句意:这部电影是一部“关于荷尔蒙刺激的青少年面对环境破坏的史诗般的冒险”,有时“有点太值得了”。修饰名词destructin用形容词envirnmental作定语。故填envirnmental。
7.(江苏省前黄高级中学2023-2024学年高三学情检测)During a visit (early) this year t the crwded and nisy market in the city’s Wuning subdistrict, Ma Fenghua, head f the lcal trade unin federatin, fund a child ding hmewrk near a street stall.
【答案】earlier
【解析】考查副词。句意:今年早些时候,当地总工会主席毛凤华在参观武宁这个拥挤嘈杂的市场时,发现一个孩子在街边摊位附近做作业。根据句意“今年更早时候”可知,应为比较级。故填earlier。
8.(江苏省镇江市2023-2024学年高三试题)As the unique charm and sul f the mvie, 48 Tang pems help audiences travel frm the (sand) desert frntier t the mist-filled regins suth f the Yangtze River.
【答案】sandy
【解析】考查形容词。句意:作为电影的独特魅力和灵魂,48首唐诗帮助观众从沙漠的边疆旅行到长江以南的雾霭弥漫的地区。提示词作定语修饰名词词组desert frntier,用形容词sandy,意为“沙地的;多沙的”。故填sandy。
9.(河北省石家庄市2023-2024学年石家庄市一中高三试题)Because f decreasing precipitatin (降水), it is even (ht) during this perid than during Majr Heat.
【答案】htter
【解析】考查形容词比较级。句意:由于降水减少,这段时间比“大暑”还要热。设空处在句中作表语,由空前的“even”以及空后的“than luring Majr Heat”可知设空处应填形容词ht的比较级htter。故填htter。
10.(2024届江苏省徐州市沛县高三模拟)The prject, (jint) prduced by the Center fr Language Educatin and Cperatin and Central Academy f Fine Arts, selects multiple art pieces created by fur artists: Wu Jian’an, Kang Lei, Lu Zhengyuan and Zhang Fan.
【答案】jintly
【解析】考查副词。句意:该项目由中央美术学院语言教育与合作中心联合制作,精选吴建安、康蕾、陆正元、张帆四位艺术家创作的多件艺术作品。分析句子结构可知,此处为副词作状语修饰动词prduced。故填jintly。
11.(江苏省南京市第九中学2023-2024学年高三质量调研)Of all the anxius candidates, he is ________(nerve) abut his chances f being admitted.
【答案】the mst nervus
【解析】考查形容词最高级。句意:在所有焦虑的候选人中,他最担心自己能否被录取。分析句子结构可知,此处位于be动词之后,因此需要填入形容词,nerve的形容词为nervus表示“紧张的”;句子中的比较的范围为“all the anxius candidates”,表示三者以上,因此需要用形容词的最高级。故答案为the mst nervus。
12.(江苏省南京市第九中学2023-2024学年高三质量调研)Thse suffering frm (infect) diseases were separated frm the ther patients.
【答案】infectius
【解析】考查形容词。句意:那些患有传染病的人与其他病人分开了。设空处在句中修饰后面的名词diseases,作定语,应用形容词;结合句意及提示词可知,此处应用infectius,表示“传染的;有传染性的”。故填infectius。
13.(江苏省南京市五校2023年高三联考试题)China has dne (cperate) research n giant panda cnservatin with 22 zs in 18 cuntries,” said Hua Chunying, a spkespersn fr China’s Freign Ministry, at a press cnference in 2021.
【答案】cperative
【解析】考查形容词。句意:“该项目突出了中国与其他国家之间的密切伙伴关系和科学合作。中国已与18个国家的22家动物园开展了大熊猫保护合作研究,”中国外交部发言人华春莹在2021年的一次新闻发布会上说。分析句子结构可知,此处为形容词作定语修饰名词research,cperate的形容词为cperative意为“合作的”符合句意。故填cperative。
14.(河北省保定市重点高中2023-2024学年高三试题)He prmted the mdern wdcut, which was ppular in the West but still an essential Chinese frm whse techniques reached maturity during the Tang Dynasty, as the mst (access) and efficient vehicle fr circulating new revlutinary thught amng the masses.
【答案】accessible
【解析】考查形容词。句意:现代木刻在西方很流行,但在中国仍是一种重要的形式,其技术在唐代达到成熟,是在群众中传播新的革命思想的最容易接近和最有效的工具。形容accessible在此处修饰名词vehicle。故填accessible。
15.(河北省保定市重点高中2023-2024学年高三试题)Divided int five sectins, the lng-running shw is aimed t ffer art cllectrs and the general public alike an pprtunity t learn abut China’s mdern, cntemprary print art and (far) explre the market value f prints, accrding t Liu Zehui, the persn in charge f the shw.
【答案】further
【解析】考查副词。句意:据展览负责人刘泽辉介绍,这场长期举办的展览分为五个部分,旨在为艺术收藏家和公众提供一个了解中国现当代版画艺术的机会,并进一步探索版画的市场价值。根据句意可知,副词further在此处修饰动词explre,意为“进一步”。farther指时间或空间上更远,故此处不可用farther。故填further。
闭音节单音节词如末尾只有一个辅音字母,双写这个辅音字母,再加er和est
big
ht
bigger
htter
biggest
httest
辅音字母加y结尾,变y为i,再加er和est
happy
happier
happiest
单音节词末一般直接加er和est
great
greater
greatest
单音节词以e结尾,只加r和st
brave
braver
bravest
多音节词和少数双音节词在前面加mre和mst
expensive
mre expensive
mst expensive
有些形容词没有程度可分,或形容词本身就表示某种程度,因此没有比较级和最高级。这类形容词有:right(正确的),wrng(错误的),excellent(优秀的),pssible(可能的),empty(空的),favrite(最爱的),perfect(完美的)等。
原级
比较级
最高级
gd, well
better
best
bad, ill
wrse
wrst
many, much
mre
mst
little
less
least
far
farther距离远的
farthest距离最远
far
further距离更远;程度更胜
furthest距离最远;程度最深
ld
lder/elder
ldest/eldest
elder 不能与than连用,作定语修饰名词,用于表示长幼关系,如:elder sister(姐姐),
afraid害怕的; alive活着的;awake醒着的;asleep睡着的;alne单独的;ashamed羞愧的; aware意识到的;alike相像的;ill有病的;well身体健康的;fnd喜欢的;glad高兴地;cntent满意的;pleased高兴的;srry难过的;
情况
构成
示词
一般情况
加ly
brave—bravely,immediate—immediately
以辅音字母+y结尾
将y改为i,再加ly
easy—easily, happy—happily,busy—busily
以le结尾
去e加y
simple—simply,gentle—gently,
以元音字母+e结尾
去e加ly
true—truly
以ic结尾
加ally
basic—basically,scientific—scientifically
ly结尾的形容词
friendly友好的,lvely可爱的,lively精力充沛的,lnely孤独的 weekly每周的,daily每日的,deadly致命的,mnthly每月的
修饰人的情绪、状态的名词用-ed形容词,如:puzzled lks,satisfied expressin,vice
表示“令人的”,用-ing形容词,如:exciting mvie, interesting stry, puzzling prblem
相关试卷
这是一份新高考专用备战2024年高考英语易错题精选易错点06形容词和副词4大陷阱教师版练习,共10页。
这是一份新高考专用备战2024年高考英语易错题精选易错点06形容词和副词4大陷阱学生版练习,共6页。
这是一份新高考专用备战2024年高考英语易错题精选易错点01冠词4大陷阱学生版练习,共6页。

