初中数学人教版(2024)七年级下册(2024)7.2.3 平行线的性质第1课时教案及反思
展开
这是一份初中数学人教版(2024)七年级下册(2024)7.2.3 平行线的性质第1课时教案及反思,共9页。教案主要包含了教材分析,学情分析,教学目标,教学重难点,教学过程,板书设计,教学反思等内容,欢迎下载使用。
第1课时 平行线的性质
一、教材分析
本节内容是人教版义务教育课程标准实验教科书《数学》七年级下册第七章相交线与平行线的7.2.3节《平行线的性质》(第1课时),属于空间与图形领域的知识.平行线是最简单、最基本的几何图形,在生活中随处可见.它不仅是研究其它图形的基础,而且在实际生活中有着广泛的作用.平行线的性质为三角形的内角和定理的证明转化的方法提供了支撑,也为今后学习三角形全等、三角形相似等知识奠定了理论基础.因此,在初中阶段的几何研究中,占据着重要的地位,平行线的性质是空间与图形领域的基础知识,后续学习的基础,让学生通过探索活动来发现结论,经历知识的“再发现”过程,可增强学生对性质的认识和理解,培养学生多方面的能力.
教科书在本书开始首先提出一个思考问题,引入对平行线性质的研究,同时也向学生渗透判定与性质的互逆关系.对于平行线性质的研究,教科书是类比平行线的判定来进行的,即关于同位角的性质通过探究得出,关于内错角和同旁内角的性质通过推理得出,接下来,教科书设置了一个通过测量来探索平行线的性质1的探索活动,通过任意画平行线的一些截线,来探索两条平行线被第三条直线所截所形成的同位角的数量关系,从而得出平行线的性质1,在此之后,教科书安排了一个思考,让学生由性质1推出性质2和性质 3,循序渐进地引导学生思考,使学生养成言之有据的习惯.
二、学情分析
学生已经学习同位角、内错角、同旁内角等及角的比较,并且在之前已经学会了平行线的画法,对平行线有了初步的认识.但是,对平行线的认识还不够深入,还不能够将平行线应用到几何证明中.通过本节课的学习,学生要理解平行线的性质,并能够为我所用.学生在学习本节课的过程中,可能遇到的问题,首先对各类角的认识并不熟练,拿到几何图形后可能有无从下手的无力感.其次,在进行严谨的逻辑证明时,如何进行说理,如何思考,如何表述都是本节课学生需要突破的一大障碍.
三、教学目标
1.理解并掌握平行线的性质公理和定理;
2.能熟练运用平行线的性质进行简单的推理证明;
3.经历观察、测量、推理、交流等活动,进一步发展空间观念,能有条理地思考和表达自己的探索过程和结果,从而进一步分析、概括、表达能力;
4.在探究活动中,让学生获得亲自参与研究的情感体验,从而增强学生学习数学的热情和勇于探索、锲而不舍的精神.
四、教学重难点
重点: 理解并掌握平行线的性质公理和定理;
难点: 能熟练运用平行线的性质进行简单的推理证明.
五、教学过程
复习回顾
问题1:日常生活中我们经常会遇到平行线,平行线的判定方法是什么?
师生活动:学生独立思考回顾上节课所学的平行线判定方法,共同作答.
答: 同位角相等,两直线平行;内错角相等,两直线平行;同旁内角互补,两直线平行.
追问:反过来,如果两条直线平行,同位角、内错角、同旁内角各有什么关系呢?
设计意图:回顾平行线的判定定理,为后面平行线性质的学习做铺垫;由已知推动未知激发学生的学习兴趣.
探究新知
活动一:探究平行线的性质1
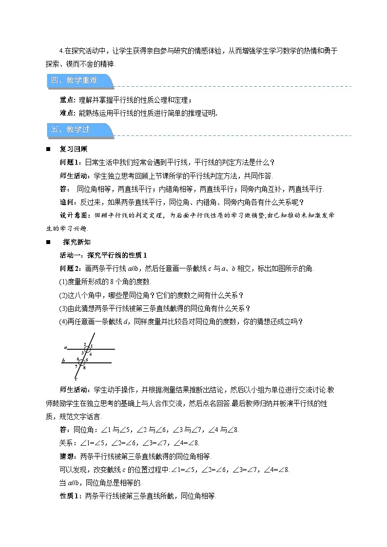
问题2:画两条平行线a//b,然后任意画一条截线c与a、b相交,标出如图所示的角.
(1)度量所形成的8个角的度数.
(2)这八个角中,哪些是同位角?它们的度数之间有什么关系?
(3)由此猜想两条平行线被第三条直线截得的同位角有什么关系?
(4)再任意画一条截线d,同样度量并比较各对同位角的度数,你的猜想还成立吗?
师生活动:学生动手操作,并根据测量结果推断出结论,然后以小组为单位进行交流讨论.教师鼓励学生在独立思考的基确上与人合作交流,然后点名回答.最后教师归纳并板演平行线的性质,规范文字话言.
答:同位角:∠1与∠5,∠2与∠6,∠3与∠7,∠4与∠8.
关系:∠1=∠5,∠2=∠6,∠3=∠7,∠4=∠8.
猜想:两条平行线被第三条直线截得的同位角相等.
可以发现,改变截线c的位置过程中:∠1=∠5,∠2=∠6,∠3=∠7,∠4=∠8.
当a//b,同位角总是相等的.
性质1:两条平行线被第三条直线所截,同位角相等.
简单说成:两直线平行,同位角相等.
几何语言:
∵a∥b(已知),
∴∠1=∠2 (两直线平行,同位角相等).
设计意图:让学生充分经历动手操作-独立思考-小组合作一验证的探究过程,并且在这一过程中,以问题串的形式引发学生思考,锻炼学生由图形语言转化为文宇语言、文宇语言转化为符号语言的归纳能力和表达能力,为下一步推理性质2、性质3打下基.
活动二:探究平行线的性质2
问题3:前面我们利用“同位角相等,两直线平行”推出了“内错角相等,两直线平行”.类似地,你能由性质1推出两条平行线被第三条直线截得的内错角之间的关系吗?
师生活动:教师引导观察和讨论:让学生观察图形并讨论内错角的关系.教师提出问题:“在这个图形中,2与3有什么关系?”学生进行讨论并尝试回答.
追问:如图,已知a//b,那么2与3相等吗?
分析:两直线平行得同位角相等,进行角的转化,即可证明.
追问:请尝试写出几何求解过程.
解: ∵ a∥b(已知),
∴∠1=∠2(两直线平行,同位角相等).
又∵ ∠1=∠3(对顶角相等),
∴ ∠2=∠3(等量代换).
性质2:两条平行线被第三条直线所截,内错角相等.
简单说成:两直线平行,内错角相等.
几何语言:
∵a∥b(已知),
∴∠2=∠3 (两直线平行,内错角相等).
设计意图:在教师引导下逐步构建研究思路,循序渐进地引导学生思考,从“说点理”向“说清理”过渡,逐步培养学生的推理能力,使学生初步养成言之有据的习惯,从而能进行简单的推理.
活动三:探究平行线的性质3
问题4:类似地,已知两直线平行,能否得到同旁内角之间的数量关系?
如图,已知a//b,那么2与4有什么关系呢?为什么?
请分组证明并进行归纳.
师生活动:学生分组在练习本上书写推理过程,老师选择有代表的书写过程用投影仪展示,根据展示的书写情况,师生共同做修改或补充,这里注意要选择书写不符合逻辑的来展示,
在学习完平行线的3条性质后,师生一起归纳平行线的3条性质.教师引导,学生集体口述平行线的性质,教师总结性质的条件和的特点:条件是位置关系,结论是数量关系,位置关系和数量关系是几何研究中的两种重要关系,提醒同学们在以后的学习中要认真体会.
解: ∵a//b (已知),
∴ 1= 2(两直线平行,同位角相等).
∵ 1+ 4=180°(邻补角的性质),
∴ 2+ 4=180°(等量代换).
性质3:两条平行线被第三条直线所截,同旁内角互补.
简单说成:两直线平行,同旁内角互补.
几何语言:
∵a∥b(已知),
∴∠2+∠4=180° (两直线平行,同旁内角互补).
设计意图:在教师的引导下学生逐步构建研究思路,关注学生的实际操作,激发学生探究兴趣,给学生留有充分的探索和交流空间,引导学生在操作中思考、总结.
应用新知
【教材例题】
如图是一块梯形铁片的残余部分,量得∠A=100°,∠B=115°,梯形的另外两个角∠D,∠C分别是多少度?
师生活动:教师引导学生思考:(1)梯形上、下两底.AB,DC 有什么样的位置关系呢?(2)∠A与∠D,∠B与∠C有什么样的关系呢?学生独立完成解题过程,教师点评,规范格式.
分析:根据梯形的定义可知梯形的一组对边平行,再利用平行线的性质:两直线平行,同旁内角互补,求出梯形另外两个角的度数.
解:因为梯形上、下两底DC与AB互相平行,
根据“两直线平行,同旁内角互补”,可得 ∠A与∠D互补, ∠B与∠C互补. 于是
∠D=180 °-∠A=180°-100°=80°,
∠C= 180 °-∠B=180°-115°=65°.
所以梯形的另外两个角∠D,∠C分别是80°、65°.
设计意图:通过例题让学生巩固新知,培养学生逻辑思维能力,锻炼学生的推理能力,教师规范写出解答过程,给学生一个良好的示范过程.
课堂练习
【教材练习】
1.如图,直线a∥b,∠1=54°,∠2,∠3,∠4各是多少度?
分析:①∠1和∠2是对顶角,对顶角是相等的,所以∠1=∠2;
②∠1和∠4是同位角,两直线平行,同位角相等,所以∠1=∠4;
③平角是180°,∠3和∠4组成一个平角,所以∠3的度数等于180°减去∠4的度数.
解: ∵∠1=54° ,
∴∠2=∠1=54°(对顶角相等).
又∵a∥b,
∴∠4=∠1=54°(两直线平行,同位角相等).
∴∠3=180°-∠4=180°-54°=126°.
2.如图,在三角形ABC中,D是AB上一点,E是AC上一点,∠ADE=60°,∠B=60°,∠AED=40°.
(1)DE和BC 平行吗?为什么?
(2)∠C是多少度?为什么?
分析:根据平行线的判定定理和性质即可得出结论.
解:(1)∵∠ADE=∠B=60°,
∴DE∥BC (同位角相等,两直线平行).
(2)∵DE∥BC,∠AED=40°,
∴ ∠C=∠ADE=40°(两直线平行,同位角相等).
3.将一个直角三角尺与两边平行的纸条如图放置,则下列结论正确的是 (填序号).
① ∠1=∠2; ② ∠4+∠5=180°;
③ ∠1+∠4=90°; ④ ∠4+90°=∠3.
分析:①因为纸条两边平行,而∠1与∠2是同位角,所以∠1=∠2,正确.
②∠4与∠5是同旁内角,由两直线平行,同旁内角互补的性质可得∠4+∠5=180°,正确.
③ 由于三角尺是直角三角尺,所以∠2+∠4=90°,又因为∠1=∠2,所以∠1+∠4=90°,正确.
④因为∠4+90°=180°-∠2,又因为∠2与∠3是同旁内角,由同旁内角互补的性质,得∠3=180°-∠2,所以∠4+90°=∠3,正确.
答:①②③④
【限时训练】
1.下列图形中,由AB∥CD,能得到∠1=∠2的是( ).
分析:A.∵AB∥CD,∠1与∠2是同旁内角,∴∠1+∠2=180°.
B.∠1的对顶角和∠2的对顶角形成一对内错角,这两个角相等,∴∠1=∠2
C.∠1与∠2是内错角,但AC和BD不一定平行,不能判断∠1与∠2是否相等.
D.∠1与∠2是同旁内角,由AB∥CD,不能判断∠1与∠2是否相等.
答:B
2. 如图所示,直线a∥b,点B在直线a上,AB⊥BC,若∠1=38°,则∠2的度数为 ( ).
A. 38° B. 52° C. 76° D. 142°
分析:∵AB⊥BC,∠1=38°,
∴∠3=180°-90°-38°=52°.
∵a∥b
∴∠2=∠3=52°,故选:B.
答:B.
3.一只因损坏而倾斜的椅子,从背后看到的形状如图,其中两组对边的平行关系没有发生变化,若∠1=75°,则∠2的大小是 .
分析:对图形中的部分点、角进行标注,如图:
∵AD ∥BC ,∠1=75°,
∴∠1=∠3=75°.
∵AB ∥DC ,
∴∠2+∠3=180°.
∴∠2=180°-∠3=180°-75°=105°。.
答:105°
4.如图,在∆ABC中,CE⊥AB于点E,DF⊥AB于点F,AC//ED,CE是∠ACB的平分线,则∠EDF=∠BDF,请说明理由.
分析:先运用垂直于同一条直线的两直线平行,得出∠BDF=∠1,∠FDE=∠3,再根据平行线的性质得出∠3=∠2,然后利用角平分线等量代换即可得出两角的关系.
解:∵CE⊥AB于E,DF⊥AB于F
∴DF//CE(垂直于同一条直线的两直线平行).
∴∠BDF=∠1(两直线平行,同位角相等),
∠FDE=∠3(两直线平行,内错角相等).
又∵AC//ED,
∴∠2=∠3(两直线平行,内错角相等).
∵CE是∠ACB的角平分线,
∴∠1=∠2.
∴∠EDF=∠BDF(等量代换).
设计意图:通过课堂练习巩固新知,加深对本节课的理解及应用.
归纳总结
师生活动:教师和学生一起回顾本节课所讲的内容.
1.本节课你学到了什么?
2.平行线的性质有哪些?
设计意图:通过小结让学生进一步熟悉巩固本节课所学的知识.
实践作业
随便在纸上画出一个角,在不用量角器的情况下你能用多少种方法画出和该角一样度数的角?
六、板书设计
七、教学反思
本节课注重知识的形成过程,培养学生的自主探究与合作探究的能力,整个课最突出的环节是平行线性质的得到过程,在上课时让学生通过自主画图进行探索,得到猜想再通过验证发现的,即在学生充分活动的基础上,由学生自己发现问题的结论,让学生感受成功的喜悦,增强学习的兴趣和学习的自信心.
在探究“两直线平行,同位角相等”时,要求全体学生参与,体现了新课程理念下的交流与合作,在教学中,设计了知识的拓展环节,加深了学生对平行性质的理解,在练习的设置过程中,从简到难,由简单的平行线性质的应用到平行线性质两步或三步运用,学生容易接受.
相关教案
这是一份数学七年级下册(2024)7.2.3 平行线的性质第2课时教学设计,共9页。教案主要包含了教材分析,学情分析,教学目标,教学重难点,教学过程,板书设计,教学反思等内容,欢迎下载使用。
这是一份初中数学第七章 相交线与平行线7.2 平行线7.2.3 平行线的性质第1课时教案设计,共3页。教案主要包含了导入新课,合作探究,当堂检测,课堂小结【板书设计】等内容,欢迎下载使用。
这是一份初中数学浙教版七年级下册1.4平行线的性质第1课时教案设计,共4页。教案主要包含了知识回顾,合作探究1,新知解读,新知应用,典例分析,模拟练习,知识梳理,合作探究2等内容,欢迎下载使用。

