


还剩5页未读,
继续阅读
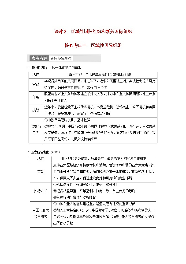
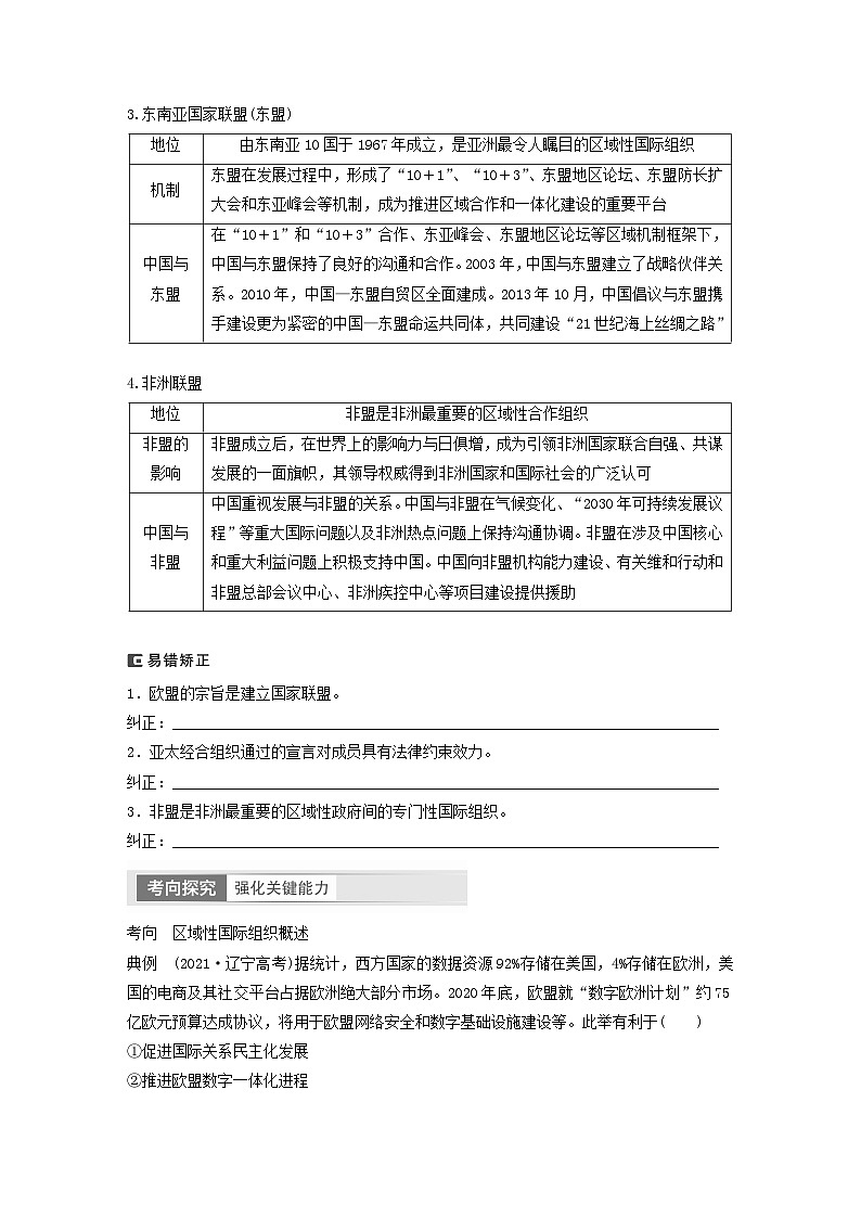
江苏专用新教材2024届高考政治一轮复习学案选择性必修1第三十课课时2区域性国际组织和新兴国际组织
展开
这是一份江苏专用新教材2024届高考政治一轮复习学案选择性必修1第三十课课时2区域性国际组织和新兴国际组织,共8页。
相关学案
江苏专用新教材2024届高考政治一轮复习学案选择性必修1第三十课课时1国际组织与联合国:
这是一份江苏专用新教材2024届高考政治一轮复习学案选择性必修1第三十课课时1国际组织与联合国,共7页。
2024年高考政治一轮复习讲义(部编版) 选择性必修1 第30课 课时2 区域性国际组织和新兴国际组织:
这是一份2024年高考政治一轮复习讲义(部编版) 选择性必修1 第30课 课时2 区域性国际组织和新兴国际组织,文件包含2024年高考政治一轮复习讲义部编版选择性必修1第30课课时2区域性国际组织和新兴国际组织教师版docx、2024年高考政治一轮复习讲义部编版选择性必修1第30课课时2区域性国际组织和新兴国际组织学生版docx等2份学案配套教学资源,其中学案共24页, 欢迎下载使用。
备考2024届高考政治一轮复习讲义选择性必修1第四课国际组织第二课时区域性国际组织和新兴国际组织考点2新兴国际组织:
这是一份备考2024届高考政治一轮复习讲义选择性必修1第四课国际组织第二课时区域性国际组织和新兴国际组织考点2新兴国际组织,共4页。
