还剩5页未读,
继续阅读
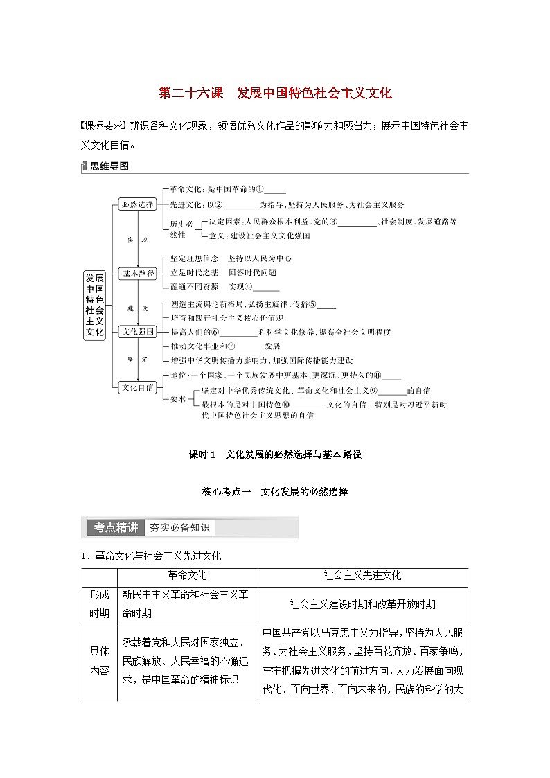
江苏专用新教材2024届高考政治一轮复习学案必修4第二十六课课时1文化发展的必然选择与基本路径
展开
这是一份江苏专用新教材2024届高考政治一轮复习学案必修4第二十六课课时1文化发展的必然选择与基本路径,共8页。
相关学案
江苏专用新教材2024届高考政治一轮复习学案必修4第二十六课课时2文化强国与文化自信:
这是一份江苏专用新教材2024届高考政治一轮复习学案必修4第二十六课课时2文化强国与文化自信,共7页。
江苏专用新教材2024届高考政治一轮复习学案必修4第二十六课大题攻略主观题对“文化自信”的考查:
这是一份江苏专用新教材2024届高考政治一轮复习学案必修4第二十六课大题攻略主观题对“文化自信”的考查,共3页。
2024年高考政治一轮复习讲义(部编版) 必修4 第26课 课时1 文化发展的必然选择与基本路径:
这是一份2024年高考政治一轮复习讲义(部编版) 必修4 第26课 课时1 文化发展的必然选择与基本路径,文件包含2024年高考政治一轮复习讲义部编版必修4第26课课时1文化发展的必然选择与基本路径教师版docx、2024年高考政治一轮复习讲义部编版必修4第26课课时1文化发展的必然选择与基本路径学生版docx等2份学案配套教学资源,其中学案共24页, 欢迎下载使用。

