还剩5页未读,
继续阅读
辽宁省丹东市2024-2025学年高一上学期期末教学质量调研测试历史试卷
展开
这是一份辽宁省丹东市2024-2025学年高一上学期期末教学质量调研测试历史试卷,共8页。
相关试卷
辽宁省丹东市2024-2025学年高二上学期期末教学质量调研测试历史试卷:
这是一份辽宁省丹东市2024-2025学年高二上学期期末教学质量调研测试历史试卷,共7页。
2024~2025学年辽宁省丹东市高一上教学质量调研测试历史试卷(解析版):
这是一份2024~2025学年辽宁省丹东市高一上教学质量调研测试历史试卷(解析版),共14页。
辽宁省丹东市2024-2025学年高三上学期期末教学质量调研测试历史试卷:
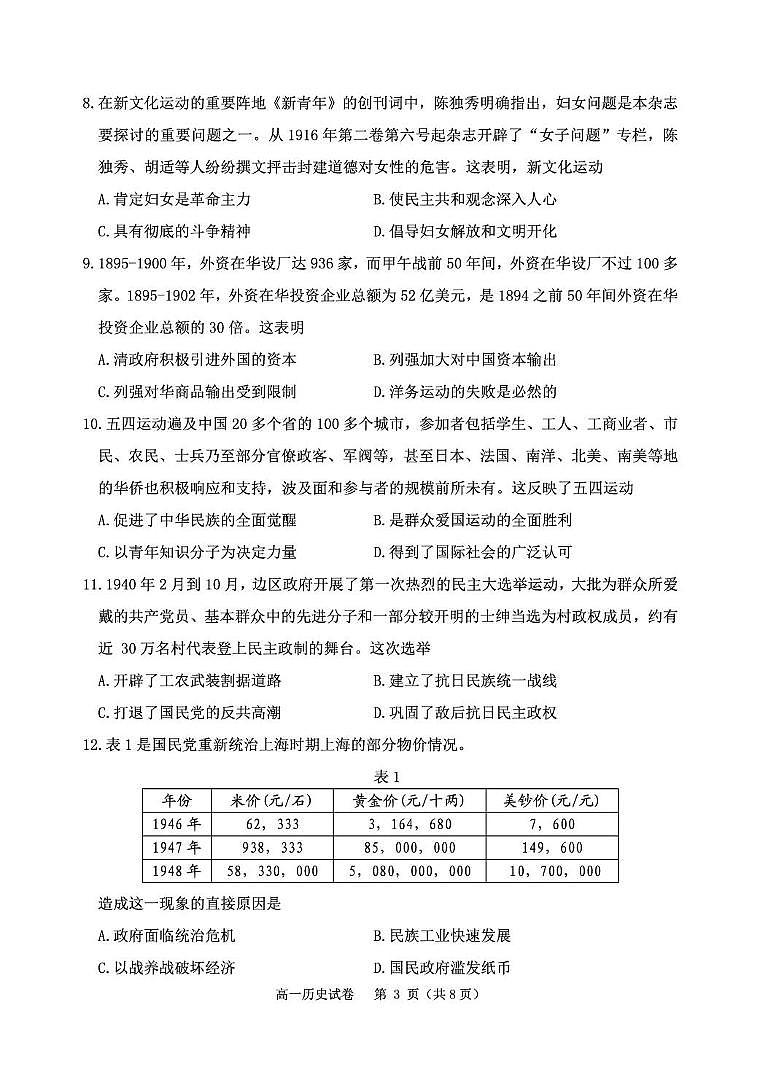
这是一份辽宁省丹东市2024-2025学年高三上学期期末教学质量调研测试历史试卷,共9页。试卷主要包含了考试结束后,将答题卡交回,阅读材料,完成下列要求等内容,欢迎下载使用。

