广东省三校2024—2025学年高三下学期第一次联考生物试题
展开
这是一份广东省三校2024—2025学年高三下学期第一次联考生物试题,共8页。试卷主要包含了单选题,未知,非选择题等内容,欢迎下载使用。
一、单选题
1.下列具双层膜的细胞结构有( )
A.细胞膜、内质网B.细胞核、线粒体、叶绿体
C.高尔基体、溶酶体D.液泡、核糖体、中心体
2.洋葱是高中生物学实验常用材料之一。下列关于洋葱在实验中的应用,不合理的是( )
A.以叶肉细胞为材料,进行叶绿体色素的提取和分离
B.以鳞片叶内表皮为材料,观察叶绿体和线粒体在细胞中分布
C.设计一系列浓度梯度的蔗糖溶液,估测鳞片叶外表皮细胞液的浓度
D.以根尖分生区为材料,观察高等植物细胞的有丝分裂过程
3.下列关于生物体内物质运输的说法,错误的是( )
A.在植物成熟组织中,生长素可通过韧皮部进行非极性运输
B.甲状腺激素经体液运输可作用于下丘脑内分泌细胞
C.突触前膜释放的神经递质自由扩散至突触后膜并作用于其上的受体
D.胰岛素经内质网→高尔基体→细胞膜以囊泡形式运输
二、未知
4.下列生产措施中与植物激素有关的一组是( )
①培有无籽番茄
②农民适时摘除棉花的顶芽
③移栽植物时剪去成熟叶片
④种植水稻的水田排水晒田
A.①②B.①③C.②③D.③④
5.下列关于生物多样性的说法中正确的是( )
A.生物多样性对维持生态系统稳定性具有重要作用,体现了其间接价值
B.群落演替过程中,生物多样性逐渐降低
C.物种多样性包括所有的植物、动物和微生物以及各种各样的生态系统
D.为增加物种多样性,从国外引进多种经济作物和观赏植物
三、单选题
6.下列叙述错误的是
A.种群空间特征有随机、集群、均匀分布等
B.火灾过后的森林发生的群落演替是次生演替
C.人们进行除草、治虫的目的是提高能量传递效率
D.热带雨林营养结构复杂,抵抗力稳定性强,恢复力稳定性弱
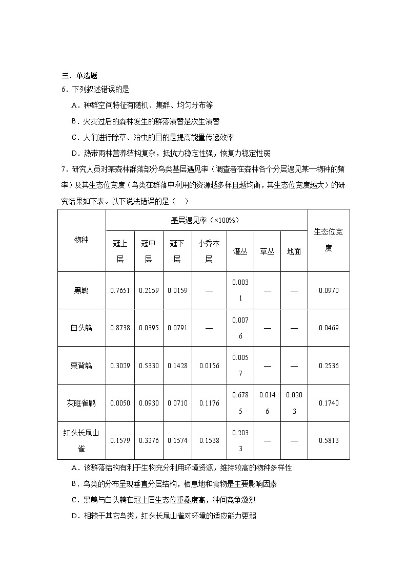
7.研究人员对某森林群落部分鸟类基层遇见率(调查者在森林各个分层遇见某一物种的频率)及其生态位宽度(鸟类在群落中利用的资源越多样且越均衡,其生态位宽度越大)的研究结果如下表。以下说法错误的是( )
A.该群落结构有利于生物充分利用环境资源,维持较高的物种多样性
B.鸟类的分布呈现垂直分层结构,栖息地和食物是主要影响因素
C.黑鹎与白头鹎在冠上层生态位重叠度高,种间竞争激烈
D.相较于其它鸟类,红头长尾山雀对环境的适应能力更弱
8.对某池塘中鲫鱼(雌鱼和雄鱼)的种群数量进行调查,第一次捕获鲫鱼106条,做上标记后放回;第二次捕获鲫鱼91条,其中有标记的为25条。下列关于池塘中鲫鱼数量的评估不正确的是( )
A.池塘中约有鲫鱼380~390条B.每次捕获的鲫鱼数量不会影响评估结果
C.两次捕获的时间间隔会影响评估结果D.两次捕鱼网眼大小不同会影响评估结果
9.下列关于微生物培养的叙述,错误的是( )
A.获得纯培养物的关键是防止外来杂菌入侵
B.划线分离可在培养基上获得均匀分布的单菌落
C.高温灭菌的目的是杀死微生物的细胞、孢子和芽孢
D.培养时应把接种微生物的培养皿和未接种的培养皿一起培养,作为对照
10.豆豉是大豆经过发酵制成的一种食品。为了研究不同菌种对豆豉发酵效果的影响,某小组将等量的甲、乙两菌种分别接入等量的A、B两桶煮熟大豆中并混匀,再将两者置于适宜条件下进行发酵,并定期取样观测发酵效果。以下推测不合理的是( )
A.该实验的自变量是菌种,温度属于无关变量
B.大豆发酵过程中部分蛋白质转变为多肽和氨基酸,形成豆豉的独特风味
C.若容器内上层大豆发酵效果优于底层,则发酵菌为厌氧菌
D.煮熟大豆使蛋白质变性,有利于菌体分泌酶作用于蛋白质
11.科学家早期对DNA复制方式有不保留复制(在复制过程中亲本DNA双链被切割成小片段,分散在新合成的DNA双链分子中)的推测。用DNA双链均被15N标记的大肠杆菌(亲代)转移到含14N的培养基中培养,需要对几代大肠杆菌的DNA进行抽提和密度梯度离心分析,才能否定上述推测( )
A.第一代B.前两代C.前三代D.前四代
四、未知
12.下列有关细胞生命历程的说法,正确的是( )
A.衰老个体的每个体细胞都衰老
B.细胞分化使各种细胞遗传物质产生差异
C.细胞衰老和凋亡是正常生命现象
D.癌细胞膜表面的糖蛋白增加
五、单选题
13.已知洋葱根尖细胞有丝分裂一个细胞周期大约需要12h,某学生研究该细胞周期,获得以下4组数据:①分裂期最多的一个视野中,共有30个细胞,其中分裂前期5个,中期2个,后期2个,末期1个,其余为间期;②分裂期最少的一个视野中,共有35个细胞,其中分裂中期1 个,其余为间期;③全部共观察了10个视野,平均每个视野有32个细胞;④统计这些视野观察到的结果:分裂前期细胞15个,中期12个,后期10个,末期8个。对这4组数据的分析,正确的是
A.用第①组数据直接计算分裂期各期持续时间是最准确的
B.用第②组数据直接计算分裂间期持续时间产生的误差最大
C.①、②组数据没有意义,不能用于细胞周期各期所需时间分析
D.③、④组数据分析间期持续时间大约是l0.3h
14.下列有关细胞生命活动的分析正确的是
A.无线粒体的细胞可在细胞膜上进行有氧呼吸
B.将原生质体放入高渗溶液中可观察到质壁分离现象
C.与抗体分泌直接相关的细胞器有核糖体、高尔基体、线粒体、中心体
D.胞吐要消耗能量,因此经胞吐出细胞的物质其转运方式是主动运输
15.自主神经系统通常分布于人体的平滑肌、心肌和腺体等部位,调节机体的消化、呼吸、分泌、生长和繁殖等多种生理机能。自主神经系统包括交感神经和副交感神经,它们的作用既相互拮抗又协调统一。下列相关叙述正确的是( )
A.交感神经可以维持安静、休息时的生理功能
B.副交感神经可以保证人体在紧张、运动状态时的生理需要
C.交感神经和副交感神经通常共同调节同一器官,且作用一般相反
D.副交感神经活动占优势时,内脏器官的活动都会减弱
16.亨廷顿病(HD)是一种遗传性神经退行性疾病。主要病因是患者第四号染色体上的HUNTINCTON基因发生变异,异常蛋白质在细胞内逐渐聚集在一起形成大分子团,在脑中积聚,影响神经细胞的功能。患者一般在中年发病,表现为舞蹈样动作,逐渐丧失说话、行动、思考和吞咽的能力,最终导致死亡。如图为甲乙两个有亨廷顿病患者的家系图,已知:I2与I3为亲兄妹,他们的母亲也患病;I1和I4都不含致病基因;第三代都为青少年。相关叙述正确的是( )
A.若Ⅲ2长大后与不携带该致病基因的正常女性婚配,后代患病的概率为1/2
B.该病的致病原理说明基因可通过控制酶的合成来控制代谢过程,进而控制生物体的性状
C.亨廷顿病的遗传方式是常染色体显性遗传,该病致病基因的根本来源是基因突变
D.神经细胞的数量很多,可以通过特异性杀死神经系统病变细胞对亨廷顿病进行有效治疗
六、非选择题
17.植物遇到对植物生长不利的环境条件,如水分不足、洪涝、高温或低温、病虫害等,往往会出现一些应激性反应。请结合不同的植物胁迫,分析并回答下列问题:
(1)洪水易造成低氧胁迫。此时植物根系易变黑、腐烂,原因是 。
(2)高温引发的干旱胁迫,首先是保卫细胞失水,气孔 (变大或变小),直接影响光合作用的 阶段。
(3)盐(主要是NaCl)胁迫环境下,大豆细胞质中积累的Na+会抑制胞质酶的活性,部分生理过程如图所示,请据图写出盐胁迫条件下,大豆根部细胞降低Na+毒害的“策略”有 (至少答出2点)。
(4)图中Na+以主动运输的方式跨膜运输,这种运输方式对细胞的意义是 。
(5)研究发现,胁迫持续三天,叶片颜色会变浅,通过电镜观察发现叶绿体的膜结构遭到破坏,科学家认为外源ABA能使干旱胁迫下玉米幼苗叶片中叶绿素的含量下降减慢。若用玉米幼苗为原料设计实验验证这一观点,请写出实验思路 。
18.下图是某种单基因遗传病的遗传系谱图,请据图回答下列问题:
(1)该遗传病的遗传方式为 染色体 性遗传。
(2)若已知Ⅰ1携带该遗传病的致病基因,则Ⅲ3与Ⅲ1基因型相同的概率为 ;若Ⅲ3与基因型和Ⅲ2相同的男性婚配,并生育了一个表现型正常的男孩,则该男孩携带该致病基因的概率为 。
(3)若该遗传病是人群中常见的白化病,则由白化病的发病机理可知,基因控制生物性状的途径之一是 。
(4)若该遗传病是白化病(常染色体上的隐性遗传病),某一地区正常人群中每90人中有1人是白化病基因的携带者。图中的Ⅲ4同时患有白化病和红绿色盲(X染色体上的隐性遗传病),Ⅱ3和Ⅱ4均表现正常。若Ⅲ3与该地区一个正常男性结婚,生一个同时患这两种病孩子的概率是 。
19.“退耕还林”是实现“绿水青山就是金山银山”的重要措施之一,下图是科研人员对某地不同退耕年限植物群落的物种数目变化的调查结果,请分析作答:
(1)群落演替是指随着时间的推移, 的过程,图中演替过程属于 演替。
(2)演替过程中,群落的物种组成、 和结构都会发生变化,乔木逐渐取代了灌木的优势地位,其主要原因是 。“退耕还林”之后该林地多了很多动物,群落中动物的垂直分层现象取决于 。
(3)调查发现栎树在该地区乔木中占有优势,这属于 (填“种群”“群落”或”生态系统”)水平的研究范畴。图示演替达到最终平衡状态的时间将 (填“≥”或“≤”)19年。若在退耕还林的第2年,在该地区人为种植一些适宜的灌木和乔木,草本植物的丰富度达到最大的时间将 (填“提前”或“延迟”),这说明人类活动可以使群落按照不同于自然演替的 进行。
(4)“退耕还林”是一种效果非常良好的生态保护措施,但是在自然环境不改变的条件下,我国西北地区的荒漠地带却很难演替为森林,起决定作用的非生物因素是 。
20.种子休眠指具有活力的种子在一定条件下不能萌发的现象,科研人员用拟南芥开展研究。
(1)植物生长发育调控是由 、 和环境因素调节共同完成的。
(2)光作为一种信号,影响、调控植物生长、发育的全过程。植物体内的光敏色素,化学本质是 ,主要吸收 ,经过信息传递系统最终表现生物学效应。
(3)用不同光照条件持续处理拟南芥种子1~7天,培养一段时间后统计萌发率,如图1.据图1推测,光照能够诱导种子休眠,且 , 。
(4)研究表明,种子休眠依赖于R基因。为探究R基因调控种子休眠的分子机制,科研人员将野生型(WT)和R基因缺失突变体(rg)的种子各分为2组,分别进行休眠诱导处理1天、7天,分别检测处理后的N酶、G酶含量,结果如图2.
根据上述结果可知,R基因调控种子休眠机制为: , 从而导致种子休眠。
21.新型冠状病毒抗原检测试剂盒是相对比较简便、快速的检测方法,抗原检测试剂盒的生产依赖于新型冠状病毒单克隆抗体的制备。制取新型冠状病毒S蛋白的单克隆抗体部分过程如下图所示,请回答下列问题:
(1)图中操作a是指对小鼠注射 ,之后一般从该小鼠的 中提取淋巴细胞,并在体外让淋巴细胞与骨髓瘤细胞融合。与诱导植物原生质体融合相比,诱导动物细胞融合的特有方法是 。
(2)诱导融合后至少要经过两次筛选,图中的筛选1是指利用HAT选择培养基将具有 特点的 细胞筛选出来;筛选2需要将细胞接种到多孔培养板上,每个孔接种 个细胞,取上清液作为待测样本进行抗体阳性检测,检测原理如下图所示:
加入酶标抗体一段时间后,需要将未与 结合的酶标抗体洗脱。据图可知在抗体检测中,杂交瘤细胞呈阳性的判断依据为 。
(3)单克隆抗体的优点是 (答出两点)。利用筛选出的符合要求的细胞生产单克隆抗体,既可以将细胞注入小鼠腹腔内进行生产,也可以在体外生产,两种方式相比,后者的优点是 。
物种
基层遇见率(×100%)
生态位宽度
冠上层
冠中层
冠下层
小乔木层
灌丛
草丛
地面
黑鹎
0.7651
0.2159
0.0159
—
0.0031
—
—
0.0970
白头鹎
0.8738
0.0395
0.0791
—
0.0076
—
—
0.0469
栗背鹎
0.3029
0.5330
0.1428
0.0156
0.0057
—
—
0.2536
灰眶雀鹛
0.0050
0.0930
0.0710
0.1176
0.6785
0.0146
0.0203
0.1740
红头长尾山雀
0.1579
0.3276
0.1574
0.1538
0.2033
—
—
0.5813
相关试卷
这是一份2025届“皖南八校”高三第一次联考生物试题,共9页。试卷主要包含了单选题,非选择题,未知等内容,欢迎下载使用。
这是一份广东省六校2024—2025学年高三上学期8月联考生物试题,文件包含广东省六校20242025学年高三上学期8月联考生物试题解析版docx、广东省六校20242025学年高三上学期8月联考生物试题解析版pdf、广东省六校20242025学年高三上学期8月联考生物试题docx、广东省六校20242025学年高三上学期8月联考生物试题pdf等4份试卷配套教学资源,其中试卷共70页, 欢迎下载使用。
这是一份广东省六校2024—2025学年高三上学期8月联考生物试题,共5页。

