


还剩7页未读,
继续阅读
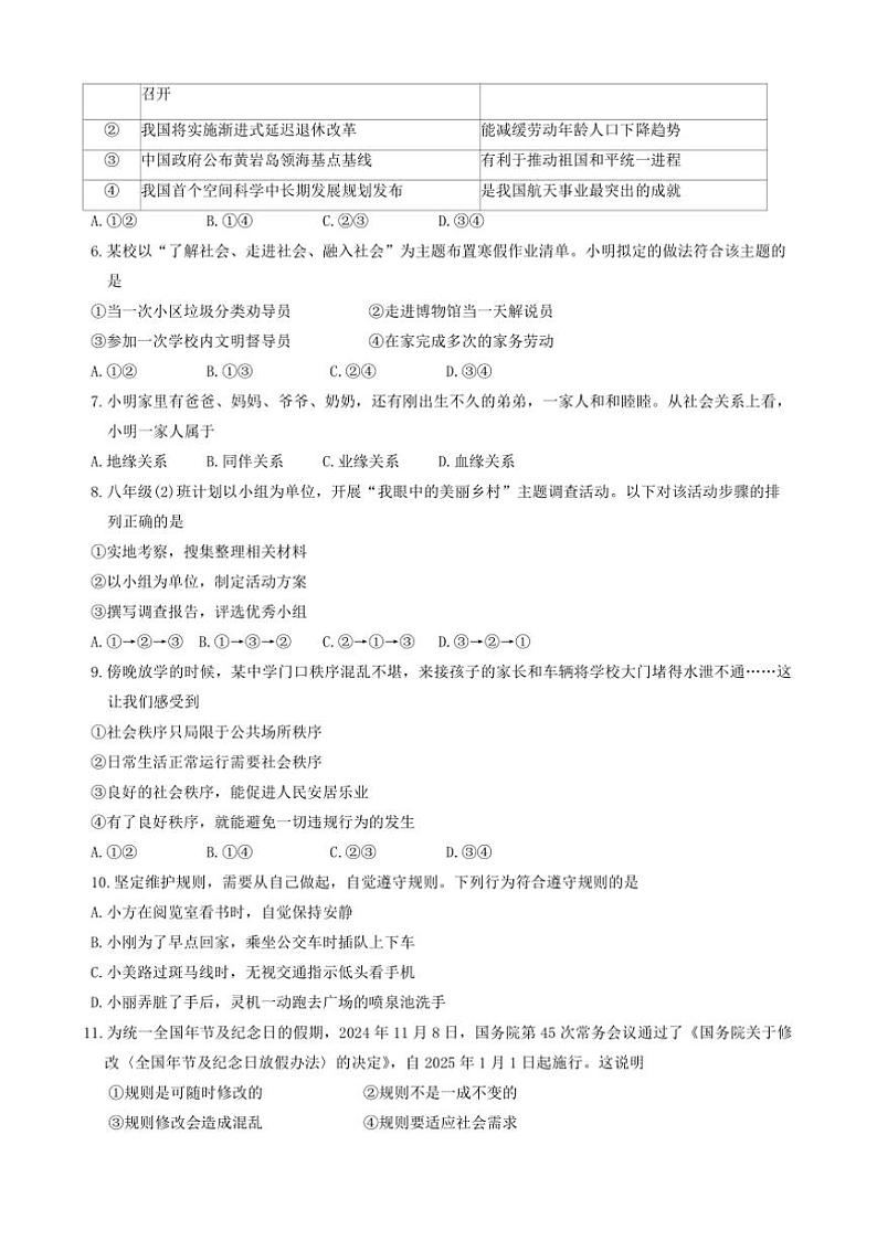
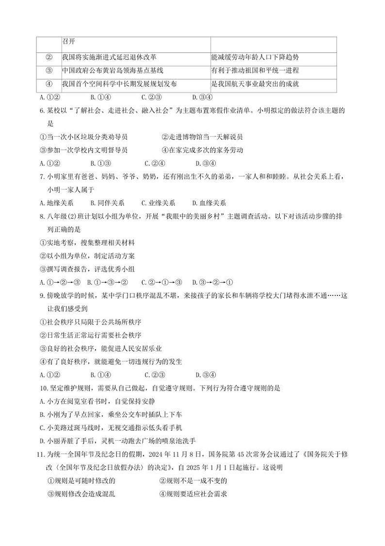
2024~2025学年福建省三明市尤溪县八年级上1月期末政治试卷(含答案)
展开
这是一份2024~2025学年福建省三明市尤溪县八年级上1月期末政治试卷(含答案),共10页。
相关试卷
福建省三明市尤溪县2024-2025学年七年级上学期1月期末道德与法治试题:
这是一份福建省三明市尤溪县2024-2025学年七年级上学期1月期末道德与法治试题,共8页。
福建省三明市尤溪县2024-2025学年八年级(上)9月联考道德与法治试卷(解析版):
这是一份福建省三明市尤溪县2024-2025学年八年级(上)9月联考道德与法治试卷(解析版),共15页。试卷主要包含了选择题,非选择题等内容,欢迎下载使用。
福建省三明市宁化县2024~2025学年九年级(上)期中政治试卷(含答案):
这是一份福建省三明市宁化县2024~2025学年九年级(上)期中政治试卷(含答案),共12页。
