所属成套资源:2025菏泽高三上学期1月期末考试(新)-及答案(九科)
2025菏泽高三上学期1月期末考试生物含解析
展开
这是一份2025菏泽高三上学期1月期末考试生物含解析,文件包含山东省菏泽市2024-2025学年高三上学期生物期末考试生物试题含解析docx、山东省菏泽市2024-2025学年高三上学期生物期末考试生物试题无答案docx等2份试卷配套教学资源,其中试卷共35页, 欢迎下载使用。
2025.01
注意事项:
1.本试卷分选择题和非选择题两部分。满分 100 分,考试时间 90 分钟。
2.答题前,考生务必将姓名、班级等个人信息填写在答题卡指定位置。
3.考生作答时,请将答案答在答题卡上。选择题每小题选出答案后,用 2B 铅笔把答题卡上
对应题目的答案标号涂黑;非选择题请用直径 0.5 毫米黑色墨水签字笔在答题卡上各题的答题
区域内作答。超出答题区域书写的答案无效,在试题卷、草稿纸上作答无效。
一、选择题:本题共 15 小题,每小题 2 分,共 30 分。每小题只有一个选项符合题目要求。
1. 囊泡运输是细胞内重要的运输方式。没有囊泡运输的精确运行,细胞将陷入混乱状态。下列说法正确的
是( )
A. 囊泡可来自内质网、高尔基体、中心体等细胞器
B. 内质网在囊泡运输中起着重要交通枢纽的作用
C. 囊泡的定向运输需要信号分子与细胞骨架的参与
D. 囊泡与细胞膜的融合依赖于膜的选择透过性
2. 植物组织培养过程中,培养基中常添加蔗糖,植物细胞利用蔗糖的方式如图所示。下列说法错误的是(
)
A. H+以协助扩散和主动运输方式通过细胞膜时,相应转运蛋白的构象都会生改变
B. 转运蛋白具有物质运输功能,某些通道蛋白具有催化功能
C. 抑制有氧呼吸,蔗糖仍然可以运入细胞
D. 培养基的 pH 低于细胞内,有利于蔗糖的吸收
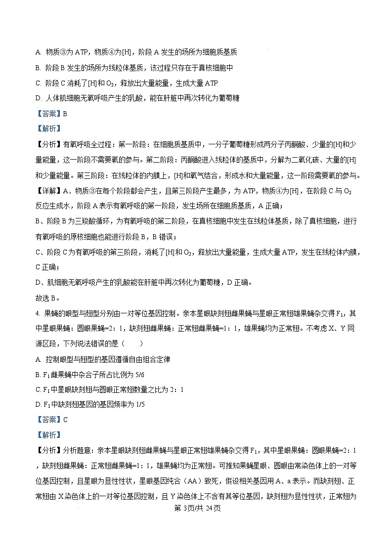
3. 真核细胞有氧呼吸的基本过程如图,①~④代表物质。下列说法错误的是( )
第 1页/共 11页
(北京)股份有限公司
A. 物质③为 ATP,物质④为[H],阶段 A 发生的场所为细胞质基质
B. 阶段 B 发生的场所为线粒体基质,该过程只存在于真核细胞中
C. 阶段 C 消耗了[H]和 O2,释放出大量能量,生成大量 ATP
D. 人体肌细胞无氧呼吸产生的乳酸,能在肝脏中再次转化为葡萄糖
4. 果蝇的眼型与翅型分别由一对等位基因控制。亲本星眼缺刻翅雌果蝇与星眼正常翅雄果蝇杂交得 F1,其
中星眼果蝇:圆眼果蝇=2:1,缺刻翅雌果蝇:正常翅雌果蝇=1:1,雄果蝇均为正常翅。不考虑 X、Y 同
源区段,下列说法错误的是( )
A. 控制眼型与翅型的基因遵循自由组合定律
B. F1 雌果蝇中杂合子所占比例为 5/6
C. F1 中星眼缺刻翅与圆眼正常翅数量之比为 2:1
D. F1 中缺刻翅基因的基因频率为 1/5
5. 如图为某单基因遗传病的家系图。据图分析,下列说法正确的是( )
A. 该遗传病可能是伴 X 显性遗传病
B. 若 I-2 为纯合子,则Ⅲ-3 是杂合子
C. 若Ⅲ-2 为纯合子,可推测Ⅱ-5 为杂合子
D. Ⅱ-2 和Ⅱ-3 再生一个患病女孩的概率为 1/2
第 2页/共 11页
(北京)股份有限公司
6. 人卵细胞形成过程如图所示。在辅助生殖时对极体进行遗传筛查,可降低后代患遗传病的概率。一对夫
妻因妻子高龄且是血友病基因携带者(XAXa),需进行遗传筛查。不考虑基因突变,下列推断错误的是(
)
A. 若第一极体的染色体数目为 23,则卵细胞染色体数目可能为 22
B. 若第二极体 染色体数目为 22,则卵细胞染色体数目可能为 22
C. 不考虑染色体变异,若第一极体 X 染色体有 2 个 A 基因,则所生男孩一定患病
D. 不考虑染色体变异,若第二极体 X 染色体有 1 个 a 基因,则所生男孩一定患病
7. 肿瘤相关巨噬细胞(TAM)通过分泌白细胞介素-10(IL-10),促进 TAM 转变成可抑制 T 细胞活化和增
殖的调节性 T 细胞,并抑制树突状细胞的成熟,从而影响肿瘤的发生和发展。下列说法错误的是( )
A. 肿瘤细胞表面抗原性物质的丢失,可逃避 B 细胞的识别
B. 巨噬细胞几乎分布于机体的各种组织中,具有呈递抗原等功能
C. TAM 分泌的 IL-10 属于免疫活性物质,可增强肿瘤的发生和恶性发展
D. 肿瘤相关巨噬细胞有助于肿瘤细胞逃避免疫系统的攻击
8. 胰高血糖素可激活肝细胞中的磷酸化酶,促进肝糖原分解成葡萄糖,提高血糖水平。下列说法正确的是
( )
A. 胰岛素可通过降低血糖浓度直接促进胰高血糖素分泌
B. 胰高血糖素经主动运输进入肝细胞才能发挥作用
C. 某些神经递质作用于胰岛 A 细胞,促进胰高血糖素的分泌
D. 某些糖尿病患者与胰岛 B 细胞分泌胰高血糖素过多有关
9. 为研究红光、远红光及赤霉素对莴苣种子萌发的影响,研究小组进行黑暗条件下莴苣种子萌发的实验,
实验结果如图所示。下列说法错误的是( )
第 3页/共 11页
(北京)股份有限公司
A. 光敏色素主要吸收红光和远红光,红光为种子萌发提供能量
B. 红光促进莴苣种子萌发,远红光抑制莴苣种子萌发
C. 红光能激活光敏色素,促进合成赤霉素的相关基因表达
D. 红光处理结合外施脱落酸,莴苣种子萌发率比单独红光处理低
10. 图为探究岩龙虾种群出生率、死亡率、增长速率与其数量的动态关系曲线图,并且对处于 B 状态的岩
龙虾种群进行捕捞。下列说法正确的是( )
A. 为持续获得较大的岩龙虾产量,当年捕捞量应为 19 只
B. 调查期间,岩龙虾种群数量一直在增加
C. 出生率和死亡率是种群最基本的数量特征
D. 为保证岩龙虾种群的延续,当年最大捕捞量不能超过 29 只
11. 为研究河流中石块上微生物群落的演替,将灭菌后的裸石置于河流中,统计裸石上不同时间新增物种数
目、自养类群和异养类群的个体数量(A 和 H 分别代表自养和异养类群的优势种)。下列说法正确的是(
)
第 4页/共 11页
(北京)股份有限公司
A. 裸石上与沙丘上发生的演替的起始条件不同
B. 演替的前 120 天,物种数量可能不断增加,之后趋于稳定
C. 演替过程中,优势种 A 被优势种 H 逐渐取而代之
D. 演替达到稳定后,自养类群和异养类群的数量呈正金字塔形
12. 胁迫是指一种显著偏离于生物适宜生活需求 环境条件。某林场采用了“上层林木+中层藤本药材+下层
草本药材+地表药用真菌”的立体复合种植模式。当地因环境污染,植物正在经受镉的氧化胁迫,添加适宜
浓度的水杨酸可激活植物体内抗氧化酶系统。下列说法错误的是( )
A. 水杨酸与镉胁迫对植物的生长具有协同作用
B. 立体复合种植模式增大了流入该生态系统的总能量
C. 生物富集的渠道与能量流动的渠道相同
D. 在镉的胁迫下,植物不能通过自身的调节作用维持稳态
13. 果酒、果醋和啤酒都是发酵的产物。下列说法正确的是( )
A. 在果酒基础上,升高发酵温度,打开瓶盖会有果醋的产生
B. 家庭制作果酒和果醋前需要对原料进行严格灭菌
C. 啤酒生产过程中焙烤的目的是加热杀死种子胚同时使淀粉酶失活
D. 啤酒生产流程中的消毒、终止属于后发酵阶段
14. 杂交瘤技术制备的鼠源单抗(单克隆抗体)可诱导人体产生抗单抗抗体(ADAs)而降低其治疗效果。
利用生物工程技术,可在小鼠体内生产人鼠嵌合单抗,还可将人编码抗体的基因转移至经过人工改造的抗
体基因缺失的小鼠中,使小鼠表达出完全人源化单抗。下列说法正确的是( )
A. 培养杂交瘤细胞时,需将其置于 95%O2 和 5%CO2 的培养箱中
B. 鼠源单抗疗效降低是由于 ADAs 与其发生了特异性结合
C. 不同类型单抗的制备过程都涉及基因工程和蛋白质工程技术
D. 鼠源单抗、人鼠嵌合单抗、完全人源化单抗诱发产生 ADAs 的强度依次升高
15. 下列关于“DNA 粗提取”和“DNA 片段扩增及电泳鉴定”实验的说法,错误的是( )
第 5页/共 11页
(北京)股份有限公司
A. 进行 DNA 粗提取时,整个提取过程可以不使用离心机
B. 在凝胶中 DNA 分子的迁移速率与凝胶的浓度、DNA 分子的大小、构象等有关
C. PCR 实验中使用的微量离心管和枪头在使用前需进行高压灭菌处理
D. 若扩增结果不止一条带,可能的原因是退火温度过高
二、选择题:本题共 5 小题,每小题 3 分,共 15 分。每小题有一个或多个选项符合题目要求.
全部选对得 3 分,选对但不全的得 1 分,有选错的得 0 分。
16. 研究发现,光能会被类囊体转化为“某种能量形式”,并用于驱动产生 ATP(如 D。为探寻这种能量形式,
在 I 实验基础上进行Ⅱ实验。为探究自然条件下类囊体膜内外产生 H+浓度差的原因,对无缓冲液的类囊体
悬液进行光、暗交替处理,结果如Ⅲ。用菠菜类囊体和人工酶系统组装的人工叶绿体,能在光下生产多碳
化合物。下列说法错误的是( )
A. 类囊体膜属于细胞的生物膜系统,其主要成分是脂质和蛋白质
B. 实验Ⅱ能充分证明“某种能量形式”是类囊体膜内外的 H+浓度差形成的势能
C. Ⅲ中悬液 pH 在光处理时升高,是类囊体膜外 H+被转移到类囊体膜内造成的
D. 若要实现黑暗下人工叶绿体持续生产,需稳定提供的物质有 NADPH、ATP 和 CO2
17. 乙烯是植物果实成熟所需 激素,阻断乙烯的合成可使果实不能正常成熟。现有某种植物的 3 个纯合子
(甲、乙、丙),其中甲和乙表现为果实不能正常成熟(不成熟),丙表现为果实能正常成熟(成熟)。已知
丙的基因型为 aaBB,且 B 基因控制合成的酶能够催化乙烯的合成。用这 3 个纯合子进行杂交实验,F1 自交
得 F2,结果见下表。下列说法正确的是( )
第 6页/共 11页
(北京)股份有限公司
实验 杂交组合 F1 表型 F2 表型及分离比
① 甲×丙 不成熟 不成熟:成熟=3:1
② 乙×丙 成熟 成熟:不成熟=3:1
③ 甲×乙 不成熟 不成熟:成熟=13:3
A. 分析实验①和②的结果可知,甲和乙的基因型不同
B. 实验②中,F2 成熟个体随机交配,产生的成熟个体中纯合子所占的比例为 1/2
C. 实验③中 F2 不成熟个体中杂合子所占的比例为 10/13
D. 果实 成熟体现了基因通过控制蛋白质的结构控制生物体的性状
18. 生活在同一区域的不同种群不是孤立的,而是直接或间接地联系着,共同构成了有序的整体。下列说法
错误的是( )
A. 食物、天敌、传染病属于制约种群数量增长的密度制约因素
B. 在自然界中,大多数生物种群的数量总是在波动中
C. 随季节更替,水稻田的空间结构与物种组成会发生变化,属于群落的演替
D. 年龄结构、优势种和垂直结构属于群落水平上研究的问题
19. 已知药物 A 通过作用于下丘脑体温调节中枢来调控体温。现获得 A 的结构类似物 M,为探究 M 是否也
具有解热作用并通过影响下丘脑体温调节中枢调控体温,将 A、M 分别用生理盐水溶解后,用发热家兔模
型进行了以下实验。下列说法正确的是( )
分组 处理方式 结果
甲 发热家兔模型+生理盐水 发热
乙 发热家兔模型+A 溶液 退热
丙 发热家兔模型+M 溶液 退热
丁 ________ 发热
A. 下丘脑的某些神经细胞能产生兴奋,同时也具有内分泌功能
B. 发热过程中,交感神经—肾上腺皮质系统活动增强,肾上腺素分泌增多
第 7页/共 11页
(北京)股份有限公司
C. 丁的处理方式为损毁下丘脑的发热家兔模型+M 溶液
D. 由甲、乙、丙三组得出结论是 M 与药物 A 通过影响下丘脑体温调节中枢调控体温
20. 研究者通过体细胞杂交技术,探索利用条斑紫菜和拟线紫菜培育杂种紫菜。下列说法错误的是( )
A. 可以使用蜗牛消化道提取液来降解植物细胞的细胞壁
B. 原生质体需在高渗溶液中长期保存,以防止吸水过多而破裂
C. 融合的原生质体需再生出细胞壁后才能形成愈伤组织
D. 检测原生质体活力时可用甲紫溶液处理,活的原生质体被染色
三、非选择题:本题共 5 小题,共 55 分。
21. 我国科学家模拟和借鉴了植物 光合作用过程,从动物、植物、微生物等 31 个物种中选择合适的酶,
在无细胞系统中构建了一条只有 11 步反应的人工淀粉合成途径(ASAP)。该途径首先通过光伏发电将光能
转变为电能,光伏电解水产生氢气,然后通过催化剂利用氢气将二氧化碳还原成甲醛,最终合成淀粉,相
关过程如图所示。
(1)希尔反应的条件是离体的叶绿体悬浮液在光照、无 CO2 的条件下加入 Fe3+或其他氧化剂,加入 Fe3+的
目的是______。
(2)图中的______过程(填序号)模拟了卡尔文循环过程,植物体内该过程发生的能量变化为______。
(3)在与植物光合作用淀粉积累量相等的情况下,该系统消耗的 CO2 量要___(填“高于”“低于”或“等于”)
植物,可能的原因有______(答出 2 点)。
22. 研究人员在野生型玉米群体中,偶然发现了一株籽粒皱缩突变体 sh2019,该突变体的性状能够稳定遗传。
研究人员用该突变体与野生型玉米作为亲代进行杂交得 F1,F1 自交得 F2,统计 F2 的部分穗,结果如表所示。
F1/粒 F2 穗 1/粒 F2 穗 2/粒 F2 穗 3/粒
野生型 20 228 209 286
突变体 0 69 62 102
(1)玉米作为遗传学实验材料的优点是______(答出 2 点)。
第 8页/共 11页
(北京)股份有限公司
(2)据表分析,籽粒皱缩突变体 sh2019 是______(填“显性”或“隐性”)突变,判断依据是______。
(3)从 F1 开始连续自交并逐代淘汰皱缩籽粒,F4 中杂合子所占的比例为______。
(4)SSR 是 DNA 中的简单重复序列,不同来源的同源染色体上的 SSR 重复次数不同,非同源染色体上的
SSR 重复单位不同,根据 2 号和 5 号染色体上的 SSR 序列设计引物,对 F2 中结皱缩籽粒的 15 株单株的叶
肉细胞 DNA,进行 PCR 扩增,电泳结果如图所示。
①由图可知,上述控制玉米籽粒形状的基因位于______号染色体上,判断的依据是______。
②8 号个体的 5 号染色体 SSR 的扩增结果与其他植株不同,原因是______。
③分析 F2 全部皱粒个体 2 号染色体 SSR 扩增结果,其条带类型比例接近______(填“3:1”“1:2:1”或“1:
1”)。图中 2 号个体与 F1 杂交,子代进行 5 号染色体 SSR 扩增.其条带类型比例接近_____。
23. 神经元的轴突末梢可与另一个神经元的树突或胞体构成突触。通过微电极测定细胞的膜电位,PSP1 和
PSP2 分别表示突触 a 和突触 b 的后膜电位,如图所示。
(1)轴突末梢经过多次分枝,每个小枝末端膨大形成的结构叫作______,突触的结构包括______。
(2)在突触 b 处,神经递质经______通过突触间隙,与突触后膜上的相关受体结合,形成______,引起______
(填“Na+”或“Cl⁻”)内流,引起突触后膜电位变化为_______。
(3)在静息电位形成过程中,当膜仅对 K+具有通透性时,K+顺浓度梯度向膜外流动,膜外正电荷和膜内
负电荷数量逐步增加,对 K+进一步外流起阻碍作用,最终 K+跨膜流动达到平衡,形成稳定的跨膜静电场,
K+静电场强度只能通过公式“K+静电场强度(mV)=60×lg ”计算得出。
第 9页/共 11页
(北京)股份有限公司
①骨骼肌细胞处于静息状态时,膜内、外 K+浓度依次为 155mmL/L 和 4mmL/L(lg =-1.59),
此时没有 K+跨膜净流动。静息状态下,骨骼肌细胞 K+静电场强度为______mV,与静息电位实测值-90mV
接近,推测_______可能是构成静息电位的主要因素。
②为证明①中的推测,研究者梯度增加细胞外 K+浓度并测量静息电位。如果所测静息电位的值_______,则
可验证此假设。
24. 河蟹共生养殖是指在不影响水稻生产的前提下,通过河蟹爬动改善稻田土壤,进一步提高水稻品质和产
量,可实现稻养蟹、蟹养稻、稻蟹共生的绿色生产。在这种模式下,河蟹清除田中杂草和害虫,排遗物还
可肥田,水稻又为河蟹生长提供了丰富的天然饵料和良好的栖息环境。
(1)河蟹共生生态系统的结构包括______,其中分解者的作用是______。
(2)某同学根据生态系统的概念认为土壤是一个生态系统,其判断依据是______。
(3)如图表示在该生态系统中,植物光合作用积累的有机物被植食动物利用的过程。
输入该生态系统的总能量______(填“小于”“大于”或“等于”)①+⑤,理由是______。植食动物粪便中的能
量可包含在序号______中。
25. 某研究小组利用转基因技术,将绿色荧光蛋白基因(GFP)整合到野生型小鼠 Gata3 基因一端,如图甲
所示。实验得到能正常表达两种蛋白质的杂合子雌雄小鼠各 1 只,交配以期获得 Gata3-GFP 基因纯合子小
鼠。为了鉴定交配获得的 4 只新生小鼠的基因型,设计了引物 1 和 2 用于 PCR 扩增,PCR 产物电泳结果如
图乙所示。
(1)转基因技术的原理是______,其核心工作是______。利用 PCR 技术扩增 GFP 基因时,需要用到 TaqDNA
聚合酶,其作用是_______。
(2)插入 GFP 基因后,转录的模板链为______链;启动子的作用是_____。
(3)为了确定 GFP 基因连接到 Gata3 基因的下游且插入方向正确,需进行 PCR 检测,若仅用一对引物,
第 10页/共 11页
(北京)股份有限公司
应选择图甲中的引物______。
(4)据图乙分析 Gata3-GFP 基因纯合子小鼠是______号个体。
第 11页/共 11页
相关试卷
这是一份2025菏泽高三上学期1月期末考试生物PDF版含解析,共11页。
这是一份2025菏泽高三上学期1月期末考试生物PDF版含解析,共11页。
这是一份2025菏泽高三上学期1月期末考试生物含解析,文件包含山东省菏泽市2024-2025学年高三上学期生物期末考试生物试题含解析docx、山东省菏泽市2024-2025学年高三上学期生物期末考试生物试题无答案docx等2份试卷配套教学资源,其中试卷共35页, 欢迎下载使用。

