所属成套资源:2025年高考地理 热点 重点 难点 专练(新高考通用)
重难点06 地理环境的整体性与差异性-2025年高考地理 热点 重点 难点 专练(新高考通用)
展开
这是一份重难点06 地理环境的整体性与差异性-2025年高考地理 热点 重点 难点 专练(新高考通用),文件包含重难点06地理环境的整体性与差异性-2025年高考地理热点重点难点专练新高考通用原卷版docx、重难点06地理环境的整体性与差异性-2025年高考地理热点重点难点专练新高考通用解析版docx等2份试卷配套教学资源,其中试卷共38页, 欢迎下载使用。
\l "命题趋势" 命题趋势解读
\l "核心知识脉络" 核心知识脉络
\l "重点难点突破" 重点难点突破
重难点一 植被
重难点二 土壤
重难点三 地域分异规律
\l "素养检测提升" 素养检测提升(建议用时45分钟)
按住 ctrl键,同时点击目录,即可跳转到对应内容
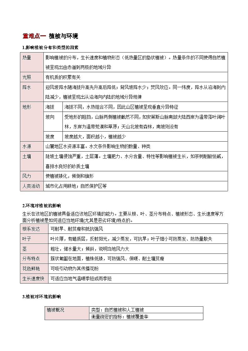
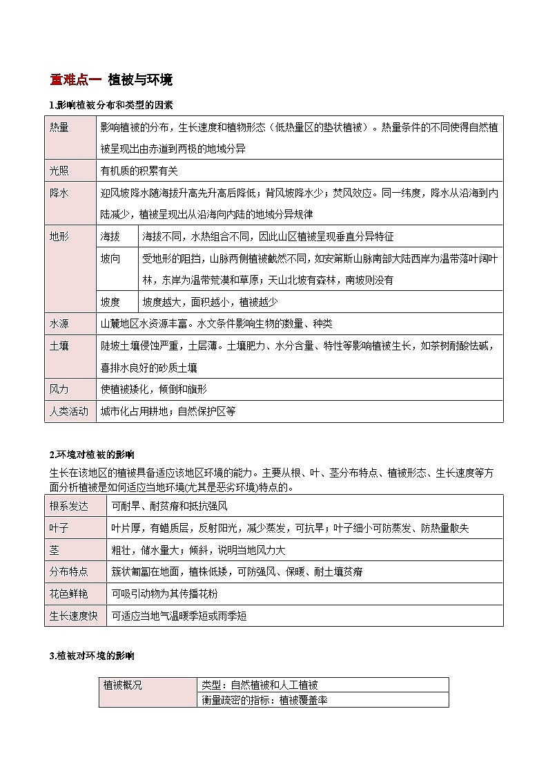
重难点一 植被与环境
1.影响植被分布和类型的因素
2.环境对植被的影响
生长在该地区的植被具备适应该地区环境的能力。主要从根、叶、茎分布特点、植被形态、生长速度等方面分析植被是如何适应当地环境(尤其是恶劣环境)特点的。
3.植被对环境的影响
4.生物多样性的分析思路
(2024·重庆·高考真题)花粉日历可以反映一年内不同时期空气传播的花粉数量,常用于指导花粉过敏症的预防。某游客8月在西班牙南部滨海城市加的斯(36°32'N,6°18'W)度假时,出现了对油橄榄花粉过敏症状。治愈后在该地区内陆山地又出现对该花粉的过敏症状。如图为加的斯油橄榄科植物花粉日历。据此完成下面小题。
1.加的斯油橄榄科植物花粉季天气状况为( )
A.低温少雨B.高温少雨C.低温多雨D.高温多雨
2.该游客再次出现花粉过敏症状,可能是因为内陆山地油橄榄科植物( )
A.花粉更易传播B.植株更加高大C.附生植物更多D.开花日期更晚
(2024·新课标卷·高考真题)我国广西西南部某喀斯特地区(22.5°N附近),峰丛顶部多为旱生型矮林;峰丛洼地内为雨林,其顶层多被望天树(热带雨林的代表性树种)占据。2023年3月,调查人员在该地一个峰丛洼地内发现了高达72.4米的望天树(如图),打破了我国喀斯特地区“最高树”的记录。据此完成下面小题。
3.与我国同纬度多数地区相比,该地区峰丛洼地内发育雨林主要得益于( )
A.冬季气温较高B.夏季气温较高C.冬季降水较多D.夏季降水较多
4.该地区峰丛顶部多为旱生型矮林,主要原因是( )
A.气温低B.土层薄C.降水少D.土壤黏重
5.图中所示“最高树”出现的必备条件是该峰丛洼地( )
①生物多样性高 ②地形相对封闭 ③太阳辐射强 ④相对高差大
A.①③B.①④ C.②③D.②④
重难点二 土壤
1.土壤的构成
2.土壤形成
3.土壤性质
(2024·江西·高考真题)人类活动和气候变暖对土壤有机碳密度影响显著。云南省表层(0~20cm)土壤有机碳密度存在随海拔升高呈单峰变化的现象。下图示意1986年和2010年该省不同海拔范围的表层土壤有机碳密度。据此完成下面小题。
1.导致该省表层土壤有机碳密度随海拔呈单峰变化的直接因素是( )
A.降水B.温度C.地形D.植被
2.1986—2010年,该省以下海拔范围中,当地人类活动引起的表层土壤有机碳密度变化量最大的是( )
A.<1000mB.3000~4000mC.4000~5000mD.>5000m
3.1986—2010年,气候变暖对该省海拔5000m以上表层土壤有机碳密度变化的影响主要表现为( )
A.植被增多,有机碳来源增加B.温度升高,有机碳分解加快
C.冰川退缩,有机碳侵蚀减弱D.降水增加,有机碳侵蚀增强
(2024·浙江·高考真题)有机土在我国分布广泛,其有机质累积量超过分解量,有机质含量极高。下图为青藏高原有机土主要分布区示意图。完成下面小题。
4.图示有机土的成土环境特征是( )
A.冷湿B.冷干C.暖湿D.暖干
5.图示有机土分布区的主要植被是
A.稀树草原B.沼泽草甸C.山地针叶林D.荒漠草原
重难点三 地域分异规律
(2024·天津·高考真题)下图是澳大利亚地形和气候图读图,完成下面小题。
1.如果只考虑纬度地带性,那么25°S的植被类型应当是( )
A.荒漠B.低矮灌木丛C.泰加林D.苔原
2.下列关于澳大利亚东、西两岸水热条件不同的原因最准确的是( )
A.相对海拔高度差异大B.大气环流和海陆位置不同
C.两侧洋流性质相同D.盛行风不同
(2024·浙江·高考真题)南美洲赤道附近的钦博拉索峰海拔6310米。1802年该峰植被分布上限是4600米,2012年上升到5185米。研究表明植被上限上升段的土壤温度有所升高。完成下面小题。
3.从受热过程看,引起植被上限上升段土壤温度升高的主要原因是( )
A.地面辐射减少B.大气辐射减少
C.太阳辐射增加D.地面吸收增加
4.植被上限上升后,该山地垂直带谱中( )
A.雪线海拔高度下降B.上限植被是高山草甸
C.自然带的数量减少D.森林带向高海拔扩展
(2025·湖南长沙·一模)造礁珊瑚生活在热带浅海中,在生长的过程中会一层层分泌碳酸钙形成外骨骼。珊瑚对水温变化敏感,有一定的温度适应范围。科学家常钻取珊瑚骨骼岩芯样品,重建古代气候状况。2015年南海东沙环礁近四成珊瑚在厄尔尼诺事件中死亡。下图示意世界某区域珊瑚礁分布情况。据此完成下列小题。
1.造成图示范围东西部珊瑚礁数量差异的主要原因是( )
A.降水B.洋流C.纬度D.光照
2.科学家重建古代气候状况需要测量珊瑚礁的( )
A.面积大小B.颜色类型C.生长速率D.水域深度
3.导致2015年南海东沙环礁近四成珊瑚死亡的机制是( )
A.热带太平洋西部水温偏高-南海云量增多-南海水温降低
B.热带太平洋西部水温偏高-南海云量减少-南海水温升高
C.热带太平洋西部水温偏低-南海云量增多-南海水温降低
D.热带太平洋西部水温偏低-南海云量减少-南海水温升高
(2025·重庆·一模)植物在冬季经过接近或低于0℃的低温环境后,能减少春季开花发芽始期积温需求,这种逆境下的低温效应称为植物的"冷激效应"。植物开花发芽始期积温需求与冷激呈显著负相关关系。研究发现,我国东北地区植物开花发芽始期积温需求低且多年变化不显著,与我国东北同纬度的欧洲西部植物“冷激效应”敏感度更高。据此完成下面小题。
4.我国东北地区植物开花发芽始期积温需求低且多年变化不显著,是因为( )
A.冬季降雪总量大B.冬季低温时间长
C.春季气温回升快D.春季降水总量小
5.欧洲西部植物“冷激效应”敏感度更高是因为冬季( )
A.气温更高B.降水更多C.光照更强D.风力更大
6.根据"冷激效应"原理,全球气候变暖使我国北方地区植物开花发芽始期( )
A.消失B.提前C.延迟D.延长
(2025·湖南长沙·一模)某中学开展地理野外考察,在考察过程中观察到考察点1植被茂密,为阔叶林,考察点2植被相对稀疏,为针阔混交林。同学们采集了两考察点典型树木的叶片制作植物标本,发现同种植物叶片存在差异。查询资料了解该地针叶树为马尾松,是20世纪50年代当地植树造林选取的先锋树种。下图示意此次考察的路线及主要考察点。据此完成下列小题。
7.造成考察点1和考察点2植被差异的主要原因是( )
A.坡向B.热量C.水分D.土壤
8.两考察点同种植物叶片的特征可能为( )
A.考察点1叶片为肉质
B.考察点1叶片内卷
C.考察点2叶片面积更大
D.考察点2叶片革质层更厚
9.经过自然演替,未来该区域两考察点植被将会( )
A.以针叶林为主,差异不断缩小
B.以阔叶林为主,差异不断缩小
C.植被类型不变,差异不断扩大
D.植被类型改变,差异不断扩大
(2025·云南·模拟预测)石灰岩被溶蚀后,不溶性组分积累转化为岩溶残积层,该层可成为成土母质。残积层及耕作层中的有机质分解和生物呼吸,能产生岩溶作用所需的大量二氧化碳。如图是我国西南岩溶区一处类型石灰岩风化壳剖面。下表为采样点的部分元素测试教据(元素百分含量以氧化物形式表示)。完成下面小题。
10.读表测试数据表明,在石灰岩溶蚀过程中( )
A.铁、钛元素流失B.钙、镁元素流失C.镁、铁元素富集D.钛、钙元素富集
11.图中岩溶残积层最可能呈现的颜色是( )
A.红褐色B.灰白色C.暗黑色D.青灰色
12.根据剖面结构,推测最有利于岩溶作用发生的层位是( )
A.旱地耕作层B.岩溶残积层C.岩粉及碎裂岩层D.基岩层
(2024·重庆北碚·一模)重庆万州的长江江畔因三峡水库水位涨落形成了23km²的消落带,在此引种了1500亩耐水湿、耐盐碱、抗风性强的中山杉后,每年特定季节都可以看到红绿相交的“水中彩林”。据此完成下面小题。
13.“水中彩林”景观最可能出现的季节是( )
A.春末夏初B.夏末秋初
C.秋末冬初D.冬末春初
14.万州区引种大量中山杉的主要目的是( )
A.减缓水土流失B.防治河岸盐碱化
C.抵御生物入侵D.防水体富营养化
(2025·四川·模拟预测)某山地位于我国季风区,山麓海拔约250m,年降水量550~790mm,年均温10.8℃。海拔1000m以下受人为活动干扰,当前为次生植被。表为该山地不同海拔高度土壤有机碳含量(即土壤有机质中的碳元素含量)。完成下面小题。
15.该山地草甸分布区土壤有机碳含量高的气候原因,是草甸所在地带( )
A.气温低B.降水少C.风速大D.光照强
16.若不受人为干扰,该山地海拔250~700m植被演替到成熟阶段的地带性植被是( )
A.疏林灌丛、疏林灌丛B.疏林灌丛、亚热带常绿阔叶林
C.温带落叶阔叶林、温带落叶阔叶林D.亚热带常绿阔叶林、温带落叶阔叶林
(2025·内蒙古·模拟预测)加密造林指在已经存在树木的区域增加株数。某类植被分布区的加密造林潜力与该区内的植被覆盖度和裸地覆盖度关系密切。如图示意青藏高原各类植被分布区内的植被覆盖度和裸地覆盖度。完成下面小题。
17.推断图中甲、乙、丙、丁植被类型分别是( )
A.针叶林、阔叶林、荒漠、草原B.阔叶林、针叶林、草原、荒漠
C.针叶林、阔叶林、草原、荒漠D.阔叶林、针叶林、荒漠、草原
18.与阔叶林分布区相比,针叶林分布区适宜加密造林的原因可能是( )
①占地面积大②生物多样性低③分层较简单④植被覆盖度低
A.①②B.①④C.②③D.③④
(2024·江苏连云港·模拟预测)2024年11月28日,新疆于田县塔克拉玛干沙漠边缘的沙地栽上了玫瑰、红柳等,实现“锁边合拢”,极大强化了生态屏障功能,为经济社会发展提供了坚实保障。据此完成下面小题。
19.该区域天然植被的特征是( )
A.有革质叶B.茎面光滑C.根系短小D.叶片较小
20.绿色阻沙防护带“锁边合拢”对区域生态环境的有利影响是( )
A.保障农业生产稳定B.改善城镇人居环境
C.保障基础设施安全D.提高了生物多样性
(2024·河北邯郸·二模)与同区域的热带季雨林相比,西双版纳喀斯特森林的植物具有更强的叶片保水能力和更高的光合水分利用率,下图示意2020年西双版纳喀斯特地区多花白头树树干径向变化,图中“”表示某日的监测结果。据此完成下面小题。
21.西双版纳喀斯特森林与同区域热带季雨林的主要环境差异是( )
A.热量B.降水C.光照D.土壤
22.西双版纳喀斯特地区多花白头树主要生长期在( )
A.3~5月B.6~8月C.9~11月D.12~次年2月
23.影响西双版纳喀斯特地区多花白头树生长期内生长速度变化的主要因素是( )
①气温②降水③光照④土壤
A.①③B.①④C.②③D.②④
24.(2025·全国·模拟预测)阅读材料,完成下列要求。
土壤侵蚀模数是指单位时段内单位水平投影面积上的土壤侵蚀总量,是土壤侵蚀强度分级的主要指标。影响土壤侵蚀模数的因素有降水、土壤可蚀性、地形坡度、植被及耕作方式等。
白沙河是岷江上游支流,白沙河流域位于四川省都江堰市境内,流域内山高坡陡,降雨集中且强度大。白沙河流域距离2008年汶川地震震中不足50km,地震对该流域土壤侵蚀产生了较强影响。下表为白沙河流域2020年不同海拔梯度的土壤侵蚀情况统计表。
(1)描述白沙河流域土壤年侵蚀量随海拔的变化特征。
(2)不同海拔梯度相比,白沙河流域海拔≥4000m地区土壤侵蚀模数最大,但年侵蚀量较小。对此作出合理解释。
(3)说明地震对白沙河流域土壤侵蚀的影响。
25.(2025·云南·模拟预测)阅读图文资料,完成下列要求。
对荷兰浅水湖泊研究发现,处于清水态的湖泊,随着入湖磷的增加,会出现浮游植物增多等现象;当湖水总磷浓度超过临界值后,沉水植物(全部位于水面下,根部固着于底泥的高等水生植物)快速减少,直至消亡,湖泊由清水态转变为浊水态。湖泊处于浊水态时,沉水植物消亡促进底泥再悬浮,磷更易向湖水中释放;控制外源输入后,湖水中总磷浓度降低,湖泊缓慢地由浊水态恢复为清水态。下图为湖泊两种状态转变过程中沉水植物覆盖度与湖水总磷浓度关系的示意图。
(1)阐述磷过量输入导致湖泊沉水植物消亡的原理。
(2)分析控制磷输入后,湖泊由浊水态恢复为清水态缓慢的原因。
(3)简述该项研究对湖泊保护的启示。
课程标准
三年考情分析
2025考向预测
1.1通过野外观察或运用土壤标本,说明土壤的主要形成因素。
1.2通过野外观察或运用视频、图像,识别主要植被,说明其与自然环境的关系。
1.3运用图表并结合实例,分析自然环境的整体性和地域分异规律。
2024天津卷:地域分异规律;
2024海南卷:自然环境的整体性;
2024江西卷:土壤;
2024重庆卷:植被的影响因素;
2024浙江卷:土壤;
2024河北卷:土壤形成;
【高考命题】自然环境的整体性与差异性是自然地理的热门命题方向,在考察的过程,往往会运用地理现象来进行原理的分析与运用,需要考生重点把握如何运用整体性和差异性的思维去思考地理问题。
【高考预测】可以预测,今后的高考命题对整体性与差异性的考察依然热门,尤其是差异性的考察。借助一定的地理背景、地理问题、地理现象的产生,去运用整体性与差异性的思维分析其过程。考生需要重点培养自己的地理思维。
2023重庆卷:土壤形成;
2023辽宁卷:土壤的形成;
2023江苏卷:地域分异规律;
2023广东卷:植被对环境的影响;
2022天津卷:土壤的形成;
2022北京卷:植被类型;
2022江苏卷:地域分异规律;
热量
影响植被的分布,生长速度和植物形态(低热量区的垫状植被)。热量条件的不同使得自然植被呈现出由赤道到两极的地域分异
光照
有机质的积累有关
降水
迎风坡降水随海拔升高先升高后降低;背风坡降水少;焚风效应。同一纬度,降水从沿海到内陆减少,植被呈现出从沿海向内陆的地域分异规律
地形
海拔
海拔不同,水热组合不同,因此山区植被呈现垂直分异特征
坡向
受地形的阻挡,山脉两侧植被截然不同,如安第斯山脉南部大陆西岸为温带落叶阔叶林,东岸为温带荒漠和草原;天山北坡有森林,南坡则没有
坡度
坡度越大,面积越小,植被越少
水源
山麓地区水资源丰富。水文条件影响生物的数量、种类
土壤
陡坡土壤侵蚀严重,土层薄。土壤肥力、水分含量、特性等影响植被生长,如茶树耐酸怯碱,喜排水良好的砂质土壤
风力
使植被矮化,倾倒和旗形
人类活动
城市化占用耕地;自然保护区等
根系发达
可耐旱、耐贫瘠和抵抗强风
叶子
叶片厚,有蜡质层,反射阳光,减少蒸发,可抗旱;叶子细小可防蒸发、防热量散失
茎
粗壮,储水量大;倾斜,说明当地风力大
分布特点
簇状匍匐在地面,植株低矮,可防强风、保暖、耐土壤贫瘠
花色鲜艳
可吸引动物为其传播花粉
生长速度快
可适应当地气温暖季短或雨季短
植被概况
类型:自然植被和人工植被
衡量疏密的指标:植被覆盖率
植被是自然带的重要指标
对自然环境的影响
防风固沙、减少侵蚀地貌的形成
调节温差、增加蒸腾、调节大气成分
植被丰富,保持水土:植被稀疏,侵蚀加剧
涵蓄水源,影响含沙量、下渗
对人类活动的影响
提供木材、草场
气候
热量和降水
地形
类型复杂多样;海拔高,气候垂直差异显著
生存空间
面积大,且自然条件差异大
封闭程度
独特物种必用
天敌情况、灾害及污染情况
人类活动影响
开发早晚;距人类活动地远近
优势物种
组成
特征
作用
关系
矿物质
①土壤的物质基础,成土母质 (风化壳或风化堆积物)风化形 成的土壤固体颗粒;
②经风化分解,释放一些养分 元素(钾、磷、钙、镁等),供 植物吸收
主要成分,土壤中矿物养分的主要来源
①彼此间有 密切联系, 共同形成了 土壤的肥力 特 性 ;
②肥力高低取决于水、肥、气、热四个因素的协调程度
有机质
(腐殖质)
①多集中在表层;
②释放氮,直接影响土壤肥力 的形成和发育
最重要成分,土壤肥力的物质基础,土壤形成发育的主要标志
空气
空气提供热量;水分供应养分 和水分 ;
贮存在土壤孔隙中,具有很大的流动性,使土壤能通气透水,蓄水保温
不可缺少的成分, 影响土壤的热量状 况
水分
成土母质
岩石的风化产物,是土壤发育的物质基础;成土母质决定了土壤矿物质的成分和养分状况,影响土壤的质地
颗粒较细→含粉粒和黏粒较多含砂粒较少;颗粒较粗→含砂粒较多,含粉粒和黏粒较少
残积物、坡积物→含石块较多;洪积物、冲积物→明显分层特征
基性岩母质→铁、锰、镁、钙含量高;酸性岩母质→硅、钠、钾含量高
气候
高寒环境
冻融风化为主,土壤发育程度低、土层薄、植被少,土壤贫瘠、多冻土
湿热环境
化学风化和生物风化强,生物生长快,有机质分解快,淋溶作用强,有机质含量少,土壤贫瘠、黏重、偏酸性,但土层厚
干旱环境
化学风化和生物风化弱,土壤发育程度低,土壤水分少,土壤贫瘠,土质疏松、偏碱性
冷湿环境
(中纬)
森林、草原有机质积累多,高温期短,分解慢,大量累积在表土层,土
层深厚,土壤肥沃
生物
植物
草类根系、树木的枯枝落叶为土壤提供有机质;
动物
动物排泄物、分泌物、残体提供有机质;动物搅动土体,改变土壤结构、孔隙度;
微生物
有机质在微生物作用下转化为腐殖质;植物吸收营养元素,储存在生物体内,微生物分解生物残体释放到土壤表层
地形
山地、山脊
坡度较大,地表物质的迁移速度快,土层薄。
山谷
河流发育,下渗多,土层厚,有机质较丰富,土壤肥沃。
高海拔
太阳辐射强,低温,地下水位高,冻土广布
山前冲积扇
矿物养分含量高,土层厚,水气组合较好,地下水位低,土壤肥沃
地形平坦
土层深厚,气候、生物条件稳定,外力侵蚀速率慢
坡向
阳坡:太阳辐射多,气温高,蒸发旺盛,土壤含水率低(祁连山);迎风坡:
降水多,下渗多,含水量大,土质粘重。
时间
土壤的形成是一个长时间的演化过程
人类活动
在人类的耕作下,形成了有利于农业生产的耕作土壤
合理的改造一一改善土壤的结构与性状,提高土壤生产能力,比如水稻土;
不合理的改造一一破坏土壤的结构与性状,导致土地退化
土壤性质
影响因素
土壤含水量
①“收”:大气降水、地下水、灌溉用水、冻土融化、积雪(冰川)融化等。
②“支”:蒸发、植物吸收和蒸腾、水分渗漏和径流(壤中流)。
③"储":最大储水量受土壤孔隙空间大小制约
土壤透气性
受土壤孔隙空间和土壤含水量的共同影响。
①土质疏松、土壤含水量小,土壤透气性好(但水分不足时,植物 会凋萎);②土质黏重、土壤含水量大,土壤透气性差(水分充足易 导致空气受到排挤,土壤温度下降,透气性减弱,土壤肥力下降)
土壤肥力
土壤肥力最终取决于水、肥、气、热的协调程度。
①“收”:外力搬运输入;自身有机质、矿物质产出(岩石风化、生物
分解);人类活动补充(施肥)等。
②“支”:植物吸收;雨水淋溶、径流侵蚀;不合理的人类活动等
土壤温度
①“收”:直接来源为太阳辐射。
②“支”:地面辐射、蒸发。
③“调”:土壤含水量增加导致土壤温度变化减小、人类活动(如覆盖黑膜可减少到达地面的太阳辐射,使土壤温度降低;覆盖透明膜可减少地面辐射的散失,提高土壤温度)
水平分异规律
由赤道到两极的地域分异规律
①更替方向:南北方向。②延伸方向:多东西方向(受地形影响,南、北美洲西海岸自然带南北延伸)。③自然带变化:常绿阔叶林→落叶阔叶林→针叶林→苔原→冰原。④主导因素:热量。
从沿海向内陆的地域分异规律
①看更替方向:垂直于海岸线方向。②看延伸方向:平行于海岸线方向。③看自然带变化:森林带→草原带→荒漠带。④看主导因素:水分。
垂直分异规律
分异原因
海拔越高,气温越低;降水随海拔先增多后减少;
自然带谱
基带
与当地水平自然带一致;
影响因素
海拔、相对高度、坡向、坡度、水热条件、人类活动等
雪线
含义
永久积雪与季节性积雪分界线
影响因素
气温
与气温成正相关
降水
与降水量呈负相关
坡度
与坡度呈正相关
火山喷发、地震、火灾也有相关性
林线
含义
上限为针叶林带最高海拔;干旱半干旱地区也有下限
影响因素
气温、降水、坡度等
地方性分异规律
受地形、岩石风化物等地方性因素影响,通过物质与能量再分配,形成了尺度较小的地域分异。
采样点编号
Fe2O3(%)
TiO2(%)
CaO(%)
MgO(%)
①
15.54
1.24
0.51
1.30
②
0.87
0.17
30.29
18.07
海拔(m)
植被类型
土壤剖面有机碳含量(g·kg-1)
0~10cm
10~20cm
20~40cm
250
灌草丛
6.7
4.5
3.9
700
疏林灌丛
10.1
5.4
4.3
1000
落叶阔叶林
11.7
7.5
5.0
1400
针阔混交林
18.1
13.6
10.1
1800
针叶林
24.4
20.6
17.2
2000
草甸
51.7
38.4
23.7
海拔/m
面积/km2
年侵蚀量/104t
侵蚀模数/(t·km-2·a-1)
面积比例/%
侵蚀量比例/%
<1000
13.22
0.60
450.97
3.67
1.06
1000-2000
148.15
17.25
1164.48
41.14
30.74
2000-3000
142.94
23.58
1649.48
39.69
42.01
3000-4000
52.23
12.89
2467.68
14.50
22.96
≥4000
3.59
1.81
5036.41
1.00
3.22
相关试卷
这是一份热点06 国家安全-2025年高考地理 热点 重点 难点 专练(新高考通用),文件包含热点06国家安全-2025年高考地理热点重点难点专练新高考通用原卷版docx、热点06国家安全-2025年高考地理热点重点难点专练新高考通用解析版docx等2份试卷配套教学资源,其中试卷共24页, 欢迎下载使用。
这是一份重难点02 地球上的大气-2025年高考地理 热点 重点 难点 专练(新高考通用),文件包含重难点02地球上的大气-2025年高考地理热点重点难点专练新高考通用原卷版docx、重难点02地球上的大气-2025年高考地理热点重点难点专练新高考通用解析版docx等2份试卷配套教学资源,其中试卷共61页, 欢迎下载使用。
这是一份重难点01 地球运动-2025年高考地理 热点 重点 难点 专练(新高考通用),文件包含重难点01地球运动-2025年高考地理热点重点难点专练新高考通用原卷版docx、重难点01地球运动-2025年高考地理热点重点难点专练新高考通用解析版docx等2份试卷配套教学资源,其中试卷共43页, 欢迎下载使用。

