


所属成套资源:高中生物一轮复习讲练含解析答案
高中生物一轮复习讲练第9讲光合作用含解析答案
展开
这是一份高中生物一轮复习讲练第9讲光合作用含解析答案,共78页。试卷主要包含了活动,08等内容,欢迎下载使用。
1.说明植物细胞的叶绿体从太阳光中捕获能量,这些能量在二氧化碳和水转变为糖与氧气的过程中,转换并储存为糖分子中的化学能。
2.活动:提取和分离绿叶中的色素。探究光照强度、CO2浓度等对光合作用强度的影响;关注光合作用与农业生产及生活的联系。
第1课时 绿叶中色素的提取、分离和光合作用的基本过程
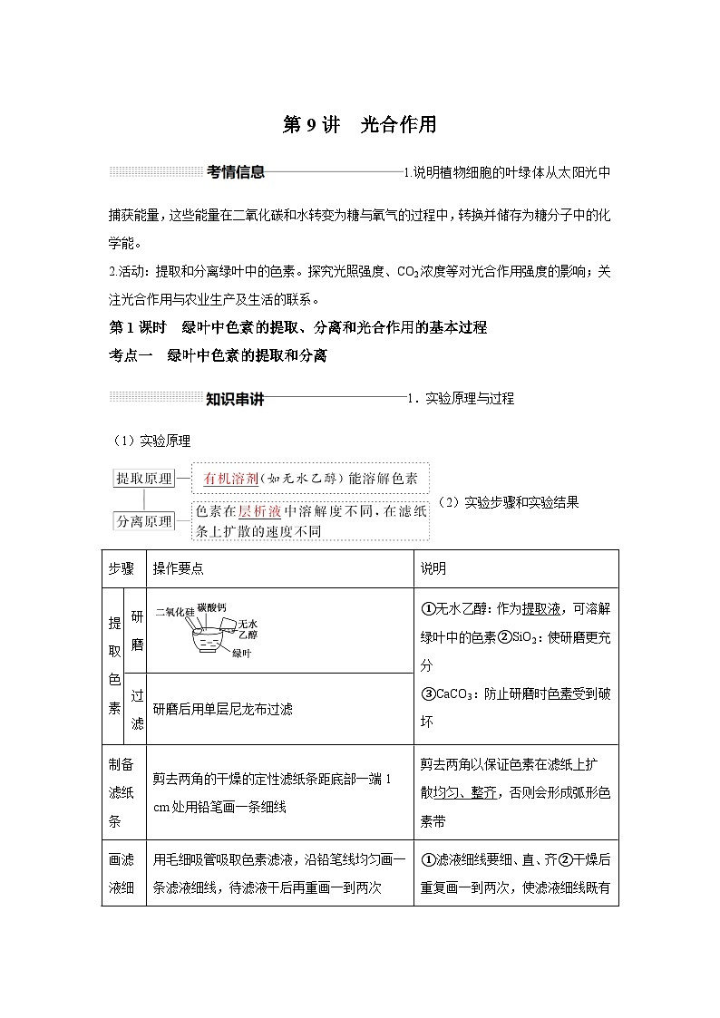
考点一 绿叶中色素的提取和分离
1.实验原理与过程
(1)实验原理
(2)实验步骤和实验结果
2.叶绿体中色素的吸收光谱
(1)分布:叶绿体类囊体薄膜上。
(2)功能:吸收、传递(四种色素)和转换光能(只有少量叶绿素a)。
由图可以看出:
①叶绿体中的色素只吸收可见光,而对红外光和紫外光等不吸收。
②叶绿素对红光和蓝紫光的吸收量大,类胡萝卜素对蓝紫光的吸收量大。
典型例题1 围绕光合色素的种类与功能考查生命观念与科学探究
1.1880年美国生物学家恩格尔曼设计了一个实验研究光合作用的光谱。他将棱镜产生的光谱投射到丝状水绵体上,并在水绵悬液中放入好氧细菌,观察细菌的聚集情况(如下图)。他得出光合作用在红光区和蓝光区最强。下列叙述正确的是
A.细菌的聚集情况说明细菌所含色素主要吸收红光和蓝紫光
B.这个实验的巧妙之处在于选用具有椭圆形叶绿体的丝状水绵体,便于实验结果的观察
C.这个实验的思路是好氧性细菌聚集多的地方,O2浓度高,水绵光合作用强
D.这个实验的自变量是不同的光强度,因变量是好氧细菌集中的地方
2.高等植物的光合作用依赖光合色素。不同环境条件下,叶绿素a和叶绿素b之间可以相互转化,这种转化称为“叶绿素循环”。研究发现,在适当遮光条件下,叶绿素a/叶绿素b的值会降低,以适应环境。下图是①②两种叶绿素的吸收光谱。下列关于叶绿素的叙述,正确的是
A.图中①和②主要分布在叶绿体的内膜上
B.利用纸层析法分离色素时,②应位于滤纸条的最下端
C.植物叶片呈现绿色是由于①②主要吸收绿光
D.弱光下①的相对含量增高有利于植物对弱光的利用
典型例题2 围绕光合作用的光谱考查科学思维及社会责任
经典高考题
3.植物光合作用的作用光谱是通过测量光合作用对不同波长光的反应(如O2的释放)来绘制的。下列叙述错误的是( )
A.类胡萝卜素在红光区吸收的光能可用于光反应中ATP的合成
B.叶绿素的吸收光谱可通过测量其对不同波长光的吸收值来绘制
C.光合作用的作用光谱也可用CO2的吸收速率随光波长的变化来表示
D.叶片在640~660 nm波长光下释放O2是由叶绿素参与光合作用引起的
4.研究人员对日光温室内的番茄叶片补充等强度不同波长的光,测得番茄光合速率的日变化情况如图。下列叙述错误的是( )
A.据图分析,在10:00左右适当补充红光,对番茄的生长最有效
B.14:00~16:00,引起三组黄瓜光合速率均降低的主要因素是室内CO2浓度过低
C.9:00~11:00对照组CO2固定量比补蓝光组多
D.12:30时,若适当提高温室内CO2浓度,短时间番茄植株中三碳化合物的合成速率上升
典型例题3 教材基础
2020·江苏卷,T6
5.采用新鲜菠菜叶片开展“叶绿体色素的提取和分离”实验,下列叙述错误的是( )
A.提取叶绿体色素时可用无水乙醇作为溶剂
B.研磨时加入CaCO3可以防止叶绿素被氧化破坏
C.研磨时添加石英砂有助于色素提取
D.画滤液细线时应尽量减少样液扩散
6.某同学在进行“绿叶中色素的提取和分离”实验时,进行了以下操作:①将5g新鲜菠菜叶片剪碎放入研钵中,加入无水乙醇后直接进行研磨;②将预备好的滤纸条一端剪去两角,在距这一端1cm处用钢笔画一条横线;③为增强实验效果,将滤液细线画粗些;④将滤纸条画有滤液细线的一端朝下,轻轻插入层析液中,让滤液细线浸入层析液中。该同学的操作有误的是( )
A.①B.①②C.①②③D.①②③④
典型例题4 拓展延伸
[2023·广东梅州三模]
7.为探究何种色膜有利于棉花叶的光合作用,研究人员首先测定了不同遮光环境下的光照强度,然后将长势一致的棉花植株随机均分为A、B、C、D四组,通过不同遮光处理一周后,测得结果如下表所示。下列分析错误的是( )
A.通过实验可知,为了保证大棚内棉花产量最好使用黄色透光膜
B.导致四组棉花叶片净光合速率不同的环境因素主要是光照强度和光的波长
C.将处理后的四组棉花同时置于自然光下,叶绿体中生成NADPH最多的是D组
D.对长势相同的棉花进行上述遮光处理,短时间内,D组细胞叶绿体中C3含量比C组低
8.植物的生长发育需要根从土壤中吸收水分和各种矿质元素,科学实验发现土壤中缺磷会导致植株矮小,叶色暗绿。依据叶色变化判断可能是缺少类胡萝卜素,试设计实验探究叶色暗绿是否是因为缺磷造成类胡萝卜素缺乏所致。实验所需主要用具、试剂:烧杯、漏斗、试管、研钵、完全培养液,仅缺磷的完全培养液,无水乙醇,SiO2 ,CaCO3 、层析液等。
实验材料:正常生长的黄瓜幼苗。
实验假设:
实验步骤:
第一步:取两个烧杯编号为 A、B,各放入同样数量、 的黄瓜幼苗。
第二步:A 烧杯中加入完全培养液, B 烧杯中加入等量的 ,置于相同且适宜的条件下培养,培养到两组黄瓜幼苗叶片出现差异为止。
第三步:分别从 A、B 两组中选取 ,用 提取叶片色素,用 法分离色素,观察比较 。
实验结果预测:
(1)A、B 两组类胡萝卜素色素带宽度和颜色一致,说明缺磷导致的叶色暗绿,不是由于类胡萝卜素缺乏所致。
(2) 。
1.叶片颜色变化的原因分析
2.对影响叶绿素合成的三大因素的归纳
3.实验注意事项
4.绿叶中色素提取和分离实验异常现象分析
(1)收集到的滤液绿色过浅的原因分析
①未加SiO2,研磨不充分。
②使用放置数天的绿叶,滤液色素(叶绿素)太少。
③一次加入大量的无水乙醇,提取浓度太低(正确做法:分次加入少量无水乙醇提取色素)。
④未加CaCO3或加入过少,色素分子被破坏。
(2)滤纸条色素带重叠:没经干燥处理,滤液线不能达到细、齐、直的要求,使色素扩散不一致造成的。
(3)滤纸条看不到色素带:①忘记画滤液细线;②滤液细线接触到层析液,且时间较长,色素全部溶解到层析液中。
(4)滤纸条只呈现胡萝卜素、叶黄素色素带:忘记加碳酸钙导致叶绿素被破坏或所用叶片为“黄叶”。
考点二 光合作用的基本原理
1.光合作用的过程
(1)反应式:CO2+H2O (CH2O)+O2。
(2)基本过程[据图填空]
①NADPH②2C3③ADP+Pi④O2⑤(CH2O)
2.光反应与暗反应的比较
情境长句·练思维
9.光照适宜时,当暗反应速率增大时光反应速率也会增大,原因是 。
10.NADPH积累会限制光合速率的原因是 。
11.有些棉花在特定环境中气孔会出现周期性开合现象,被称为“气孔振荡”。“气孔振荡”的具体意义是 。
12.干旱条件下,很多植物的光合作用速率降低,主要原因是 。
13.将叶绿体的内膜和外膜破坏后,加入缓冲液形成悬浮液,发现黑暗条件下悬浮液中不能产生糖,原因是 。
典型例题1 围绕光合作用历程考查生命观念与科学探究
14.下列关于光合作用探究历程中相关实验的描述,错误的是( )
A.饥饿处理后,天竺葵叶片曝光部位可向遮光部位运输小分子有机物
B.受到均匀光照时,好氧菌分布在水绵带状叶绿体所有受光照部位
C.改变水中H2180所占的比例,小球藻释放的氧气中1802所占的比例也随之变化
D.供给小球藻14CO2,叶绿体内含14C的三碳化合物会不断积累
15.1941年,鲁宾和卡门为了研究光合作用产生的氧气是否来自于水,设计了如图A的装置,得到了图B所示的氧气中18O百分比的三个试验结果。下列叙述正确的是( )
A.该实验的自变量为18O标记的反应物类型
B.该装置加 NaHCO3溶液的目的是保持溶液pH的稳定
C.实验中阀门1必须打开用于收集试管中产生的气体,阀门2要保持关闭
D.科学家可根据在水与氧气中18O的百分比的一致性就得出“氧气来自于水”的结论
典型例题2 围绕光合作用的过程考查生命观念与社会责任
16.磷酸丙糖不仅是光合作用中最先产生的糖,也是光合作用产物从叶绿体运输到细胞质基质的主要形式。如图为某植物光合作用产物的合成与运输示意图。下列相关说法正确的是( )
A.a表示的物质是ATP,它也可以在叶绿体基质中合成
B.磷酸丙糖应该是一种五碳化合物
C.磷酸丙糖是暗反应产物,在细胞质基质中合成淀粉
D.若图中表示的磷酸转运器活性受抑制,会导致光合速率下降
2020·山东等级考
17.人工光合作用系统可利用太阳能合成糖类,相关装置及过程如下图所示,其中甲、乙表示物质,模块3中的反应过程与叶绿体基质内糖类的合成过程相同。
(1)该系统中执行相当于叶绿体中光反应功能的模块是 ,模块3中的甲可与CO2结合,甲为 。
(2)若正常运转过程中气泵突然停转,则短时间内乙的含量将 (填:增加或减少)。若气泵停转时间较长,模块2中的能量转换效率也会发生改变,原因是 。
(3)在与植物光合作用固定的CO2量相等的情况下,该系统糖类的积累量 (填:高于、低于或等于)植物,原因是 。
(4)干旱条件下,很多植物光合作用速率降低,主要原因是 。人工光合作用系统由于对环境中水的依赖程度较低,在沙漠等缺水地区有广阔的应用前景。
1.光合作用过程中C、H、O的转移途径
2.光反应和暗反应的比较
3.环境改变时光合作用各物质含量的变化分析
(1)“过程法”分析各物质变化
如图中Ⅰ表示光反应,Ⅱ表示CO2的固定,Ⅲ表示C3的还原,当外界条件(如光照、CO2)突然发生变化时,分析相关物质含量在短时间内的变化:
(2)“模型法”表示C3和C5的含量变化
注:起始值C3高于C5(约其2倍)
4.连续光照和间隔光照下的有机物合成量分析
(1)光反应为暗反应提供的NADPH和ATP在叶绿体基质中有少量的积累,在光反应停止时,暗反应仍可持续进行一段时间,有机物还能继续合成。
(2)在总光照时间、总黑暗时间均相同的条件下,光照和黑暗间隔处理比一直连续光照处理有机物积累量要多。
[2023·广东卷]
18.光合作用机理是作物高产的重要理论基础。大田常规栽培时,水稻野生型(WT)的产量和黄绿叶突变体(ygl)的产量差异不明显,但在高密度栽培条件下ygl产量更高,其相关生理特征见下表和图。(光饱和点:光合速率不再随光照强度增加时的光照强度;光补偿点:光合过程中吸收的CO2与呼吸过程中释放的CO2等量时的光照强度。
分析图表,回答下列问题:
(1)ygl叶色黄绿的原因包括叶绿素含量较低和 ,叶片主要吸收可见光中的 光。
(2)光照强度逐渐增加达到2000μml m-2 s-1时,ygl的净光合速率较WT更高,但两者净光合速率都不再随光照强度的增加而增加,比较两者的光饱和点,可得ygl WT(填“高于”、“低于”或“等于”)。ygl有较高的光补偿点,可能的原因是叶绿素含量较低和 。
(3)与WT相比,ygl叶绿素含量低,高密度栽培条件下,更多的光可到达下层叶片,且ygl群体的净光合速率较高,表明该群体 ,是其高产的原因之一。
(4)试分析在0~50μml m-2 s-1范围的低光照强度下,WT和ygl净光合速率的变化,在给出的坐标系中绘制净光合速率趋势曲线 。在此基础上,分析图a和你绘制的曲线,比较高光照强度和低光照强度条件下WT和ygl的净光合速率,提出一个科学问题 。
[2023·全国甲卷]
19.某同学将从菠菜叶中分离到的叶绿体悬浮于缓冲液中,给该叶绿体悬浮液照光后糖产生。回答下列问题。
(1)叶片是分离制备叶绿体的常用材料,若要将叶肉细胞中的叶绿体与线粒体等其他细胞器分离,可以采用的方法是 (答出1种即可)。叶绿体中光合色素分布 上,其中类胡萝卜素主要吸收 (填“蓝紫光”“红光”或“绿光”)。
(2)将叶绿体的内膜和外膜破坏后,加入缓冲液形成悬浮液,发现黑暗条件下悬浮液中不能产生糖,原因是 。
(3)叶片进行光合作用时,叶绿体中会产生淀粉。请设计实验证明叶绿体中有淀粉存在,简要写出实验思路和预期结果。
2019·江苏,17
20.如图为某次光合作用色素纸层析的实验结果,样品分别为新鲜菠菜叶和一种蓝藻经液氮冷冻研磨后的乙醇提取液。下列叙述正确的是
A.研磨时加入CaCO3过量会破坏叶绿素
B.层析液可采用生理盐水或磷酸盐缓冲液
C.在敞开的烧杯中进行层析时,需通风操作
D.实验验证了该种蓝藻没有叶绿素b
2022·辽宁,22
21.浒苔是形成绿潮的主要藻类。绿潮时浒苔堆积在一起,形成大量的“藻席”,造成生态灾害。为研究浒苔疯长与光合作用的关系,进行如下实验:
Ⅰ.光合色素的提取、分离和含量测定
(1)在“藻席”的上、中、下层分别选取浒苔甲为实验材料,提取、分离色素,发现浒苔甲的光合色素种类与高等植物相同,包括叶绿素和 。在细胞中,这些光合色素分布在 。
(2)测定三个样品的叶绿素含量,结果见下表。
数据表明,取自“藻席”下层的样品叶绿素含量最高,这是因为 。
Ⅱ.光合作用关键酶Y的粗酶液制备和活性测定
(3)研究发现,浒苔细胞质基质中存在酶Y,参与CO2的转运过程,利于对碳的固定。
酶Y粗酶液制备:定时测定光照强度并取一定量的浒苔甲和浒苔乙,制备不同光照强度下样品的粗酶液,流程如图1。
粗酶液制备过程保持低温,目的是防止酶降解和 。研磨时加入缓冲液的主要作用是 稳定。离心后的 为粗酶液。
(4)酶Y活性测定:取一定量的粗酶液加入到酶Y活性测试反应液中进行检测,结果如图2。
在图2中,不考虑其他因素的影响,浒苔甲酶Y活性最高时的光照强度为 μml·m-2·s-1(填具体数字),强光照会 浒苔乙酶Y的活性。
2020·江苏·27
22.大豆与根瘤菌是互利共生关系,下图所示为大豆叶片及根瘤中部分物质的代谢、运输途径,请据图回答下列问题:
(1)在叶绿体中,光合色素分布在 上;在酶催化下直接参与CO2固定的化学物质是H2O和 。
(2)上图所示的代谢途径中,催化固定CO2形成3-磷酸甘油酸(PGA)的酶在 中,PGA还原成磷酸丙糖(TP)运出叶绿体后合成蔗糖,催化TP合成蔗糖的酶存在于 。
(3)根瘤菌固氮产生的NH3可用于氨基酸的合成,氨基酸合成蛋白质时,通过脱水缩合形成 键。
(4)CO2和N2的固定都需要消耗大量ATP。叶绿体中合成ATP的能量来自 ;根瘤中合成ATP的能量主要源于 的分解。
(5)蔗糖是大多数植物长距离运输的主要有机物,与葡萄糖相比,以蔗糖作为运输物质的优点是 。
一、选择题:每小题给出的四个选项中只有一个符合题目要求。
23.如图是对菠菜叶片叶绿体色素分离的结果示意图。下列相关分析正确的是( )
A.a的操作目的是方便层析液的吸附
B.b选用铅笔细线能够促进色素的层析
C.如果c、d带宽减小一定是忘记添加碳酸钙
D.色素f在层析液中的溶解度最大
24.下列关于光合作用探究历程的叙述,错误的是( )
A.希尔的实验说明水的光解产生氧气,且氧气中的氧元素完全来自水
B.在恩格尔曼的实验中,受到均匀光照,好氧菌分布在水绵带状叶绿体所有受光照部位
C.鲁宾和卡门的实验中,改变水中H218O的所占比例,植物释放的18O2的所占比例也随之改变
D.供给小球藻14CO2,叶绿体内的三碳化合物首先出现14C
2023·湖南邵阳高三模拟
25.如图所示的实验中,试管中色素若是分别来自水稻的叶黄素缺失突变体叶片和缺镁条件下生长的水稻叶片,则在光屏上形成较明显暗带的条数分别是( )
A.1、1B.1、2C.2、2D.2、1
26.下列有关叶绿体和线粒体内部分代谢活动的叙述,正确的是( )
A.叶绿体内:CO2→C3→C6H12O6,线粒体内:C6H12O6→C3→CO2
B.两种细胞器都与能量转换有关,都能产生ATP
C.ATP和[H]在叶绿体中随水的分解而产生,在线粒体中随水的生成而产生
D.两种细胞器都具有较大的膜面积和相同的酶系统,有利于代谢高效的进行
2023·江苏海安高级中学高三练习
27.卡尔文将14C标记的CO2通入正在进行光合作用的小球藻培养液中,然后在培养后不同时间(0.5s、3s、10s等)将培养液迅速倾入热乙醇中以杀死细胞,最后利用层析法和放射自显影技术进行物质的分离和鉴定,实验结果如下图。下列相关分析不正确的是( )
A.用14C标记CO2可排除细胞中原有物质的干扰
B.热乙醇处理的目的是停止光合作用的进行
C.推测暗反应的初产物可能是3-磷酸甘油酸
D.可依据放射性的强弱推测出暗反应的过程
28.下图表示某植物叶片暗反应中C3和C5化合物微摩尔浓度的变化趋势,该植物在Ⅰ阶段处于适宜环境条件下,Ⅱ阶段改变的环境条件是降低光照强度或者降低CO2浓度中的某一项。下列分析正确的是
A.图中物质甲转变成乙需要消耗光反应提供的ATP
B.图中Ⅱ阶段所改变的环境条件是降低了光照强度
C.Ⅱ阶段甲上升是因为叶绿体中[ H ]和ATP的积累
D.Ⅱ阶段光合速率最大时所需光照强度比Ⅰ阶段低
29.为探究叶绿体在光下利用ADP和Pi合成ATP的动力,科学家在黑暗条件下进行了如下实验,有关分析正确的是( )
A.黑暗的目的是为了与光照作对照
B.pH=4的缓冲液模拟的是叶绿体基质的环境
C.ADP和Pi形成ATP后进入类囊体腔内
D.类囊体膜两侧的pH差是叶绿体形成ATP的动力
二、选择题:每小题给出的四个选项中有一个或多个符合题目要求。
2023·湖南衡阳高三模拟
30.叶黄素是一种存在于人眼视网膜上的类胡萝卜素,具有抗氧化活性和减少可见光损伤视网膜的功能。下列相关叙述不正确的是( )
A.叶黄素可减少光损伤视网膜与其主要吸收红光有关
B.绿色植物叶肉细胞中的叶黄素主要分布在液泡中
C.在层析液中,叶黄素的溶解度大于叶绿素的
D.秋季叶片变黄主要与叶片不能合成叶绿素有关
2023·辽宁鞍山高三检测
31.淀粉和蔗糖是光合作用的主要终产物,其合成过程如下图所示。细胞质内形成的蔗糖可以通过跨膜运输进入液泡进行临时性贮藏,该过程是由位于液泡膜上的蔗糖载体介导的逆蔗糖浓度梯度运输。下列说法正确的是( )
A.参与蔗糖生物合成的酶位于叶绿体基质中
B.呼吸抑制剂不会抑制蔗糖进入液泡的过程
C.细胞质基质中Pi不会影响叶绿体中的淀粉的合成量
D.磷酸丙糖的输出量过多会影响C5的再生,使暗反应速率下降
32.如图为叶绿体结构与功能示意图,字母表示叶绿体的结构(A为膜结构),数字表示有关物质。下列叙述正确的是( )
A.参与光合作用的色素位于图中的A部分
B.③进入叶绿体后,通过固定形成⑤物质
C.若突然停止光照,B中④的含量会升高
D.用18O标记①,可在②中检测到18O
33.通常情况下,光合作用依赖叶绿素a来收集、转化可见光,用于光合作用。研究发现某些蓝细菌在近红外光环境下生长时,含有叶绿素a的光合系统会失效,而含有叶绿素f的光合系统会启动。进一步研究发现,叶绿素f能吸收、转化红外光,用于光合作用。下列有关叙述不正确的是( )
A.培养蓝细菌研究光合作用时,需提供葡萄糖作为碳源
B.叶绿素f主要分布在蓝细菌叶绿体类囊体薄膜上
C.叶绿素f能够吸收、转化红外光,体现了蓝细菌对环境的适应
D.在正常光照条件下,蓝细菌会同时吸收可见光和红外光进行光合作用
三、非选择题
2023·江苏连云港高三模拟
34.下图为光反应示意图,PSⅠ和PSⅡ分别是光系统Ⅰ和光系统Ⅱ,是叶绿素和蛋白质构成的复合体,能吸收利用光能进行电子的传递,PQ、Cytbf、PC是相关蛋白质,其中PQ在传递电子的同时能将H+运输到类囊体腔中。ATP合酶由CF0和CF1两部分组成,在进行H+顺浓度梯度运输的同时催化ATP的合成。据图回答下列问题。
(1)上图说明生物膜具有 功能。与植物细胞膜上的蛋白质相比,类囊体薄膜上的蛋白质具有的独特功能是 。
(2)O2是水光解的产物,其中需要的光能是通过 (填“PSⅠ”或“PSⅡ”)吸收利用的。在光系统Ⅰ中发生的物质变化是 。NADPH和ATP中都有化学能,NADPH中的化学能来自 (填光系统名称)吸收和转换的光能。
(3)类囊体薄膜上的ATP合酶是一种可逆性复合酶,既能利用 (能量)合成ATP,又能水解ATP将质子从基质泵到膜间隙。线粒体中的ATP合酶分布的场所是 。
(4)某种农药与PQ竞争限制了电子传递的速率,若用该农药处理破坏内外膜的叶绿体,会导致ATP的含量 (填“显著上升”或“显著下降”或“不变”)。
35.甲醛是家装的主要污染物,对动植物细胞均有毒害作用。科研人员为提高室内观赏植物天竺葵吸收甲醛的能力,将酵母菌的DAS蛋白基因和DAK蛋白基因导入天竺葵的叶绿体中,转基因后甲醛同化途径如下图所示。请回答下列问题:
(1)图中物质①是 。
(2)转基因天竺葵同化甲醛的两条途径是:①甲醛→ →淀粉;②甲醛→ →淀粉。
(3)据图分析,DAS基因和DAK基因转化成功会对光合作用 过程产生直接影响。
(4)为了进一步测定转基因天竺葵同化甲醛的能力,研究人员取生长良好、株龄和长势一致的天竺葵,置于含相同浓度甲醛的玻璃容器中胁迫处理24h,同时以未放入天竺葵的空容器和容 器外的天竺葵为对照,测定容器内的甲醛浓度和叶片的气孔导度,结果如下图。
①实验结果表明转基因天竺葵吸收甲醛的能力比非转基因天竺葵 ,其主要原因是 基因成功表达,增加了甲醛的同化途径。
②转基因天竺葵在18:00至次日8:00时段内吸收甲醛的能力明显降低,结合甲醛转化途径,分析其原因可能是 。
③实验结果表明天竺葵在有甲醛环境中气孔导度会发生明显变化,其意义是 。
第2课时 影响光合作用的环境因素及其应用
考点一 探究环境因素对光合作用强度的影响
1.光合作用强度
(1)概念:植物在单位时间内通过光合作用制造糖类的数量。
(2)表示方法:用一定时间内原料消耗或产物生成的数量来定量表示。
2.探究光照强度对光合作用强度的影响
(1)实验原理:抽去圆形小叶片中的气体后,叶片在水中下沉,光照下叶片进行光合作用产生氧气,充满细胞间隙,叶片又会上浮。光合作用越强,单位时间内圆形小叶片上浮的数量越多。
(2)实验中变量分析
(3)实验流程
取材→排气→沉水→分组→光照→观察并记录。
(4)实验结果:在一定范围内,台灯与小烧杯的距离越近,单位时间内浮起的圆形小叶片也越多。
(5)实验结论:在一定范围内,随着光照强度不断增强,光合作用强度也增强(单位时间内圆形小叶片中产生的O2越多,浮起的圆形小叶片也越多)。
(6)注意事项
①打孔时要避开大的叶脉,因为其中没有叶绿体,而且会延长圆形小叶片上浮的时间,影响实验结果的准确性。
②为确保溶液中CO2含量充足,圆形小叶片可以放入NaHCO3溶液中。
3.影响光合作用强度的因素
(1)影响光合作用强度的内部因素:色素的含量、酶的含量和活性、叶龄等。
(2)影响光合作用强度的环境因素:光照强度、二氧化碳浓度、温度、水分等。只要影响到原料(CO2、水)、能量的供应(动力—光能),都可能是影响光合作用强度的因素。
情境长句·练思维
36.温室中种植蔬菜时,为提高产量可采取的措施有 (答两点)。
37.相比自然环境条件,植物工厂栽培黄瓜的优越性是 。
38.稻田施加氮肥后,水稻叶绿素含量明显提高,原因是 。
39.施肥过多会导致水稻光合作用速率下降,推测主要原因是 。
40.农业生产中,玉米和大豆常间作种植,间作指同一块土地上,分行或分带相间种植两种或两种以上作物的种植方式,请解释间作的意义(写出两点) 。
典型例题1 教材基础
41.在右图所示的玻璃容器中,注入一定浓度的NaHCO3溶液并投入少量的新鲜绿叶碎片,密闭后,设法减小液面上方的气体压强,会看到叶片沉入水中。然后再用光照射容器,又会发现叶片重新浮出液面。以下分析正确的是
A.改变温度,不影响叶片开始上浮所需的时间
B.改变光照强度,不影响叶片开始上浮所需的时间
C.改变NaHCO3溶液的浓度,不影响叶片开始上浮所需的时间
D.若将装置置于黑暗中,上浮的叶片又会下沉
典型例题2 拓展延伸
42.下图表示在一定的光照强度和温度下,植物光合作用强度增长率随CO2浓度变化的情况。请回答下列问题。
(1)图中在 点时光合作用速率达到最大值,此时限制光合作用速率的主要环境因素是 ,C点和D点相比,叶绿体中[H]的含量 (填“较低”“相等”或“较高”)。
(2)从生长状况、部位相同的棉花叶片上剪出大小相同的若干圆叶片,均分成若干份。抽干叶片细胞内的气体,然后,置于不同浓度的NaHCO3溶液中,给予相同且适宜的光照等条件(如左下图)。圆叶片进行光合作用释放氧气,部分氧气存在于叶肉细胞内和细胞间隙,导致圆叶片上浮。测量圆叶片上浮至液面所需时间,将记录结果绘成右下图。
①该实验的目的是 。
②从图解分析,b点比a点细胞内的C5含量 ,c点以后曲线上行,原因是 。
(3)另取相同的圆叶片若干,平均分成甲、乙、丙三组。甲组立即烘干处理并测得圆片干重为A,乙组保持湿润且置于黑暗密闭装置内,丙组保持湿润且置于有适宜光照强度的密闭装置内,一小时后,测得乙组圆叶片干重为B,丙组圆叶片干重为C。则叶片净光合速率为 ,实际光合速率为 (用A、B、C表示)。
1.实验装置分析
(1)自变量的设置:光照强度是自变量,通过调整台灯与烧杯之间的距离来调节光照强度的大小。
(2)中间盛水的玻璃柱的作用:吸收灯光的热量,避免光照对烧杯内水温产生影响。
(3)因变量是光合作用强度,可通过观测单位时间内被抽去空气的小圆形叶片上浮的数量或者是浮起相同数量的叶片所用的时间长短来衡量光合作用的强弱。
2.实验结果分析
(1)在黑暗情况下,植物叶片只进行细胞呼吸,吸收氧气,产生的二氧化碳较易溶于水,所以叶片沉在水底。细胞生理状态如图:
(2)在弱光下,此时的光合作用小于或等于细胞呼吸,叶片中仍然没有足够的氧气,叶片仍然沉在水底。细胞生理状态如图:
(3)在中、强光下,光合作用大于细胞呼吸,叶片中会有足够的氧气产生,从而充满了细胞间隙并释放到外界一部分,使叶片浮起来。细胞生理状态如图:
3.小圆形叶片上浮实验中的三个关注点
(1)叶片上浮的原因是光合作用产生O2大于有氧呼吸消耗的O2,不要片面认为只是光合作用产生了O2。
(2)打孔时要避开大的叶脉,因为叶脉中没有叶绿体,而且会延长小圆形叶片上浮的时间,影响实验结果的准确性。
(3)为确保溶液中CO2含量充足,小圆形叶片可以放入NaHCO3溶液中。
考点二 光合作用的影响因素及其应用
1.外部环境因素
(1)光照强度
①原理:光照强度通过影响植物的光反应进而影响光合速率。光照强度增加,光反应速度加快,产生的NADPH和ATP增多,使暗反应中C3还原过程加快,从而使光合作用产物增加。
②曲线分析
③应用:温室生产中,适当增强光照强度,以提高光合速率,使作物增产;阴生植物的光补偿点和光饱和点都较阳生植物低,间作套种农作物,可合理利用光能。
(2)CO2浓度
①原理:CO2影响暗反应阶段,制约C3的形成。
②曲线分析
图1中A点表示CO2补偿点,即光合速率等于呼吸速率时的CO2浓度,图2中A′点表示进行光合作用所需CO2的最低浓度。B点和B′点都表示CO2饱和点。
③应用:在农业生产上可以通过“正其行,通其风”、增施农家肥等增大CO2浓度,提高光合速率。
(3)温度
①原理:温度通过影响酶的活性影响光合作用。
②曲线分析
③应用:温室栽培植物时,白天调到光合作用最适温度,以提高光合速率;晚上适当降低温室内温度,以降低细胞呼吸速率,保证植物有机物的积累。
(4)水分
①原理:水既是光合作用的原料,又是体内各种化学反应的介质,如植物缺水导致萎蔫,使光合速率下降。另外,水分还能影响气孔的开闭,间接影响CO2进入植物体内。
②曲线分析
图1表明在农业生产中,可根据作物的需水规律,合理灌溉。图2曲线中间E处光合作用强度暂时降低,是因为温度高,蒸腾作用过强,部分气孔关闭,影响了CO2的供应。
(5)矿质元素
①原理:N、Mg、Fe等是叶绿素合成的必需元素,若这些元素缺乏,会影响叶绿素的合成,从而影响光合作用。
②应用:在农业生产上,根据植物的需肥规律,适时、适量地增施肥料,可以提高作物的光合作用效率。
2.内部因素
(1)植物自身的遗传特性,如植物品种不同,以阴生植物、阳生植物为例
(2)植物叶片的叶龄、叶绿素含量及酶
(3)植物叶面积指数
3.多因子变量对光合速率的影响
典型例题1 围绕影响光合作用的因素考查科学思维与科学探究
43.龙须菜是生活在近岸海域的大型经济藻类,既能给海洋生态系统提供光合产物,又能为人类提供食品原料。某研究小组的实验结果如下图所示。已知大气CO2浓度约为0.03%,实验过程中温度等其他条件适宜,下列相关说法错误的是( )
A.实验中的自变量为光照强度和CO2浓度
B.高光照强度下光反应速率快从而使龙须菜生长较快
C.增加光照强度或CO2浓度均能提高龙须菜的生长速率
D.选择龙须菜养殖场所时需考虑海水的透光率等因素
经典高考题
44.为了探究生长条件对植物光合作用的影响,某研究小组将某品种植物的盆栽苗分成甲、乙两组,置于人工气候室中,甲组模拟自然光照,乙组提供低光照,其他培养条件相同。培养较长一段时间(T)后,测定两组植株叶片随光照强度变化的光合作用强度(即单位时间、单位叶面积吸收CO2的量),光合作用强度随光照强度的变化趋势如图所示。回答下列问题:
(1)据图判断,光照强度低于a时,影响甲组植物光合作用的限制因子是 。
(2)b光照强度下,要使甲组的光合作用强度升高,可以考虑的措施是提高 (填“CO2浓度”或“O2浓度”)。
(3)播种乙组植株产生的种子,得到的盆栽苗按照甲组的条件培养T时间后,再测定植株叶片随光照强度变化的光合作用强度,得到的曲线与甲组的相同。根据这一结果能够得到的初步结论是 。
典型例题2 围绕影响光合作用的因素考查科学思维与科学探究
45.为了研究温度对玉米幼苗生长的影响,某研究小组进行了如下实验:将若干组等量的、生长状况一致的玉米幼苗,白天给予26 ℃的恒定温度,不同实验组给予不同的夜温,其他条件相同且适宜。结果如图1所示。将同一批玉米幼苗分别置于恒定的不同温度下培养,其他培养条件相同,光合作用强度与光照强度之间的关系如图2所示。下列有关叙述正确的是( )
A.A点时玉米幼苗相对生长速率较低的主要原因是夜温太低
B.玉米幼苗生长的最适温度组合是日温26 ℃、夜温20 ℃
C.玉米幼苗夜间生长所需的能量由线粒体提供
D.15 ℃时玉米幼苗的光合作用强度高于10 ℃
2020·全国卷Ⅰ,T30
46.农业生产中的一些栽培措施可以影响作物的生理活动,促进作物的生长发育,达到增加产量等目的。回答下列问题:
(1)中耕是指作物生长期中,在植株之间去除杂草并进行松土的一项栽培措施,该栽培措施对作物的作用有 (答出2点即可)。
(2)农田施肥的同时,往往需要适当浇水,此时浇水的原因是 (答出1点即可)。
(3)农业生产常采用间作(同一生长期内,在同一块农田上间隔种植两种作物)的方法提高农田的光能利用率。现有4种作物,在正常条件下生长能达到的株高和光饱和点(光合速率达到最大时所需的光照强度)见下表。从提高光能利用率的角度考虑,最适合进行间作的两种作物是 ,选择这两种作物的理由是 。
1.开放环境中光合作用昼夜变化曲线分析
(1)曲线分析
(2)一昼夜有机物的积累量的计算方法(用CO2表示)
一昼夜有机物的积累量=白天从外界吸收的CO2量-晚上呼吸作用释放的CO2量,即S3-(S1+S2)。
2.密闭玻璃罩内CO2浓度与时间的关系曲线
(1)曲线分析
(2)植物生长与否的判断方法
2022·湖南,13
47.在夏季晴朗无云的白天,10时左右某植物光合作用强度达到峰值,12时左右光合作用强度明显减弱。光合作用强度减弱的原因可能是( )
A.叶片蒸腾作用强,失水过多使气孔部分关闭,进入体内的CO2量减少
B.光合酶活性降低,呼吸酶不受影响,呼吸释放的CO2量大于光合固定的CO2量
C.叶绿体内膜上的部分光合色素被光破坏,吸收和传递光能的效率降低
D.光反应产物积累,产生反馈抑制,叶片转化光能的能力下降
[2023·北京卷]
48.在两种光照强度下,不同温度对某植物CO2吸收速率的影响如图。对此图理解错误的是( )
A.在低光强下,CO2吸收速率随叶温升高而下降的原因是呼吸速率上升
B.在高光强下,M点左侧CO2吸收速率升高与光合酶活性增强相关
C.在图中两个CP点处,植物均不能进行光合作用
D.图中M点处光合速率与呼吸速率的差值最大
2021·辽宁,2
49.植物工厂是通过光调控和通风控温等措施进行精细管理的高效农业生产系统,常采用无土栽培技术。下列有关叙述错误的是( )
A.可根据植物生长特点调控光的波长和光照强度
B.应保持培养液与植物根部细胞的细胞液浓度相同
C.合理控制昼夜温差有利于提高作物产量
D.适时通风可提高生产系统内的CO2浓度
2021·河北,19
50.为探究水和氮对光合作用的影响,研究者将一批长势相同的玉米植株随机均分成三组,在限制水肥的条件下做如下处理:(1)对照组;(2)施氮组,补充尿素(12g·m-2)(3)水+氮组,补充尿素(12g·m-2)同时补水。检测相关生理指标,结果见下表。
注:气孔导度反映气孔开放的程度
回答下列问题:
(1)植物细胞中自由水的生理作用包括 等(写出两点即可)。补充水分可以促进玉米根系对氮的 ,提高植株氮供应水平。
(2)参与光合作用的很多分子都含有氮。氮与 离子参与组成的环式结构使叶绿素能够吸收光能,用于驱动 两种物质的合成以及 的分解;RuBP羧化酶将CO2转变为羧基加到 分子上,反应形成的产物被还原为糖类。
(3)施氮同时补充水分增加了光合速率,这需要足量的CO2供应。据实验结果分析,叶肉细胞CO2供应量增加的原因是 。
2022·湖北
51.不同条件下植物的光合速率和光饱和点(在一定范围内,随光照强度的增加,光合速率增大,达到最大光合速率时的光照强度称为光饱和点)不同,研究证实高浓度臭氧(O3)对植物的光合作用有影响。用某一高浓度O3连续处理甲、乙两种植物75天,在第55天、65天、75天分别测定植物净光合速率,结果如图1、图2和图3所示。
【注】曲线1:甲对照组,曲线2:乙对照组,曲线3:甲实验组,曲线4:乙实验组。
回答下列问题:
(1)图1中,在高浓度O3处理期间,若适当增加环境中的CO2浓度,甲、乙植物的光饱和点会 (填“减小”、“不变”或“增大”)。
(2)与图3相比,图2中甲的实验组与对照组的净光合速率差异较小,表明 。
(3)从图3分析可得到两个结论:①O3处理75天后,甲、乙两种植物的 ,表明长时间高浓度的O3对植物光合作用产生明显抑制;②长时间高浓度的O3对乙植物的影响大于甲植物,表明 。
(4)实验发现,处理75天后甲、乙植物中的基因A表达量都下降,为确定A基因功能与植物对O3耐受力的关系,使乙植物中A基因过量表达,并用高浓度O3处理75天。若实验现象为 ,则说明A基因的功能与乙植物对O3耐受力无关。
一、选择题:每小题给出的四个选项中只有一个符合题目要求。
52.某同学将新鲜金鱼藻置于盛有 NaHCO3 溶液的烧杯中,改变灯泡与烧杯的距离,测定得到下表所示结果。下列叙述正确的是( )
A.本实验的目的是探究 CO2 浓度对光合速率的影响
B.15~45cm 之间,气泡产生量为光合作用实际产生氧气的量
C.小于60cm时,限制光合速率的主要因素是光照强度
D.60cm时,光线太弱导致光合作用完全停止
53.已知某植物光合作用和细胞呼吸最适温度分别为25 ℃和30 ℃,如图表示该植物处于25 ℃环境中时光合作用强度随光照强度变化的坐标图,下列叙述错误的是( )
A.A点时叶肉细胞产生ATP的细胞器只有线粒体
B.B点植物光合作用强度与细胞呼吸强度相等
C.当植物缺Mg时,叶绿素减少,B点将向左移
D.将温度提高到30 ℃时,A点上移,B点右移,C点上移
2023·辽宁岫岩高中高三期中
54.植物的光合作用受温度(T)和光强度(L)影响。下图表明植物在三种不同光强度下消耗CO2的情况。请分析在-5~0℃和20~30℃的温度范围内,光合作用的限制因素分别是( )
A.AB.BC.CD.D
55.如图表示某植物一昼夜之内叶绿体中C3相对含量的变化,下列说法中不正确的是
A.从B点开始合成光合产物(CH2O)
B.AB段C3含量较高与没有接受光照有关
C.E点时C3含量极低与二氧化碳的供应有关
D.E点时叶绿体中ATP的含量比D点时低
2023·湖南郴洲高三模拟
56.细胞呼吸和光合作用的原理在农业生产中具有广泛的运用。下列有关叙述中,错误的是( )
A.中耕松土有利于根细胞的有氧呼吸,从而促进根细胞对无机盐的吸收
B.农作物生长发育过程中,及时去掉衰老变黄的叶片有利于有机物的积累
C.合理密植和增施有机肥均有利于提高农作物的光合作用强度
D.温室种植农作物时,为促进光合作用,白天要适时通风,以保证O2供应
57.龙须菜是生活在近岸海域的大型经济藻类,既能给海洋生态系统提供光合产物,又能为人类提供食品原料。某研究小组的实验结果如下图所示。已知大气CO2浓度约为0.03%,实验过程中温度等其他条件适宜,下列相关说法错误的是( )
A.实验中的自变量为光照强度和CO2浓度
B.高光照强度下光反应速率快从而使龙须菜生长较快
C.增加光照强度或CO2浓度均能提高龙须菜的生长速率
D.选择龙须菜养殖场所时需考虑海水的透光率等因素
58.如图表示叶片的光合作用强度与植物周围空气中二氧化碳含量的关系。图示中,CE段是增大了光照强度后测得的曲线。下列有关叙述中,正确的是( )
A.植物体鲜重增加量是光合作用强度的重要指标
B.在E点后再次增大光照强度,曲线有可能为EG段
C.叶绿体内A点时的三碳化合物含量大于B点
D.出现BC段的限制因素主要是温度
2023·湖南长沙高三检测
59.农作物的光合作用强度与其产量直接相关。科研人员研究了光照强度和CO2浓度对某种植物光合作用强度的影响,绘制出成熟叶片在两种CO2浓度条件下,光合作用强度随光照强度的变化曲线(见下图)。下列说法正确的是( )
A.单位叶片中a点的光合作用强度一定大于呼吸作用强度
B.d点以后限制光合作用强度的内因可能是酶浓度
C.CO2浓度由b点调至c点瞬间,叶绿体中C3含量下降
D.若该曲线是在最适温度下测得,突然降低温度,d点会向右上方移动
二、选择题:每小题给出的四个选项中有一个或多个符合题目要求。
2023·河北武安高三模拟
60.下图表示测定金鱼藻光合作用强度的实验密闭装置,氧气传感器可监测 O2浓度的变化, 下列叙述正确的是( )
A.该实验探究不同单色光对光合作用强度的影响
B.加入 NaHCO3溶液是为了吸收呼吸作用释放的 CO2
C.拆去滤光片,单位时间内,氧气传感器测到的 O2浓度高于单色光下 O2浓度
D.若将此装置放在黑暗处,可测定金鱼藻的细胞呼吸作用强度
2023·山东德州模拟
61.下图显示在环境CO2浓度和高CO2浓度下,温度对两种植物CO2吸收速率的影响,有关曲线的分析正确的是( )
A.高CO2浓度条件下,叶片温度在45℃时两种植物真正光合速率最高
B.环境CO2浓度条件下,40℃时限制两种植物光合作用速率的因素相同
C.自然条件下,与植物b相比,植物a更适合生活在高温环境中
D.植物b的光合作用相关酶活性在38℃左右最高
2023·辽宁营口高三模拟
62.为探究影响光合速率的因素,将同一品种玉米苗置于25℃条件下培养,实验结果如图所示。下列有关叙述错误的是( )
A.此实验共有两个自变量:光照强度和施肥情况
B.光照强度为800 lux是玉米在25℃条件下的光饱和点
C.在土壤含水量为40%~60%的条件下,施肥促进光合作用的效果明显
D.制约C点时光合作用强度的因素主要是土壤含水量
63.夏季大棚种植,人们经常在傍晚这样做:①延长2小时人工照光;②熄灯后要打开门和所有通风口半小时以上;③关上门和通风口。对于上述做法的生物学原理的分析,正确的是( )
A.①延长光合作用时间,可以提高有机物的制造量
B.②起到降氧、降温、降湿度的作用,从而抑制细胞呼吸减少有机物消耗
C.与①时的状态相比,②③时叶肉细胞中线粒体的功能有所增强
D.③可积累棚内CO2浓度来抑制细胞呼吸,并对下一天的光合作用有利
三、非选择题
2023·辽宁六校联考
64.新疆的南疆地区是中国葡萄的主要产区,南疆气候干旱少雨,多浮尘天气,在葡萄种植过程中,研究者通过设计实验研究了叶片上尘土覆盖对葡萄(和田红、木纳格、无核白均为葡萄的品种名称)光合作用的影响。请据下图回答下列问题(注:新疆计时采用北京时间,北京时间比当地的实际时间大约晚两个小时):
(1)图A中16:10时和田红和无核白的净光合速率均显著下降,其原因主要是植物从环境中吸收的 减少,导致这两种葡萄植株光合作用过程中的 减弱,从而使净光合速率显著下降。
(2)若用CO2的变化量来表示植物的净光合速率,图A中植物消耗了 (填“线粒体”“外界环境”或“线粒体和外界环境”)中的CO2。
(3)图 (填“A”或“B”)中净光合速率变化曲线表示叶片上有尘土覆盖,判断依据是 。
(4)通过图A和图B判断 品种的葡萄更适应当地的浮尘天气,依据是 。
65.为探究CO2浓度及紫外线对植物光合作用的影响,研究人员分别用紫外线和浓度加倍后的CO2处理培养了15天的番茄幼苗,直至果实成熟。期间测定了番茄叶绿素含量、株高和光合速率等生理指标(其他条件均为适宜状态),结果如下表。
(1)在晴朗的中午,幼苗均可以正常生长。此时,A组番茄叶肉细胞产生ATP的部位有 ;依据表中数据判断,与A组相比,B组番茄幼苗光合速率平均值低的原因最可能是
(2)从实验设计的角度来看,表格中的数据有不严谨的地方,具体体现在初始状态下(15天时)三个组的叶绿素含量和株高数值不一致,你认为这样的误差 (填“会”或“不会”)对实验结果和得出结论产生显著影响,原因是
(3)由表可知,CO2浓度加倍可促进番茄幼苗生长。有研究者认为,这可能是因为CO2能促进植物生长素的合成。请补充实验,验证此假设(简要说明实验思路及结果)
(4)根据表中的数据分析,为提高塑料大棚农作物产量可采取的措施有: 。
步骤
操作要点
说明
提取色素
研磨
①无水乙醇:作为提取液,可溶解绿叶中的色素②SiO2:使研磨更充分
③CaCO3:防止研磨时色素受到破坏
过滤
研磨后用单层尼龙布过滤
制备滤纸条
剪去两角的干燥的定性滤纸条距底部一端1 cm处用铅笔画一条细线
剪去两角以保证色素在滤纸上扩散均匀、整齐,否则会形成弧形色素带
画滤液细线
用毛细吸管吸取色素滤液,沿铅笔线均匀画一条滤液细线,待滤液干后再重画一到两次
①滤液细线要细、直、齐②干燥后重复画一到两次,使滤液细线既有较多的色素,又使各色素扩散的起点相同
色素分离
将适量层析液倒入试管→插入滤纸条→棉塞塞紧试管口
实验结果分析
色素种类
色素颜色
色素含量
溶解度
扩散速度
a.胡萝卜素
橙黄色
最少
最高
最快
b.叶黄素
黄色
较少
较高
较快
c.叶绿素a
蓝绿色
最多
较低
较慢
d.叶绿素b
黄绿色
较多
最低
最慢
处理
光照强度/
(μml·m-2·s-1)
叶绿素
相对含量
净光合速率/
(μml·m-2·s-1)
无遮光处理(A组)
1292.7
40.9
25.4
红色透光膜(B组)
410.3
40.0
10.7
蓝色透光膜(C组)
409.9
39.6
13.2
黄色透光膜(D组)
930.7
42.1
21.2
正常绿色
正常叶片的叶绿素和类胡萝卜素的比例为3∶1,且对绿光吸收最少,所以正常叶片总是呈现绿色
叶色变黄
寒冷时,叶绿素分子易被破坏,类胡萝卜素较稳定,叶片显示出类胡萝卜素的颜色而变黄
叶色变红
秋天降温时,植物体为了适应寒冷环境,体内积累了较多的可溶性糖,有利于形成红色的花青素,而叶绿素因寒冷逐渐降解,叶片呈现红色
注意事项
操作目的
提取色素
选新鲜绿色的叶片
使滤液中色素含量提高
研磨时加无水乙醇
溶解色素
加少量SiO2和CaCO3
研磨充分和保护色素
迅速、充分研磨
防止乙醇过度挥发,充分溶解色素
盛放滤液的试管管口加棉塞
防止乙醇挥发和色素氧化
分离色素
滤纸预先干燥处理
使层析液在滤纸上快速扩散
滤液细线要细、齐、直
使分离出的色素带平整不重叠
滤液细线干燥后再画一两次
使分离出的色素带清晰分明
滤液细线不触及层析液
防止色素直接溶解到层析液中
光反应
暗反应
场所
类囊体的薄膜上
叶绿体基质中
条件
需光
不需要光
物质变化
H2OH++O2+能量;NADP++H++能量→NADPH;
ADP+Pi+能量ATP
CO2+C52C3;2C3(CH2O)+C5
能量变化
光能→ATP和NADPH中的化学能
ATP和NADPH中的化学能→(CH2O)中的化学能
项目
光反应
暗反应
条件
光、色素、酶
ATP、NADPH、CO2、多种酶
场所
类囊体薄膜
叶绿体基质
物质变化
水的光解、ATP的合成、NADPH的形成
CO2的固定、C3的还原
能量变化
光能转化为活跃的化学能
活跃的化学能转化为稳定的化学能
联系
光反应为暗反应提供NADPH和ATP,暗反应为光反应提供NADP+、ADP和Pi。没有光反应,暗反应无法进行,没有暗反应,有机物无法合成
水稻材料
叶绿素(mg/g)
类胡萝卜素(mg/g)
类胡萝卜素/叶绿素
WT
4.08
0.63
0.15
ygl
1.73
0.47
0.27
样品
叶绿素a(mg·g-1)
叶绿素b(mg·g-1)
上层
0.199
0.123
中层
0.228
0.123
下层
0.684
0.453
自变量
不同光照强度
控制自变量
调节光源与烧杯的距离进行控制
因变量
光合作用强度
检测因变量
同一时间段内叶片浮起数量
对无关变量进行控制
叶片大小、溶液的量等保持一致
项目
生理过程
气体交换
生理状态模型
A点
只进行呼吸作用
吸收O2、释放CO2
AB段
呼吸作用大于光合作用
吸收O2、释放CO2
B点
呼吸作用等于光合作用
不与外界进行气体交换
B点以后
呼吸作用小于光合作用
吸收CO2、释放O2
AB段
在B点之前,随着温度升高,光合速率增大
B点
酶的最适温度,光合速率最大
BC段
随着温度升高,酶的活性下降,光合速率减小,50 ℃左右光合速率几乎为零
作物
A
B
C
D
株高/cm
170
65
59
165
光饱和点/μml·m-2·s-1
1 200
1 180
560
623
MN和PQ
夜晚植物只进行细胞呼吸;植物体内有机物的总量减少,环境中CO2量增加,O2量减小
N~P
光合作用与呼吸作用同时进行
NA和EP
清晨和傍晚光照较弱,光合作用强度小于细胞呼吸强度;植物体内有机物的总量减少,环境中CO2量增加,O2量减少
A点和E点
光合作用强度等于细胞呼吸强度,CO2的吸收和释放达到动态平衡;植物体内有机物的总量不变,环境中CO2量不变,O2量不变
A~E
光合作用强度大于细胞呼吸强度;植物体内有机物的总量增加;环境中CO2量减少,O2量增加
C点
叶片表皮气孔部分关闭,出现“光合午休”现象
E点
光合作用产物的积累量最大
AB段
无光照,植物只进行呼吸作用
BC段
温度降低,呼吸作用减弱
CD段
C点后,微弱光照,开始进行光合作用,但光合作用强度<呼吸作用强度
D点
光合作用强度=呼吸作用强度
DH段
光合作用强度>呼吸作用强度。其中FG段表示“光合午休”现象
H点
光合作用强度=呼吸作用强度
HI段
光照继续减弱,光合作用强度<呼吸作用强度,直至光合作用完全停止
若I点低于A点
说明一昼夜,密闭容器中CO2浓度减小,即光合作用>呼吸作用,植物生长
若I点高于A点
说明光合作用<呼吸作用,植物体内有机物总量减少,植物不能生长
若I点等于A点
说明光合作用=呼吸作用,植物体内有机物总量不变,植物不生长
生理指标
对照组
施氮组
水+氮组
自由水/结合水
6.2
6.8
7.8
气孔导度(mml·m-2s-1)
85
65
196
叶绿素含量(mg·g-1)
9.8
11.8
12.6
RuBP羧化酶活性(μml·h-1g-1)
316
640
716
光合速率(μml·m-2s-1)
6.5
8.5
11.4
灯泡与烧杯距离(cm)
15
30
45
60
75
90
气泡产生速率(个/min)
49
28
11
0
0
0
选项
-5~0℃
20~30℃
A
T和L都是限制因素
T和L都不是限制因素
B
T是限制因素,L不是限制因素
T不是限制因素,L是限制因素
C
T是限制因素,L不是限制因素
T是限制因素,L不是限制因素
D
T不是限制因素,L是限制因素
T是限制因素,L不是限制因素
分组及实验处理
A组(自然条件下)
B组(紫外线照射)
C组(CO2浓度加倍)
叶绿素含量
(mg .g-1)
15天
1.20
1.21
1.19
30天
2.00
1.50
2.40
45天
2.00
1.50
2.45
株高(cm)
15天
21.10
21.20
21.00
30天
35.20
31.60
38.30
45天
54.30
48.30
61.20
光合速率平均值(μml·m-2·s-1)
8.86
5.62
14.28
《第9讲光合作用》参考答案:
1.C
【分析】本题考查恩格尔曼的著名实验,要求考生理解该实验的原理和方法,明确实验材料的优点,能利用所学知识解读实验,对实验现象和结果进行分析,得出正确的结论。
【详解】A、分析曲线图可知,光合作用吸收多的光谱是红橙光和蓝紫光,其他光吸收较少,并非不吸收,细菌的聚集情况说明聚集处氧气含量高,光合速率高,A错误;
B、恩格尔曼的试验巧妙的利用了好氧性细菌会聚集在氧气含量高的部位,得出了光合作用的场所为叶绿体,产物之一为氧气,便于实验结果的观察,此外水绵的叶绿体是螺旋式带状的叶绿体,B错误;
C、该实验的设计思路是好氧性细菌需要氧气,水绵光合作用强的部位,产生的氧气多,在氧气含量多的地方好氧性细菌的数量多,C正确;
D、实验的原理是不同波长的光(即不同颜色光照)光合作用强度不同,因此自变量是不同波长的光,因变量是光合作用释放氧气的多少,用好氧细菌的分布呈现,D错误。
故选:C。
【点睛】解题思路点拨——恩格尔曼实验方法的巧妙之处:
(1)巧选实验材料:选择水绵和好氧细菌,水绵的叶绿体呈螺旋式带状,便于观察;用好氧细菌可以确定释放氧气多的部位。
(2)妙法排除干扰因素:没有空气的黑暗环境排除了氧气和光的干扰。
(3)巧妙设计对照实验:用极细的光束照射,叶绿体上可分为光照多和光照少的部位,相当于一组对照实验;临时装片暴露在光下的实验再一次验证实验结果。
2.D
【分析】分析图示,①表示叶绿素b,②表示叶绿素a,它们统称为叶绿素,主要吸收红光和蓝紫光,对绿光吸收最少。
【详解】A. 图中①叶绿素b,②叶绿素a主要分布在叶绿体的类囊体膜上,A错误;
B. 利用纸层析法分离色素时,①叶绿素b应位于滤纸条的最下端,B错误;
C. 植物叶片呈现绿色是由于①②吸收绿光最少,透射光下呈绿色,C错误;
D. 在适当遮光条件下,叶绿素a/叶绿素b的值会降低,以适应环境,可知弱光下①叶绿素b的相对含量增高有利于植物对弱光的利用,D正确。
故选D。
3.A
【分析】光合色素包括类胡萝卜素和叶绿素两大类,其中类胡萝卜素主要吸收蓝紫光,叶绿素主要吸收红光和蓝紫光。
【详解】A、类胡萝卜素主要吸收蓝紫光,在红光区不吸收光能,A错误;
B、叶绿素主要吸收红光和蓝紫光,其吸收光谱可通过测量其对不同波长光的吸收值来绘制,B正确;
C、CO2的吸收速率和O2的释放速率随光波长的变化均可表示光合作用的作用光谱,C正确;
D、根据叶绿素和类胡萝卜素的吸收光谱可知,叶片在640~660 nm波长光下释放O2是由叶绿素参与光合作用引起的,D正确。
故选A。
4.BD
【分析】光合色素主要吸收红光和蓝紫光。分析题图可知该实验的自变量是补充不同波长的光和处理时间,因变量是光合速率,在10:00前适当补充红光对黄瓜的生长最有效,在12:30左右出现了光合午休现象,三种不同波长的光处理下番茄叶片光合速率均明显下降且较低。
【详解】A、据题图分析可知,若采取在10:00前适当补充红光措施,对黄瓜的生长最有效(该时间补充红光时,光合速率最大),A正确;
B、 14:00~16:00,三组的光照强度均下降,三组黄瓜光合速率均降低,故引起三组黄瓜光合速率均降低的主要因素是光照强度,B错误;
C、由题图可知:9:00~11:00,对照组的光合速率高于蓝光组,故对照组CO2固定量比补蓝光组多,C正确;
D、12:30时,三种不同波长的光下,番茄叶片光合速率均下降且较低,这是由于中午时分温度过高,番茄气孔关闭出现了光合午休现象,若适当提高温室内CO2浓度,短时间番茄植株中三碳化合物的合成速率不变,D错误。
故选BD。
5.B
【分析】叶绿素的提取和分离实验的原理:无水乙醇能溶解绿叶中的各种光合色素;不同色素在层析液中的溶解度不同,因而在滤纸上随层析液的扩散速度也有差异。
【详解】A、绿叶中的色素能够溶解在有机溶剂无水乙醇中,因而可以用无水乙醇提取绿叶中的色素,A正确;
B、研磨时需要加入碳酸钙(CaCO3),可防止研磨时色素被细胞中的有机酸破坏,不是氧化,B错误;
C、研磨时加入少许石英砂(SiO2)有助于充分研磨,利于破碎细胞使色素释放,C正确;
D、画滤液细线时应尽量减少滤液扩散,要求细、直、齐,才有利于色素均匀地分离,D正确。
故选B。
6.D
【分析】叶绿体色素的提取和分离实验:①提取色素原理:色素能溶解在酒精或丙酮等有机溶剂中,所以可用无水酒精等提取色素;②分离色素原理:各色素随层析液在滤纸上扩散速度不同,从而分离色素.溶解度大,扩散速度快;溶解度小,扩散速度慢;③各物质作用:无水乙醇或丙酮:提取色素;层析液:分离色素;二氧化硅:使研磨得充分;碳酸钙:防止研磨中色素被破坏;④结果:滤纸条从上到下依次是:胡萝卜素(最窄)、叶黄素、叶绿素a(最宽)、叶绿素b(第2宽),色素带的宽窄与色素含量相关。
【详解】将5g新鲜完整的菠菜叶,放入研钵中,加入无水乙醇、石英砂、CaCO3以后,迅速研磨,①错误;将预备好的滤纸条一端剪去两角,在距这一端1cm处用铅笔画一条横线,不能用钢笔画线,②错误;用毛细管吸少量滤液,沿铅笔线处小心均匀地画出一条滤液细线,为增强实验效果,待滤液干燥后,可将滤液细线重复画两次,但是不能画得太粗,③错误;将滤纸条画有滤液细线的一端朝下,轻轻插入层析液中,但是滤液细线不能浸入层析液中,④错误。因此,以上说法都是错误的,故选D。
7.A
【详解】通过实验可知,无遮光处理时棉花叶净光合速率最大,故为了保证大棚内棉花产量最好需进行无遮光处理,A错误;不同的透光膜透过的光的波长不同,光照强度不同,进而导致了净光合速率不同,B正确;不同处理条件下,D组处理下的叶绿素相对含量最高,将处理后的四组棉花同时置于自然光下,D组吸收的光能最多,生成的NADPH最多,C正确;与C组相比,D组黄色透光膜下,光照强度、叶绿素相对含量较大,光反应速率更大,消耗的C3较多,故推测对长势相同的棉花进行题述遮光处理,短时间内,D组细胞叶绿体中C3含量比C组低,D正确。
8. 缺磷导致类胡萝卜素缺乏,引起叶色暗绿 同一品种且长势相近、苗龄相同 仅缺磷的完全培养液 等量叶片 无水乙醇 纸层析 A、B 两组色素带中类胡萝卜素色素带的宽度和颜色的深浅 A 组 比 B 组类胡萝卜素色素带宽度大,颜色深,说明缺磷导致 的叶色暗绿,是由于类胡萝卜素缺乏所致
【分析】(1)实验的假设要从题干的实验探究的目的进行寻找,本实验是探究的是“叶色暗绿是否是因为缺磷造成类胡萝卜素缺乏所致”,所以本实验的假设就是“缺磷导致类胡萝卜素缺乏,引起叶色暗绿”;
(2)实验的设计一定要有对照实验,才能说明问题,所以在设计时要设计对照实验.在设计实验的时候,要注意单一变量的原则,也就是要排除无关因素对实验结果造成的影响,比如植物的长势、温度等一些无关条件。
【详解】实验假设:直接从题干中探究目的中找出假设“缺磷导致类胡萝卜素缺乏,引起叶色暗绿”。
实验步骤:
第一步:由于黄瓜幼苗是无关变量,所以要选择同一品种且长势相近,苗龄相同的植株。
第二步:设计对照实验中单一变量的原则,就是两烧杯中分别加入完全培养液(A烧杯)、缺磷的不完全培养液(B烧杯)。
第三步:也要注意无关变量的原则,选取叶片时,分别从A、B两组中选取等量的叶片;由于色素易溶于有机溶剂,所以提取时用无水乙醇提取;方法是纸层析法;比较两者的色素带中类胡萝卜素色素带的宽度和颜色的深浅。
结果的预测:
(2)A组比B组类胡萝卜素色带宽度大、颜色深(或B组缺少类胡萝卜素色带),说明缺磷导致的叶色暗绿,是由于类胡萝卜素缺乏所致。
【点睛】课本的知识点一个灵活运用:比如实验设计要遵循的是单一变量和对照性原则,在具体的题目中要灵活运用。
9.暗反应速率增大消耗更多的NADPH和ATP,能为光反应提供更多的ADP、Pi、NADP+等
【解析】略
10.NADPH积累会导致光反应所需的NADP+减少
【解析】略
11.“开”能保证CO2的供应,维持较强的光合作用,“闭”能降低蒸腾作用,提高作物抗旱性
【解析】略
12.叶片气孔开放程度降低,CO2的吸收量减少
【解析】略
13.黑暗条件下,光反应无法进行,无法为暗反应提供原料ATP和NADPH
【解析】略
14.D
【分析】光合作用的发现历程:
(1)普利斯特利通过实验证明植物能净化空气;萨克斯的实验也可证明光是光合作用的必要条件。
(2)梅耶根据能量转换与守恒定律明确指出植物进行光合作用时光能转换为化学能;
(3)萨克斯通过实验证明光合作用的产物除了氧气外还有淀粉。
(4)恩格尔曼采用水绵、好氧细菌和极细光束进行对照实验,发现光合作用的场所是叶绿体。
(5)鲁宾和卡门采用同位素标记法进行实验证明光合作用释放的O2来自水。
(6)卡尔文采用同位素标记法探明了CO2的固定过程中碳元素的转移途径。
【详解】A、饥饿处理后,天竺葵叶片曝光部分合成的小分子有机物如葡萄糖可向遮光部分运输,A正确;
B、叶绿体是光合作用产生氧气的场所,受到均匀光照,在水绵带状叶绿体周围有氧气释放,所有受光照部位都有好氧菌分布,B正确;
C、光合作用释放的氧气来自于水的光解,改变水中H218O所占的比例,小球藻释放的氧气中18O2所占的比例也随之改变,C正确;
D、在暗反应过程中CO2与C5反应生成C3,C3进一步转化为糖类和C5,叶绿体内C3和C5保持动态平衡,所以供给小球藻14CO2,叶绿体内含14C的三碳化合物不会不断积累,D错误。
故选D。
15.C
【分析】A装置中的NaHCO3溶液的作用是:为小球藻的光合作用提供CO2。分析柱形图可知:该实验的自变量为18O标记的每种反应物在相应反应物中所占的比例,因变量为氧气中18O百分比,三个试验结果中的水与氧气中18O的百分比具有一致性。
【详解】A、该实验的自变量为18O标记的每种反应物在相应反应物中所占的比例,A错误;
B、该装置加 NaHCO3溶液的目的是为小球藻的光合作用提供CO2,B错误;
C、该实验的因变量为氧气中18O百分比,需要收集产生的气体(氧气),因此实验中阀门1必须打开用于收集试管中产生的气体,阀门2要保持关闭,C正确;
D、该实验中存在18O标记的碳酸氢盐,虽然实验结果显示“水与氧气中18O的百分比具有一致性”,但并不能说明氧气中的18O来自于水,即不能得出“氧气来自于水”的结论,D错误。
故选C。
16.D
【分析】图中a是[H]和ATP,b可以是ADP、Pi和NADP+,光合作用的产物磷酸丙糖可以在叶绿体中合成淀粉,也可以通过磷酸转运器运出叶绿体合成蔗糖。
【详解】A、图中a是光反应为暗反应提供的物质是[H]和ATP,在叶绿体类囊体薄膜上合成,A错误;
B、磷酸丙糖是三碳化合物,B错误;
C、磷酸丙糖合成淀粉的过程是在叶绿体基质中进行,C错误;
D、磷酸转运器活性受抑制,不能将磷酸丙糖运出叶绿体和将磷酸运入叶绿体,造成叶绿体中光合作用产生积累和缺少磷酸,导致光合作用速率降低,D正确。
故选D。
17. 模块1和模块2 五碳化合物(或:C5) 减少 模块3为模块2提供的ADP、Pi和NADP+不足 高于 人工光合作用系统没有呼吸作用消耗糖类(或:植物呼吸作用消耗糖类) 叶片气孔开放程度降低,CO2的吸收量减少
【分析】1、光合作用中光反应和暗反应的比较:
2、分析题图,模块1将光能转化为电能,模块2将电能转化为活跃的化学能,模块3将活跃的化学能转化为糖类(稳定的化学能),结合光合作用的过程可知,模块1和模块2相当于光反应阶段,模块3相当于暗反应阶段。在模块3中,CO2和甲反应生成乙的过程相当于暗反应中CO2的固定,因此甲为C5,乙为C3。
【详解】(1)叶绿体中光反应阶段是将光能转化成电能,再转化成ATP中活跃的化学能,题图中模块1将光能转化为电能,模块2将电能转化为活跃的化学能,两个模块加起来相当于叶绿体中光反应的功能。在模块3中,CO2和甲反应生成乙的过程相当于暗反应中CO2的固定,因此甲为五碳化合物(或C5)。
(2)据分析可知乙为C3,气泵突然停转,大气中CO2无法进入模块3,相当于暗反应中CO2浓度降低,短时间内CO2浓度降低,C3的合成减少,而C3仍在正常还原,因此C3的量会减少。若气泵停转时间较长,模块3中CO2的量严重不足,导致暗反应的产物ADP、Pi和NADP+不足,无法正常供给光反应的需要,因此模块2中的能量转换效率也会发生改变。
(3)糖类的积累量=产生量-消耗量,在植物中光合作用产生糖类,呼吸作用消耗糖类,而在人工光合作用系统中没有呼吸作用进行消耗,因此在与植物光合作用固定的CO2量相等的情况下,该系统糖类的积累量要高于植物。
(4)在干旱条件下,植物为了保住水分会将叶片气孔开放程度降低,导致二氧化碳的吸收量减少,因此光合作用速率降低。
【点睛】本题主要考查了光合作用过程中光反应和暗反应之间的区别与联系,以及影响光合作用速率的因素,需要考生识记相关内容,联系图中三个模块中能量和物质的变化,结合题干进行分析。
18.(1) 类胡萝卜素/叶绿素比例较高 红光和蓝紫
(2) 高于 呼吸速率较高
(3)光能利用率较高
(4) 为什么在低光照强度下,WT的净光合速率大于ygl,而在高光照强度下,WT的净光合速率小于ygl(补充答案:为什么在低光照强度下,WT的净光合速率大于ygl; 为什么在高光照强度下,WT的净光合速率小于ygl)
【分析】分析题表和题图:与WT相比,ygl植株的叶绿素和类胡萝卜素含量都较低,但类胡萝卜素/叶绿素较高,光饱和点较高,呼吸速率较高。
【详解】(1)根据表格信息可知,ygl植株叶绿素含量较低且类胡萝卜素/叶绿素比值比较高,故叶片呈现出黄绿色。叶绿素主要吸收红光和蓝紫光,类胡萝卜素主要吸收蓝紫光,由ygl叶色呈黄绿可推测,主要吸收红光和蓝紫光。
(2)光照强度逐渐增加达到2000μml m-2 s-1时,ygl的净光合速率较WT更高,但两者净光合速率都不再随光照强度的增加而增加,从柱状图中看出,ygl的呼吸速率高于WT,因ygl的最大实际光合速率与净光合速率的差值高于WT,因此达到最大实际光合速率需要的最小光照强度大,即ygl的光饱和点高于WT。光补偿点是光合速率等于呼吸速率的光照强度,据图b和图c可知,ygl有较高的光补偿点是因为叶绿素含量较低导致相同光照强度下光合速率较低,且由图c可知ygl呼吸速率较高。
(3)与WT相比,ygl叶绿素含量低,高密度栽培条件下,更多的光可到达下层叶片,且ygl群体的净光合速率较高,表明该群体光能利用率高,是其高产的原因之一。
(4)由于ygl呼吸速率较高,且有较高的光补偿点,因此在0~50μml m-2 s-1范围的低光照强度下,WT和ygl的净光合速率如下图:
分析图a和图示曲线,高光照强度WT的净光合速率小于ygl,低光照强度下WT的净光合速率大于ygl,在此基础上,可对这一现象的原因进行探究。
19.(1) 差速离心 类囊体(薄)膜 蓝紫光
(2)悬液中具有类囊体膜以及叶绿体基质暗反应相关的酶,但黑暗条件下,光反应无法进行,暗反应没有光反应提供的原料ATP和NADPH,所以无法形成糖类。
(3)思路:将生长状况良好且相同的植物叶片分为甲乙两组,两组植物应均进行饥饿处理(置于黑暗中一段时间消耗有机物),甲组放置在有光条件下,乙组放置在其他环境相同的黑暗状态下,一段时间后,用差速离心法提取出甲乙两组的叶绿体,脱绿后制作成匀浆,分别加入碘液后观察。结果:甲组匀浆出现蓝色,有淀粉产生;乙组无蓝色出现,无淀粉产生。
(1)差速离心法 类囊体的薄膜 蓝紫光 (2)黑暗条件下不能进行光反应,不能产生暗反应所需的NADPH和ATP (3)思路:分离叶绿体,用碘液进行显色反应。 结果:反应结果显蓝色。
【分析】叶绿体中的光合色素分布在类囊体膜上,光合色素叶绿素主要吸收红光和蓝紫光,类胡萝卜素主要吸收蓝紫光。
【详解】(1)植物细胞器的分离方法可用差速离心法,叶绿体中的光合色素分布在类囊体膜上,光合色素叶绿素主要吸收红光和蓝紫光,类胡萝卜素主要吸收蓝紫光。
(2)光合作用光反应和暗反应同时进行,黑暗条件下无光,光反应不能进行,无法为暗反应提供原料ATP和NADPH,暗反应无法进行,产物不能生成。
(3)要验证叶绿体中有光合作用产物淀粉,需要将叶绿体提取出来并检测其中淀粉。因此将生长状况良好且相同的植物叶片分为甲乙两组,先进行饥饿处理,排除原有淀粉的干扰。之后甲组放置在有光条件下,乙组放置在其他环境相同的黑暗状态下,一段时间后,用差速离心法提取出甲乙两组的叶绿体,需要脱绿处理,制作成匀浆,分别加入碘液后观察。
预期的结果:甲组匀浆出现蓝色,有淀粉产生;乙组无蓝色出现,无淀粉产生。
20.D
【分析】绿色植物的叶绿体中含有四种色素,纸层析后,形成的色素带从上到下依次是:胡萝卜素(橙黄色)、叶黄素(黄色)、叶绿素a(蓝绿色)、叶绿素b(黄绿色)。
由图可知,菠菜含有四种色素,蓝藻(原核生物)只含有叶绿素a和胡萝卜素。
【详解】A、研磨时加入碳酸钙是为了保护叶绿素,A错误;
B、层析液可以由石油醚、丙酮和苯混合而成,也可以用92号汽油代替,生理盐水或磷酸盐缓冲液起不到层析的效果,B错误;
C、层析时,为了防止层析液挥发,需要用培养皿盖住小烧杯,C错误;
D、绿色植物的叶绿体中含有四种色素,纸层析后,形成的色素带从上到下依次是:胡萝卜素(橙黄色)、叶黄素(黄色)、叶绿素a(蓝绿色)、叶绿素b(黄绿色)。由图可知,菠菜含有四种色素,蓝藻只有两条色素带,不含有叶黄素和叶绿素b,D正确。
故选D。
21.(1) 类胡萝卜素 叶绿体的类囊体薄膜##类囊体薄膜
(2)下层阳光少,需要大量叶绿素来捕获少量的阳光,
(3) 酶变性(防止酶降解和保证酶空间结构稳定,防止酶丧失活性) 维持pH值 上清液
(4) 1800(1800-1900之间都可以) 抑制
【分析】绿叶中色素提取的原理:叶绿体中的色素能够溶解在有机溶剂,所以,可以在叶片被磨碎以后用乙醇提取叶绿体中的色素;
色素分离原理:叶绿体中的色素在层析液中的溶解度不同,溶解度高的随层析液在滤纸上扩散得快,溶解度低的随层析液在滤纸上扩散得慢.根据这个原理就可以将叶绿体中不同的色素分离开来。
【详解】(1)浒苔甲的光合色素种类与高等植物相同,高等植物的光合色素包括叶绿素和类胡萝卜素。叶绿素包括叶绿素a和叶绿素b;类胡萝卜素包括胡萝卜素和叶黄素。在细胞中,这些光合色素分布在叶绿体的类囊体薄膜上。
(2)由于下层阳光少,需要大量叶绿素来捕获少量的阳光,故取自“藻席”下层的样品叶绿素含量最高。
(3)粗酶液制备过程保持低温,目的是防止酶降解和酶变性。缓冲液是一种能在加入少量酸或碱时抵抗pH改变的溶液,故研磨时加入缓冲液的主要作用是维持pH值的稳定。由于含有不溶性的细胞碎片,故离心后的上清液为粗酶液。
(4)分析题图数据,在图2中,不考虑其他因素的影响,浒苔甲酶Y活性最高时的光照强度为1800μml·m-2·s-1,中午时浒苔乙酶Y活性最低,说明强光照会抑制浒苔乙酶Y的活性。
22. 类囊体(薄)膜 C5 叶绿体基质 细胞质基质 肽 光能 糖类 非还原糖较稳定
【分析】本题主要考查光合作用、蛋白质合成及ATP的有关知识。依据有关知识,结合题图可以顺利解决本题的问题。
【详解】(1)在叶绿体中,光反应在类囊体薄膜上进行,色素吸收光能,光合色素分布在类囊体薄膜上;暗反应在叶绿体基质中进行,在酶催化下从外界吸收的CO2和基质中的五碳化合物结合很快形成二分子三碳化合物;
(2)据图所示可知,CO2进入叶绿体基质形成PGA,推知催化该过程的酶位于叶绿体基质;然后PGA被还原,形成TP,TP被运出叶绿体,在细胞质基质中TP合成为蔗糖,可推知催化该过程的酶存在于细胞质基质中;
(3)NH3中含有N元素,可以组成氨基酸中的氨基,氨基酸的合成蛋白质时,通过脱水缩合形成肽键;
(4)光合作用的光反应中,叶绿体的色素吸收光能,将ADP和Pi合成为ATP;根瘤菌与植物共生,从植物根细胞中吸收有机物,主要利用糖类作原料进行细胞呼吸,释放能量,合成ATP;(5)葡萄糖是单糖,而蔗糖是二糖,以蔗糖作为运输物质,其溶液中溶质分子个数相对较少,渗透压相对稳定,而且蔗糖为非还原糖,性质较稳定。
23.D
【分析】利用色素易溶于有机溶剂的特点,可用无水乙醇提取色素,提取时加入碳酸钙可防止叶绿素被破坏,加入二氧化硅可使研磨充分;利用四种色素在层析液中的溶解度不同可分离色素,溶解度大的色素在滤纸条上的扩散速度较快。
【详解】A、图中a的操作即剪去滤纸条的两角,其目的是防止层析液在滤纸条两边扩散过快,导致得到的色素带不整齐,A错误;
B、b选用铅笔细线能够使得滤液细线画得细而直,得到的色素带比较整齐,便于观察,B错误;
C、c、d带对应的色素分别为叶绿素b、叶绿素a,二者带宽减小说明滤液中叶绿素含量减少,原因可能是忘记添加碳酸钙,也可能是材料不新鲜,叶绿素含量少,C错误;
D、色素f是胡萝卜素,在层析液中的溶解度最大,扩散最快,位于滤纸条的最上方,D正确。
故选D。
24.A
【分析】光合作用的发现历程:(1)普利斯特利通过实验证明植物能净化空气;萨克斯的实验也可证明光是光合作用的必要条件(2)梅耶根据能量转换与守恒定律明确指出植物进行光合作用时光能转换为化学能;(3)萨克斯通过实验证明光合作用的产物除了氧气外还有淀粉;(4)恩格尔曼采用水绵、好氧细菌和极细光束进行对照实验,发现光合作用的场所是叶绿体;(5)鲁宾和卡门采用同位素标记法进行实验证明光合作用释放的O2来自水;(6)卡尔文采用同位素标记法探明了CO2的固定过程中碳元素的转移途径。
【详解】A、希尔的实验说明水的光解产生氧气,但没探究CO2的相关实验,故不能说明植物光合作用产生的氧气全部来自水,A错误;
B、恩格尔曼采用水绵、好氧细菌和极细光束进行对照实验,受到均匀光照,在水绵带状叶绿体周围有氧气释放,所有受光照部位都有好氧菌分布,B正确;
C、光合作用释放的氧气来自于水的光解,改变水中H218O的所占比例,小球藻释放的氡气中18O2的所占比例也随之改变,C正确;
D、CO2与C5形成C3,供给小球藻14CO2,首先出现14C的化合物是C3,D正确。
故选A。
25.D
【分析】叶绿体色素有四种,分别是胡萝卜素、叶黄素、叶绿素a、叶绿素b,胡萝卜素和叶黄素主要吸收蓝紫光,而叶绿素主要吸收红光和蓝紫光。叶绿素合成的条件需要镁、光照和适宜的温度。
【详解】叶黄素缺失的突变体水稻不能合成叶黄素,而试管中叶绿素主要吸收红光和蓝紫光,则在光屏上形成2条较明显暗带;缺镁条件下生长的水稻,叶绿素合成受阻,则试管中的类胡萝卜素主要吸收蓝紫光,则在光屏上形成1条较明显暗带,ABC错误,D正确。
故选D。
26.B
【分析】光合作用分为两个阶段进行,在这两个阶段中,第一阶段是直接需要光的称为光反应,第二阶段不需要光直接参加,是二氧化碳转变为糖的反过程称为暗反应。光合作用在叶绿体中进行,光反应的场所位于类囊体膜,暗反应的场所在叶绿体基质。光反应的发生需要叶绿体类囊体膜上的色素、酶参与。有氧呼吸是指细胞或微生物在氧的参与下,通过多种酶的催化作用,把有机物彻底氧化分解(通常以分解葡萄糖为主),产生二氧化碳和水,释放能量,合成大量ATP的过程。有氧呼吸第一阶段在细胞质基质进行,第二、三阶段在线粒体中进行。
【详解】A、葡萄糖不能进入线粒体,线粒体内:C3→CO2,A错误;
B、叶绿体是光合作用的场所,光反应产生ATP,线粒体是呼吸作用的主要场所,呼吸作用产生ATP,B正确;
C、水的分解不产生ATP,在线粒体中有氧呼吸第二阶段也会生成ATP,第三阶段随水的生成也产生ATP,C错误;
D、两种细胞器酶系统不相同,如线粒体有参与呼吸的酶,而叶绿体中含有光合作用相关的酶,D错误。
故选B。
27.D
【分析】该实验可通过放射性出现的先后顺序来推测暗反应的过程。
【详解】A、细胞中原有的CO2不含14C,用14C标记CO2可排除细胞中原有物质的干扰,A正确;
B、热乙醇可以杀死细胞,用热乙醇处理的目的是停止光合作用的进行,以检测杀死细胞时,其光合作用进行的程度,B正确;
C、放射性最先在3-磷酸甘油酸出现,推测暗反应的初产物可能是3-磷酸甘油酸,C正确;
D、该实验可通过放射性出现的先后顺序来推测暗反应的过程,D错误。
故选D。
28.D
【详解】因为暗反应中1mlC5+1ml CO2生成2mlC3,所以在适宜条件下,叶肉细胞内C3是C5的2倍,因此图中甲是C5,乙是C3。图中物质甲与二氧化碳结合形成乙,该过程只需要酶的催化,不需要消耗ATP,A错误;植物在Ⅰ阶段处于适宜环境条件下,如果Ⅱ阶段改变的环境条件是降低光照强度,那么C3增加,C5减少,与图形的走势不符合,而如果改变的条件是降低CO2浓度,那么C3减少,C5增加,与图形走势符合,所以本题改变的条件是降低CO2浓度,B错误;CO2浓度降低,由于CO2供应量减少,C5消耗减少,而C3还原正常,所以C5(甲)含量会上升,C错误;低CO2浓度下的光的饱和点也低,D正确。
【点睛】本题考查光合作用及其影响因素的相关知识,意在考查考生能理解所学知识的要点,把握知识间的内在联系;能从图形获取有效信息,运用所学知识与观点,通过比较、分析与综合等方法对某些生物学问题进行解释、推理,做出合理判断或得出正确结论的能力。
29.D
【分析】根据实验的目的可知,实验需要探究“ATP形成的原动力”,而实验中的自变量为“pH值平衡前或后加入ADP和Pi”,而根据实验结果看出,只有pH值平衡前加入ADP和Pi能够产生ATP,因此可获得相关结论。
【详解】A、实验在黑暗中进行的目的是避免光照对ATP合成的影响,A错误;
B、pH=4的缓冲液模拟的是类囊体腔的环境,B错误;
C、ADP和Pi形成ATP后进入叶绿体基质,C错误;
D、实验结果看出,pH值平衡前,加入ADP和Pi能够产生ATP,而平衡后加入ADP和Pi后不能产生ATP,说明叶绿体中ATP形成的原动力来自于类囊体膜两侧的氢离子浓度差,D正确。
故选D。
30.ABD
【分析】1、叶黄素是存在于人眼视网膜黄斑区的主要色素,对眼睛具有保护视网膜、保护视力、减缓眼睛疲劳等好处和作用。人类等哺乳动物不能自行合成叶黄素,外来食物是唯一的叶黄素摄入来源,可以适量食用胡萝卜、西红柿、菠菜、芒果等。
2、叶绿体中的叶绿素 a 和叶绿素 b,都是含镁的有机分子,它们分别呈现蓝绿色、黄绿色。叶绿体中还有许多种黄色、橙色和红色的色素,合称为类胡萝卜素,其中最多的是胡萝卜素和叶黄素,它们都是由碳氢链组成的分子,胡萝卜素为橙色,叶黄素为黄色。四种色素在叶肉细胞中的含量是不同的,有些色素的含量会随着季节或者生理特性的变化而发生变化。
3、叶绿素a和叶绿素b主要吸收红光和蓝紫光,类胡萝卜素主要吸收蓝紫光。
【详解】A、叶黄素是一种类胡萝卜素,主要吸收可见光中的蓝紫光,A错误;
B、液泡中的色素是水溶性的;叶绿体中的光合色素是脂溶性的,主要分布在类囊体膜(光合膜)上,B错误;
C、叶黄素在滤纸条上的扩散速度比叶绿素快,说明叶黄素在层析液中的溶解度大于叶绿素,C正确;
D、秋季叶片变黄主要与叶绿素的分解增多有关,D错误。
故选ABD。
31.D
【分析】光合作用的光反应阶段:场所是叶绿体的类囊体膜上,水的光解产生[H]与氧气,以及ATP的形成;
光合作用的暗反应阶段:场所是叶绿体的基质中,CO2被C5固定形成C3,C3在光反应提供的ATP 和[H]的作用下还原生成糖类等有机物。
【详解】A、细胞质内形成的蔗糖可以通过跨膜运输进入液泡进行临时性贮藏,故参与蔗糖生物合成的酶位于细胞质基质中,A错误;
B、结合题意“蔗糖可以通过跨膜运输进入液泡进行临时性贮藏,该过程是由位于液泡膜上的蔗糖载体介导的逆蔗糖浓度梯度运输”可知,蔗糖进入液泡的方式为主动运输过程,主动运输需要能量,故呼吸抑制剂可以通过抑制呼吸作用影响能量供应,进而抑制蔗糖进入液泡的过程,B错误;
C、结合题图分析可知,当细胞质基质中Pi浓度降低时,会抑制磷酸丙糖从叶绿体中运出,从而促进淀粉的合成, C错误;
D、据图可知,磷酸丙糖的输出量增多会影响C5的再生,暗反应速率下降,D正确。
故选D。
32.ACD
【分析】据图分析,图中A为叶绿体类囊体结构,B为叶绿体基质,C、D分别为叶绿体内膜和外膜,①为水,②为氧气,③为CO2,④为C3,⑤为(CH2O)。
【详解】A、参与光合作用的色素位于图中的A类囊体薄膜部分,A正确;
B、③CO2进入叶绿体后,通过固定形成④C3,⑤(CH2O)的形成还需要经过C3的还原,B错误;
C、若突然停止光照,光反应合成的NADPH与ATP减少,参与还原反应的C3减少,B叶绿体基质中④C3的含量会升高,C正确;
D、O2中的O来源于H2O,用18O标记①H2O,可在②O2中检测到18O,D正确。
故选ACD。
33.ABD
【分析】真核生物有叶绿体,可以进行光合作用。叶绿素a和叶绿素b主要吸收蓝紫光和红光,胡萝卜素和叶黄素主要吸收蓝紫光。
【详解】A、蓝细菌属于自养生物,能够自己合成有机物,故培养蓝细菌研究光合作用时,不需要提供葡萄糖作为碳源,A错误;
B、蓝细菌为原核生物,无叶绿体,B错误;
C、题干中指出,研究发现某些蓝细菌在近红外光环境下生长时,含有叶绿素f的光合系统会启动叶绿素f能够吸收、转化红外光,这是长期生物进化的结果,体现了蓝细菌对环境的适应,C正确;
D、在正常光照条件下,光合作用依赖叶绿素a来收集、转化可见光,而不利用红外光,D错误。
故选ABD。
34.(1) 控制物质进出、能量转化、催化 传递电子,在光能转换中发挥作用(或捕获光能;或吸收传递转化光能)
(2) PSⅡ NADP++H++2eNADPH PSⅠ和PSⅡ
(3) H+提供的电化学势能(H+浓度差提供的能量) 线粒体内膜
(4)显著下降
【分析】据图和题意可知:光系统涉及两个反应中心:光系统Ⅱ(PSⅡ)和光系统Ⅰ(PSⅠ)。PSⅡ光解水,PSI还原NADP+。光系统II的色素吸收光能以后,能产生高能电子,并将高能电子传送到电子传递体PQ,传递到PQ上的高能电子依次传递给Cytbf、PC。光系统I吸收光能后,通过PC传递的电子与H+、NADP+在类囊体薄膜上结合形成NADPH。水光解产生H+,使类囊体腔内H+浓度升高,H+顺浓度梯度运输到类囊体腔外,而H+在类囊体薄膜上与NADP+结合形成NADPH使类囊体腔外中H+浓度降低,同时还可以通过PQ运回到类囊体腔内,这样就保持了类囊体薄膜两侧的H+浓度差。ATP合成酶由CF0和CF1两部分组成,利用类囊体薄膜两侧的H+浓度差,类囊体膜上的ATP合成酶合成了ATP。
【详解】(1)图示的生物膜可发生H+的运输过程、ATP的合成过程,故上图说明生物膜具有控制物质进出、能量转化、催化功能;传递电子并且在光能转换中发挥作用是类囊体薄膜上的蛋白质具有的独特功能。
(2)由图可知:O2是水光解的产物,需要的光能是通过PSⅡ直接吸收利用的,在光系统Ⅰ发生的物质变化是NADP++H+→NADPH ,NADPH和ATP中都有化学能,NADPH中的化学能来自PSⅠ和PSⅡ吸收和转换的光能。
(3)ATP合成酶由CF0和CF1两部分组成,利用类囊体薄膜两侧的H+浓度差,类囊体膜上的ATP合成酶合成了ATP,所以ATP合酶既能利用H+提供的电化学势能(质子动力势)合成ATP,又能水解ATP将质子从基质泵到膜间隙,线粒体中的ATP合酶分布的场所分别是线粒体内膜。
(4)水光解产生H+,使类囊体腔内H+浓度升高,H+顺浓度梯度运输到类囊体腔外,而H+在类囊体薄膜上与NADP+结合形成NADPH使类囊体腔外中H+浓度降低,同时还可以通过PQ运回到类囊体腔内,这样就保持了类囊体薄膜两侧的H+浓度差,ATP合成酶由CF0和CF1两部分组成,利用类囊体薄膜两侧的H+浓度差,类囊体膜上的ATP合成酶合成了ATP,因此若某种农药与PQ竞争限制了电子传递的速率,则用该农药处理破坏内外膜的叶绿体,会导致ATP的含量显著下降。
35.(1)ADP、Pi、NADP+
(2) 3-磷酸甘油醛 二羟丙酮→磷酸二羟丙酮
(3)暗反应
(4) 强 DAS基因和DAK基因 此时段天竺葵光合作用弱,产生的5-磷酸木酮糖少 减少甲醛的吸收,降低甲醛对植物细胞的毒害
【分析】据图析:上图表示天竺葵通过光合作用的暗反应阶段同化甲醛的过程。天竺葵同化甲醛的两条主要途径是:①甲醛→3-磷酸甘油醛→淀粉;②甲醛→二羟丙酮→磷酸二羟丙酮→淀粉。
下图分析题干信息,转基因天竺葵的叶绿体中导入了酵母菌的DAS基因和DAK基因,两种基因成功表达可使转基因天竺葵的叶绿体中存在DAS和DAK。DAS和DAK可增加天竺葵对甲醛的同化途径。
【详解】(1)图中物质①是参与暗反应三碳化合物还原过程的产物,则①是ADP、Pi、NADP+,可被光反应重新利用。
(2)通过分析可知,转基因天竺葵同化甲醛的两条主要途径是:①甲醛→3-磷酸甘油醛→淀粉;②甲醛→二羟丙酮→磷酸二羟丙酮→淀粉。
(3)通过图示可知,DAS基因表达出来的DAS酶,DAK基因表达出来的DAK酶直接参与的是光合作用的暗反应过程,故DAS基因和DAK基因转化成功会对光合作用暗反应过程产生直接影响。
(4)①由容器内剩余甲醛浓度曲线图可知,随着时间的延长,放置天竺葵的容器内甲醛浓度均下降,放置转基因天竺葵的容器内甲醛浓度下降得更明显,表明转基因天竺葵吸收甲醛的能力比非转基因天竺葵的更强。结合题干信息分析可知,转基因天竺葵的叶绿体中导入了酵母菌的DAS基因和DAK基因,两种基因成功表达可使转基因天竺葵的叶绿体中存在DAS酶和DAK酶,增加了甲醛的同化途径。
②甲醛→二羟丙酮→磷酸二羟丙酮→淀粉。②在当日18:00至次日8:00时段内,光照强度过弱,暗反应受阻,此时段天竺葵光合作用弱,产生的5-磷酸木酮糖少,转基因天竺葵吸收甲醛的能力明显降低。
③据下图可知,甲醛浓度较高时,天竺葵气孔导度较低,这样可以减少空气中甲醛进入植物体内,避免甲醛对植物细胞的伤害。
【点睛】本题考查光合作用过程和光合作用的影响因素。考查对光合作用过程的理解和从题图中获取信息分析信息得出相应结论的能力。
36.适时通风、增施有机肥、采用CO2发生器、用无色的塑料薄膜或玻璃搭建温室大棚
【解析】略
37.可人工控制光照、温度等条件
【解析】略
38.氮元素是合成叶绿素的必需元素,水稻根吸收的氮肥可用于叶绿素的合成
【解析】略
39.根细胞失水,导致气孔导度减小,CO2吸收量减少,暗反应减弱
【解析】略
40.充分利用光能,提高光能的利用率;保持良好的通风等
【解析】略
41.D
【分析】分析实验装置图:开始时叶片沉入水中,若给予适当的光照,叶片会进行光合作用产生氧气,当光合作用产生的氧气大于呼吸作用消耗的氧气时,叶片会逐渐上浮,所以能影响光合作用强度的因素都会影响叶片上浮所需的时间.光合作用受到光照、温度和二氧化碳浓度的影响,因此光照、温度和NaHCO3溶液浓度都会影响叶片上浮所需的时间。
【详解】A、改变温度,会改变光合作用强度,进而影响叶片开始上浮所需的时间,A错误;
B、改变光照强度,会改变光合作用强度,进而影响叶片开始上浮所需的时间,B错误;
C、改变NaHCO3溶液的浓度,即改变二氧化碳的浓度,这会影响光合作用强度,进而影响叶片开始上浮所需的时间,C错误;
D、若将装置置于黑暗中,叶片只能进行呼吸作用消耗叶肉细胞间隙中的氧气,导致上浮的叶片又会下沉,D正确。
故选D。
42. D 光照强度和温度 较高 探究CO2浓度对光合作用速率的影响 低 NaHCO3溶液浓度太大,导致细胞失水,从而影响叶肉细胞的光合作用 C-A C-B
【分析】图1中,光合作用强度增长率类似于加速度,因此只要增长率大于零,光合作用强度就不断增加,从图中可以看出,BC段增长率最大,到D点是增长率降为0,此时光合作用强度达到最大。影响光合作用的环境因素包括:光照强度、温度、CO2浓度等,一般光合作用达到饱和点时,自变量将不再成为限制因素。
【详解】(1)图中纵轴代表光合作用增长率,D点之前光合速率一直在增长,因此D点光合速率最大;横坐标表示二氧化碳浓度,D点时光合速率不再随着二氧化碳浓度的升高而加快,说明D点时二氧化碳不再是限制因素,此时限制光合作用速率的主要环境因素是光强和温度;C点光合速率比D点慢,其暗反应产生的三碳化合物较少,消耗的ATP和[H]较少,因此C点和D点相比,叶绿体中[H]的含量较高。
(2)①由题意分析可知,该实验的自变量是不同浓度的NaHCO3溶液,可以为光合作用提供二氧化碳,因此该实验的目的是探究CO2浓度对光合作用速率的影响。
②从图解分析,b点比a点的CO2浓度高,消耗的C5多,所以细胞内的C5含量低;c点以后曲线上行的原因是NaHCO3浓度太大,导致细胞失水,从而影响叶肉细胞的光合作用。
(3)甲组立即烘干处理并测得叶圆片干重为A,乙组保持湿润且置于黑暗密闭装置内,则乙组只能进行呼吸作用,一小时后,测得乙组叶圆片干重为B,因此A-B表示细胞呼吸速率;丙组保持湿润且置于有适宜光照强度的密闭装置内,则丙组可以进行光合作用,一小时后,测得丙组叶圆片干重为C,因此C-A表示有机物的积累量,即净光合速率;实际光合速率=细胞呼吸速率+净光合速率=(A-B)+(C-A)=C-B。
【点睛】解答本题的关键是掌握光合作用的过程及其影响因素,明确图中增长率只要大于0,光合速率就在不断增加,从而判断D点的光合速率最大,此点为二氧化碳饱和点,限制因素不再是二氧化碳浓度了。
43.C
【分析】影响光合作用的环境因素。
1、温度对光合作用的影响:在最适温度下酶的活性最强,光合作用强度最大,当温度低于最适温度,光合作用强度随温度的增加而加强,当温度高于最适温度,光合作用强度随温度的增加而减弱。
2、二氧化碳浓度对光合作用的影响:在一定范围内,光合作用强度随二氧化碳浓度的增加而增强。当二氧化碳浓度增加到一定的值,光合作用强度不再增强。
3、光照强度对光合作用的影响:在一定范围内,光合作用强度随光照强度的增加而增强。当光照强度增加到一定的值,光合作用强度不再增强。
【详解】A、实验研究了高光和低光、CO2浓度0.03%和0.1%条件下的龙须菜相对生长速率和相对光反应速率,自变量为光照强度和CO2浓度,因变量为龙须菜相对生长速率和相对光反应速率,A正确;
B、据图可知,高光下龙须菜相对生长速率和相对光反应速率较高,推测高光照强度下光反应速率快从而使龙须菜生长较快,B正确;
C、据图可知,各组CO2浓度0.1%时的数据均不高于0.03%时的数据,故增加CO2浓度并不能提高龙须菜的生长速率,C错误;
D、不同的光照强度和CO2浓度对生长速率的影响不同,所以选择龙须菜养殖场所时需考虑海水的透光率等因素,D正确。
故选C。
44. 光照强度 CO2浓度 乙组光合作用强度与甲组的不同是由环境因素低光照引起的,而非遗传物质的改变造成的
【详解】(1)题图显示:光照强度低于a时,甲组植物的光合作用强度随光照强度的增加而增加,因此影响甲组植物光合作用的限制因子是光照强度。
(2)b光照强度下,甲组植物的光合作用强度不再随光照强度的增加而增加,因此限制甲组植物光合作用的因子不再是光照强度,而是CO2浓度等。所以,要使甲组的光合作用强度继续升高,可以考虑的措施是提高CO2浓度。
(3)依题意可知:导致曲线图中甲、乙两组光合作用强度差异的原因是光照强度不同,即甲组模拟自然光照,乙组提供低光照;播种乙组植株产生的种子所得到的盆栽苗按照甲组的条件培养T时间后,其植株叶片随光照强度变化的光合作用强度曲线与甲组的相同。据此能够得到的初步结论是:乙组光合作用强度与甲组的不同,是由环境因素低光照引起的,而非遗传物质的改变造成的。
考点:本题考查光合作用的相关知识,意在考查学生能从题图中提取有效信息并结合这些信息,运用所学知识与观点,通过比较、分析与综合等方法对某些生物学问题进行解释、推理,做出合理的判断或得出正确结论的能力。
45.A
【分析】1、温度对光合作用的影响:在最适温度下酶的活性最强,光合作用强度最大,当温度低于最适温度,光合作用强度随温度的增加而加强,当温度高于最适温度,光合作用强度随温度的增加而减弱。
2、二氧化碳浓度对光合作用的影响:在一定范围内,光合作用强度随二氧化碳浓度的增加而增强。当二氧化碳浓度增加到一定的值,光合作用强度不再增强。
3、光照强度对光合作用的影响:在一定范围内,光合作用强度随光照强度的增加而增强。当光照强度增加到一定的值,光合作用强度不再增强。
【详解】A、酶的活性受温度影响,由题图可知,A点时玉米幼苗相对生长速率较低的主要原因是夜温太低,A正确;
B、由于没有在其他日温和夜温条件下进行实验作对照,所以仅根据图1,不能确定日温26℃、夜温20℃一定是玉米幼苗生长的最适温度组合,B错误;
C、玉米幼苗夜间生长主要通过有氧呼吸获取能量,因此其所需的能量由线粒体和细胞质基质提供,C错误;
D、由图可知,光照强度较低时,15 ℃时玉米幼苗的光合作用强度低于10 ℃,D错误。
故选A。
46. 减少杂草对水分、矿质元素和光的竞争;增加土壤氧气含量,促进根系的呼吸作用 肥料中的矿质元素只有溶解在水中才能被作物根系吸收 A和C 作物A光饱和点高且长得高,可以利用上层光照进行光合作用;作物C光饱和点低且长得矮,与作物A间作后,能利用下层的弱光进行光合作用
【分析】1、中耕松土是指对土壤进行浅层翻倒、疏松表层土壤。中耕的作用有:疏松表土、增加土壤通气性、提高地温,促进好气微生物的活动和养分有效化、去除杂草、促使根系伸展、调节土壤水分状况。
2、矿质元素只有溶解在水中,以离子形式存在,才能被植物的根系选择吸收。
【详解】(1)中耕松土过程中去除了杂草,减少了杂草和农作物之间的竞争;疏松土壤可以增加土壤的含氧量,有利于根细胞的有氧呼吸,促进矿质元素的吸收,从而达到增产的目的。
(2)农田施肥时,肥料中的矿质元素只有溶解在水中,以离子形式存在,才能被作物根系吸收。
(3)分析表中数据可知,作物A、D的株高较高,B、C的株高较低,作物A、B的光饱和点较高,适宜在较强光照下生长,C、D的光饱和点较低,适宜在弱光下生长,综合上述特点,应选取作物A和C进行间作,作物A可利用上层光照进行光合作用,作物C能利用下层的弱光进行光合作用,从而提高光能利用率。
【点睛】本题结合具体实例考查光合作用和呼吸作用的相关内容,掌握光合作用和呼吸作用的原理、影响因素及在生产中的应用是解题的关键。
47.AD
【分析】影响光合作用的因素:1、光照强度:光照会影响光反应,从而影响光合作用,因此,当光照强度低于光饱和点时,光合速率随光照强度的增加而增加,但达到光饱和点后,光合作用不再随光照强度增加而增加;2、CO2浓度:CO2是光合作用暗反应的原料,当CO2浓度增加至1%时,光合速率会随CO2浓度的增高而增高;3、温度:温度对光合作用的影响主要是影响酶的活性,或午休现象;4、矿质元素:在一定范围内,增大必须矿质元素的供应,以提高光合作用速率;5、水分:水是光合作用的原料,缺水既可直接影响光合作用,植物缺水时又会导致气孔关闭,影响CO2的吸收,使光合作用减弱。
【详解】A、夏季中午叶片蒸腾作用强,失水过多使气孔部分关闭,进入体内的CO2量减少,暗反应减慢,光合作用强度明显减弱,A正确;
B、夏季中午气温过高,导致光合酶活性降低,呼吸酶不受影响(呼吸酶最适温度高于光合酶),光合作用强度减弱,但此时光合作用强度仍然大于呼吸作用强度,即呼吸释放的CO2量小于光合固定的CO2量,B错误;
C、光合色素分布在叶绿体的类囊体薄膜而非叶绿体内膜上,C错误;
D、夏季中午叶片蒸腾作用强,失水过多使气孔部分关闭,进入体内的CO2量减少,暗反应减慢,导致光反应产物积累,产生反馈抑制,使叶片转化光能的能力下降,光合作用强度明显减弱,D正确。
故选AD。
48.C
【分析】本实验的自变量为光照强度和温度,因变量为CO2吸收速率。
【详解】A、CO2吸收速率代表净光合速率,低光强下,CO2吸收速率随叶温升高而下降的原因是呼吸速率上升,需要从外界吸收的CO2减少,A正确;
B、在高光强下,M点左侧CO2吸收速率升高主要原因是光合酶的活性增强,B正确;
C、CP点代表呼吸速率等于光合速率,植物可以进行光合作用,C错误;
D、图中M点处CO2吸收速率最大,即净光合速率最大,也就是光合速率与呼吸速率的差值最大,D正确。
故选C。
49.B
【分析】影响绿色植物进行光合作用的主要外界因素有:①CO2浓度;②温度;③光照强度。
【详解】A、不同植物对光的波长和光照强度的需求不同,可可根据植物生长特点调控光的波长和光照强度,A正确;
B、为保证植物的根能够正常吸收水分,该系统应控制培养液的浓度小于植物根部细胞的细胞液浓度,B错误;
C、适当提高白天的温度可以促进光合作用的进行,让植物合成更多的有机物,而夜晚适当降温则可以抑制其呼吸作用,使其少分解有机物,合理控制昼夜温差有利于提高作物产量,C正确;
D、适时通风可提高生产系统内的CO2浓度,进而提高光合作用的速率,D正确。
故选B。
【点睛】
50. 细胞内良好的溶剂,能够参与生化反应,能为细胞提供液体环境,还能运送营养物质和代谢废物 主动吸收 镁 ATP和NADPH 水 C5(或RuBP) 气孔导度增加,CO2吸收量增多,同时RuBP羧化酶活性增大,使固定CO2的效率增大
【分析】分析题意可知,该实验目的是探究水和氮对光合作用的影响,实验分成三组:对照组、施氮组、水+氮组;分析表格数据可知:自由水与结合水的比值:对照组<施氮组<水+氮组;气孔导度:对照组>施氮组<水+氮组;叶绿素含量:对照组<施氮组<水+氮组;RuBP羧化酶活性:对照组<施氮组<水+氮组;光合速率:对照组<施氮组<水+氮组。
【详解】1)细胞内的水以自由水与结合水的形式存在,结合水是细胞结构的重要组成成分,自由水是细胞内良好的溶剂,能够参与生化反应,能为细胞提供液体环境,还能运送营养物质和代谢废物;根据表格分析,水+氮组的气孔导度大大增加,增强了植物的蒸腾作用,有利于植物根系吸收并向上运输氮,所以补充水分可以促进玉米根系的对氮的主动吸收,提高植株氮供应水平。
(2)参与光合作用的很多分子都含有氮,叶绿素的元素组成有C、H、O、N、Mg,其中氮与镁离子参与组成的环式结构使叶绿素能够吸收光能,用于光反应,光反应的场所是叶绿体的类囊体膜,完成的反应是水光解产生NADPH([H])和氧气,同时将光能转变成化学能储存在ATP和NADPH([H])中,其中ATP和NADPH([H])两种物质含有氮元素;暗反应包括二氧化碳固定和三碳化合物还原两个过程,其中RuBP羧化酶将CO2转变为羧基加到C5(RuBP)分子上,反应形成的C3被还原为糖类。
(3)分析表格数据可知,施氮同时补充水分使气孔导度增加,CO2吸收量增多,同时RuBP羧化酶活性增大,使固定CO2的效率增大,使植物有足量的CO2供应,从而增加了光合速率。
【点睛】本题考查水的存在形式和作用、光合作用的过程、影响光合作用的因素等相关知识,意在考查考生把握知识间的相互联系,运用所学知识解决生物学实际问题的能力,难度中等。
51.(1)增大
(2)高浓度臭氧处理甲的时间越短,对甲植物光合作用的影响越小
(3) 实验组的净光合速率均明显小于对照组 长时间高浓度臭氧对不同种类植物光合作用产生的抑制效果有差异
(4)A基因过量表达与表达量下降时,乙植物的净光合速率相同
【分析】光饱和点:在一定范围内,随光照强度的增加,光合速率增大,达到最大光合速率时的光照强度为光饱和点。影响光饱和点的环境因素有温度、CO2浓度,内因有叶绿体中色素含量、酶的含量、酶的活性等。
【详解】(1)限制光饱和点的环境因素有温度、CO2浓度,图1中,在高浓度O3处理期间,当光照强度增大到一定程度时,净光合速率不再增大,出现了光饱和现象,若适当增加环境中的CO2浓度,甲、乙植物的光饱和点会增大。
(2)据图可见,用某一高浓度O3连续处理甲植物不同时间,与图3相比,图2中甲的实验组与对照组的净光合速率差异较小,表明高浓度臭氧处理甲的时间越短,对甲植物光合作用的影响越小。
(3)据图3可见,O3处理75天后,曲线3净光合速率小于曲线1、曲线4净光合速率小于曲线2,即甲、乙两种植物的实验组的净光合速率均明显小于对照组,表明长时间高浓度的O3对植物光合作用产生明显抑制;曲线4净光合速率比曲线3下降更大,即长时间高浓度O3对乙植物的影响大于甲植物,表明长时间高浓度臭氧对不同种类植物光合作用产生的抑制效果有差异。
(4)实验发现,处理75天后甲、乙植物中的基因A表达量都下降,为确定A基因功能与植物对O3耐受力的关系,自变量是A基因功能,因此可以使乙植物中A基因过量表达,并用高浓度O3处理75天,比较A基因过量表达与表达量下降时的净光合速率,若两种条件下乙植物的净光合速率相同,则说明A基因的功能与乙植物对O3耐受力无关。
52.C
【分析】题题分析:该实验的目的是探究光照强度对净光合速率的影响,实验的自变量是灯泡与烧杯的距离,即光照强度,因变量是气泡产生速率,即净光合速率,NaHCO3溶液可以保证二氧化碳的稳定供应,属于无关变量。实验结果表明,随着光照强度的减弱,净光合速率逐渐减弱。
【详解】A、根据分析,该实验的目的是探究光照强度对净光合速率的影响,A错误;
B、15~45cm 之间,图中气泡的产生速率表示净光合速率,B错误;
C、小于60cm时,随着光照强度的增加,气泡产生的速率加快,因此,此时限制光合速率的主要因素是自变量光照强度,C正确;
D、60cm时,光线太弱导致净光合速率为0,此时可能光合作用速率等于呼吸速率,D错误。
故选C。
53.C
【分析】分析题干可知,图中A点植物只进行呼吸作用,B表示光合作用的光补偿点,此时光合作用等于呼吸作用,C点表示光合作用的光饱和点。
影响光合作用的主要外界因素是温度、光照强度和二氧化碳浓度等;内因主要是有关酶的数量和色素的含量。
【详解】A、A点时光照强度为0,叶肉细胞不进行光合作用,产生ATP的细胞器只有线粒体,A正确;
B、B点时的光照强度为该植物的光补偿点,此时光合作用强度等于细胞呼吸强度,B正确;
C、B点为光补偿点,当植物缺Mg时,叶绿素合成减少,同等光照强度下光合作用强度下降,只有更大光照强度的光才能使光合作用强度等于细胞呼吸强度,故B点将向右移,C错误;
D、由于该植物光合作用和细胞呼吸最适温度分别为25 ℃和30 ℃,将温度由25 ℃提高到30 ℃后,植物光合作用强度下降,细胞呼吸强度增大,故代表细胞呼吸强度的A点上移,光补偿点B点右移,净光合作用速率最大值对应的C点上移,D正确。
故选C。
54.B
【分析】根据题意和图示分析可知:曲线图中,-5℃~0℃阶段,三条曲线重合,说明光照强度不是限制因素,随着温度的升高二氧化碳升高;20℃~30℃阶段,三条曲线不再升高,均达到饱和点,说明温度不再是限制因素,光照强度越大,二氧化碳吸收量越高。
【详解】据图可知:在-5℃~0℃的温度范围内,三种不同的光照强度下,植物的光合作用强度相同,说明此条件下温度太低,是限制光合作用的主要因素,而光照强度的改变对光合作用强度几乎没有影响。在20℃~30℃的温度范围内,三种光照条件下,光合作用强度都不再随温度的升高而增强,说明此范围是光合作用的适宜温度;但不同光照强度下,植物光合作用强度不同,说明此时光照强度是光合作用的限制因素。
故选B。
55.D
【分析】随着光照强度的增加,光反应生成的[H]和ATP增加,C3还原量增加,C3含量减少,随着光照强度的降低,光反应生成的[H]和ATP减少,C3还原量减少,C3含量升高。
【详解】A、AB段C3含量不变,且是夜间没有光照,所以没有有机物生成,A正确;
B、AB段C3含量不变,对应的时间是0~6点,没有光照,C3含量较高与没有接受光照有关,B正确;
C、E点时,光照过强,温度较高导致气孔部分关闭,二氧化碳供应减少,生成的C3含量极低,C正确;
D、E点时,光照充足,供应较强,叶绿体中光反应产生的ATP的含量较D点高,D错误;
故选D。
56.D
【分析】1、影响光合作用强度的外界因素:空气中二氧化碳的浓度,土壤中水分的多少,光照的长短与强弱、光的成分以及温度的高低等,都是影响光合作用强度的外界因素。
2、种植农作物时,疏松土壤能促进根细胞有氧呼吸,有利于根细胞对矿质离子的主动吸收。
【详解】A、松土可以增加土壤中的空气含量,有助于植物根系细胞的有氧呼吸,从而促进根细胞对无机盐的吸收,A 正确;
B、农作物生长发育过程中,及时去除衰老变黄的叶片(光合速率较低),减少有机物的消耗,增加有机物的积累,从而实现增产的目的,B 正确;
C、种植过密,植物叶片相互遮盖,被遮盖的叶片不能光合作用但仍然要呼吸作用消耗有机物,这样有机物积累减少;种植过稀,部分光能得不到利用,光能利用率低;增施农家肥,土壤中的微生物会将有机物分解为无机盐和 CO2,从而有利于植物的光合作用,故合理密植和增施有机肥均有利于提高农作物的光合作用强度, C 正确;
D、温室种植农作物时,为促进光合作用,白天要适时通风,以保证 CO2 供应,D 错误。
故选 D。
57.C
【分析】影响光合作用的环境因素。
1、温度对光合作用的影响:在最适温度下酶的活性最强,光合作用强度最大,当温度低于最适温度,光合作用强度随温度的增加而加强,当温度高于最适温度,光合作用强度随温度的增加而减弱。
2、二氧化碳浓度对光合作用的影响:在一定范围内,光合作用强度随二氧化碳浓度的增加而增强。当二氧化碳浓度增加到一定的值,光合作用强度不再增强。
3、光照强度对光合作用的影响:在一定范围内,光合作用强度随光照强度的增加而增强。当光照强度增加到一定的值,光合作用强度不再增强。
【详解】A、实验研究了高光和低光、CO2浓度0.03%和0.1%条件下的龙须菜相对生长速率和相对光反应速率,自变量为光照强度和CO2浓度,因变量为龙须菜相对生长速率和相对光反应速率,A正确;
B、据图可知,高光下龙须菜相对生长速率和相对光反应速率较高,推测高光照强度下光反应速率快从而使龙须菜生长较快,B正确;
C、据图可知,各组CO2浓度0.1%时的数据均不高于0.03%时的数据,故增加CO2浓度并不能提高龙须菜的生长速率,C错误;
D、不同的光照强度和CO2浓度对生长速率的影响不同,所以选择龙须菜养殖场所时需考虑海水的透光率等因素,D正确。
故选C。
58.B
【分析】根据题图分析,AB段随二氧化碳含量增加,光合作用强度增大,达到最大值后不再增加;在C点增加光照强度,光合作用强度增加,说明出现BC段的限制因素主要是光照强度。BC段光合作用强度基本不变,C点和B点三碳化合物维持动态平衡。
光照强度在一定范围内光合速率随着光照强度的增加而加快;但超过一定范围之后,光合速率的增加转慢;当达到某一光照强度时,光合速率就不再增加,这种现象称为光饱和现象。
【详解】A、植物鲜重量增加的主要是水分,而光合作用合成有机物,因此光合作用强度的重要指标是植物干重的增加量,A错误;
B、根据分析可知,在E点后再次增大光照强度,光合作用强度可能会增加,曲线有可能为EG,B正确;
C、从A点开始,光合作用强度不断增加,叶绿体内的三碳化合物含量不断增加,B点时光合速率达到最大,此时三碳化合物含量大于A点,C错误;
D、分析题图可知,出现BC段的限制因素主要是光照强度,D错误。
故选B。
【点睛】
59.B
【分析】据图分析:该实验的目的是探究光照强度和CO2浓度对甘蔗光合作用强度的影响,自变量是光照强度和二氧化碳浓度,因变量是光合作用强度。影响光合作用的环境因素主要有光照强度、温度和二氧化碳浓度等。
【详解】A、曲线代表总光合强度,呼吸强度未知,A错;
B、d点以后限制光合作用强度的内因可能是酶浓度,B正确;
C、CO2浓度由b点调至c点瞬间,C3的合成增加,消耗暂时不变,所以 C3含量上升,C错;
D、突然降低温度,光合速率降低,d点会向左下方移动,D错。
故选B。
60.ACD
【分析】分析题图:自然光经滤光片处理可得到单色光,金鱼藻吸收单色光进行光合作用,释放氧气,氧气传感器可测定氧气浓度的变化,从而测定金鱼藻的光合作用强度,故该实验的目的是探究不同单色光对光合作用强度的影响。可将此装置放在黑暗处,测定金鱼藻的细胞呼吸作用强度。
【详解】A、分析题图,自然光经滤光片处理可得到单色光,金鱼藻吸收单色光进行光合作用,释放氧气,氧气传感器可测定氧气浓度的变化,从而测定金鱼藻的光合作用强度,故该实验的目的是探究不同单色光对光合作用强度的影响,A正确;
B、加入NaHCO3溶液是为了提供光合作用需要的CO2,B错误;
C、相同条件下,自然光下比单色光下的光合作用要强,因此拆去滤光片,单位时间内,氧气传感器测到的O2浓度高于单色光下O2浓度,C正确;
D、若将此装置放在黑暗处,金鱼藻只进行呼吸作用,氧气传感器可测出氧气的消耗情况,从而测定金鱼藻的呼吸作用强度,D正确。
故选ACD。
61.C
【分析】分析题图:题图显示在环境CO2浓度和高CO2浓度下,温度对两种植物CO2吸收速率的影响,纵坐标是植物二氧化碳的吸收速率,代表净光合速率。分析左图可知,在环境二氧化碳浓度下,植物a在叶片温度为42℃时,净光合速率达到最大,植物b在叶片温度为38℃时,净光合速率达到最大。分析右图可知,在高二氧化碳浓度下,植物a在叶片温度为42℃时,净光合速率达到最大,植物b在叶片温度为42℃时,净光合速率达到最大。
【详解】A、高CO2浓度条件下,叶片温度在42℃时两种植物净光合速率最高,由于不知道呼吸速率,无法知道真正光合速率的情况,A错误;
B、对比左图和右图可知,在40℃时,植物a在环境二氧化碳浓度和高二氧化碳浓度下的二氧化碳吸收速率相同,此时限制植物a光合速率的因素可能是光照强度,植物b在环境二氧化碳浓度下的二氧化碳吸收速率明显低于高二氧化碳浓度下的二氧化碳吸收速率,此时限制植物b光合速率的因素可能是二氧化碳浓度,B错误;
C、据左图可知,自然条件下,叶片温度较高时,植物a的净光合速率较高,故与植物b相比,植物a更适合生活在高温环境中,C正确;
D、据图可知,在环境CO2浓度条件下,植物b的光合作用相关酶活性在38℃左右最高,在高CO2浓度条件下,植物b的光合作用相关酶活性在42℃左右最高,D错误。
故选C。
62.AB
【分析】1、通过图解可以看出实验的自变量有光照强度、土壤含水量、有无施肥,因变量为光合速率,通过检测CO2吸收量测定。
2、解决本题应注意以下几点:①光照强度、温度、土壤含水量、肥料供应情况均可影响植物光合作用强度;②若单独改变某一条件,可以使光合作用强度继续增强,则该条件为此时光合作用的限制因素。
【详解】A、本实验有不同光照强度、是否施肥、土壤含水量三个自变量,A错误;
B、光照强度为800lux时CO2吸收量均大于200lux,但并没有测定光照强度大于800lux的CO2吸收量,所以无法确定光饱和点,B错误;
C、通过图解D点与E点(或B点与F点)的CO2吸收量比较,可看出施肥影响明显是在含水量在40%~60%的条件下,C正确;
D、C点土壤含水量较少,光合作用强度较低,在C点基础上增大土壤含水量,可提高其CO2吸收量,因此C点条件下限制玉米CO2吸收量的主要因素是土壤含水量,D正确。
故选AB。
【点睛】
63.ABD
【分析】白天提高光合作用强度,增加有机物的积累,夜间通过降低呼吸作用对有机物的消耗,可以有效地使农作物增产。
【详解】A、①延长2小时人工照光,可以增加光能延长光合作用时间,可以提高有机物的制造量,提高光合产量,A正确;
B、②熄灯后植物不再进行光合作用,只进行呼吸作用,打开门和所有通风口半小时以上,可以起到降氧、降温、降湿度的作用,可以抑制细胞呼吸,减少有机物的消耗,B正确;
C、③关上门和通风口,棚内CO2浓度升高,会抑制细胞呼吸,与①时的状态相比,②③时呼吸作用受抑制,叶肉细胞中线粒体的功能有所减弱,C错误;
D、③关上门和通风口,棚内CO2浓度升高,会抑制细胞呼吸,并对下一天的光合作用有利,可以用于光合作用,D正确。
故选ABD。
64.(1) CO2 暗反应
(2)线粒体和外界环境
(3) B 尘土覆盖阻碍了植物叶片对光的吸收,同时尘土也会堵塞气孔,阻碍了CO2的吸收,进而导致净光合速率下降,图B与图A相比,各品种的净光合速率均低
(4) 木纳格 与无尘土覆盖相比,有尘土覆盖的情况下,木纳格的净光合速率下降幅度较小
【分析】净光合速率可以用CO2的吸收量、O2的释放量或有机物的积累量来表示。
【详解】(1)据图分析,A图中的和田红和无核白在16:10左右出现了光合午休的现象,原因是植株吸收的CO2减少,导致光合作用过程中的暗反应减弱,进而导致净光合速率下降。
(2)净光合速率可以用CO2的变化量来表示,图A中植物消耗了植物呼吸作用线粒体产生的CO2和外界环境中的CO2。
(3)在尘土覆盖的情况下,植物接受的光照强度会减弱,同时尘土堵塞了气孔,使植物从环境中吸收的CO2减少,进而导致净光合速率下降,图B与图A相比,各品种的净光合速率均低,因此图B反映的是有尘土覆盖的结果。
(4)与无尘土覆盖相比,在有尘土覆盖的情况下木纳格净光合速率下降幅度最小,因此其更适合当地的浮尘天气。
65. 细胞质基质、线粒体和叶绿体 紫外线照射使植物叶绿素合成减少,光反应弱,光合速率低 不会 一是初始数据误差很小,二是实验结果和结论的得出主要依据因变量的变化 在15天、30天、45天时,分别测定A、C组植株中生长素的含量,并作对比分析;检测结果:15天时,A、C两组生长素含量差别不大;30天、45天时C组植株生长素含量高于A组植株生长素含量 适度提高棚内二氧化碳浓度;使用能阻挡紫外线的塑料薄膜
【解析】由表格信息可知,B与A组相比,该实验的自变量是否用紫外线辐射,与A组相比,B组在相同时间30天、45天时,株高,叶绿素含量、光合作用速率都降低,因此可以推测辐射最可能能引起叶绿素含量降低,影响光反应进而影响暗反应,从而使光合速率和株高降低;A、C相比,自变量是二氧化碳浓度,C组二氧化碳浓度加倍,与A组相比相同时间30天、45天内株高、叶绿素含量及光合速率增加,C组光合速率明显高于对照组的原因是二氧化碳是光合作用的原料,二氧化碳浓度大,暗反应加快,同时叶绿素含量增加,光反应速度增大。
【详解】(1)在晴朗的中午,幼苗均可以正常生长。此时,A组番茄叶肉细胞同时进行细胞呼吸和光合作用,所以产生ATP的部位有细胞质基质、线粒体和叶绿体;依据表中数据判断,与A组相比,
B组番茄叶绿素含量更低,因此B组番茄幼苗光合速率平均值低的原因最可能是紫外线照射使植物叶绿素含量低,所以光反应弱,影响光反应进而影响暗反应,光合速率低。
(2)由表格数据可知,初始状态下(15天时)三个组的叶绿素含量和株高数值不一致,但这样的误差不会对实验结果和得出结论产生显著影响,原因是一是初始数据误差很小,二是实验结果和结论的得出主要依据因变量(紫外线照射和CO2浓度加倍)的变化(前后对照)。
(3)由表可知,CO2浓度加倍可促进番茄幼苗生长。可能是因为CO2能促进植物生长素的合成,为了保证单一变量,CO2浓度是否加倍作为自变量,选择A、C组进行实验,设计实验思路:在15天、30天、45天时,分别测定A、C组植株中生长素的含量,并作对比分析;检测结果(CO2能促进植物生长素的合成):15天时,A、C两组生长素含量差别不大;30天、45天时C组植株生长素含量高于A组植株生长素含量。
(4)根据表中的数据可知,紫外线照射使植物相同时间内叶绿素含量低,平均株高降低,光合作用降低,CO2浓度加倍在相同时间平均株高增高,所以为提高塑料大棚农作物产量可采取的措施有:适度提高棚内二氧化碳浓度;使用能阻挡紫外线的塑料薄膜。
【点睛】本题考查光合作用效率的相关知识,意在考查学生理解的知识要点,要求能运用所学知识,通过比较、分析,得出正确的结论的能力及能从图表中获取相关的生物学信息的能力。
比较项目
光反应
暗反应
场所
类囊体薄膜
叶绿体基质
条件
色素、光、酶、水、ADP、Pi
多种酶、CO2、ATP、[H]
反应产物
[H]、O2、ATP
有机物、ADP、Pi、NADP+、水
物质变化
水的光解:2H2O4[H]+O2
ATP的生成:ADP+Pi+光能ATP
CO2的固定:CO2+C52C3
C3的还原:2C3(CH2O)+C5
能量变化
光能→电能→ATP中活跃的化学能
ATP中活跃的化学能→糖类等有机物中稳定的化学能
实质
光能转变为化学能,水光解产生O2和[H]
同化CO2形成(CH2O)
联系
①光反应为暗反应提供[H]和ATP;
②暗反应为光反应提供ADP、Pi和NADP+;
③ 光反应与暗反应相互偶联,离开了彼此均会受阻,即无光反应,暗反应无法进行。若无暗反应,有机物无法合成,同样光反应也会停止。
相关试卷
这是一份高中生物一轮复习讲练第33讲群落含解析答案,共47页。试卷主要包含了群落的季节性和生态位,根据所学知识,完成下列题目等内容,欢迎下载使用。
这是一份高中生物一轮复习讲练第32讲种群含解析答案,共51页。
这是一份高中生物一轮复习讲练第26讲体液调节含解析答案,共46页。