


还剩7页未读,
继续阅读
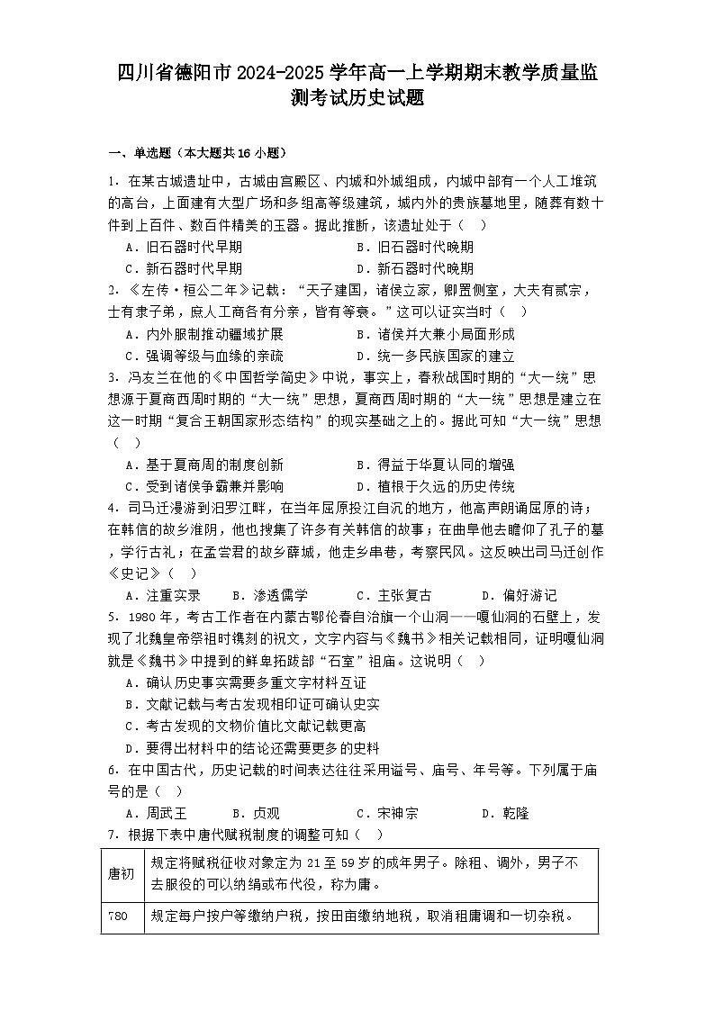
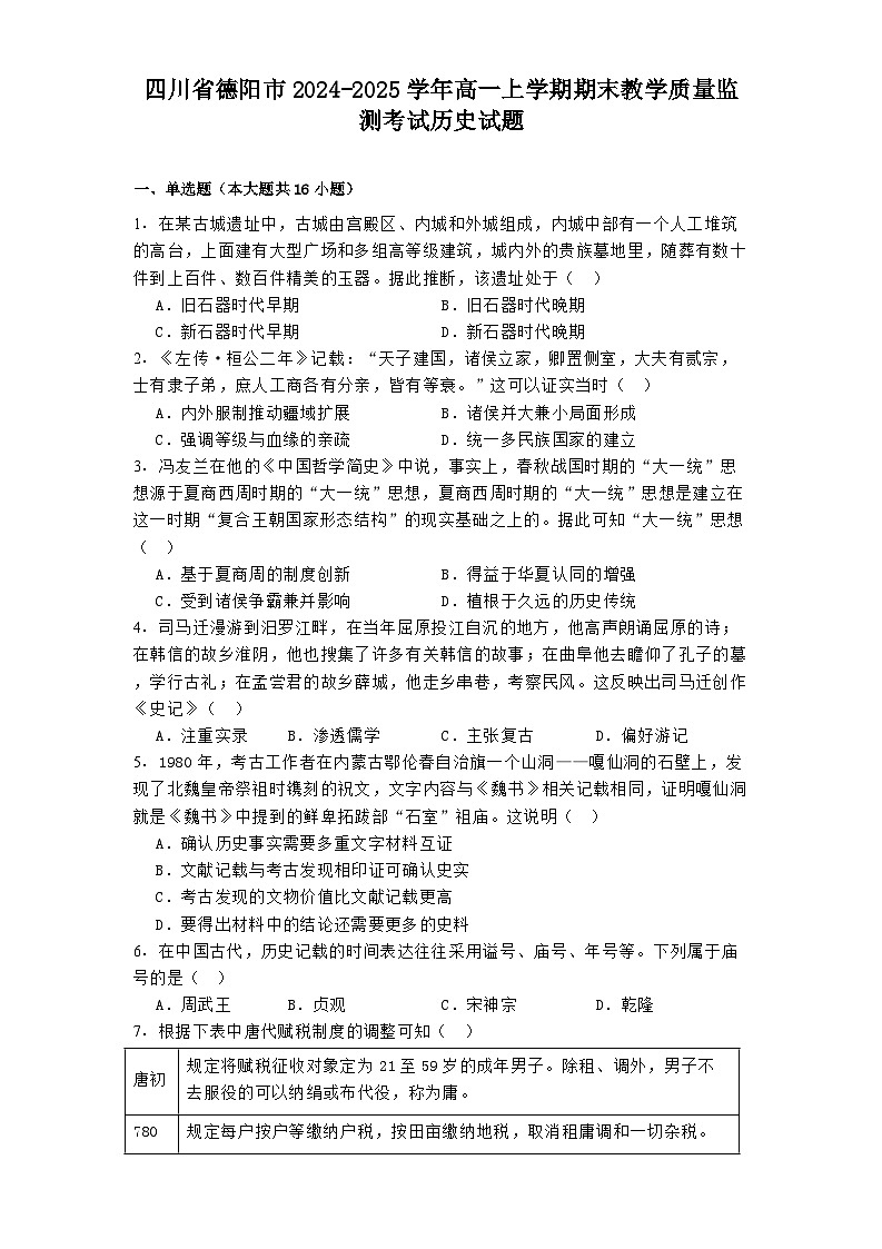
四川省德阳市2024-2025学年高一上学期期末教学质量监测考试历史试题
展开
这是一份四川省德阳市2024-2025学年高一上学期期末教学质量监测考试历史试题,共10页。试卷主要包含了单选题,综合题,材料题等内容,欢迎下载使用。
相关试卷
四川省南充市2024-2025学年高二上学期期末教学质量监测历史试题:
这是一份四川省南充市2024-2025学年高二上学期期末教学质量监测历史试题,共13页。试卷主要包含了单选题,综合题,材料题等内容,欢迎下载使用。
湖南省岳阳市2024-2025学年高一上学期期末教学质量监测历史试题(解析版):
这是一份湖南省岳阳市2024-2025学年高一上学期期末教学质量监测历史试题(解析版),共15页。试卷主要包含了考生必须保证答题卡的整洁,德国是八国联军侵华的急先锋,阅读材料,完成下列要求等内容,欢迎下载使用。
四川省德阳市2024-2025学年高一上学期期末教学质量监测考试历史试题(解析版):
这是一份四川省德阳市2024-2025学年高一上学期期末教学质量监测考试历史试题(解析版),共16页。试卷主要包含了《中共中央文件选集》等内容,欢迎下载使用。
