所属成套资源:沪科·黔科版六年级下册综合实践课件+教案+素材
沪科·黔科版综合实践六年级下册6.1《拜访太空的使者》课件+教案+素材
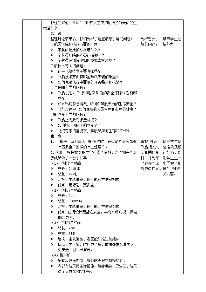
展开6.1《拜访太空的使者》沪科·黔科版综合实践六年级下册价值体认:通过实践活动,深入了解我国航天科技的发展历史和现状,认识到航天科技对国家发展、国家安全的重要性,从而增强民族自豪感和爱国情怀。责任担当:培养社会责任感和使命感,认识到自己在国家航天事业发展中的微小但重要的角色,激发为国家和人民的未来贡献力量的决心。问题解决:在实践活动中,可能会遇到各种问题和挑战,通过解决这些问题,提高分析、判断和解决问题的能力。创意物化:通过实践活动,发挥创意,将自己的想法和创意转化为具体的物化成果,如模型、装置、展板等。学习目标新知导入同学们,你们还记得“神舟”系列飞船成功飞天的情景吗?它们载着亿万中国人探索太空奥秘的梦想在天地之间做了一次又一次往返旅行。对于“神舟”家族的各位成员,许多同学可能还不太了解,快和同伴去收集有关资料,并在班级里进行交流,让大家一起重温“神舟”的飞天历程!“神舟”飞船是中国自行研制、具有完全自主知识产权、达到或优于国际第三代载人飞船技术的空间载人飞船。采用三舱一段结构,即由返回舱、轨道舱、推进舱和附加段构成,由13个分系统组成。与国际第三代飞船相比,具有起点高、具备留轨利用能力等特点。神舟系列载人飞船由专门为其研制的长征二号F火箭发射升空,发射基地是酒泉卫星发射中心,回收地点在内蒙古中部的乌兰察布市四子王旗航天着陆场和东风着陆场。关于“神舟”飞船,我们想知道的问题太多啦!我们一起讨论,并把这些问题记录下来。我们的疑问新课讲解我们的疑问整理讨论结果后,我们列出了这些最想了解的问题:我们的疑问我们的疑问收集相关信息收集相关信息收集相关信息我们还根据找到的文字和图片资料,为“神舟”家族成员做了一份小档案:收集相关信息收集相关信息轨道舱:配有泄复压控制、舱外航天服支持等功能。内部有航天员生活设施,包括睡袋、卫生区、航天员个人携带物品柜等。收集相关信息返回舱(中段灰黑色钟形体):载人飞船唯一返回地球的舱段,是飞船的指挥控制中心。采用一次性烧蚀材料防热。与轨道舱相连,装有用以降落的降落伞和反推力火箭,施行软着陆。收集相关信息太阳能电池翼:“穿着”严密的“护身铠甲”-太阳能电池表面抗辐射玻璃盖片。采用碳纤维面板、铝蜂窝复合材料作为基板。具备高刚度、高强度等优势,且一次展开到位。收集相关信息推进舱:又叫仪器舱,呈圆柱形。内部装载推进系统的发动机和推进剂,为飞船提供调整姿态和轨道以及制动减速所需要的动力,还有电源、环境控制和通信等系统的部分设备。班级交流会技术要点飞船结构:它由轨道舱、返回舱、推进舱和附加段构成,每个部分都有其独特的功能和作用。轨道舱负责飞船在太空中的姿态控制和轨道机动,返回舱是航天员返回地球时的生命舱,推进舱为飞船提供动力,而附加段则可以搭载各种实验设备。技术要点航天员活动范围和内容(如太空行走、如厕):进行各种科学实验、技术测试和设备维护等工作,同时还要进行身体锻炼和心理调适。飞船技术:自主飞行控制系统、高精度对接技术、航天员生命保障系统等。技术要点我国的载人航天技术已经比较成熟,处于世界领先地位,真了不起!航天员们面对未知的挑战,始终保持冷静、坚定和勇敢。这种精神不仅是对航天员个人的考验,更是对中国航天精神的最好诠释。希望中国航天事业能够继续保持创新势头,不断突破技术瓶颈,为人类的太空探索事业作出更大的贡献。技术要点每个成员都参与了介绍,配合默契。能运用图片展示、模型演示等形象的方式,增强介绍的吸引力。对“神舟”飞船的构造特点、飞行过程等介绍详细。技术要点语言表达清晰。仪态举止得体。能与听众积极互动。配合问天实验舱、梦天实验舱与核心舱的交会对接和转位,完成中国空间站在轨组装建造。完成空间站舱内外设备及空间应用任务相关设施设备的安装和调试。开展空间科学实验与技术试验。进行日常维护维修等相关工作。“神舟”飞船的任务拓展延伸技术突破:神舟飞船的研制成功标志着中国成为继美国和俄罗斯之后,世界上第三个掌握载人航天技术的国家。它采用了三舱一段结构,具有高度的可靠性和安全性。载人航天任务:执行了多次载人航天任务,包括神舟五号、神舟六号、神舟七号等,实现了中国航天员的太空飞行和太空行走,展示了中国在载人航天领域的实力和成就。“神舟”飞船的成就空间科学实验:神舟飞船为航天员提供了在太空进行科学实验和技术试验的平台,为中国的空间科学研究和技术发展做出了重要贡献。国际合作:神舟飞船的成功发射和回收,为中国在国际航天领域的合作和交流提供了更多机会,推动了中国航天事业的国际化发展。“神舟”飞船的成就1、“神一”“神五”“神七”“神九”等发射成功分别标志着什么?神舟一号的成功发射与回收,标志着中国载人航天技术获得了重大突破。神舟五号的发射成功,意味着中国掌握了独立开展载人航天活动的能力。神舟七号的发射成功,代表中国已经独立掌握了空间出舱的关键技术。神舟九号的发射成功,代表中国已经能够独立实现飞船与空间站的对接。课堂练习从古时候起,人类就怀着飞天梦想,发明出各种飞行器,不断进行着勇敢的尝试。收集古今中外的飞天故事,分析不同时代的飞行器在结构、用途等方面的演进。古代飞行器:中国嫦娥奔月、敦煌壁画中的飞天仙女等神话、风筝。中世纪至文艺复兴:达·芬奇的飞行器设计。近代飞行器:热气球、直升机。现代飞行器:喷气式飞机、宇宙飞船。古代飞行器主要基于人们对自然的观察和想象,而现代飞行器则依赖于科学技术的进步和创新。从简单的风筝到复杂的宇宙飞船,飞行器的结构和功能越来越复杂和多样化,不仅满足了人们的娱乐和交通需求,还推动了科技、军事和太空探索等领域的发展。拓展延伸“长征”火箭、“东方红”卫星、“神舟”飞船的诞生,标志着我国航天技术的日渐成熟。和同伴一起制作展板,展示我国在太空探索方面所取得的卓越成绩。拜访太空的使者课堂总结拜访太空的使者板书设计1、在班上与其他同学们分享本小组制作航天主题展板。作业布置课程结束

