2025版高考地理全程一轮复习学案第五章大气的运动第21课时世界主要气候类型
展开
这是一份2025版高考地理全程一轮复习学案第五章大气的运动第21课时世界主要气候类型,共5页。
学习目标
1.结合材料分析,掌握世界主要地区的气候分布及影响气候两大要素的因素。
2.结合材料,掌握气候类型的判读方法。
3.结合气候或景观材料,判断气候类型,分析气候特点、分布、成因及其影响。
必备知识梳理
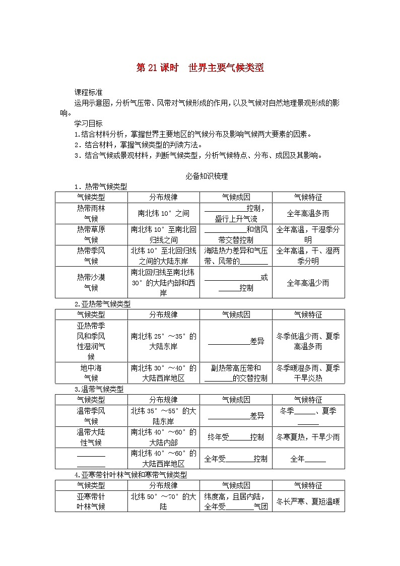
1.热带气候类型
2.亚热带气候类型
3.温带气候类型
4.亚寒带针叶林气候和寒带气候类型
[疑难辨析] 热带季风气候与热带草原气候比较
【知识体系构建】
关键能力提升
能力点气候类型的判断
1.根据分布规律判读气候类型
主要从三方面入手,一是从纬度位置确定所在南、北半球和温度带;二是从经度位置确定海陆位置(大陆东、中、西部);三是用地理坐标定位法对照下图确定气候类型。
2.根据气候特征判读气候类型
根据气候的两大要素资料来判读,判读时可遵循以下三个步骤:以“温”定球、以“温”定带、以“水”定型。具体可按照下面的步骤进行:
(1)判断半球:根据最高温、最低温出现的时间确定半球
(2)以“温”定带:根据最冷月、最热月均温确定温度带
(3)以“水”定型:确定具体气候类型
3.根据特殊地区气候类型的分布判断
(1)四处(非洲马达加斯加岛东部、澳大利亚东北部、巴西高原东南部和中美洲东北部)热带雨林气候——远离赤道的热带雨林气候——“来自海洋的信风+迎风坡+沿岸暖流”。
(2)赤道地区的热带草原气候——“地势高”。如东非高原地势较高、气温低,上升气流弱,降水少,形成热带草原气候。
(3)西风带内的温带大陆性气候——“位于西风带内,但处于山脉的背风坡”。如南美巴塔哥尼亚高原位于安第斯山脉东侧,受山地阻挡而降水稀少,形成了干燥少雨的温带大陆性气候。
(4)大陆东岸的温带海洋性气候(澳大利亚东南部和新西兰)。
(5)南、北美洲西海岸气候的分布呈南北延伸、南北更替的特征,主要是受高大的南北走向的科迪勒拉山系的影响,气候分布不能深入内地,而局限于太平洋沿岸地带。
(6)受寒流影响热带沙漠气候延伸到赤道附近。如南美洲秘鲁寒流沿岸。
(7)北半球同一种自然带,在中高纬度大陆东岸分布的纬度较低,这是受沿岸寒流影响的结果;而在大陆西岸分布的纬度较高,这是受沿岸暖流影响的结果。
[典例] [浙江卷]一地的自然景观主要取决于其水热条件。下图为北纬30°附近甲、乙两地的自然景观图。读图,回答(1)~(2)题。
(1)下图为北纬30°附近①②③④四地的气候统计图。与甲、乙两地相对应的是( )
A.甲—①,乙—②B.甲—②,乙—④
C.甲—③,乙—①D.甲—④,乙—③
(2)甲、乙两地自然景观迥异的主要影响因素是( )
A.太阳辐射B.距海远近
C.洋流性质D.海拔高度
[解题能力培养]
[答案] (1) (2)
[2022·上海卷]下表为某地四个月的多年平均气温、降水统计表。其气候类型为( )
A.地中海气候B.温带季风气候
C.亚热带季风气候D.温带海洋性气候
第21课时 世界主要气候类型
必备知识梳理
1.赤道低压带 赤道低压带 季节移动 副热带高压带 信风带
2.海陆热力 西风带
3.海陆热力 寒冷干燥 炎热多雨 大陆气团 温带海洋性气候
西风带 温和多雨
4.极地 北半球
关键能力提升
能力点
[真题感悟]
[典例] 答案:(1)D (2)D
[变式演练]
解析:由表格可知,该地7月份气温最高,说明在北半球;1月份气温最低,是3.5℃,高于0℃,冬季温和;7月份气温最高,是18.4℃,夏季凉爽;各月降水量较为均匀,均在50mm左右,可判断其是温带海洋性气候,A、B、C错误,D正确。故选D。
答案:D
气候类型
分布规律
气候成因
气候特征
热带雨林
气候
南北纬10°之间
____________控制,盛行上升气流
全年高温多雨
热带草原
气候
南北纬10°至南北回归线之间
____________和信风带交替控制
全年高温,干湿季分明
热带季风
气候
北纬10°至北回归线之间的大陆东岸
海陆热力差异和气压带、风带的________
全年高温,干、湿两季分明
热带沙漠
气候
南北回归线至南北纬30°的大陆内部和西岸
________________或______控制
全年高温少雨
气候类型
分布规律
气候成因
气候特征
亚热带季
风和季风
性湿润气
候
南北纬25°~35°的大陆东岸
____________差异
冬季低温少雨、夏季高温多雨
地中海
气候
南北纬30°~40°的大陆西岸地区
副热带高压带和________的交替控制
冬季暖湿多雨、夏季干旱炎热
气候类型
分布规律
气候成因
气候特征
温带季风
气候
北纬35°~55°的大陆东岸
____________差异
冬季______、夏季______
温带大陆
性气候
南北纬40°~60°的大陆内部
终年受______控制
冬寒夏热,干旱少雨
________
________
南北纬40°~60°的大陆西岸地区
全年受________控制
全年______
气候类型
分布规律
气候成因
气候特征
亚寒带针
叶林气候
北纬50°~70°的大陆
纬度高,且居内陆,全年受________气团控制
冬长严寒、夏短温暖
寒带
气候
苔原
气候
________极地附近的沿海
纬度高、太阳辐射弱、受极地气团控制
全年严寒,降水少
冰原
气候
南北半球极地附近内陆
纬度最高、太阳辐射弱、地势高
全年酷寒,降水少
相似点
不同点
气温:终年高温(最冷月均温>15℃)
降水:有明显的旱(干)季和雨(湿)季
热带季风气候:①年降水量较多(>1500mm);②7月份降水可突破600mm;③雨季较短,多为6~9月
热带草原气候:①年降水量相对较少(750~1000mm); ②湿季较长,多为5~10月
6、7、8月气温高
北半球
12、1、2月气温高
南半球
最冷月均温>15℃
热带气候
最冷月均温
0~15℃
最热月均温>25℃
亚热带气候
最热月均温10~20℃
温带海洋性气候
最冷月均温
相关学案
这是一份2025版高考地理全程一轮复习学案第四章地球上的大气第15课时大气的水平运动__风,共5页。
这是一份2025版高考地理全程一轮复习学案第五章大气的运动第20课时气压带风带对气候和自然景观的影响,共5页。学案主要包含了气压带,气候与自然景观等内容,欢迎下载使用。
这是一份2025版高考地理全程一轮复习学案第五章大气的运动第18课时气压带和风带的形成与移动,共5页。

