专题07 事件与概率(古典概率、条件概率、全概率公式、贝叶斯公式)小题综合(教师卷)- 十年(2015-2024)高考真题数学分项汇编(全国通用)
展开
这是一份专题07 事件与概率(古典概率、条件概率、全概率公式、贝叶斯公式)小题综合(教师卷)- 十年(2015-2024)高考真题数学分项汇编(全国通用),文件包含专题07事件与概率古典概率条件概率全概率公式贝叶斯公式小题综合教师卷-十年2015-2024高考真题数学分项汇编全国通用docx、专题07事件与概率古典概率条件概率全概率公式贝叶斯公式小题综合学生卷-十年2015-2024高考真题数学分项汇编全国通用docx等2份试卷配套教学资源,其中试卷共29页, 欢迎下载使用。
考点01 互斥事件的概率计算
1.(2018·全国·高考真题)若某群体中的成员只用现金支付的概率为0.45,既用现金支付也用非现金支付的概率为0.15,则不用现金支付的概率为
A.0.3B.0.4C.0.6D.0.7
【答案】B
【详解】设事件A为不用现金支付,
则
故选:B.
2.(2016·天津·高考真题)甲、乙两人下棋,两人下成和棋的概率是,甲获胜的概率是,则甲不输的概率为
A.B.C.D.
【答案】A
【详解】试题分析:甲不输概率为选A.
【考点】概率
【名师点睛】概率问题的考查,侧重于对古典概型和对立事件的概率考查,属于简单题.运用概率加法的前提是事件互斥,不输包含赢与和,两种互斥,可用概率加法公式.对古典概型概率的考查,注重事件本身的理解,淡化计数方法.因此先明确所求事件本身的含义,然后利用枚举法、树形图解决计数问题,而当正面问题比较复杂时,往往采取计数其对立事件.
考点02 古典概率
一、单选题
1.(2024·全国甲卷·高考真题)甲、乙、丙、丁四人排成一列,则丙不在排头,且甲或乙在排尾的概率是( )
A.B.C.D.
【答案】B
【分析】解法一:画出树状图,结合古典概型概率公式即可求解.
解法二:分类讨论甲乙的位置,结合得到符合条件的情况,然后根据古典概型计算公式进行求解.
【详解】解法一:画出树状图,如图,
由树状图可得,甲、乙、丙、丁四人排成一列,共有24种排法,
其中丙不在排头,且甲或乙在排尾的排法共有8种,
故所求概率.
解法二:当甲排在排尾,乙排第一位,丙有种排法,丁就种,共种;
当甲排在排尾,乙排第二位或第三位,丙有种排法,丁就种,共种;
于是甲排在排尾共种方法,同理乙排在排尾共种方法,于是共种排法符合题意;
基本事件总数显然是,
根据古典概型的计算公式,丙不在排头,甲或乙在排尾的概率为.
故选:B
2.(2023·全国乙卷·高考真题)某学校举办作文比赛,共6个主题,每位参赛同学从中随机抽取一个主题准备作文,则甲、乙两位参赛同学抽到不同主题概率为( )
A.B.C.D.
【答案】A
【分析】对6个主题编号,利用列举列出甲、乙抽取的所有结果,并求出抽到不同主题的结果,再利用古典概率求解作答.
【详解】用1,2,3,4,5,6表示6个主题,甲、乙二人每人抽取1个主题的所有结果如下表:
共有36个不同结果,它们等可能,
其中甲乙抽到相同结果有,共6个,
因此甲、乙两位参赛同学抽到不同主题的结果有30个,概率.
故选:A
3.(2023·全国甲卷·高考真题)某校文艺部有4名学生,其中高一、高二年级各2名.从这4名学生中随机选2名组织校文艺汇演,则这2名学生来自不同年级的概率为( )
A.B.C.D.
【答案】D
【分析】利用古典概率的概率公式,结合组合的知识即可得解.
【详解】依题意,从这4名学生中随机选2名组织校文艺汇演,总的基本事件有件,
其中这2名学生来自不同年级的基本事件有,
所以这2名学生来自不同年级的概率为.
故选:D.
4.(2022·全国甲卷·高考真题)从分别写有1,2,3,4,5,6的6张卡片中无放回随机抽取2张,则抽到的2张卡片上的数字之积是4的倍数的概率为( )
A.B.C.D.
【答案】C
【分析】方法一:先列举出所有情况,再从中挑出数字之积是4的倍数的情况,由古典概型求概率即可.
【详解】[方法一]:【最优解】无序
从6张卡片中无放回抽取2张,共有15种情况,其中数字之积为4的倍数的有6种情况,故概率为.
[方法二]:有序
从6张卡片中无放回抽取2张,共有,(2,1),(3,1),(4,1),(5,1),(6,1),(3,2),(4,2),(5,2),(6,2),(4,3),(5,3),(6,3),(5,4),(6,4),(6,5)30种情况,
其中数字之积为4的倍数有(1,4),(2,4),(2,6),(3,4),(4,1),(4,2),(4,3),(4,5),(4,6),(5,4),(6,2),(6,4)12种情况,故概率为.
故选:C.
【整体点评】方法一:将抽出的卡片看成一个组合,再利用古典概型的概率公式解出,是该题的最优解;
方法二:将抽出的卡片看成一个排列,再利用古典概型的概率公式解出;
5.(2022·全国新Ⅰ卷·高考真题)从2至8的7个整数中随机取2个不同的数,则这2个数互质的概率为( )
A.B.C.D.
【答案】D
【分析】由古典概型概率公式结合组合、列举法即可得解.
【详解】从2至8的7个整数中随机取2个不同的数,共有种不同的取法,
若两数不互质,不同的取法有:,共7种,
故所求概率.
故选:D.
6.(2021·全国甲卷·高考真题)将3个1和2个0随机排成一行,则2个0不相邻的概率为( )
A.0.3B.0.5C.0.6D.0.8
【答案】C
【分析】利用古典概型的概率公式可求概率.
【详解】解:将3个1和2个0随机排成一行,可以是:
,
共10种排法,
其中2个0不相邻的排列方法为:
,
共6种方法,
故2个0不相邻的概率为,
故选:C.
7.(2019·全国·高考真题)两位男同学和两位女同学随机排成一列,则两位女同学相邻的概率是
A.B.C.D.
【答案】D
【解析】男女生人数相同可利用整体发分析出两位女生相邻的概率,进而得解.
【详解】两位男同学和两位女同学排成一列,因为男生和女生人数相等,两位女生相邻与不相邻的排法种数相同,所以两位女生相邻与不相邻的概率均是.故选D.
【点睛】本题考查常见背景中的古典概型,渗透了数学建模和数学运算素养.采取等同法,利用等价转化的思想解题.
8.(2019·全国·高考真题)生物实验室有5只兔子,其中只有3只测量过某项指标,若从这5只兔子中随机取出3只,则恰有2只测量过该指标的概率为
A.B.
C.D.
【答案】B
【分析】本题首先用列举法写出所有基本事件,从中确定符合条件的基本事件数,应用古典概率的计算公式求解.
【详解】设其中做过测试的3只兔子为,剩余的2只为,则从这5只中任取3只的所有取法有,共10种.其中恰有2只做过测试的取法有共6种,
所以恰有2只做过测试的概率为,选B.
【点睛】本题主要考查古典概率的求解,题目较易,注重了基础知识、基本计算能力的考查.应用列举法写出所有基本事件过程中易于出现遗漏或重复,将兔子标注字母,利用“树图法”,可最大限度的避免出错.
9.(2018·全国·高考真题)从2名男同学和3名女同学中任选2人参加社区服务,则选中的2人都是女同学的概率为
A.B.C.D.
【答案】D
【分析】分别求出事件“2名男同学和3名女同学中任选2人参加社区服务”的总可能及事件“选中的2人都是女同学”的总可能,代入概率公式可求得概率.
【详解】设2名男同学为,3名女同学为,
从以上5名同学中任选2人总共有共10种可能,
选中的2人都是女同学的情况共有共三种可能
则选中的2人都是女同学的概率为,
故选D.
10.(2018·全国·高考真题)我国数学家陈景润在哥德巴赫猜想的研究中取得了世界领先的成果.哥德巴赫猜想是“每个大于2的偶数可以表示为两个素数的和”,如.在不超过30的素数中,随机选取两个不同的数,其和等于30的概率是
A.B.C.D.
【答案】C
【详解】分析:先确定不超过30的素数,再确定两个不同的数的和等于30的取法,最后根据古典概型概率公式求概率.
详解:不超过30的素数有2,3,5,7,11,13,17,19,23,29,共10个,随机选取两个不同的数,共有种方法,因为,所以随机选取两个不同的数,其和等于30的有3种方法,故概率为,选C.
点睛:古典概型中基本事件数的探求方法: (1)列举法. (2)树状图法:适合于较为复杂的问题中的基本事件的探求.对于基本事件有“有序”与“无序”区别的题目,常采用树状图法. (3)列表法:适用于多元素基本事件的求解问题,通过列表把复杂的题目简单化、抽象的题目具体化. (4)排列组合法:适用于限制条件较多且元素数目较多的题目.
11.(2017·天津·高考真题)有5支彩笔(除颜色外无差别),颜色分别为红、黄、蓝、绿、紫.从这5支彩笔中任取2支不同颜色的彩笔,则取出的2支彩笔中含有红色彩笔的概率为
A.B.C.D.
【答案】C
【详解】选取两支彩笔的方法有种,含有红色彩笔的选法为种,
由古典概型公式,满足题意的概率值为.
本题选择C选项.
考点:古典概型
名师点睛:对于古典概型问题主要把握基本事件的种数和符合要求的事件种数,基本事件的种数要注意区别是排列问题还是组合问题,看抽取时是有、无顺序,本题从这5支彩笔中任取2支不同颜色的彩笔,是组合问题,当然简单问题建议采取列举法更直观一些.
12.(2017·山东·高考真题)从分别标有1,2,…,9的9张卡片中不放回地随机抽取2次,每次抽取1张.则抽到的2张卡片上的数奇偶性不同的概率是
A. B. C. D.
【答案】C
【详解】标有,,,的张卡片中,标奇数的有张,标偶数的有张,所以抽到的2张卡片上的数奇偶性不同的概率是 ,选C.
【名师点睛】概率问题的考查,侧重于对古典概型和对立事件的概率考查,属于简单题.江苏对古典概型概率考查,注重事件本身的理解,淡化计数方法.因此先明确所求事件本身的含义,然后一般利用枚举法、树形图解决计数问题,而当正面问题比较复杂时,往往采取计数其对立事件.
13.(2017·全国·高考真题)从分别写有的张卡片中随机抽取张,放回后再随机抽取张,则抽得的第一张卡片上的数大于第二张卡片上的数的概率为
A.B.C.D.
【答案】D
【详解】从分别写有1,2,3,4,5的5张卡片中随机抽取1张,放回后再随机抽取1张,
基本事件总数n=5×5=25,
抽得的第一张卡片上的数大于第二张卡片上的数包含的基本事件有:
(2,1),(3,1),(3,2),(4,1),(4,2),(4,3),(5,1),(5,2),(5,3),(5,4),
共有m=10个基本事件,
∴抽得的第一张卡片上的数大于第二张卡片上的数的概率p=
故答案为D.
14.(2017·江西·高考真题)一袋中装有大小相同,编号分别为的八个球,从中有放回地每次取一个球,共取2次,则取得两个球的编号和不小于15的概率为( )
A.B.
C.D.
【答案】D
【详解】本题考查计数方法和概率的计数及分析问题,解决问题的能力.
一袋中装有大小相同,编号分别为的八个球,从中有放回地每次取一个球,共取2次,所有的可能情况共有64种;取得两个球的编号和不小于15的情况有(8,8),(8,7)(7,8)共3种;则取得两个球的编号和不小于15的概率为故选D
15.(2016·北京·高考真题)从甲、乙等5名学生中随机选出2人,则甲被选中的概率为
A.B.
C.D.
【答案】B
【详解】试题分析:从甲乙等名学生中随机选出人,基本事件的总数为,甲被选中包含的基本事件的个数,所以甲被选中的概率,故选B.
考点:古典概型及其概率的计算.
16.(2016·全国·高考真题)小敏打开计算机时,忘记了开机密码的前两位,只记得第一位是中的一个字母,第二位是1,2,3,4,5中的一个数字,则小敏输入一次密码能够成功开机的概率是
A.B.C.D.
【答案】C
【详解】试题分析:开机密码的可能有,,共15种可能,所以小敏输入一次密码能够成功开机的概率是,故选C.
【考点】古典概型
【解题反思】对古典概型必须明确两点:①对于每个随机试验来说,试验中所有可能出现的基本事件只有有限个;②每个基本事件出现的可能性相等.只有在同时满足①、②的条件下,运用的古典概型计算公式(其中n是基本事件的总数,m是事件A包含的基本事件的个数)得出的结果才是正确的.
17.(2016·全国·高考真题)为美化环境,从红、黄、白、紫4种颜色的花中任选2种花种在一个花坛中,余下的2种花种在另一个花坛中,则红色和紫色的花不在同一花坛的概率是
A.B.C.D.
【答案】C
【详解】试题分析:将4种颜色的花中任选2种种在一个花坛中,余下2种种在另一个花坛中,有6种种法,其中红色和紫色的花不在同一个花坛的种数有4种,故所求概率为,选C.
【考点】古典概型
【名师点睛】作为客观题形式出现的古典概型试题,一般难度不大,解答中的常见错误是在用列举法计数时出现重复或遗漏,避免此类错误发生的有效方法是按照一定的标准进行列举.
18.(2015·全国·高考真题)如果3个正整数可作为一个直角三角形三条边的边长,则称这3个数为一组勾股数,从中任取3个不同的数,则这3个数构成一组勾股数的概率为
A.B.C.D.
【答案】C
【详解】试题分析:从中任取3个不同的数共有10种不同的取法,其中的勾股数只有3,4,5,故3个数构成一组勾股数的取法只有1种,故所求概率为,故选C.
考点:古典概型
19.(2015·广东·高考真题)已知5件产品中有2件次品,其余为合格品,现从这5件产品中任取2件,恰有一件次品的概率为( )
A.0.4B.0.6C.0.8D.1
【答案】B
【详解】件产品中有件次品,记为,,有件合格品,记为,,,从这件产品中任取件,有种,分别是,,,,,,,,,,恰有一件次品,有种,分别是,,,,,,设事件“恰有一件次品”,则,故选B.
考点:古典概型.
20.(2015·广东·高考真题)袋中共有15个除了颜色外完全相同的球,其中有10个白球,5个红球.从袋中任取2个球,所取的2个球中恰有1个白球,1个红球的概率为
A.B.C.D.1
【答案】B
【详解】试题分析:首先判断这是一个古典概型,从而求基本事件总数和“所取的2个球中恰有1个白球,1个红球”事件包含的基本事件个数,容易知道基本事件总数便是从15个球任取2球的取法,而在求“所取的2个球中恰有1个白球,1个红球”事件的基本事件个数时,可利用分步计数原理求解,最后带入古典概型的概率公式即可.
解:这是一个古典概型,从15个球中任取2个球的取法有;
∴基本事件总数为105;
设“所取的2个球中恰有1个白球,1个红球”为事件A;
则A包含的基本事件个数为=50;
∴P(A)=.
故选B.
点评:考查古典概型的概念,以及古典概型的求法,熟练掌握组合数公式和分步计数原理.
二、填空题
21.(2024·全国新Ⅰ卷·高考真题)甲、乙两人各有四张卡片,每张卡片上标有一个数字,甲的卡片上分别标有数字1,3,5,7,乙的卡片上分别标有数字2,4,6,8,两人进行四轮比赛,在每轮比赛中,两人各自从自己持有的卡片中随机选一张,并比较所选卡片上数字的大小,数字大的人得1分,数字小的人得0分,然后各自弃置此轮所选的卡片(弃置的卡片在此后的轮次中不能使用).则四轮比赛后,甲的总得分不小于2的概率为 .
【答案】/0.5
【分析】将每局的得分分别作为随机变量,然后分析其和随机变量即可.
【详解】设甲在四轮游戏中的得分分别为,四轮的总得分为.
对于任意一轮,甲乙两人在该轮出示每张牌的概率都均等,其中使得甲获胜的出牌组合有六种,从而甲在该轮获胜的概率,所以.
从而.
记.
如果甲得0分,则组合方式是唯一的:必定是甲出1,3,5,7分别对应乙出2,4,6,8,所以;
如果甲得3分,则组合方式也是唯一的:必定是甲出1,3,5,7分别对应乙出8,2,4,6,所以.
而的所有可能取值是0,1,2,3,故,.
所以,,两式相减即得,故.
所以甲的总得分不小于2的概率为.
故答案为:.
【点睛】关键点点睛:本题的关键在于将问题转化为随机变量问题,利用期望的可加性得到等量关系,从而避免繁琐的列举.
22.(2024·全国甲卷·高考真题)有6个相同的球,分别标有数字1、2、3、4、5、6,从中无放回地随机取3次,每次取1个球.记为前两次取出的球上数字的平均值,为取出的三个球上数字的平均值,则与之差的绝对值不大于的概率为 .
【答案】
【分析】根据排列可求基本事件的总数,设前两个球的号码为,第三个球的号码为,则,就的不同取值分类讨论后可求随机事件的概率.
【详解】从6个不同的球中不放回地抽取3次,共有种,
设前两个球的号码为,第三个球的号码为,则,
故,故,
故,
若,则,则为:,故有2种,
若,则,则为:,
,故有10种,
当,则,则为:
,
,
故有16种,
当,则,同理有16种,
当,则,同理有10种,
当,则,同理有2种,
共与的差的绝对值不超过时不同的抽取方法总数为,
故所求概率为.
故答案为:
23.(2024·全国新Ⅱ卷·高考真题)在如图的4×4的方格表中选4个方格,要求每行和每列均恰有一个方格被选中,则共有 种选法,在所有符合上述要求的选法中,选中方格中的4个数之和的最大值是 .
【答案】 24 112
【分析】由题意可知第一、二、三、四列分别有4、3、2、1个方格可选;利用列举法写出所有的可能结果,即可求解.
【详解】由题意知,选4个方格,每行和每列均恰有一个方格被选中,
则第一列有4个方格可选,第二列有3个方格可选,
第三列有2个方格可选,第四列有1个方格可选,
所以共有种选法;
每种选法可标记为,分别表示第一、二、三、四列的数字,
则所有的可能结果为:
,
,
,
,
所以选中的方格中,的4个数之和最大,为.
故答案为:24;112
【点睛】关键点点睛:解决本题的关键是确定第一、二、三、四列分别有4、3、2、1个方格可选,利用列举法写出所有的可能结果.
24.(2023·天津·高考真题)把若干个黑球和白球(这些球除颜色外无其它差异)放进三个空箱子中,三个箱子中的球数之比为.且其中的黑球比例依次为.若从每个箱子中各随机摸出一球,则三个球都是黑球的概率为 ;若把所有球放在一起,随机摸出一球,则该球是白球的概率为 .
【答案】 /
【分析】先根据题意求出各盒中白球,黑球的数量,再根据概率的乘法公式可求出第一空;
根据古典概型的概率公式可求出第二个空.
【详解】设甲、乙、丙三个盒子中的球的个数分别为,所以总数为,
所以甲盒中黑球个数为,白球个数为;
乙盒中黑球个数为,白球个数为;
丙盒中黑球个数为,白球个数为;
记“从三个盒子中各取一个球,取到的球都是黑球”为事件,所以,
;
记“将三个盒子混合后取出一个球,是白球”为事件,
黑球总共有个,白球共有个,
所以,.
故答案为:;.
25.(2022·浙江·高考真题)现有7张卡片,分别写上数字1,2,2,3,4,5,6.从这7张卡片中随机抽取3张,记所抽取卡片上数字的最小值为,则 , .
【答案】 , /
【分析】利用古典概型概率公式求,由条件求分布列,再由期望公式求其期望.
【详解】从写有数字1,2,2,3,4,5,6的7张卡片中任取3张共有种取法,其中所抽取的卡片上的数字的最小值为2的取法有种,所以,
由已知可得的取值有1,2,3,4,
,,
,
所以,
故答案为:,.
26.(2022·全国甲卷·高考真题)从正方体的8个顶点中任选4个,则这4个点在同一个平面的概率为 .
【答案】.
【分析】根据古典概型的概率公式即可求出.
【详解】从正方体的个顶点中任取个,有个结果,这个点在同一个平面的有个,故所求概率.
故答案为:.
27.(2022·全国乙卷·高考真题)从甲、乙等5名同学中随机选3名参加社区服务工作,则甲、乙都入选的概率为 .
【答案】/0.3
【分析】根据古典概型计算即可
【详解】解法一:设这5名同学分别为甲,乙,1,2,3,从5名同学中随机选3名,
有:(甲,乙,1),(甲,乙,2),(甲,乙,3),(甲,1,2),(甲,1,3),(甲,2,3),(乙,1,2),(乙,1,3),(乙,2,3),(1,2,3),共10种选法;
其中,甲、乙都入选的选法有3种,故所求概率.
故答案为:.
解法二:从5名同学中随机选3名的方法数为
甲、乙都入选的方法数为,所以甲、乙都入选的概率
故答案为:
28.(2021·浙江·高考真题)袋中有4个红球m个黄球,n个绿球.现从中任取两个球,记取出的红球数为,若取出的两个球都是红球的概率为,一红一黄的概率为,则 , .
【答案】 1
【分析】根据古典概型的概率公式即可列式求得的值,再根据随机变量的分布列即可求出.
【详解】,所以,
, 所以, 则.
由于
.
故答案为:1;.
29.(2020·江苏·高考真题)将一颗质地均匀的正方体骰子先后抛掷2次,观察向上的点数,则点数和为5的概率是 .
【答案】
【分析】分别求出基本事件总数,点数和为5的种数,再根据概率公式解答即可.
【详解】根据题意可得基本事件数总为个.
点数和为5的基本事件有,,,共4个.
∴出现向上的点数和为5的概率为.
故答案为:.
【点睛】本题考查概率的求法,考查古典概型、列举法等基础知识,考查运算求解能力,是基础题.
30.(2019·江苏·高考真题)从3名男同学和2名女同学中任选2名同学参加志愿者服务,则选出的2名同学中至少有1名女同学的概率是 .
【答案】.
【分析】先求事件的总数,再求选出的2名同学中至少有1名女同学的事件数,最后根据古典概型的概率计算公式得出答案.
【详解】从3名男同学和2名女同学中任选2名同学参加志愿服务,共有种情况.
若选出的2名学生恰有1名女生,有种情况,
若选出的2名学生都是女生,有种情况,
所以所求的概率为.
【点睛】计数原理是高考考查的重点内容,考查的形式有两种,一是独立考查,二是与古典概型结合考查,由于古典概型概率的计算比较明确,所以,计算正确基本事件总数是解题的重要一环.在处理问题的过程中,应注意审清题意,明确“分类”“分步”,根据顺序有无,明确“排列”“组合”.
31.(2018·江苏·高考真题)某兴趣小组有2名男生和3名女生,现从中任选2名学生去参加活动,则恰好选中2名女生的概率为 .
【答案】
【详解】分析:先确定总基本事件数,再从中确定满足条件的基本事件数,最后根据古典概型概率公式求概率.
详解:从5名学生中抽取2名学生,共有10种方法,其中恰好选中2名女生的方法有3种,因此所求概率为
点睛:古典概型中基本事件数的探求方法
(1)列举法.
(2)树状图法:适合于较为复杂的问题中的基本事件的探求.对于基本事件有“有序”与“无序”区别的题目,常采用树状图法.
(3)列表法:适用于多元素基本事件的求解问题,通过列表把复杂的题目简单化、抽象的题目具体化.
(4)排列组合法(理科):适用于限制条件较多且元素数目较多的题目.
32.(2016·上海·高考真题)如图,在平面直角坐标系中,O为正八边形的中心,.任取不同的两点,点P满足,则点P落在第一象限的概率是 .
【答案】
【详解】试题分析:
共有种基本事件,其中使点P落在第一象限共有种基本事件,故概率为.
考点:古典概型
33.(2016·上海·高考真题)某食堂规定,每份午餐可以在四种水果中任选两种,则甲、乙两同学各自所选的两种水果相同的概率为______.
【答案】
【详解】甲同学从四种水果中选两种共种方法,乙同学从四种水果中选两种共种方法,则甲、乙两位同学选法种数共,
两同学相同的选法种数为,
所以。
【点睛】本题主要考查古典概型概率的计算.解答本题时,关键在于能准确确定所研究对象的基本事件空间、基本事件个数,利用概率的计算公式求解.本题能较好地考查考生的数学应用意识、基本运算求解能力等.
34.(2016·四川·高考真题)从2、3、8、9任取两个不同的数值,分别记为a、b,则为整数的概率= .
【答案】
【详解】试题分析:从2,3,8,9中任取两个数记为,作为作为对数的底数与真数,共有个不同的基本事件,其中为整数的只有两个基本事件,所以其概率.
考点:古典概型.
35.(2016·江苏·高考真题)将一颗质地均匀的骰子(一种各个面上分别标有1,2,3,4,5,6个点的正方体玩具)先后抛掷2次,则出现向上的点数之和小于10的概率是 .
【答案】
【详解】基本事件总数为36,点数之和小于10的基本事件共有30种,所以所求概率为
【考点】古典概型
【名师点睛】概率问题的考查,侧重于对古典概型和对立事件的概率的考查,属于简单题.江苏对古典概型概率的考查,注重事件本身的理解,淡化计数方法.因此先明确所求事件本身的含义,然后一般利用枚举法、树形图解决计数问题,而当正面问题比较复杂时,往往利用对立事件的概率公式进行求解.
36.(2015·江苏·高考真题)袋中有形状、大小都相同的4只球,其中1只白球,1只红球,2只黄球,从中一次随机摸出2只球,则这2只球颜色不同的概率为 .
【答案】
【详解】试题分析:根据题意,记白球为A,红球为B,黄球为,则
一次取出2只球,基本事件为、、、、、共6种,
其中2只球的颜色不同的是、、、、共5种;
所以所求的概率是.
考点:古典概型概率
考点03 条件概率
1.(2024·天津·高考真题)五种活动,甲、乙都要选择三个活动参加.甲选到的概率为 ;已知乙选了活动,他再选择活动的概率为 .
【答案】
【分析】结合列举法或组合公式和概率公式可求甲选到的概率;采用列举法或者条件概率公式可求乙选了活动,他再选择活动的概率.
【详解】解法一:列举法
从五个活动中选三个的情况有:
,共10种情况,
其中甲选到有6种可能性:,
则甲选到得概率为:;
乙选活动有6种可能性:,
其中再选则有3种可能性:,
故乙选了活动,他再选择活动的概率为.
解法二:
设甲、乙选到为事件,乙选到为事件,
则甲选到的概率为;
乙选了活动,他再选择活动的概率为
故答案为:;
2.(2023·全国甲卷·高考真题)某地的中学生中有的同学爱好滑冰,的同学爱好滑雪,的同学爱好滑冰或爱好滑雪.在该地的中学生中随机调查一位同学,若该同学爱好滑雪,则该同学也爱好滑冰的概率为( )
A.0.8B.0.6C.0.5D.0.4
【答案】A
【分析】先算出同时爱好两项的概率,利用条件概率的知识求解.
【详解】同时爱好两项的概率为,
记“该同学爱好滑雪”为事件,记“该同学爱好滑冰”为事件,
则,
所以.
故选:.
3.(2022·天津·高考真题)52张扑克牌,没有大小王,无放回地抽取两次,则两次都抽到A的概率为 ;已知第一次抽到的是A,则第二次抽取A的概率为
【答案】
【分析】由题意结合概率的乘法公式可得两次都抽到A的概率,再由条件概率的公式即可求得在第一次抽到A的条件下,第二次抽到A的概率.
【详解】由题意,设第一次抽到A的事件为B,第二次抽到A的事件为C,
则.
故答案为:;.
考点04 全概率公式与贝叶斯公式
1.(2024·上海·高考真题)某校举办科学竞技比赛,有3种题库,题库有5000道题,题库有4000道题,题库有3000道题.小申已完成所有题,他题库的正确率是0.92,题库的正确率是0.86,题库的正确率是0.72.现他从所有的题中随机选一题,正确率是 .
【答案】0.85
【分析】求出各题库所占比,根据全概率公式即可得到答案.
【详解】由题意知,题库的比例为:,
各占比分别为,
则根据全概率公式知所求正确率.
故答案为:0.85.
(附加)2.(2023·全国新Ⅰ卷·高考真题)甲、乙两人投篮,每次由其中一人投篮,规则如下:若命中则此人继续投篮,若末命中则换为对方投篮.无论之前投篮情况如何,甲每次投篮的命中率均为0.6,乙每次投篮的命中率均为0.8.由抽签确定第1次投篮的人选,第1次投篮的人是甲、乙的概率各为0.5.
(1)求第2次投篮的人是乙的概率;
(2)求第次投篮的人是甲的概率;
(3)已知:若随机变量服从两点分布,且,则.记前次(即从第1次到第次投篮)中甲投篮的次数为,求.
【答案】(1)
(2)
(3)
【分析】(1)根据全概率公式即可求出;
(2)设,由题意可得,根据数列知识,构造等比数列即可解出;
(3)先求出两点分布的期望,再根据题中的结论以及等比数列的求和公式即可求出.
【详解】(1)记“第次投篮的人是甲”为事件,“第次投篮的人是乙”为事件,
所以,
.
(2)设,依题可知,,则
,
即,
构造等比数列,
设,解得,则,
又,所以是首项为,公比为的等比数列,
即.
(3)因为,,
所以当时,,
故.
【点睛】本题第一问直接考查全概率公式的应用,后两问的解题关键是根据题意找到递推式,然后根据数列的基本知识求解.
考点05 正态分布指定区间的概率
1.(2024·全国新Ⅰ卷·高考真题)(多选)随着“一带一路”国际合作的深入,某茶叶种植区多措并举推动茶叶出口.为了解推动出口后的亩收入(单位:万元)情况,从该种植区抽取样本,得到推动出口后亩收入的样本均值,样本方差,已知该种植区以往的亩收入服从正态分布,假设推动出口后的亩收入服从正态分布,则( )(若随机变量Z服从正态分布,)
A.B.
C.D.
【答案】BC
【分析】根据正态分布的原则以及正态分布的对称性即可解出.
【详解】依题可知,,所以,
故,C正确,D错误;
因为,所以,
因为,所以,
而,B正确,A错误,
故选:BC.
2.(2022·全国新Ⅱ卷·高考真题)已知随机变量X服从正态分布,且,则 .
【答案】/.
【分析】根据正态分布曲线的性质即可解出.
【详解】因为,所以,因此.
故答案为:.
3.(2021·全国新Ⅱ卷·高考真题)某物理量的测量结果服从正态分布,下列结论中不正确的是( )
A.越小,该物理量在一次测量中在的概率越大
B.该物理量在一次测量中大于10的概率为0.5
C.该物理量在一次测量中小于9.99与大于10.01的概率相等
D.该物理量在一次测量中落在与落在的概率相等
【答案】D
【分析】由正态分布密度曲线的特征逐项判断即可得解.
【详解】对于A,为数据的方差,所以越小,数据在附近越集中,所以测量结果落在内的概率越大,故A正确;
对于B,由正态分布密度曲线的对称性可知该物理量一次测量大于10的概率为,故B正确;
对于C,由正态分布密度曲线的对称性可知该物理量一次测量结果大于的概率与小于的概率相等,故C正确;
对于D,因为该物理量一次测量结果落在的概率与落在的概率不同,所以一次测量结果落在的概率与落在的概率不同,故D错误.
故选:D.
4.(2015·山东·高考真题)已知某批零件的长度误差(单位:毫米)服从正态分布,从中随机取一件,其长度误差落在区间(3,6)内的概率为
(附:若随机变量ξ服从正态分布 ,则 ,
.)
A.4.56%B.13.59%C.27.18%D.31.74%
【答案】B
【详解】试题分析:由题意故选B.
考点
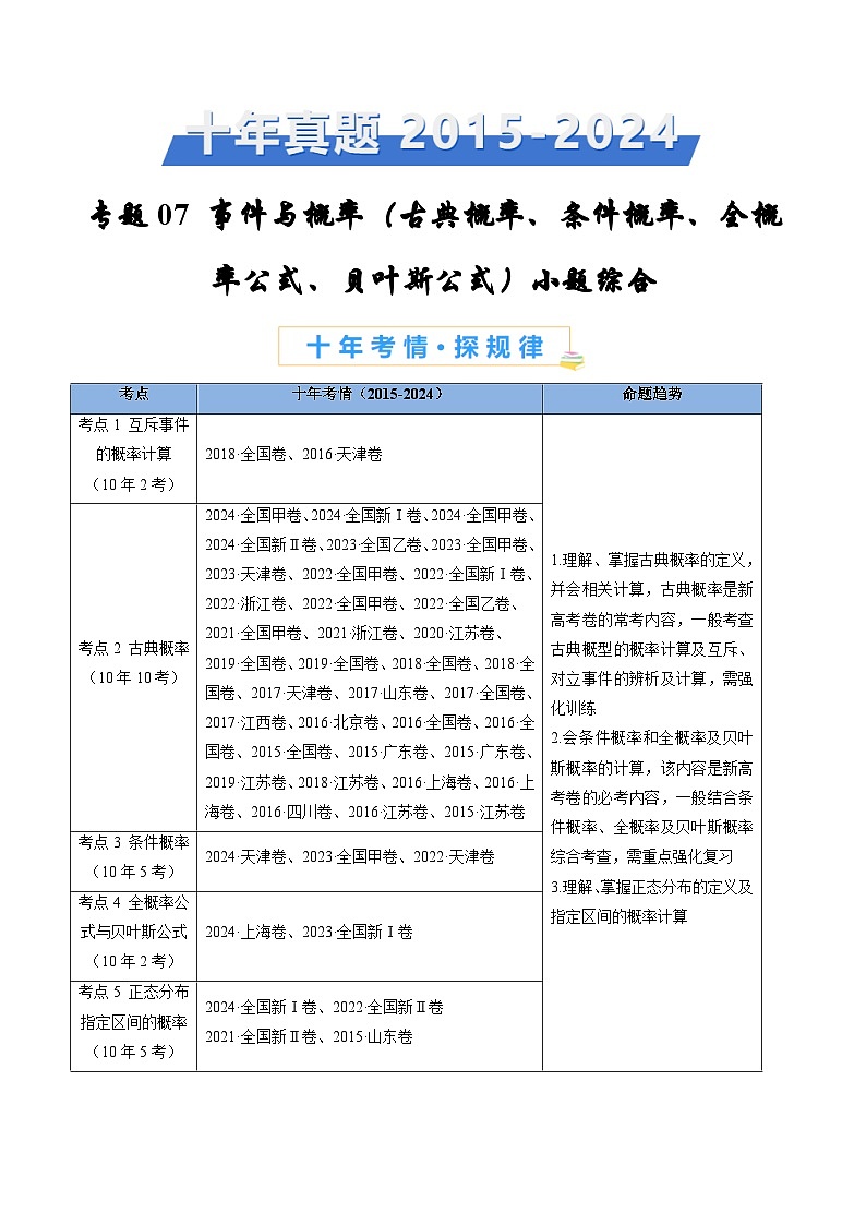
十年考情(2015-2024)
命题趋势
考点1 互斥事件的概率计算
(10年2考)
2018·全国卷、2016·天津卷
1.理解、掌握古典概率的定义,并会相关计算,古典概率是新高考卷的常考内容,一般考查古典概型的概率计算及互斥、对立事件的辨析及计算,需强化训练
2.会条件概率和全概率及贝叶斯概率的计算,该内容是新高考卷的必考内容,一般结合条件概率、全概率及贝叶斯概率综合考查,需重点强化复习
3.理解、掌握正态分布的定义及指定区间的概率计算
考点2 古典概率
(10年10考)
2024·全国甲卷、2024·全国新Ⅰ卷、2024·全国甲卷、2024·全国新Ⅱ卷、2023·全国乙卷、2023·全国甲卷、2023·天津卷、2022·全国甲卷、2022·全国新Ⅰ卷、2022·浙江卷、2022·全国甲卷、2022·全国乙卷、2021·全国甲卷、2021·浙江卷、2020·江苏卷、2019·全国卷、2019·全国卷、2018·全国卷、2018·全国卷、2017·天津卷、2017·山东卷、2017·全国卷、2017·江西卷、2016·北京卷、2016·全国卷、2016·全国卷、2015·全国卷、2015·广东卷、2015·广东卷、2019·江苏卷、2018·江苏卷、2016·上海卷、2016·上海卷、2016·四川卷、2016·江苏卷、2015·江苏卷
考点3 条件概率
(10年5考)
2024·天津卷、2023·全国甲卷、2022·天津卷
考点4 全概率公式与贝叶斯公式
(10年2考)
2024·上海卷、2023·全国新Ⅰ卷
考点5 正态分布指定区间的概率
(10年5考)
2024·全国新Ⅰ卷、2022·全国新Ⅱ卷
2021·全国新Ⅱ卷、2015·山东卷
乙甲
1
2
3
4
5
6
1
2
3
4
5
6
相关试卷
这是一份专题22 概率统计及数字特征大题综合(学生及教师卷)- 十年(2015-2024)高考真题数学分项汇编(全国通用),文件包含专题22概率统计及数字特征大题综合教师卷-十年2015-2024高考真题数学分项汇编全国通用docx、专题22概率统计及数字特征大题综合学生卷-十年2015-2024高考真题数学分项汇编全国通用docx等2份试卷配套教学资源,其中试卷共110页, 欢迎下载使用。
这是一份专题22 概率统计及数字特征大题综合(教师卷)- 十年(2015-2024)高考真题数学分项汇编(全国通用),共80页。试卷主要包含了,得到如下数据,,得下表等内容,欢迎下载使用。
这是一份专题07 事件与概率(古典概率、条件概率、全概率公式、贝叶斯公式)小题综合(教师卷)- 十年(2015-2024)高考真题数学分项汇编(全国通用),共22页。

