


还剩19页未读,
继续阅读
所属成套资源:2024-2025学年全国部分地区七年级(上)期末语文试卷真题合集(含详细答案解析)
成套系列资料,整套一键下载
2024-2025学年吉林省长春市东北师大附中七年级(上)期末语文试卷(含详细答案解析)
展开
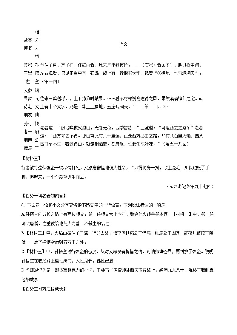
这是一份2024-2025学年吉林省长春市东北师大附中七年级(上)期末语文试卷(含详细答案解析),共22页。试卷主要包含了单选题,默写,名著阅读,语言表达,综合性学习,现代文阅读,文言文阅读,作文等内容,欢迎下载使用。
相关试卷
2024-2025学年吉林省延边州七年级(上)期末语文试卷(含详细答案解析):
这是一份2024-2025学年吉林省延边州七年级(上)期末语文试卷(含详细答案解析),共21页。试卷主要包含了单选题,默写,名著阅读,综合性学习,现代文阅读,文言文阅读,作文等内容,欢迎下载使用。
2024-2025学年吉林省东辽县七年级(上)期末语文试卷(含详细答案解析):
这是一份2024-2025学年吉林省东辽县七年级(上)期末语文试卷(含详细答案解析),共18页。试卷主要包含了单选题,默写,名著阅读,综合性学习,现代文阅读,文言文阅读,作文等内容,欢迎下载使用。
2023-2024学年吉林省长春市榆树市七年级(上)期末语文试卷(含详细答案解析):
这是一份2023-2024学年吉林省长春市榆树市七年级(上)期末语文试卷(含详细答案解析),共19页。试卷主要包含了单选题,默写,名著阅读,综合性学习,现代文阅读,文言文阅读,作文等内容,欢迎下载使用。
