





所属成套资源:【备战2025】最新中考物理二轮复习考点讲解与题型专练
专题3 凸透镜成像规律与应用--最新中考物理二轮复习考点讲解与题型专练
展开
这是一份专题3 凸透镜成像规律与应用--最新中考物理二轮复习考点讲解与题型专练,文件包含专题3凸透镜成像规律与应用原卷版docx、专题3凸透镜成像规律与应用解析版docx等2份试卷配套教学资源,其中试卷共34页, 欢迎下载使用。
1.“网络式”复习法:即采用章、节、标题、要点四个层次对教材进行梳理和编织记忆网络。
2.提高“回头率”:为了防止遗忘,就要采用提高“回头率”的方法。
3.“空想法”:所谓空想法就是不看课本回想看过的内容;或看课本的大纲填充细节。
4.树形图:复习时,选出较有代表性的参考书,通读全书后,理出该领域研究的主要线索。
5.梳理错题法:把综合复习阶段做过的所有习题重新浏览一遍。
6.“齐头并进”法:在复习过程中,由于要复习的学科多,所以必须合理安排时间。
专题3 凸透镜成像规律与应用
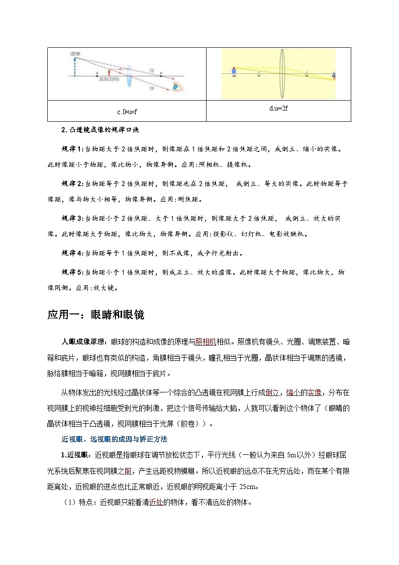
知识点:透镜成像的规律
1.凸透镜成像规律:
如图是常见凸透镜成像规律光路图,详见下表。
2.凸透镜成像的规律口诀
规律1:当物距大于2倍焦距时,则像距在1倍焦距和2倍焦距之间,成倒立、缩小的实像。此时像距小于物距,像比物小,物像异侧。应用:照相机、摄像机。
规律2:当物距等于2倍焦距时,则像距也在2倍焦距, 成倒立、等大的实像。此时物距等于像距,像与物大小相等,物像异侧。应用:测焦距。
规律3:当物距小于2倍焦距、大于1倍焦距时,则像距大于2倍焦距, 成倒立、放大的实像。此时像距大于物距,像比物大,物像异侧。应用:投影仪、幻灯机、电影放映机。
规律4:当物距等于1倍焦距时,则不成像,成平行光射出。
规律5:当物距小于1倍焦距时,则成正立、放大的虚像。此时像距大于物距,像比物大,物像同侧。应用:放大镜。
应用一:眼睛和眼镜
人眼成像原理:眼球的构造和成像的原理与照相机相似。照像机有镜头、光圈、调焦装置、暗箱和底片,眼球也有类似的构造,角膜相当于镜头,瞳孔相当于光圈,晶状体相当于调焦的透镜,脉络膜相当于暗箱,视网膜相当于底片。
从物体发出的光线经过晶状体等一个综合的凸透镜在视网膜上行成倒立,缩小的实像,分布在视网膜上的视神经细胞受到光的刺激,把这个信号传输给大脑,人就可以看到这个物体了(眼睛的晶状体相当于凸透镜,视网膜相当于光屏(胶卷))。
近视眼、远视眼的成因与矫正方法
1.近视眼:近视眼是指眼球在调节放松状态下,平行光线(一般认为来自5m以外)经眼球屈光系统后聚焦在视网膜之前,产生远距视物模糊。所以近视眼的远点不在无穷远处,而在某个有限距离处,近视眼的进点也比正常眼近,近视眼的明视距离小于25cm。
(1)特点:近视眼只能看清近处的物体,看不清远处的物体。
(2)原因:近视眼晶状体比正常人眼睛要凸一些,晶状体折光能力强。远处来的平光会聚在视网膜前面,而在视网膜上是一个光斑了。
(3)矫正方法:配戴适当的凹透镜做眼睛,使远处来的光先发散后再进入眼睛,可矫正近视眼视力。
2.远视眼:在完全静止的调节状态下,由远距离(指5米以上)目标投射的光线,集合在视网膜之后。这种反常的屈光状态称为远视眼。远视眼的近点比正常眼远些。远视眼的明视距离大于25cm。
(1)特点:远视眼只能看见远处的物体,看不清近处的物体。
(2)原因:晶状体比正常人要凹一些,晶状体对光线的折射能力变弱,远处来的光线会聚点在视网膜后。①眼轴过短如小眼球;②眼轴正常而屈光系统的屈光力过弱,如角膜的弧度过平以及屈光指数偏低等。
(3)矫正方法:利用凸透镜能使光线会聚的特点,在眼睛前面放一个凸透镜,就能使来自近处物体的光会聚在视网膜上了。配戴适当的凸透镜做眼睛,可矫正远视眼的视力。
应用二:显微镜与望远镜
一、显微镜
1.显微镜:显微镜由目镜和物镜组成,物镜、目镜都是凸透镜,它们对物体进行两次放大。
普通光学显微镜是根据凸透镜成像原理,经过凸透镜的两次成像。第一次先经过物镜(凸透镜1)成像,这时候的物体应该在物镜(凸透镜1)的一倍焦距和两倍焦距之间,成的像应该是放大、倒立的实像。而后以第一次成的物像作为“物体”,经过目镜的第二次成像。
2.由于我们观察的时候是在目镜的另外一侧,第二次成的像应该是一个虚像,这样像和物才在同一侧,因此第一次成的像应该在目镜(凸透镜2)的一倍焦距以内,这样经过第二次成像,第二次成的像是一个放大的正立的虚像。
二、望远镜
1.望远镜:望远镜也是由两组凸透镜(目镜和物镜)组成,它的结构特点是物镜的焦距长而目镜的焦距短。
2.望远镜的成像原理是:物镜的作用是得到远处物体的实像,由于物体离物镜非常远,所以物体上各点发射到物镜上的光线几乎是平行光束,这样的光线经过物镜汇聚后,就在物镜焦点以外,在离焦点很近的地方,形成了一个倒立的、缩小的实像。这个倒立的、缩小的实像又位于目镜的焦点以内,所以目镜起了放大镜的作用,目镜把经过物镜的倒立、缩小的实像放大成了一个正立的、放大的虚像。这就是远处物体通过望远镜所成的虚像。
(2023•泰安)小芳利用如图所示的装置“探究凸透镜成像的规律”。将蜡烛放在凸透镜左侧适当位置,调整光屏到凸透镜的距离,使烛焰在光屏上成清晰的像,分别测出物距u和像距v,实验数据如表所示。下列说法中( )
①该凸透镜的焦距为20cm
②第1次实验的成像规律与照相机成像原理相同
③从第1次实验到第5次实验,成在光屏上的像越来越大
④当u=11cm时,移动光屏,可在光屏上成倒立、缩小的清晰实像
A.只有①④正确B.只有②③正确
C.只有①②正确D.只有②③④正确
(2023•宜昌)小华用弹性膜充水制作了一个水凸透镜,通过注射器注水或抽水改变透镜的厚度,如图是他用其模拟眼睛看物体的实验装置。模拟正常眼睛时,固定透镜,将一个F形光源放在合适的位置后,调节光屏得到清晰的像,下列说法正确的是( )
A.此时光源放在透镜2倍焦距以内
B.此时光屏上成倒立放大的实像
C.光源远离透镜时,要将光屏靠近透镜才能再次得到清晰的像
D.模拟近视眼的成因时需要从透镜向外抽水
(2023•江西)某同学探究凸透镜成像规律时,光屏上得到了烛焰清晰的像(像未画出),如图所示。下列说法正确的是( )
A.光屏上的像是正立的
B.光屏上的像是放大的
C.投影仪是利用此成像原理制成的
D.撤去光屏,烛焰的像仍然在原处
(2023•通辽)同学们为了探究平面镜成像的特点,准备了平面镜、玻璃板、两支相同的蜡烛A和B、光具座、光屏等实验器材。
(1)如图所示,将一只点燃的蜡烛A放置在光具座的甲位置,选用 (选填“平面镜”或“玻璃板”)竖直放置在乙位置,未点燃的蜡烛B放置在乙位置右侧,移动蜡烛B到丙位置时,发现蜡烛B与蜡烛A的像完全重合。
(2)取下蜡烛B,并在丙位置处放一光屏,光屏上不能承接到蜡烛A的像,说明平面镜成的像是 (选填“实像”或“虚像”)。
(3)接着同学们想利用上述装置探究凸透镜成像规律,将乙处器材换成一个凸透镜,再将蜡烛A移至35cm刻度线处,丙位置的光屏上恰好出现了烛焰清晰的像,生活中的 (选填“照相机”、“投影仪”或“放大镜”)就是利用这一原理工作的。此时,用直径相同、焦距更大的凸透镜替换原凸透镜,移动光屏也得到了清晰的像,则此时的像较原来的像 (选填“变大”、“变小”或“不变”)。
(4)在上一步实验的基础上,小明将一远视镜片放在凸透镜与蜡烛之间,要使光屏上还能呈清晰的像,可将光屏适当向 (选填“左”或“右”)移动。
(2023•苏州)在“探究凸透镜成像规律”的实验中。
(1)如图甲,把蜡烛、凸透镜、光屏依次摆放在光具座上,并将蜡烛烛焰和光屏的中心调到凸透镜的主光轴上,目的是使像成在 。
(2)按要求进行观察和测量,并将部分观测情况记录在下列表中:
①凸透镜焦距f= cm。
②当物距u=20cm时,像距v= cm。
③当物距u=10cm时,像的性质是 。
(3)如图乙是航天员王亚平太空授课制作水球时呈现的情景,假设她稍向后远离水球,则她在球中所成的像将 (变大/变小/不变)。
(2024•福建模拟)在探究凸透镜成像规律的实验中,当光具座上蜡烛、凸透镜和光屏的位置如图所示时,光屏上承接到烛焰清晰的像。下列说法正确的是( )
A.光屏上的像是倒立、放大的实像
B.随着蜡烛燃烧变短,光屏上的像也会向下移动
C.透镜不动,蜡烛向右移动,光屏向左移动,可再次得到清晰的像
D.蜡烛和光屏不动,移动凸透镜到适当位置,光屏上可得到清晰放大的像
(2024•鞍山模拟)“道路千万条,安全第一条”。为了保证道路的交通安全,现在许多道路上都会安装有电子眼。如图甲所示是某十字路口处安装的“电子眼”,图乙为“电子眼”监督路面交通情况时拍下的照片。下列分析正确的是( )
A.“电子眼”镜头拍摄的是缩小的实像
B.“电子眼”镜头拍摄的是缩小的虚像
C.“电子眼”镜头拍摄的是放大的虚像
D.“电子眼”镜头拍摄的是放大的实像
(2021•息县模拟)在第二十二届中部农博会上,我省以食用菌品牌产品为主体参展,160多个食用菌产品集体“亮相”,彰显“沃野中原生态农业”的河南农业品牌整体形象,如图所示是小明在会场用数码相机(焦距不变)先后拍摄的同一个新品种花菇的两张照片,结合图片分析,下列说法正确的是( )
A.照相机的镜头与近视眼镜的镜片属于同一类透镜
B.甲照片中花菇的像是缩小的,乙照片中花菇的像是放大的
C.拍摄乙照片时,相机应适当靠近花菇.镜头向外伸
D.拍摄乙照片时,相机应适当远离花菇,镜头向外伸
(2023•定远县校级模拟)现在很多学生由于各种原因,患有近视眼,而许多老人,患有远视眼。参照下面两图,有关近视眼和远视眼的成因与矫正方法,正确的是( )
A.甲图反映了近视眼的成因,应配戴凸透镜矫正
B.甲图反映了远视眼的成因,应配戴凹透镜矫正
C.乙图反映了近视眼的成因,应配戴凹透镜矫正
D.乙图反映了远视眼的成因,应配戴凸透镜矫正
(2023•庆云县校级一模)照集体相时发现有些人没有进入镜头,为了使全体人员都进入镜头应采取( )
A.照相机和镜头都不动,人站近一些
B.人不动,照相机离人近一些,镜头往里缩一些
C.人不动,照相机离人近一些,镜头往外伸一些
D.人不动,照相机离人远一些,镜头往里缩一些
(2023•绥江县二模)在探究凸透镜成像规律的实验中,当凸透镜、光屏和烛焰的位置如图所示时,光屏上能成一个清晰的像(像未画出),下列说法正确的是( )
A.照相机就是根据这个成像规律工作的
B.凸透镜不动,把光屏与蜡烛交换位置,光屏上将出现清晰放大的像
C.凸透镜不动,当把蜡烛向左移动时,要成清晰的像,光屏需向左移动
D.随着蜡烛燃烧烛焰逐渐向下移动,光屏上的像也向下移动
(2023•金坛区二模)如图甲是猫追老鼠的画面,小明把一个装有水的圆柱形大玻璃杯放在画前,惊奇发现透过水杯看到漫画中的老鼠变“胖”了,还掉头奔向猫,如图乙所示,关于此现象的说法正确的是( )
A.透过水杯看到变“胖”的老鼠是虚像
B.装有水的圆柱形玻璃杯相当于一个凹透镜
C.将水杯逐渐靠近画面,透过水杯看到的老鼠始终是掉头的
D.将画面离水杯远一些,透过水杯看到的老鼠会变“瘦”一些
(2023•柳州一模)小明用图所示的凸透镜探究凸透镜的成像规律。凸透镜的焦点为F,要想在光屏上得到的像最大,蜡烛应放在透镜左边的( )
A.a处B.b处C.c处D.F处
(2023•顺义区二模)现代生活中,人们由于长时用眼而导致视力下降。图中关于近视眼及其矫正的原理图正确的是( )
A.甲和丙B.甲和丁C.乙和丙D.乙和丁
(2023•叶县模拟)“洛阳牡丹甲天下”,小明用照相机拍摄了同一朵“二乔”(洛阳著名的牡丹品种之一)的两张照片,如图甲、乙所示。下列说法正确的是( )
A.小明的照相机与投影仪在使用时利用的成像规律相同
B.小明使用的照相机镜头与近视镜的镜片为同一种透镜
C.在拍摄乙图时,牡丹花的像较大,可能是虚像
D.照相机焦距一定,拍摄乙图照片时,照相机离“二乔“牡丹较近
(2024•福建模拟)如图1所示,小华拿出手机对着关闭的屏幕,看到了自己的 (选填“虚”或“实”)像。开启手机利用相机功能进行拍照时,通过镜头成 (选填“正立”或“倒立”)缩小的实像。由于不合理使用手机,小华患上了近视眼,图2 (选填“甲”或“乙”)是近视眼的光路示意图。
(2023•吉林模拟)如图是某村第一书记为当地特产直播带货的情景。直播使用的手机摄像头成的是 (选填“缩小”或“放大”)的实像;为了使网友看清商品细节,应将商品 (选填“靠近”或“远离”)手机摄像头。
(2023•单县二模)小明的奶奶得了“老花眼”,但又不方便佩戴眼镜,小明送给奶奶一个放大镜,奶奶借助这个放大镜能够看清楚书上的文字,如图所示,此时奶奶看到的是一个正立、放大的 (选填“实像”或“虚像”)。为了模拟上述现象,小明利用一个焦距为10cm的凸透镜,蜡烛和光具座等器材进行实验,他先将蜡烛固定在光具座上50cm刻线处,如图所示,接下来他应将凸透镜放置在光具座上的A、B、C三点中的 点处,然后再从透镜的 (选填“左”或“右”)侧用眼睛观察蜡烛烛焰的像,该像 (选填“能”或“不能”)用光屏承接到。
(2023•江门三模)小明在“探究凸透镜成像规律”的实验中,记录并绘制了像到凸透镜的距离v跟蜡烛到凸透镜的距离u之间关系的图像,如图所示。凸透镜的焦距是 cm,当u=15cm时成 (选填“放大”“缩小”或“等大”)的像,把蜡烛从距凸透镜15cm处移动到20cm处的过程中,像逐渐 (选填“变大”或“变小”)。
(2023•海拉尔区模拟)如图所示,小明透过水滴状的鱼肝油胶囊观察积木,发现上面的数字“9”变成了“6”,则此像是 (选填“虚”或“实”)像;若想让“6”变大一些,可将积木与胶囊的距离 (选填“增大”、“减小”或“不变”)。
(2024•鞍山模拟)为探究凸透镜成像规律,小明和同学利用桌上两个玻璃凸透镜(A、B)实验,A、B两凸透镜的焦距分别为10cm和20cm。
(1)小明将其中一块凸透镜放在光具座上,当凸透镜及光屏的位置如图甲所示时,恰能在光屏上得到一个清晰的像。由图可知他选择的凸透镜为 (选填“A”或“B”)
(2)实验前,要调整凸透镜、光屏和烛焰的高度,使它们的中心在同一高度,目的是
(3)如图所示,蜡烛在光具座上20cm处向左移动到C处,为在光屏上再次成清晰的像,他应将光屏向 (选填“左”或“右”)移动。
(4)为了探究近视眼和远视眼的成因,小明和同学课后利用透明橡皮膜、注射器、乳胶管、止水夹等器材制成凹、凸形状可改变的液体透镜。当蜡烛、光屏和液体透镜如图乙放置,光屏上出现清晰的烛焰像,此烛焰像应是 (选填“放大”、“缩小”或“等大”)的实像。用注射器向橡皮膜注水,改变液体透镜的凸起程度,发现光屏上的烛焰像模糊了,若把蜡烛逐渐靠近凸透镜时,光屏上的像又清晰了,说明液体透镜注水后,成的像将 (选填“靠近”、“远离”)凸透镜,此实验说明了 (选填“近视”或“远视”)眼的成因。
(2023•太原模拟)在探究“凸透镜成像规律”的实验中、圆梦小组将焦距为10cm的凸透镜固定在光具座50cm处、进行了如下实验。
(1)调节实验器材的高度时、蜡烛 (选填“需要”或“不需要”)点燃。
(2)如图是某次实验时的情景,此时烛焰在光屏上成清晰的像,应用此成像原理可制成 (选填“照相机”“投影仪”或“放大镜”)。将蜡烛移到25cm刻度线处,保持凸透镜的位置不变,为了再次得到清晰的像。应该向 (选填“左”或“右”)移动光屏。
(3)实验结束后,小组同学交流讨论,小阳建议用发光二极管代替蜡烛进行实验,你认为这样做的好处是 。
(2023•平潭县模拟)小宋进入实验室准备探究凸透镜成像规律的实验时,恰好看到窗户通过凸透镜在光屏上所成的清晰的像,如图甲所示,此时凸透镜和光屏分别在光具座的50cm、61cm刻度线处,如图乙所示。
(1)图甲光屏上窗户的像是倒立、 的实像,生活中 就是应用这一成像原理工作。如果实验室只有焦距为“10cm”和“20cm”两种规格的凸透镜,根据他观察到的现象,可知光具座上凸透镜的焦距为 cm;
(2)把点燃的蜡烛放在光具座的20cm刻度线处,凸透镜、光屏保持如图乙所示的位置不变,调整烛焰、凸透镜和光屏高度,使三者的中心在 。可以适当的向 (填“左”或“右”)移动光屏,使光屏上得到烛焰清晰的像。
(3)在(2)的基础上,把蜡烛向右移动一段距离,光屏上的像模糊了,可以在凸透镜和蜡烛之间适当位置放一个度数合适的 (填“近视”或“远视”)镜片,使光屏上再次呈现烛焰清晰的像。
(2023•历城区模拟)某同学用蜡烛、凸透镜和光屏做“探究凸透镜成像规律”的实验,装置如图所示。
(1)实验过程中,当蜡烛距凸透镜18cm时,移动光屏至某一位置,能在光屏上得到一个等大清晰的像,则该凸透镜的焦距是 cm;
(2)当蜡烛距凸透镜30cm时,移动光屏,可在光屏上得到一个清晰的像,日常生活中利用这一原理制成的光学仪器是 (选填“照相机”、“投影仪”或“放大镜”),要使烛焰在光屏上所成的像变大,保持透镜的位置,将蜡烛靠近透镜,同时将光屏 (选填“靠近”或“远离”)透镜,直至得到清晰的像;
(3)实验过程中,如果用不透明的硬纸板挡住凸透镜的下半部分,则光屏上的像 。
A、只出现烛焰像的下半部分
B、只出现烛焰像的上半部分
C、像仍然是完整的,且大小不变,只是变暗了
D、出现烛焰完整的像,但像变小了
(2020•安徽二模)如图L表示凸透镜,MN是主光轴,O为光心,F为焦点。请运用凸透镜的特殊光线在图中画出物体AB所成的像的光路图。如果凸透镜的焦距为f,物体AB的高度为h1,物体到透镜的距离为u,像到透镜的距离为v,请你证明像的高度h2=ℎ1vu。
成像条件物距(u)
成像的性质
像距(v)
应用
u﹥2f
倒立、缩小的实像
f﹤v﹤2f
照相机(图a)
u=2f
倒立、等大的实像
v=2f
图d
f﹤u﹤2f
倒立、放大的实像
v﹥2f
投影仪(图b)
u=f
不成像
射出的是平行光线
0﹤u﹤f
正立、放大的虚像
v﹥f
放大镜(图c)
a. u﹥2f
b. f﹤u﹤2f
c.0﹤u﹤f
d.u=2f
实验次数
1
2
3
4
5
物距u/cm
60
30
20
15
12
像距v/cm
12
15
20
30
60
实验序号
物距w/cm
像距v/cm
像的性质
1
60
20
倒立、缩小、实像
2
30
30
倒立、等大、实像
3
20
4
10
相关试卷
这是一份专题16 电学计算问题--最新中考物理二轮复习考点讲解与题型专练,文件包含专题16电学计算问题原卷版docx、专题16电学计算问题解析版docx等2份试卷配套教学资源,其中试卷共30页, 欢迎下载使用。
这是一份专题13 电路故障分析--最新中考物理二轮复习考点讲解与题型专练,文件包含专题13电路故障分析原卷版docx、专题13电路故障分析解析版docx等2份试卷配套教学资源,其中试卷共31页, 欢迎下载使用。
这是一份专题12 滑轮的受力分析+机械效率--最新中考物理二轮复习考点讲解与题型专练,文件包含专题12滑轮的受力分析机械效率原卷版docx、专题12滑轮的受力分析机械效率解析版docx等2份试卷配套教学资源,其中试卷共44页, 欢迎下载使用。