还剩4页未读,
继续阅读
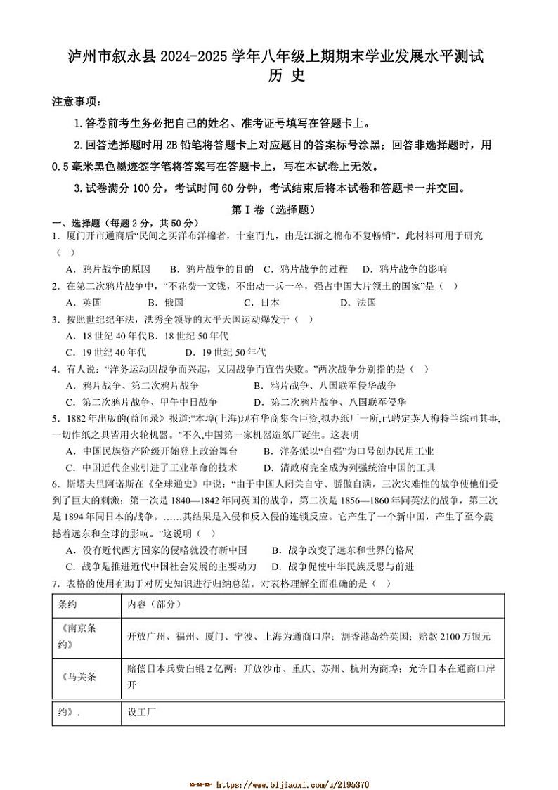
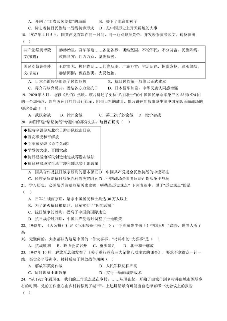
2024~2025学年四川省泸州市叙永县八年级上1月期末历史试卷(无答案)
展开
这是一份2024~2025学年四川省泸州市叙永县八年级上1月期末历史试卷(无答案),共7页。
相关试卷
2024~2025学年四川省泸州市泸州老窖天府中学八年级上1月期末考试历史试卷(含答案):
这是一份2024~2025学年四川省泸州市泸州老窖天府中学八年级上1月期末考试历史试卷(含答案),共10页。
2024~2025学年四川省泸州市龙马潭区泸化中学八年级上1月期末历史试卷(含答案):
这是一份2024~2025学年四川省泸州市龙马潭区泸化中学八年级上1月期末历史试卷(含答案),共10页。
四川省泸州市叙永县2024-2025学年七年级上学期1月期末历史试题(含答案):
这是一份四川省泸州市叙永县2024-2025学年七年级上学期1月期末历史试题(含答案),共7页。

