


第一课 历史和人民的选择 练习二024-2025年高中政治统编版必修三政治与法治
展开
这是一份第一课 历史和人民的选择 练习二024-2025年高中政治统编版必修三政治与法治,共16页。
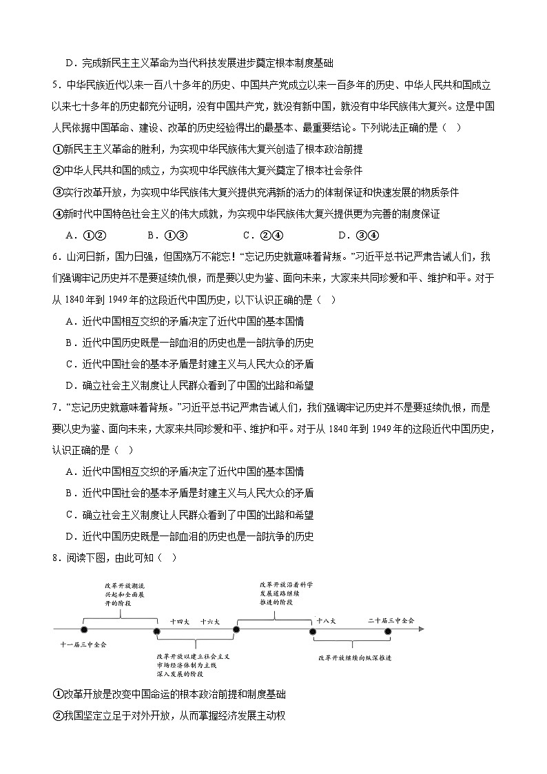
第一课 历史和人民的选择 练习一、选择题(在每小题给出的四个选项中,只有一项符合题目要求。本题共20小题,每小题3分,共60分)1.2024年是新中国成立75周年。75年来在中国共产党的坚强领导下,中国从温饱不足迈向全面小康,创造了人类发展史上的伟大奇迹,中华民族伟大复兴迈出了新的一大步,社会主义新中国以更加雄伟的身姿屹立于世界东方。由此可见( )①中华人民共和国的成立,从根本上改变了中国社会的发展方向②中国共产党的诞生,使中国人民在艰苦卓绝的斗争中有了主心骨③中国特色社会主义进入新时代,迎来了实现中华民族伟大复兴的光明前景④中国共产党领导中国人民走上中国特色社会主义道路,是历史发展的必然A.①② B.①③ C.②④ D.③④2.党的二十大报告指出,新时代十年的伟大变革,在党史、新中国史、改革开放史、社会主义发展史、中华民族发展史上具有里程碑意义。这十年,我国经济实力实现历史性跃升,科技创新成果丰硕,脱贫攻坚取得全面胜利,人民生活全方位改善。新时代十年的伟大变革( )①彰显了中国特色社会主义制度的强大生命力和巨大优越性②为实现中华民族伟大复兴提供了更为完善的制度保证、更为坚实的物质基础、更为主动的精神力量③意味着中国特色社会主义进入了新时代,我国社会主要矛盾发生了变化④表明我国已经全面建成社会主义现代化强国,实现了第二个百年奋斗目标A.①②③ B.①②④ C.①③④ D.②③④3.党的十八大以来,以习近平同志为核心的党中央以更大的政治勇气和智慧,团结带领全党全国各族人民全面深化改革开放,中国特色社会主义制度更加成熟更加定型,国家治理体系和治理能力现代化水平明显提高,经济社会发展取得历史性成就。中国取得的巨大成就证明,改革开放( )①极大激发了人民群众的创造活力 ②是马克思主义中国化第一次飞跃③是决定当代中国命运的关键抉择 ④标志着社会主义制度在中国确立A.①③ B.①④ C.②③ D.②④4.2024年我国科技发展取得了重要成就:量子计算机“本源悟空”上线运行,嫦娥六号探月成功返回;天问一号研究成果增进了对火星古气候历史的理解;中国首台DUV光刻机的诞生……一系列科技成就令人振奋。这些成就的取得表明( )A.坚定不移地走中国特色社会主义道路是党和人民的正确选择B.新中国成立以来的接续奋斗为民族复兴创造了根本社会条件C.社会主义基本矛盾是我国科技发展取得重要成就的直接动力D.完成新民主主义革命为当代科技发展进步奠定根本制度基础5.中华民族近代以来一百八十多年的历史、中国共产党成立以来一百多年的历史、中华人民共和国成立以来七十多年的历史都充分证明,没有中国共产党,就没有新中国,就没有中华民族伟大复兴。这是中国人民依据中国革命、建设、改革的历史经验得出的最基本、最重要结论。下列说法正确的是( )①新民主主义革命的胜利,为实现中华民族伟大复兴创造了根本政治前提②中华人民共和国的成立,为实现中华民族伟大复兴奠定了根本社会条件③实行改革开放,为实现中华民族伟大复兴提供充满新的活力的体制保证和快速发展的物质条件④新时代中国特色社会主义的伟大成就,为实现中华民族伟大复兴提供更为完善的制度保证A.①② B.①③ C.②④ D.③④6.山河日新,国力日强,但国殇万不能忘!“忘记历史就意味着背叛。”习近平总书记严肃告诫人们,我们强调牢记历史并不是要延续仇恨,而是要以史为鉴、面向未来,大家来共同珍爱和平、维护和平。对于从1840年到1949年的这段近代中国历史,以下认识正确的是( )A.近代中国相互交织的矛盾决定了近代中国的基本国情B.近代中国历史既是一部血泪的历史也是一部抗争的历史C.近代中国社会的基本矛盾是封建主义与人民大众的矛盾D.确立社会主义制度让人民群众看到了中国的出路和希望7.“忘记历史就意味着背叛。”习近平总书记严肃告诫人们,我们强调牢记历史并不是要延续仇恨,而是要以史为鉴、面向未来,大家来共同珍爱和平、维护和平。对于从1840年到1949年的这段近代中国历史,认识正确的是( )A.近代中国相互交织的矛盾决定了近代中国的基本国情B.近代中国社会的基本矛盾是封建主义与人民大众的矛盾C.确立社会主义制度让人民群众看到了中国的出路和希望D.近代中国历史既是一部血泪的历史也是一部抗争的历史8.阅读下图,由此可知( )①改革开放是改变中国命运的根本政治前提和制度基础②我国坚定立足于对外开放,从而掌握经济发展主动权③中国共产党始终保持着改革开放的战略定力和决心④改革开放只有进行时,没有完成时,需要循序渐进A.①② B.①③ C.②④ D.③④9.鸦片战争后,民族资产阶级纷纷提出各种救国方案,但始终功亏一篑。近代中国就像一条漂泊在波涛汹涌、惊涛骇浪、汪洋大海中的百孔千疮的漏船,危机四伏,时时刻刻都有葬身大海的危险。究其原因在于( )①帝国主义坚决反对中国通过资本主义道路来实现强盛②资产阶级未能唤醒民众,未形成变革社会的真正力量③中国民族资产阶级具有妥协性,没有积极地参与革命④中国丧失了全部主权,政治、经济皆受制于西方列强A.①② B.①④ C.②③ D.③④10.中国的改革开放始于20世纪70年代末,就是要在党的领导下,走出一条既不同于资本主义、又不同于原苏联模式、更不同于自己以往失误的中国特色社会主义新路。下列对于改革开放的认识正确的是( )①赋予了社会主义新的生机活力 ②极大解放和发展了社会生产力③确立了党在我国最高领导地位 ④彻底变革了我国社会根本制度A.①② B.①④ C.②③ D.③④11.由于殖民侵略和长年战争,旧中国积贫积弱,虚弱不堪,逐渐沦为半殖民地半封建社会。这一基本国情决定了近代中国有多重矛盾,其中主要矛盾是( )①帝国主义和中华民族的矛盾 ②资产阶级与无产阶级的矛盾③封建主义和人民大众的矛盾 ④封建统治阶级内部间的矛盾A.①③ B.①④ C.②③ D.②④12.习近平总书记指出,“没有共产党,就没有新中国,就没有中华民族伟大复兴。历史和人民选择了中国共产党。”这是因为中国共产党的成立( )①从根本上改变了中国社会的发展方向,为实现民族复兴展示了美好前景和现实道路②使中国人民谋求民族独立、人民解放和国家富强、人民幸福的斗争有了主心骨③使中国革命进入到新民主主义革命阶段,革命的领导力量发生转变④使灾难深重的中国人民有了可信赖的组织者和领导者A.①③ B.①④ C.②③ D.②④13.曾几何时,国家蒙辱、人民蒙难、文明蒙尘,彼时之中国,被视作一艘“无一处没有伤痕”的破船;曾几何时,仁人志士奔走呐喊,太平天国运动、戊戌变法、义和团运动、辛亥革命接连而起,各种救国方案轮番出台,却诸路皆走不通了。“诸路皆走不通”是因为当时( )①各种政治力量都没有提出革命纲领 ②仁人志士没有找到正确的革命道路③革命斗争缺少先进阶级及其政党的领导 ④半殖民地半封建社会具有强大的生命力A.①② B.①④ C.②③ D.③④14.以下是习近平总书记历年新年贺词的部分内容,道出了总书记心中的“国之大者”。下列观点与上述总书记心中的“国之大者”表达一致的是( )①中国共产党执政是历史和人民的必然选择②人民群众是实现自身解放和发展的根本力量③增进民生福祉是立党为公、执政为民的本质要求④人民至上是中国共产党治国理政的出发点和落脚点A.①② B.①④ C.②③ D.③④15.中国产生了共产党,这是开天辟地的大事变,中国革命的面貌从此焕然一新。中国共产党的成立( )A.完成了近代中国的两大历史任务 B.让中国人民和中华民族站起来了C.标志着新民主主义革命的开始 D.使中国人民在斗争中有了主心骨16.党的二十届三中全会审议通过的《中共中央关于进一步全面深化改革、推进中国式现代化的决定》(以下简称《决定》),从经济、政治、文化、社会等方面共部署了300多项改革举措,到2029年中华人民共和国成立80周年时完成提出的各项改革任务。《决定》强调“以钉钉子精神抓好改革落实”,这是因为( )A.改革是必由之路,是中华民族从理论自信走向制度自信的伟大转折B.空谈误国,实干兴邦,改革时间紧任务重,是一项复杂的系统工程C.改革是强国之路,为实现中华民族伟大复兴创造了根本社会条件D.树立正确政绩观,拿出抓铁有痕、踏石留印的劲头抓好改革落实17.习近平总书记指出:“中国共产党人是孙中山先生革命事业最坚定的支持者、最忠诚的合作者、最忠实的继承者。孙中山先生逝世后,中国共产党人继承他的遗愿,同一切忠于他的事业的人们继续奋斗,不断实现和发展了孙中山先生和辛亥革命先驱的伟大抱负。新中国成立后,中国共产党团结带领中国人民,自力更生、发愤图强,创造了社会主义革命和建设的伟大成就。”对此,以下认识正确的是( )①辛亥革命以来的历史证明实现民族复兴要依靠中国人民自己的英勇奋斗②社会主义革命和建设取得成就的最根本的原因是中国共产党的坚强领导③社会主义革命完成了辛亥革命未完成的民族独立、人民解放的历史任务④社会主义革命和建设时期与辛亥革命时期的社会基本矛盾是根本不同的A.①② B.①④ C.②③ D.③④18.自1978年党的十一届三中全会召开以来,在改革开放总设计师邓小平的领导下,中国在经济领域披荆斩棘,勇往直前,谱写了改革开放的壮丽篇章。历史的巨轮滚滚向前,实践的硕果累累,已经充分验证了改革开放( )①是决定当代中国命运和实现民族伟大复兴的关键一招②伟大觉醒孕育了中国共产党从理论到实践的伟大创造③不停顿、不止步是实现新时代新征程目标的必然要求④通过改变中国人民的精神面貌从而增强国家经济实力A.①③ B.①④ C.②③ D.②④19.2024年是新中国成立75周年。75年来,在中国共产党领导下,久经磨难的中华民族创造了世所罕见的经济快速发展奇迹和社会长期稳定奇迹。中国已跃升为世界第二大经济体,绝 对贫困被彻底消除。75年来,我国创造了举世瞩目的发展成就,这主要得益于( )①中国共产党团结带领全国各族人民发愤图强、艰苦创业②中华民族迎来了从站起来、富起来到强起来的伟大飞跃③社会主义革命的胜利从根本上改变了中国社会的发展方向④改革开放为中华民族伟大复兴提供了充满新的活力的体制保证A.①③ B.①④ C.②③ D.②④20.1943年,曹火星创作了歌曲《没有共产党就没有新中国》,经口口相传,由晋察冀唱到全中国。这首歌伴随着中国人民在中国共产党的领导下摆脱黑暗走向光明,摆脱贫困走向富强,成为传世的时代经典。下列有关中国共产党提出的建国方案表述正确的是( )①主张推翻帝国主义、封建主义和官僚资本主义的统治②把实现共产主义作为最高理想和最终目标③赢得除资产阶级之外的最广大人民群众的拥护④经历史和人民的检验成为唯一正确的选择A.①② B.②③ C.①④ D.③④二、简答题:本题共4题,共40分。21.阅读材料,完成下列要求。1840年鸦片战争以后,由于西方列强入侵和封建统治腐败,中国逐步成为半殖民地半封建社会,国家蒙辱、人民蒙难、文明蒙尘,中华民族遭受了前所未有的劫难。在这内忧外患的绝境之中,越来越多的中国人认识到,中国要改变落后挨打的状况,中国人民要摆脱贫穷落后的悲惨境遇,实现中华民族伟大复兴,就必须推翻帝国主义、封建主义联合统治的半殖民地半封建的社会制度。1921年7月,中国共产党应运而生,自成立伊始,就把马克思列宁主义写在自己的旗帜上,将其作为党的指导思想的理论基础。一百多年来,党始终践行初心使命,团结带领全国各族人民绘就了人类发展史上的壮美画卷。运用《中国特色社会主义》的知识,指出近代中国社会的主要矛盾、近代中国人民的历史任务以及中国共产党人的初心和使命分别是什么。22.阅读材料,完成下列要求。我们要把命运掌握在自己手中,就要有志不改、道不变的坚定。在中国这样一个有着五千多年文明、十四亿多人口的大国推进改革发展,没有可以奉为金科玉律的教科书,也没有可以对中国人民颐指气使的教师爷。【开天辟地】中华民族创造了曾在世界上独领风骚的先进文明。但到了近代,封建君主专制的清王朝日益衰朽,使中国逐渐落后于时代潮流和先进文明。在新文化运动、马克思主义的传入、共产国际组织的发展等多方面相继汇聚形成的历史大趋势、大背景、大呼唤中,中国共产党如破茧的蚕蛹、新生的凤凰,呼之欲出了。中国共产党走过了一百多年的历程。一百多年来,中国共产党干成了一件又一件大事,经受了一个又一个考验,取得了革命、建设、改革开放的伟大成就,在中华民族的历史上书写了辉煌的篇章。走过“雄关漫道真如铁”的昨天,走到“人间正道是沧桑”的今天,风华正茂的中国共产党带领中华民族正向着“长风破浪会有时”的明天大步迈进。请结合中国共产党的百年奋斗史,谈谈中国共产党带领中国人民都取得了哪些伟大的胜利?23.阅读材料,完成下列要求。经过长期努力,中国特色社会主义进入了新时代,这是我国发展新的历史方位。在庆祝中国共产党成立100周年大会上,习近平总书记指出,“今天,我们比历史上任何时期都更接近、更有信心和能力实现中华民族伟大复兴的目标,同时必须准备付出更为艰巨、更为艰苦的努力”,强调“以史为鉴、开创未来,必须进行具有许多新的历史特点的伟大斗争”。伟大事业需要伟大斗争,伟大斗争催生伟大事业。新征程上,我们要统筹中华民族伟大复兴战略全局和世界百年未有之大变局,深刻认识我国社会主要矛盾变化带来的新特征新要求,深刻认识错综复杂的国际环境带来的新矛盾新挑战,敢于斗争、善于斗争,勇于战胜一切风险挑战,不断夺取新时代伟大斗争新胜利。结合材料,运用历史和人民的选择的相关知识,分析中国特色社会主义进入新时代的伟大意义。24.结合材料,回答问题。实现民族复兴,是中华民族近代以来的伟大梦想。无数仁人志士苦苦探索民族复兴的道路,然而一次又一次地失败了。自中国共产党成立以来,团结带领全国人民经历长期的艰苦斗争,求得民族独立,建立新中国。新中国成立以来特别是改革开放以来,党带领人民艰苦创业,不断夺取中国特色社会主义新胜利。现在,经过长期努力,中国特色社会主义进入了新时代,这是我国历史发展新的历史方位。为此,习近平总书记号召全党同志承前启后、继往开来,继续朝着民族复兴的目标前行。简要说明为什么中国共产党领导中华民族的伟大复兴是历史的选择、是人民的选择、是正确的选择?让几千万农村贫困人口生活好起来,是我心中的牵挂。——2015年把老百姓的安危冷暖时刻放在心上,以造福人民为最大政绩。——2018年千头万绪的事,说到底是千家万户的事。——2022年我们的目标归根到底就是让老百姓过上更好的日子。——2024年《一》参考答案1.B【详解】①③:75年来在中国共产党的坚强领导下,中国从温饱不足迈向全面小康,创造了人类发展史上的伟大奇迹,中华民族伟大复兴迈出了新的一大步,体现了中华人民共和国的成立,从根本上改变了中国社会的发展方向,体现了中国特色社会主义进入新时代,迎来了实现中华民族伟大复兴的光明前景,①③正确。②:材料强调的是在党的带领下新中国75年来取得了各项成就,而中国共产党是在1921年成立的,②不符合题意。④:材料强调的是在党的带领下新中国75年来取得了各项成就,该选项强调的是我国走上中国特色社会主义道路的原因,④排除。故本题选B。2.A【详解】①②③:在新时代,中国共产党团结带领中国人民,自信自强、守正创新,统揽伟大斗争、伟大工程、伟大事业、伟大梦想,创造了新时代中国特色社会主义的伟大成就,为实现中华民族伟大复兴提供了更为完善的制度保证、更为坚实的物质基础、更为主动的精神力量。彰显了中国特色社会主义制度的强大生命力和巨大优越性。同时新时代十年的伟大变革意味着中国特色社会主义进入新时代,我国社会主要矛盾发生变化,①②③说法正确。④:二〇三五年到本世纪中叶把我国建成富强民主文明和谐美丽的社会主义现代化强国。我国还未全面建成社会主义现代化强国,未实现第二个百年奋斗目标,④说法错误。故本题选A。3.A【详解】①③:党的十八大以来我国取得的巨大成就证明,改革开放极大激发了人民群众的创造活力,进一步解放和发展了生产力,是决定当代中国命运的关键抉择,①③正确。 ②:毛泽东思想是马克思主义中国化第一次飞跃,②错误。④:1956年社会主义改造胜利完成,标志着社会主义制度在中国确立,④错误。故本题选A。4.A【详解】A:2024年我国一系列科技成就的取得表明了我国在科技发展道路上的正确性,说明坚定不移地走中国特色社会主义道路是党和人民的正确选择,A正确。B:完成新民主主义革命,建立新中国为实现中华民族伟大复兴创造了根本社会条件,而不是新中国成立以来的接续奋斗,B错误。C:社会主义基本矛盾是推动社会发展的根本动力,改革是发展中国特色社会主义的直接动力,C错误。D:新中国成立后,中国共产党团结带领中国人民创造了社会主义革命和建设的伟大成就,为实现中华民族伟大复兴奠定了根本政治前提和制度基础,D错误。故本题选A。5.D【详解】①:新中国成立后,中国共产党团结带领中国人民,自力更生、发愤图强,创造了社会主义革命和建设的伟大成就,为实现中华民族伟大复兴奠定了根本政治前提和制度基础,①错误。②:新民主主义革命的胜利,推翻了帝国主义、封建主义、官僚资本主义三座大山,彻底结束了旧中国半殖民地半封建社会的历史,彻底结束了极少数剥削者统治广大劳动人民的历史,彻底结束了旧中国一盘散沙的局面,彻底废除了列强强加给中国的不平等条约和帝国主义在中国的一切特权,为实现中华民族伟大复兴创造了根本社会条件,②错误。③:改革开放是决定当代中国命运的关键抉择。中国共产党团结带领中国人民,解放思想、锐意进取,创造了改革开放和社会主义现代化建设的伟大成就,为实现中华民族伟大复兴提供了充满新的活力的体制保证和快速发展的物质条件,③正确。④:新时代中国特色社会主义的伟大成就,为实现中华民族伟大复兴提供更为完善的制度保证,④正确。故本题选D。6.B【详解】A:近代中国的基本国情决定主要矛盾,A错误。B:对于从1840年到1949年的这段近代中国历史,属于民主主义革命时期,为完成近代中国两大历史任务进行抗争,B正确。C:基本矛盾是生产力和生产关系、经济基础和上层建筑之间的矛盾,主要矛盾是帝国主义和中华民族、封建主义和人民大众之间的矛盾,C错误。D:1917年,十月革命一声炮响,给中国送来了马克思列宁主义。中国先进分子从马克思列宁主义的科学真理中看到了解决中国问题的出路,D错误。故本题选B。7.D【详解】A:近代中国的基本国情决定了近代中国相互交织的矛盾,A错误。B:近代中国社会的基本矛盾是生产力和生产关系、经济基础与上层建筑之间的矛盾,B错误。C:1917年,十月革命一声炮响,给中国送来了马克思列宁主义。中国先进分子从马克思列宁主义的科学真理中看到了解决中国问题的出路,C错误。D:1840年到1949年既是一部血泪的历史也是一部抗争的历史,D正确。故本题选D。8.D【详解】③④:党的历次会议围绕改革开放,体现中国共产党始终保持着改革开放的战略定力和决心,说明改革开放只有进行时,没有完成时,需要循序渐进,③④正确。①:新中国成立是改变中国命运的根本政治前提和制度基础,①错误。②:虽然对外开放对经济发展有重要作用,但赢得经济发展主动要立足于独立自主,自力更生,②错误。故本题选D。9.A【详解】①②:在半殖民地半封建的近代中国,资本主义道路走不通,究其原因在于帝国主义坚决反对中国通过资本主义道路实现强盛,以及民族资产阶级未能完全唤醒民众,未能形成变革社会的真正力量,①②可选。③:中国民族资产阶级虽然具有妥协性,但是也积极地进行了革命,③错误。④:近代的中国丧失了大量主权,但并非全部,④错误。故本题选A。10.A【详解】①:实行改革开放,推动我国社会主义制度的自我完善,赋予社会主义新的生机活力,建设和发展了中国特色社会主义,①正确。②:改革开放的伟大实践,极大地解放和发展了社会生产力,增强了社会发展活力,激发了广大人民群众的创造性,使人民生活显著改善,综合国力显著增强,国际地位显著提高,②正确。③:新中国成立后,中国共产党领导人民制定宪法,以法律的形式确认了中国各族人民奋斗的成果,确立了在历史和人民的选择中形成的中国共产党的领导地位,③错误。 ④:改革是社会主义制度的自我完善和发展,而不是彻底变革,④错误。故本题选A。11.A【详解】①③:半殖民地半封建社会的基本国情决定了近代中国有多重矛盾相互交织。其中,帝国主义和中华民族的矛盾、封建主义和人民大众的矛盾是近代中国社会的主要矛盾,①③正确。②④:资产阶级与无产阶级的矛盾、封建统治阶级内部间的矛盾不是主要矛盾,②④不符合题意。故本题选A。12.D【详解】①:中华人民共和国的成立从根本上改变了中国社会的发展方向,为实现国家富强和民族复兴展示了美好前景和现实道路,①排除。②:中国共产党的成立挽救了处在危难之中的中国人民和中华民族,使中国人民谋求民族独立、人民解放,国家富强、人民幸福的斗争有了主心骨,②正确。③:五四运动使中国革命进入到新民主主义革命阶段,革命的领导力量发生转变,③排除。④:中国共产党的成立深刻改变了近代以后中华民族发展的方向、进程和命运,使灾难深重的中国人民有了可信赖的组织者和领导者,中国革命的面貌为之一新,④正确。故本题选D。13.C【详解】①:各种救国方案轮番出台,说 明各种政治力量都有自己的救过之路,但没有成功,而不是没有自己的革命纲领,①错误。②③:各种救国方案轮番出台,却诸路皆走不通了,这是因为仁人志士没有找到正确的革命道路,革命斗争缺少先进阶级及其政党的领导,②③正确。④:半殖民地半封建社会是近代中国的基本国情,“具有强大的生命力”不符合事实,④错误。故本题选C。14.D【详解】①:材料强调的我党坚持人民至上,而中国共产党执政是历史和人民的必然选择与题意不符,①排除。②:人民群众是实现自身解放和发展的根本力量仅仅表达了人民的重要性,没有体现党和人民的关系,②排除。③:增进民生福祉是中国共产党立党为公、执政为民的执政理念的本质要求,这说明中国共产党坚持人民主体地位,坚持以人民为中心,该选项与总书记心中的“国之大者”表达一致,③正确。④:从习总书记历年贺词来看,满足人民对美好生活的向往是我党的奋斗目标,这说明人民至上、中国最广大人民的根本利益是中国共产党治国理政的出发点和落脚点,该选项与总书记心中的“国之大者”表达一致,④正确。故本题选D。15.D【详解】A:近代中国的两大历史任务是争取民族独立、人民解放,实现国家富强、人民幸福,中国共产党的成立使中国人民在斗争中有了主心骨,但此时并没有完成近代中国的两大历史任务,A排除。B:中华人民共和国的成立,使中国人民和中华民族站起来了,B排除。C:五四运动标志着新民主主义革命的开始,C排除。D:中国共产党一经诞生,就把为中国人民谋幸福、为中华民族谋复兴确立为自己的初心使命。从此,中国人民在斗争中就有了主心骨,D正确。故本题选D。16.B【详解】A:我们要坚定“四个自信”,而不是由理论自信走向制度自信,且材料未涉及理论自信,改革开放是道路自信,A排除。B:“以钉钉子精神抓好改革落实”体现空谈误国,实干兴邦,改革时间紧任务重,是一项复杂的系统工程,B正确。C:新民主主义革命的胜利,中华人民共和国的成立,为实现中华民族伟大复兴创造了根本社会条件,C排除。D:“树立正确政绩观,拿出抓铁有痕、踏石留印的劲头抓好改革落实”是抓好改革落实的举措,不是原因,与题干不构成因果关系,D排除。故本题选B。17.A【详解】①:孙中山先生逝世后,中国共产党人继承他的遗愿,同一切忠于他的事业的人们继续奋斗,不断实现和发展了孙中山先生和辛亥革命先驱的伟大抱负,新中国成立后,中国共产党团结带领中国人民,自力更生、发愤图强,创造了社会主义革命和建设的伟大成就,这说明辛亥革命以来的历史证明实现民族复兴要依靠中国人民自己的英勇奋斗,①正确。②:新中国成立后,中国共产党团结带领中国人民,自力更生、发愤图强,创造了社会主义革命和建设的伟大成就,这说明社会主义革命和建设取得成就的最根本的原因是中国共产党的坚强领导,②正确。③:新民主主义革命完成了民族独立、人民解放的历史任务,③排除。④:社会主义革命和建设时期与辛亥革命时期的社会基本矛盾都是生产力与生产关系、经济基础与上层建筑之间的矛盾,两个时期的主要矛盾不同,④排除。故本题选A。18.A【详解】①③:四十多年的成果充分证明改革开放是决定当代中国命运的关键一招,也是实现民族伟大复兴的关键一招;改革开放只有进行时,没有完成时,改革开放不停顿、不止步是实现新时代新征程目标的必然要求,①③符合题意。②:材料不是强调伟大觉醒,而是强调觉醒之后的实践成果,②不合题意。④:改革开放改变了中国人民的面貌,不仅仅是精神面貌,④说法错误。故本题选A。19.B【详解】①④:75年来,我国创造了举世瞩目的发展成就,这主要得益于中国共产党团结带领全国各族人民发愤图强、艰苦创业,得益于改革开放为中华民族伟大复兴提供了充满新的活力的体制保证,①④正确。②:“中华民族迎来了从站起来、富起来到强起来的伟大飞跃”,这是我国创造了举世瞩目的发展成就的表现,不是原因,②不符合题意。③:中华人民共和国的成立,从根本上改变了中国社会的发展方向,③错误。故本题选B。20.C【详解】①④:中国共产党的建国方案,主张建立工人阶级领导的、以工农联盟为基础的人民共和国,经过新民主主义走向社会主义。中国共产党的建国方案,反映了当时社会条件下,中华民族和中国人民最迫切的愿望,推翻帝国主义、封建主义和官僚资本主义三座大山,最终赢得包括民族资产阶级在内的最广大人民群众的拥护,在历史和人民的检验中脱颖而出,最终成为唯一正确的选择,①④说法正确。②:建国方案没有涉及把实现共产主义作为最高理想和最终目标,②不符合题意。③:最终赢得包括民族资产阶级在内的最广大人民群众的拥护,③说法错误。故本题选C。21.近代中国社会的主要矛盾是帝国主义和中华民族的矛盾、封建主义和人民大众的矛盾;近代中国人民的历史任务争取民族独立、人民解放和实现国家富强、人民幸福;中国共产党人的初心和使命是为中国人民谋幸福、为中华民族谋复兴。(此题无答案,本答案仅供参考)【详解】本题是简答题,考生结合教材直接回答即可。22.①中国共产党带领中国人民完成新民主主义革命,建立中华人民共和国;②带领中国人民完成社会主义革命,确立了社会主义基本制度,推进社会主义建设;③带领中国人民进行改革开放新的伟大革命,极大激发广大人民群众的创造性,极大解放和发展社会生产力。【分析】背景素材:中国共产党的百年奋斗史考点考查:中国特色社会主义、中国共产党领导人民站起来、富起来、强起来能力考查:获取和解读信息、调动和运用知识、描述和阐述事物核心素养:政治认同、科学精神【详解】第一步:审设问,明确主体、作答范围、问题限定和作答角度。本题属于分析说明类主观题,需调用中国特色社会主义、中国共产党领导人民站起来、富起来、强起来的相关知识、结合材料有效信息分析作答。第二步:审材料,提取关键词,链接教材知识。关键词:中国共产党走过了一百多年的历程。一百多年来,中国共产党干成了一件又一件大事,经受了一个又一个考验,取得了革命、建设、改革开放的伟大成就,在中华民族的历史上书写了辉煌的篇章→可联系教材中国共产党带领中国人民完成新民主主义革命,建立中华人民共和国;带领中国人民完成社会主义革命,确立了社会主义基本制度,推进社会主义建设;带领中国人民进行改革开放新的伟大革命,极大激发广大人民群众的创造性,极大解放和发展社会生产力。第三步:整合信息,组织答案。注意设问限定以及教材知识与材料、时政信息等相结合。23.①中国特色社会主义进入新时代,意味着中华民族迎来了从站起来、富起来到强起来的伟大飞跃,迎来了实现中华民族伟大复兴的光明前景,在中华人民共和国发展史和中华民族发展史上具有重大意义。②意味着科学社会主义在21世纪的中国焕发出强大生机和活力,在世界上高高举起了中国特色社会主义伟大旗帜,在世界社会主义发展史上具有重大意义。③意味着中国特色社会主义道路、理论、制度、文化不断发展,拓展了发展中国家走向现代化的途径,给世界上那些既希望加快发展又希望保持自身独立性的国家和民族提供了全新选择,为解决人类问题贡献了中国智慧和中国方案,在人类社会发展史上具有重大意义。(考生如有其他答案,言之成理可酌情给分)【分析】背景素材:中国特色社会主义进入了新时代考点考查:中国特色社会主义进入新时代的意义的有关知识能力考查:获取和解读信息,调动和运用知识,描述和阐述事物核心素养:政治认同、科学精神【详解】第一步:审设问,明确主体、作答范围、问题限定和作答角度。本题要求分析中国特色社会主义进入新时代的伟大意义。属于意义分析类主观题,需要从材料中提取有效关键信息,并调用中国特色社会主义进入新时代的意义的有关知识来回答设问的意义。第二步:审材料,提取关键词,链接教材知识。关键词①:我们比历史上任何时期更接近实现中华民族伟大复兴的目标。→联系中国特色社会主义进入新时代对中华民族的历史意义。关键词②:伟大事业需要伟大斗争,伟大斗争催生伟大事业。→联系中国特色社会主义进入新时代对科学社会主义发展的政治意义。关键词③:深刻认识国际环境变化带来的挑战,统筹中华民族伟大复兴战略全局和世界百年未有之大变局。→联系中国特色社会主义进入新时代对世界的意义。第三步:整合信息,组织答案。注意设问限定以及教材知识与材料信息等相结合。24.①在中国共产党的领导下,中国人民完成新民主主义革命,建立新中国,没有共产党就没有新中国。②在中国共产党的领导下,中国人民完成社会主义革命,确立社会主义制度。③在中国共产党的领导下,中国人民开始改革开放,走向民富国强的中国特色社会主义道路,进入了新时代。④经过长期努力,中国特色社会主义进入新时代,中国共产党领导中国人民踏上决胜全面建成小康社会、基本实现社会主义现代化、全面建设社会主义现代化强国的新征程。实践充分证明,由中国共产党领导中华民族伟大复兴是历史的选择,是人民的选择,是正确的选择。【分析】背景素材:中国共产党领导是历史的选择、是人民的选择考点考查:历史和人民的选择能力考查:获取和解读信息、调动和运用知识、描述和阐述事物核心素养:政治认同、科学精神【详解】第一步:审设问,明确主体、作答范围、问题限定和作答角度。本题属于分析说明类主观题,需调用历史和人民的选择的相关知识结合材料有效信息分析作答。第二步:审材料,提取关键词,链接教材知识。关键词①:无数仁人志士苦苦探索民族复兴的道路,然而一次又一次地失败了。自中国共产党成立以来,团结带领全国人民经历长期的艰苦斗争,求得民族独立,建立新中国→可联系教材在中国共产党的领导下,中国人民完成新民主主义革命,建立新中国,没有共产党就没有新中国。关键词②:新中国成立以来特别是改革开放以来,党带领人民艰苦创业,不断夺取中国特色社会主义新胜利→可联系教材在中国共产党的领导下,中国人民完成社会主义革命,确立社会主义制度,开始改革开放,走向民富国强的中国特色社会主义道路。关键词③:经过长期努力,中国特色社会主义进入了新时代,这是我国历史发展新的历史方位。为此,习近平总书记号召全党同志承前启后、继往开来,继续朝着民族复兴的目标前行→可联系教材经过长期努力,中国特色社会主义进入新时代,中国共产党领导中国人民踏上决胜全面建成小康社会、基本实现社会主义现代化、全面建设社会主义现代化强国的新征程。第三步:整合信息,组织答案。注意设问限定以及教材知识与材料、时政信息等相结合。题号12345678910答案BAAADBDDAA题号11121314151617181920答案ADCDDBAABC
