还剩7页未读,
继续阅读
山东省泰安市2024-2025学年高二上学期期末考试历史试题
展开
这是一份山东省泰安市2024-2025学年高二上学期期末考试历史试题,共10页。试卷主要包含了01等内容,欢迎下载使用。
相关试卷
山东省青岛市2024-2025学年高二上学期期末考试历史试题:
这是一份山东省青岛市2024-2025学年高二上学期期末考试历史试题,共9页。
山东省泰安市2024-2025学年高三上学期期末考试历史试题:
这是一份山东省泰安市2024-2025学年高三上学期期末考试历史试题,共10页。试卷主要包含了01等内容,欢迎下载使用。
山东省滨州市2024-2025学年高二上学期期末考试历史试题:
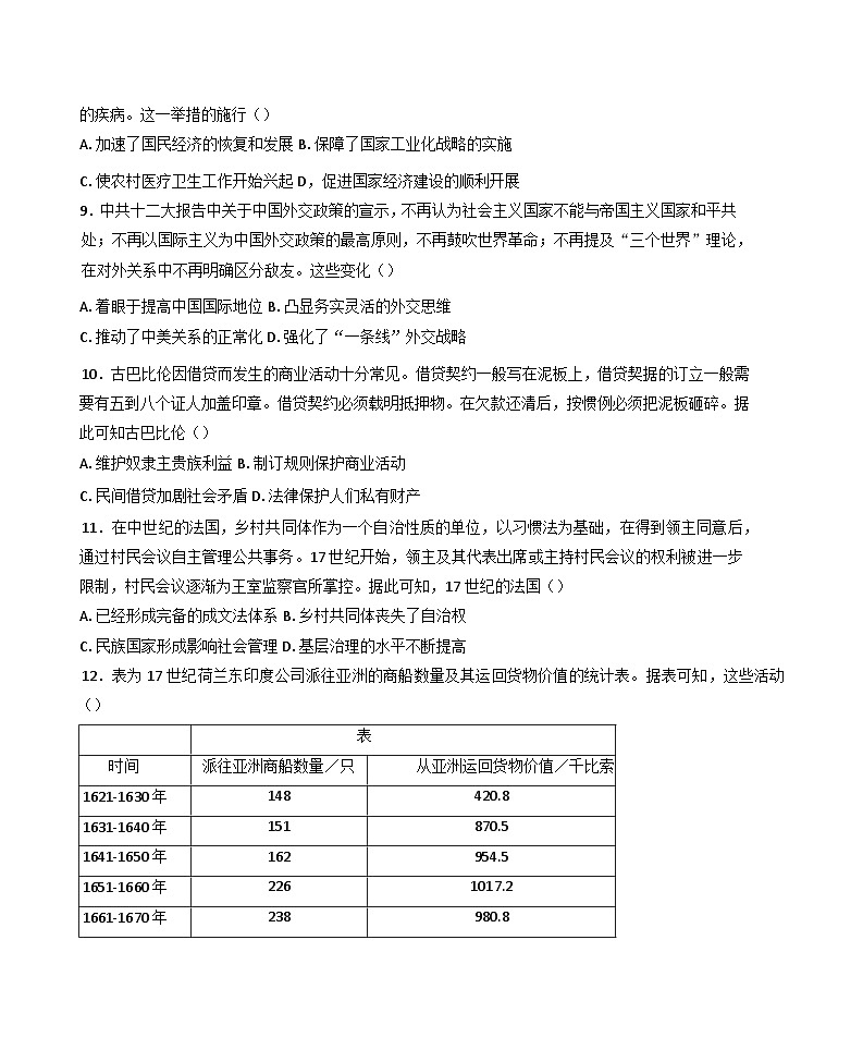
这是一份山东省滨州市2024-2025学年高二上学期期末考试历史试题,共10页。试卷主要包含了本试卷分第I卷两部分,江苏巡抚陶澍于1828年上奏称等内容,欢迎下载使用。

