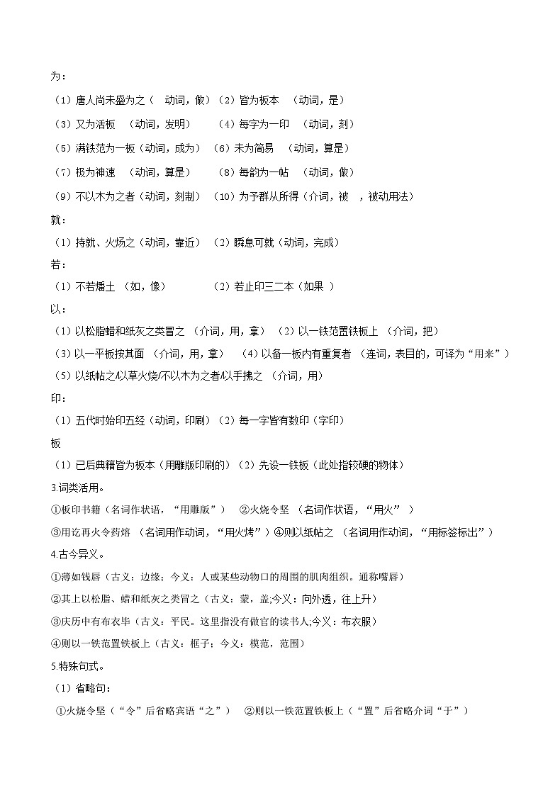
资料中包含下列文件,点击文件名可预览资料内容
还剩52页未读,
继续阅读
所属成套资源:【任务型情境教学】统编修订版初中语文七年级下册课件(含素材)+教案+导学案(师生版)+同步测试(含答
成套系列资料,整套一键下载
- 【任务型教学】修订版统编教材七下25《 活板》课件+教案+导学案(师生版)+同步测试(含答案) 课件 5 次下载
- 七下课外古诗词诵读二(课件+素材) 课件 6 次下载
- 任务二 搜集与整理 课件 课件 3 次下载
- 任务三 表达与呈现 课件 课件 3 次下载
- 第六单元质量验收卷(含答案) 试卷 2 次下载
第六单元复习讲义+课件
展开
这是一份第六单元复习讲义+课件,文件包含第六单元复习课件pptx、第六单元复习讲义docx等2份课件配套教学资源,其中PPT共60页, 欢迎下载使用。
相关资料
更多

