2024-2025学年广西壮族自治区玉林市高二上学期11月联考生物试卷(解析版)
展开
这是一份2024-2025学年广西壮族自治区玉林市高二上学期11月联考生物试卷(解析版),共19页。试卷主要包含了内环境中可以存在的物质,内环境中不存在的物质等内容,欢迎下载使用。
一、选择题,每题只有一个正确答案,1-12每题2分,13-16每题4分,共40分。
1. 下图为人体胰腺的局部组织示意图,下列相关叙述错误的是( )
A. 内环境主要由①④⑥组成,占体液的大部分
B. 当人体饥饿时,B中胰高血糖素含量高于 A
C. 某人喝入少许食醋后不会引起血浆pH明显下降,与它含有缓冲物质有关
D. 若花粉等过敏原引起过敏反应,会使图中⑤的通透性增大,⑥增多,导致水肿
【答案】A
【分析】不论男性还是女性,体内都含有大量以水为基础的液体,这些液体统称为体液,包括细胞内液和细胞外液,前者存在于细胞内,约占 2/3;后者包括血浆、组织液和淋巴液,约占 1/3。由细胞外液构成的液体环境叫作内环境。
【详解】A、内环境主要由①淋巴液④血浆⑥组织液组成,占体液的 1/3,不是大部分,A错误;
B、血流的方向为A→B,当人体饥饿时,血糖含量降低,所以B中胰高血糖素含量高于A,B正确;
C、正常人的血浆近中性,pH为7.35 ~ 7.45。血浆的pH之所以能够保持稳定,与其中含有的HCO3-、H2CO3等物质有关,所以某人喝入少许食醋后不会引起血浆pH明显下降,C正确;
D、若花粉等过敏原引起过敏反应,会引起毛细血管即⑤通透性增大,蛋白质等渗出,使⑥组织液增多导致水肿,D正确。
故选A。
2. 下列属于人体内环境的组成成分及发生在内环境中的生理过程的是( )
①水、无机盐、血浆蛋白 ②血红蛋白、O2、胃蛋白酶 ③葡萄糖、CO2、胰岛素 ④激素、呼吸酶、氨基酸 ⑤食物中淀粉经消化成为麦芽糖 ⑥乳酸与缓冲对发生反应⑦丙酮酸和水反应产生CO2和[H]
A. ①③⑥B. ③④⑦
C. ①②⑤D. ②④⑥
【答案】A
【分析】一、体液是由细胞内液和细胞外液组成,细胞内液是指细胞内液体,而细胞外液即细胞的生存环境,它包括血浆、组织液、淋巴等,也称为内环境。
二、内环境中可以存在的物质:①小肠吸收的物质在血浆、淋巴中运输:水、盐、糖、氨基酸、维生素、血浆蛋白、甘油、脂肪酸等;②细胞分泌物:抗体、淋巴因子、神经递质、激素等;③细胞代谢产物:CO2、水分、尿素等。
三、内环境中不存在的物质:血红蛋白、载体蛋白、H2O2酶、细胞呼吸酶有关的酶、复制转录翻译酶等各种胞内酶、消化酶等。
【详解】①水、无机盐、血浆蛋白都可以存在于血浆中,因此都属于内环境的成分,①正确;
②血红蛋白存在于红细胞内,胃蛋白酶存在于消化道内,二者均不属于内环境的成分,②错误;
③葡萄糖属于营养物质、CO2为细胞代谢废物、胰岛素为细胞分泌物,因此都属于内环境的成分,③正确;
④呼吸酶存在于细胞内,不属于内环境的成分,④错误;
⑤食物中淀粉经消化成为麦芽糖发生在消化道内,消化道不属于内环境,⑤错误;
⑥乳酸与缓冲物质反应主要发生在血浆,因此该过程发生在内环境中,⑥正确;
⑦丙酮酸和水反应产生CO2和[H]发生在细胞内(线粒体基质),细胞内的环境不属于内环境,⑦错误。即②④⑤⑦错误,①③⑥正确。
故选A。
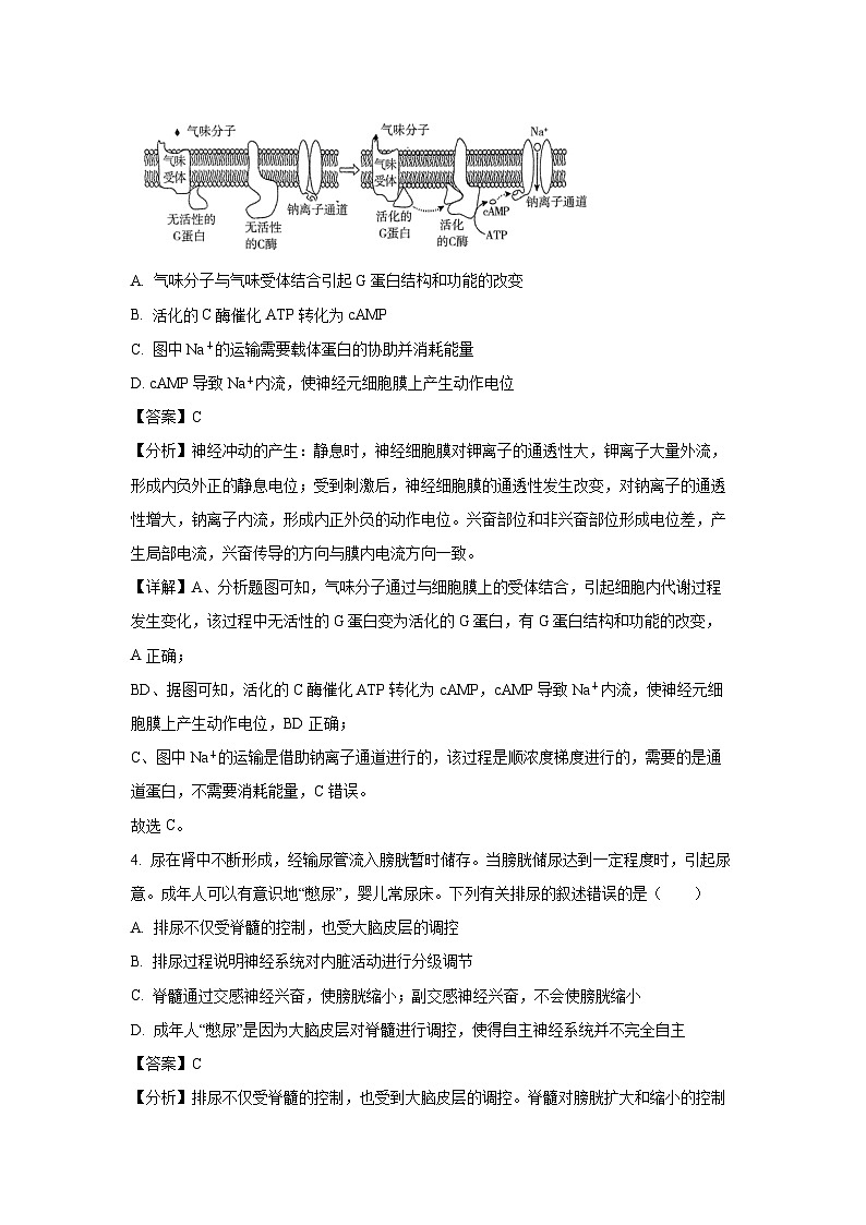
3. 科学家以大鼠为材料,研究了气味分子的识别机制,鉴定出多种气味受体,并解析了嗅觉神经元细胞膜上信号转导的部分过程,如图所示,下列叙述错误的是( )
A. 气味分子与气味受体结合引起G蛋白结构和功能的改变
B. 活化的C酶催化ATP转化为cAMP
C. 图中Na+的运输需要载体蛋白的协助并消耗能量
D. cAMP导致Na+内流,使神经元细胞膜上产生动作电位
【答案】C
【分析】神经冲动的产生:静息时,神经细胞膜对钾离子的通透性大,钾离子大量外流,形成内负外正的静息电位;受到刺激后,神经细胞膜的通透性发生改变,对钠离子的通透性增大,钠离子内流,形成内正外负的动作电位。兴奋部位和非兴奋部位形成电位差,产生局部电流,兴奋传导的方向与膜内电流方向一致。
【详解】A、分析题图可知,气味分子通过与细胞膜上的受体结合,引起细胞内代谢过程发生变化,该过程中无活性的G蛋白变为活化的G蛋白,有G蛋白结构和功能的改变,A正确;
BD、据图可知,活化的C酶催化ATP转化为cAMP,cAMP导致Na+内流,使神经元细胞膜上产生动作电位,BD正确;
C、图中Na+的运输是借助钠离子通道进行的,该过程是顺浓度梯度进行的,需要的是通道蛋白,不需要消耗能量,C错误。
故选C。
4. 尿在肾中不断形成,经输尿管流入膀胱暂时储存。当膀胱储尿达到一定程度时,引起尿意。成年人可以有意识地“憋尿”,婴儿常尿床。下列有关排尿的叙述错误的是( )
A. 排尿不仅受脊髓的控制,也受大脑皮层的调控
B. 排尿过程说明神经系统对内脏活动进行分级调节
C. 脊髓通过交感神经兴奋,使膀胱缩小;副交感神经兴奋,不会使膀胱缩小
D. 成年人“憋尿”是因为大脑皮层对脊髓进行调控,使得自主神经系统并不完全自主
【答案】C
【分析】排尿不仅受脊髓的控制,也受到大脑皮层的调控。脊髓对膀胱扩大和缩小的控制是由自主神经系统支配的。
【详解】A、排尿不仅受到脊髓的控制,也受大脑皮层的调控,A正确;
B、神经系统的分级调节涉及高级中枢对低级中枢的控制作用,排尿过程说明神经系统对内脏活动进行分级调节,B正确;
C、脊髓通过副交感神经兴奋,使膀胱缩小,C错误;
D、成年人可以有意识地“憋尿”,说明自主神经系统并不完全自主,自主神经系统受大脑皮层的调控,D正确。
故选C。
5. 下列有关促胰液素和胰液的叙述,错误的是( )
A. 促胰液素由小肠黏膜分泌
B. 盐酸进入小肠不能促进促胰液素的产生
C. 促胰液素能促进胰腺分泌胰液
D. 促胰液素是人们发现的第一种激素
【答案】B
【分析】本题考查促胰液素的发现,本实验来源于课本,是对课本实验的一个再现,所以要求对课本相关的实验的探究过程一定要明确。解答本题的关键是正确分析实验自变量和因变量。
【详解】A、促胰液素由小肠黏膜分泌,A正确;B、促胰液素是人们发现的第一种动物激素,小肠黏膜在盐酸的刺激下可以产生促胰液素,作用是促进胰腺分泌胰液,B错误;C、促胰液素由小肠黏膜产生后进入血液,由血液传送到胰腺,促进胰液分泌,C正确;D、促胰液素是人们发现的第一种激素,D正确;故选B。
6. 下表为某人体检时抽血化验的部分结果。依据表中数据分析,与正常人相比,下列推测正确的是( )
A. 此人体内促甲状腺激素分泌较多
B. 血糖含量较低,可能患有低血糖
C. 机体组织细胞摄取葡萄糖的速率较快
D. 此人可能患有甲亢,体型消瘦、暴躁易怒
【答案】D
【分析】此人甲状腺激素浓度偏高,胰岛素偏低。甲状腺激素为氨基酸衍生物,有促进新陈代谢和发育,提高神经系统的兴奋性;呼吸,心律加快,产热增加。胰岛素是由胰脏内的胰岛β细胞受内源性或外源性物质如葡萄糖、乳糖、核糖、精氨酸、胰高血糖素等的刺激而分泌的一种蛋白质激素。胰岛素是机体内唯一降低血糖的激素,同时促进糖原、脂肪、蛋白质合成。外源性胰岛素主要用来治疗糖尿病。
【详解】A、甲状腺激素抑制促甲状腺激素的合成与分泌,此人甲状腺激素偏高,对垂体的抑制增强,因此此人体内促甲状腺激素分泌较少,A错误;
B、胰岛素是唯一降低血糖的激素,胰岛素偏低,血糖含量较高,可能患有高血糖,B错误;
C、胰岛素可以促进机体摄取、利用葡萄糖,胰岛素偏低,机体组织细胞摄取葡萄糖的速率较慢,C错误;
D、甲状腺激素过多,此人可能患有甲亢,体型消瘦、暴躁易怒,D正确。
故选D。
7. 下列关于免疫系统的组成及功能的叙述正确的是( )
A. 机体识别清除突变细胞以防止肿瘤的发生,体现了免疫自稳功能
B. 类风湿性关节炎是由于免疫系统异常敏感,反应过度引起的,属于过敏反应
C. 吞噬细胞在特异性免疫过程中能发挥作用,但其识别和吞噬抗原不具有特异性
D. 二次免疫时,记忆细胞能快速产生大量抗体
【答案】C
【分析】免疫系统包括免疫器官(骨髓、胸腺、脾、淋巴结、扁桃体等)、免疫细胞(吞噬细胞和淋巴细胞)和免疫活性物质(抗体、细胞因子和溶菌酶等)。
【详解】A、机体识别和清除突变细胞,防止肿瘤发生属于免疫监视功能,A错误;
B、类风湿性关节炎是由于免疫系统异常敏感,反应过度引起的,属于自身免疫病,B错误;
C、吞噬细胞在特异性免疫过程中能摄取处理抗原,但其识别和吞噬抗原不具有特异性,C正确;
D、二次免疫时,记忆细胞能快速增殖分化成浆细胞,由浆细胞产生大量抗体,D错误。
故选C。
8. 如图为某病原体侵入人体后发生的部分免疫反应图解,下列叙述错误的是( )
A. 该病原体可能是病毒或寄生在细胞内的细菌
B. 靶细胞和辅助性T细胞共同参与了细胞毒性T细胞的活化过程
C. 树突状细胞作为APC,可特异性识别多种抗原并呈递给辅助性T细胞
D. 靶细胞与细胞毒性T细胞接触后裂解死亡的过程属于细胞凋亡
【答案】C
【分析】在细胞免疫过程中,靶细胞、辅助性T细胞等参与细胞毒性T细胞的活化过程。当细胞毒性T细胞活化以后,可以识别并裂解被同样病原体感染的靶细胞。靶细胞裂解后,病原体失去了寄生的基础,因而可被抗体结合或直接被其他免疫细胞吞噬、消灭;此后,活化的免疫细胞的功能受到抑制,机体将逐渐恢复到正常状态。
【详解】A、该病原体入体后引起细胞免疫,导致靶细胞裂解,可知病原体可能是病毒或寄生在细胞内的细菌,A正确;
B、细胞毒性T细胞的活化过程需要与靶细胞接触,以及辅助性T细胞分泌的细胞因子的作用,B正确;
C、树突状细胞可以识别多种抗原并呈递给辅助性T细胞,但不能特异性识别抗原,C错误;
D、靶细胞与细胞毒性T细胞接触后裂解死亡的过程是程序性死亡,属于细胞凋亡,D正确。
故选C。
9. 砂糖橘是重要的经济植物,在不同的生长发育过程中,受到多种激素的共同调控。下列有关叙述正确的是( )
A. 栽植时应注意保持顶端优势,以便增加枝条的数量
B. 用适宜浓度的赤霉素处理种子能抑制其发芽
C. 喷洒适宜浓度的乙烯利可促进果实的生长发育
D. 脱落酸和乙烯均能促进果实脱落
【答案】D
【分析】乙烯可以促进果实成熟;赤霉素可以促进细胞伸长,促进种子萌发和果实发育;脱落酸可以抑制细胞分裂,促进叶和果实的衰老和脱落。
【详解】A、为了增加枝条的数量,需要去除顶端优势,让侧芽生长,A错误;
B、赤霉素能促进种子萌发,用适宜浓度的赤霉素处理种子能促进其发芽,B错误;
C、乙烯利是乙烯的类似物,能促进果实成熟,不能促进生长发育,C错误;
D、乙烯能促进果实成熟脱落,脱落酸促进叶和果实的衰老和脱落,所以,脱落酸和乙烯均能促进果实脱落,D正确。
故选D。
10. 关于种群密度及其调查方法的叙述,正确的是( )
A. 某草本植物在野外分布较少,调查时可以适当减小样方的面积
B. 池塘中草履虫等单细胞生物种群密度的调查可以采用抽样检测法
C. 常用标记重捕法调查跳蝻的种群密度,需注意标记物对跳蝻生活的影响
D. 监测具有趋光性的农林害虫时,可通过黑光灯诱捕法精确反映它们的种群密度
【答案】B
【分析】对于活动能力强、活动范围大的个体调查种群密度时适宜用标志重捕法,而一般植物和个体小、活动能力小的动物以及虫卵等种群密度的调查方式常用的是样方法。
【详解】A、某草本植物在野外分布较少,调查时可以适当增大样方的面积,A错误;
B、池塘中草履虫等单细胞生物种群密度的调查可以采用抽样检测法,B正确;
C、跳蝻活动能力较弱,应该采用样方法调查种群密度,C错误;
D、具有趋光性的农林害虫的监测,可通过黑光灯诱捕法估算它们的种群密度,D错误。
故选B。
11. 若对健康幼龄雌狗分别做下表实验处理,则实验结果与实验处理相符的是( )
【答案】B
【分析】甲状腺激素促进身体代谢和发育,胰岛素促进组织细胞加速对血糖的摄取、利用和储存,性激素促进生殖器官的发育,维持身体第二性征,生长激素促进身体的生长,特别是肌肉和骨骼的生长。
【详解】A、因垂体分泌的生长激素本质为蛋白质,饲喂能被消化道中的酶催化水解而失去作用,A错误;
B、把幼龄雌狗的性腺摘除后,饲喂睾酮,睾酮为雄性激素能激发并维持雄性的第二性征,故实验结果会出现雄性第二性征,B正确;
C、因摘除了甲状腺,注射适量的促甲状腺激素释放激素也不起作用,故实验结果应为发育迟缓,新陈代谢减慢,C 错误;
D、因摘除胰腺不仅影响胰岛素的分泌量,也影响胰高血糖素分泌量,所以血糖不可能维持正常,D 错误。
故选B。
12. 如图表示多种植物激素对黄瓜幼苗生长的调节作用,据图判断下列说法,不正确的是( )
A. ①②代表的植物激素分别是生长素、细胞分裂素
B. ③代表的植物激素是乙烯,乙烯含量升高会抑制②的作用
C. 除了激素的作用外,阳光、温度等环境因素也会影响植物的生长发育
D. 多种激素相互作用、共同调控植物的生长发育
【答案】A
【分析】一、生长素的作用表现出两重性:既能促进生长,也能抑制生长;既能促进发芽,也能抑制发芽;既能防止落花落果,也能疏花疏果。
二、赤霉素合成部位主要是未成熟的种子,幼根和幼芽,主要作用是促进细胞伸长,从而引起植株增高,促进种子萌发和果实发育。
按、脱落酸合成部位是根冠、萎蔫的叶片等,分布在将要脱落的器官和组织中含量多,主要作用是抑制细胞分裂、促进叶和果实的衰老和脱落。
四、乙烯的合成部位是植物体各个部位,作用是促进果实成熟。
五、细胞分裂素合成部位主要是根尖,主要作用是促进细胞分裂。
【详解】A、分析图示可知,激素①②均能促进细胞伸长,则①②应是生长素和赤霉素。又激素②的不同浓度作用效果相反,可知激素②是生长素,则激素①是赤霉素,A错误;
B、当②生长素浓度升高到一定值时,会促进乙烯的合成,而乙烯含量升高会抑制②生长素的作用,即抑制细胞伸长,因此激素③是乙烯,B正确;
C、植物生长发育的调控,是由基因表达调控、激素调节和环境因素调节共同完成的,除了激素的作用外,光、温度、重力等环境因素也会参与调节植物的生长发育,C正确;
D、在植物的生长发育和适应环境变化的过程中,各种植物激素并不是孤立地起作用,而是多种激素共同调控植物的生长发育和对环境的适应,D正确。
故选A。
13. “饥寒交迫”时人体内的某些生理变化如图所示。其中,a--d为人体的某些结构,①--⑦为调节过程。下列说法正确的是( )
A. 过程①调节的结果可能为骨骼肌战栗、汗腺分泌减少、皮肤血管收缩等
B. 过程②--⑥体现了激素丙的分泌存在负反馈调节机制
C. 结构a为大脑皮层,其产生冷觉的过程属于非条件反射
D. 细胞c可能为胰岛A细胞,其分泌的激素丁能促进糖原合成和非糖物质转化
【答案】A
【分析】分析题图可知,图中激素乙作用于甲状腺,所以激素乙是促甲状腺激素,b为垂体,激素甲为促甲状腺激素释放激素,激素丙为甲状腺激素;饥寒交迫时,c为胰岛A细胞,激素丁为胰高血糖素;a为大脑皮层,据此答题即可。
【详解】A、过程①是使产热增多,散热减少,所以过程①调节的结果可能为骨骼肌战栗(增加产热)、汗腺分泌减少(减少散热)、皮肤血管收缩(减少散热)等,A正确;
B、分析题图可知,图中激素乙作用于甲状腺,所以激素乙是促甲状腺激素,b为垂体,激素甲为促甲状腺激素释放激素,激素丙为甲状腺激素,所以过程②~⑥体现了激素丙的分泌存在分级调节机制,B错误;
C、a为大脑皮层,但完成反射需要经过完整的反射弧,所以大脑皮层产生冷觉的过程不属于反射,C错误;
D、饥寒交迫时,细胞c可能为胰岛A细胞,其分泌的激素丁为胰高血糖素,主要是促进肝糖原分解成葡萄糖进入血液,促进非糖物质转变成糖,D错误。
故选A。
14. 随着年龄增长,老年人会出现睡眠“碎片化”,研究表明,老年期Hect神经元兴奋性增高是导致睡眠“碎片化”的关键。在以小鼠为材料的研究中可知,与年轻小鼠相比,年老小鼠Hect神经元的KCNQ2/3(钾离子通道)的表达量下降,导致觉醒持续时间延长。下列叙述错误的是( )
A. Hect神经元的轴突比较长,有利于传送信息
B. Hect神经元轴突末端的多个分支有利于提高信息传递的效率
C. Hect神经元兴奋性增高可能与其对K+的通透性上升有关
D. 促进KCNQ2/3相关的基因表达可在一定程度上改善睡眠质量
【答案】C
【分析】神经元即神经元细胞,是神经系统最基本的结构和功能单位,分为细胞体和突起两部分。
【详解】A、神经元的轴突较长用于发送信息,A正确;
B、Hect神经元轴突末端的多个分支成多个神经末梢,有利于提高信息传递的效率,B正确;
C、从题中知,年老小鼠Hect神经元的KCNQ2/3(钾离子通道)表达量下降,使钾离子通道减少,通透性降低,Hect神经元兴奋性增高,从而使觉醒时间延长,由此可推测Hect神经元兴奋性增高与K+通透性降低有关,C错误;
D、年老小鼠Hect神经元KCNQ2/3表达量下降,使年老小鼠觉醒时间延长,要想缩短年老小鼠觉醒时间,可以通过促进Hect神经元KCNQ2/3的表达实现,故促进KCNQ2/3相关的基因表达可在一定程度上改善睡眠质量,D正确。
故选C。
15. 如图为某同学构建的种群各数量特征之间关系的模型,下列有关叙述正确的是( )
A. ①②③④分别指的是迁出率、迁入率、死亡率和出生率
B. 春节前后,某市的人口数量变化主要取决于图中的③和④
C. 利用性引诱剂诱杀某种昆虫的雄虫主要是通过控制⑤,进而影响种群的数量
D. 通过⑥可以预测种群的数量变化趋势
【答案】B
【分析】分析题图:①③使种群密度降低,①③是死亡率和迁出率;②④使种群密度上升,②④是出生率和迁入率,⑤通过影响①使种群数量减少,通过影响②使种群数量增多,则⑤是年龄结构,①是死亡率,②是出生率,③是迁出率,④是迁入率,⑥是性别比例,它通过影响出生率来影响种群密度。
【详解】A、①③使种群密度降低,①③是死亡率和迁出率;②④使种群密度上升,②④是出生率和迁入率,⑤通过影响①使种群数量减少,通过影响②使种群数量增多,则⑤是年龄结构,①是死亡率,②是出生率,③是迁出率,④是迁入率,⑥是性别比例,A错误;
B、春节前后,某市的人口数量变化主要取决于图中的③迁出率和④迁入率,B正确;
C、利用性引诱剂诱杀某种昆虫的雄虫主要是通过控制⑥性别比例,进而影响种群的数量,C错误;
D、预测未来种群数量变化的主要依据是⑤是年龄结构,D错误。
故选B。
16. 阿托品是一种常见的麻醉药物。某实验小组将离体的神经—肌肉接头放置于生理盐水中,并滴加阿托品,用针刺神经纤维后,肌肉收缩减弱甚至不能收缩;再滴加乙酰胆碱酯酶抑制剂后,阿托品的麻醉作用降低甚至解除(突触间隙中的乙酰胆碱酯酶能水解乙酰胆碱)。据此判断,阿托品抑制突触处的兴奋传递的机制可能是( )
A. 破坏突触后膜上的神经递质受体
B. 阻止突触前膜释放神经递质
C. 竞争性地和乙酰胆碱的受体结合
D. 阻断突触后膜上的Na+通道
【答案】C
【分析】兴奋在神经元之间传递时,电信号会转化为化学信号,由突触前膜释放神经递质与突触后膜的受体结合传递信息,由题意可知,阿托品会抑制兴奋在神经元之间的传递。
【详解】根据题意分析可知,将离体神经—肌肉接头放置于生理盐水中,并滴加阿托品,用针刺神经纤维后,肌肉收缩减弱甚至不能收缩,说明阿托品阻止了兴奋在突触处的传递,滴加乙酰胆碱酯酶抑制剂,抑制乙酰胆碱的水解后,阿托品的麻醉作用降低甚至解除,说明阿托品没有破坏突触的结构,也没有阻止突触前膜释放神经递质或阻断突触后膜上的Na+通道,可能是因为阿托品竞争性地和乙酰胆碱的受体结合,导致乙酰胆碱不能和受体结合,进而影响了突触处的兴奋的传递。综上所述,ABD不符合题意,C符合题意。故选C。
二、非选择题,共5题,60分。
17. 机体心血管活动和血压的相对稳定受神经、体液等因素的调节。血压是血管内血液对单位面积血管壁的侧压力。人在运动、激动或受到惊吓时血压突然升高,机体会发生减压反射(如下图)以维持血压的相对稳定。回答下列问题。
(1)写出减压反射的反射弧______________。
(2)在上述反射活动过程中,兴奋在神经纤维上以________形式传导,在神经元之间单向传递的原因是_____________________。
(3)某药物是一种特异性受体阻滞剂,可抑制交感神经释放神经递质,所以临床上常用于治疗____________(“高血压”或“低血压”)。
(4)为验证当神经系统控制心脏活动时,在神经元与心肌细胞之间传递的是化学信号,科学家设计了如下图所示的实验:①制备A、B两个离体蛙心,保留支配心脏A的副交感神经,剪断支配心脏B的全部神经;②用适当的溶液对蛙的离体心脏进行灌流使心脏保持正常收缩活动,心脏A输出的液体直接进入心脏B。
刺激支配心脏A的副交感神经,心脏A的收缩变慢变弱,预测心脏B收缩的变化将____________,原因是:__________________。
【答案】(1)压力感受器→传入神经→心血管中枢→副交感神经和交感神经→心脏和血管
(2)①. 神经冲动或电信号 ②. 神经递质只存在于突触小泡中,只能由突触前膜释放,作用于突触后膜
(3)高血压
(4)①. 减弱 ②. 支配心脏A的副交感神经末梢释放的化学物质,随灌流液在一定时间后到达心脏B,使心脏B跳动变慢
【分析】自主神经系统由交感神经和副交感神经两部分组成。它们的作用通常是相反的。当人体处于兴奋状态时,交感神经活动占据优势,心跳加快,支气管扩张,但胃肠的蠕动和消化腺的分泌活动减弱;当人处于安静状态时,副交感神经活动占据优势,此时,心跳减慢,但胃肠的蠕动和消化液的分泌会加强,有利于食物的消化和营养物质的吸收。交感神经和副交感神经对同一器官的调节作用通常是相反的,对机体的意义是使机体对外界刺激作出更精确的反应,更好的适应环境的变化。
【小问1详解】减压反射的反射弧:压力感受器→传入神经→心血管中枢→副交感神经和交感神经→心脏和血管。
【小问2详解】上述反射活动过程中,兴奋在神经纤维上以神经冲动或电信号的形式传导,在神经元之间通过突触结构传递,神经递质只存在于突触小泡中,只能由突触前膜释放,作用于突触后膜,故在神经元之间单向传递。
【小问3详解】血压升高,机体会发生减压反射。交感神经释放神经递质,作用于心脏。若某药品是一种特异性受体阻滞剂,可抑制交感神经释放神经递质,所以临床上该药品常用于治疗高血压。
【小问4详解】支配心脏A的副交感神经末梢释放的化学物质(神经递质),可随灌流液在一定时间后到达心脏使心脏B收缩减弱。
18. 糖尿病的形成有多种原因。下图所示①、②、③都能引起糖尿病,请据图回答下列问题:
(1)人类的糖尿病外在表现有多饮、多尿、多食。其中多尿的原因主要是原尿中的渗透压相对__________(填“较高”或“较低”),导致肾小管和集合管对水的重吸收减少。同时,随着大量水分的排出,细胞外液渗透压升高,___________的渗透压感受器兴奋,并传到大脑皮层产生渴觉,使患者饮水量增加。
(2)图中①所示为浆细胞产生的抗体Y1与胰岛B细胞上的__________受体结合,导致胰岛B细胞对葡萄糖的敏感度降低,__________(填激素名称)分泌量减少,血糖浓度升高。
(3)图中③所示的自身免疫病的患病机理是__________,导致胰岛素不能发挥作用,血糖浓度升高。
(4)某人患有一种青少年型(2型)糖尿病,经检查发现其血液中胰岛素含量正常,但仍表现出尿糖症状,该病的病因最有可能类似于图示中的__________(填数字),在上述三种情况中,可以通过注射胰岛素进行治疗的是__________(填数字)。
(5)从免疫学分角度分析,如图所示三种方式导致的糖尿病都属于__________。
【答案】(1)①. 较高 ②. 下丘脑
(2)①. 葡萄糖 ②. 胰岛素
(3)浆细胞产生的抗体Y3与靶细胞表面胰岛素受体结合
(4)①. ③ ②. ①②
(5)自身免疫病
【分析】图示为浆细胞分泌的抗体分别作用于胰岛B细胞表面受体、胰岛B细胞膜和靶细胞受体,图中抗体Y1能与胰岛B细胞上的受体结合,导致葡萄糖与受体的结合受到影响,使胰岛B细胞分泌胰岛素减少,从而使血糖升高;图中抗体Y2能直接作用于胰岛B细胞,影响胰岛B细胞的分泌,导致胰岛素减少,从而血糖升高;图中Y3能与胰岛素受体结合,影响胰岛素与受体的结合,从而胰岛素不能发挥作用,血糖升高,从免疫学角度分析,该过程属于自身免疫病。
【小问1详解】人类糖尿病患者多尿的原因主要是原尿中的渗透压相对 “较高”,导致肾小管和集合管对水的重吸收减少。同时,随着大量水分的排出,细胞外液渗透压升高,下丘脑的渗透压感受器兴奋,并传到大脑皮层产生渴觉,使患者饮水量增加。
【小问2详解】图中①所示为浆细胞产生的抗体Y1与胰岛B细胞上的葡萄糖受体结合,导致胰岛B细胞对葡萄糖的敏感度降低,胰岛素分泌量减少,血糖浓度升高。
【小问3详解】图中③所示的自身免疫病的患病机理是浆细胞产生的抗体Y3与靶细胞上的胰岛素受体结合,导致胰岛素不能发挥作用,血糖浓度升高。
【小问4详解】血液中胰岛素含量正常,但仍表现出尿糖症状,说明胰岛素作用于靶细胞过程受阻,类似于③,①②两种情况,胰岛素分泌量减少,可以通过注射胰岛素来治疗。
【小问5详解】结合分析可知,如图所示三种方式导致的糖尿病都是因为抗体与自身细胞结合导致的额血糖升高,属于自身免疫病。
19. 动病是晕车、晕船、晕机等总称。科研人员把小鼠放进一个塑料管里,然后绑到一个旋转的转轮上,结果小鼠体温下降,拒绝吃东西,蜷缩在笼子里。科研人员通过使一组表达囊泡型谷氨酸转运蛋白2(VGLUT2蛋白)的前庭神经元(位于脑干的一组负责将信号从耳朵传到大脑的神经纤维)失活,再把小鼠绑到旋转的转轮上,小鼠不再晕车。如果激活这些神经元,即使不在转轮上,小鼠也会出现类似晕车的表现。在这组表达VGLUT2蛋白的神经元中,表面有CCK-A的受体负责诱发实验中的大部分晕动行为。回答下列问题:
(1)转轮开始转动前,其上的小鼠主要通过__________等器官的活动提供热量,皮肤散热主要通过__________方式(答出两点即可)进行。
(2)谷氨酸是主要的神经递质之一,谷氨酸须由VGLUT2蛋白特异地装载进入__________,并通过__________方式释放才能发挥其兴奋性递质的作用。
(3)CCK-A受体的化学本质是__________。科学家根据本题所述机理研发出一种药物,可以缓解小鼠的晕车症状,该药物作用的分子机制可能是__________(答出两个方面)。
【答案】(1)①. 肝、脑 ②. 辐射、传导、对流、蒸发
(2)①. 突触小泡 ②. 胞吐
(3)①. 糖蛋白(蛋白质) ②. 抑制谷氨酸转运蛋白2(VGLUT2蛋白);抑制CCK-A受体;抑制前庭神经元神经递质的释放等。
【分析】一、兴奋在神经纤维上以电信号(神经冲动)的形式传导,在突触结构中,则需要完成电信号→化学信号→电信号的信号转换以实现兴奋在突触结构处的传递。
二、神经递质以胞吐的形式由突触前膜释放至突触间隙,在突触间隙中,神经递质以扩散的形式达到突触后膜,与突触后膜上的受体特异性结合后使突触后膜膜电位发生变化,从而使下一个神经元兴奋或抑制其兴奋。
【小问1详解】在安静状态下,人体主要通过肝、脑等器官的活动提供热量;皮肤是人体最主要的散热器官,皮肤散热主要通过辐射(如以红外线等形式将热量传到外界)、传导(机体热量直接传给同它接触的物体)、对流(通过气体来交换热量)以及蒸发(如汗液的蒸发)的方式进行。
【小问2详解】谷氨酸作为神经递质,由突触前膜释放前,应存在于突触小体的突触小泡内,根据题意,VGLUT2蛋白是囊泡型谷氨酸转运蛋白2,因此谷氨酸作为神经递质进入突触小泡需要VGLUT2蛋白参与,即谷氨酸须由VGLUT2蛋白特异地装载进入突触小泡;突触前膜的神经递质在受到轴突末梢神经冲动的刺激后,会通过胞吐的方式释放神经递质(谷氨酸),在突触间隙经扩散作用到达突触后膜发挥作用。
【小问3详解】受体是经受信号的蛋白质,起到信息识别作用;根据题意可知,晕动病的发生由神经系统的参与,经实验可知,表达囊泡型谷氨酸转运蛋白2(VGLUT2蛋白)失活,小鼠不再晕车,说明前庭神经元以及其中的VGLUT2蛋白在晕动病发生的过程中起着必要的作用,因此可以抑制前庭神经元释放神经递质,阻断兴奋在该突触结构的传递,也可以抑制谷氨酸转运蛋白2(VGLUT2蛋白),均可达到缓解晕车症状;题干信息“在这组表达VGLUT2蛋白的神经元中,表面有CCK-A的受体负责诱发实验中的大部分晕动行为”可知,可以通过抑制CCK-A受体达到缓解晕车症状。
20. 图甲是草原中的鼠数量变化曲线图:图乙表示某同学进行“探究酵母菌数化”实验得到的曲线图。
该同学的具体操作为:先向试管中加入10mL无菌马铃薯培养液,再向试管中接种酵母菌,之后将试管置于适宜环境中连续培养,每天定时取样,计数,并绘制曲线图。请回答下列问题:
(1)草原上的鼠对生态环境破坏极大,最好在_________(填“b”“c”或“d”)时刻前进行防治。若图甲中曲线Ⅱ表示在草原中投放了一定数量的蛇之后鼠的数量变化曲线,曲线Ⅱ表明蛇发挥明显生态效应的时间段是_________,图中K值指_________,即环境容纳量。
(2)为了绘制得到图乙的曲线图,可采取_________的方法每天对酵母菌数量进行调查。
(3)进行“探究酵母菌数量变化”实验中,通常要将试管振荡几次,其目的是:_________。
【答案】(1)①. b ②. ef ③. 一定的环境条件下种群所能维持的最大数量
(2)抽样检测
(3)使酵母菌分布均匀,保证实验结果的准确
【分析】一、在环境条件不受破坏的情况下,一定空间中所能维持的种群最大数量称为环境容纳量,又称K值。
二、在“探究培养液中酵母菌种群数量的变化”实验中,从试管中吸出培养液进行计数前,需将试管轻轻振荡数次,目的是使培养液中的酵母菌均匀分布,减少误差。
【小问1详解】草原上的鼠在b时刻种群数量为K/2,此时增长速率最快,故最好在b时刻前进行防治;在草原中投放一定数量的蛇后,草原鼠的数量增加一段时间后维持稳定后又下降,因此蛇发挥明显效应的时间段是草原鼠数量下降这段时间,为ef段;图中的K是指环境容纳量,是指一定的环境条件下种群所能维持的最大数量。
【小问2详解】调查酵母菌数量的方法为抽样检测法每天对酵母菌数量进行调查。
【小问3详解】进行“探究酵母菌数量变化”实验中,通常要将试管振荡几次,其目的是使酵母菌分布均匀,保证实验结果的准确。
21. 为探究2,4-D溶液浓度对迎春枝条生根的影响,某同学首先按照图一所示步骤配制了一系列浓度梯度的2,4-D溶液,然后选择插条,分组、编号,浸泡枝条,并在适宜条件培养,得到实验结果如图二所示。图三是迎春幼苗横放后根和茎的生长情况。请回答下列问题。
(1)配制系列浓度梯度的2,4-D溶液各9ml,具体过程如图一,由图分析可知,对5号试管中的2,4-D溶液的操作还应_________,该操作体现实验的_________原则。
(2)插条的形态学上端和形态学下端具有不同的特异性,在用2,4-D溶液对迎春枝条进行处理时需要处理插条的_________。
(3)从图二可确定促进迎春枝条生根的最适生长素类似物浓度在_________ml/L之间,图中对根的生长起抑制作用的生长素类似物浓度是_________ml/L。图二、图三的实验结果体现了生长素作用具有_________的特点;图三的a、b、c、d四处中,生长素类似物可能对植物生长起抑制作用的是_________处。
【答案】(1)①. 吸走1mL ②. 单一变量
(2)形态学下端
(3)①. 10-11〜10-9 ②. 10-8 ③. 低浓度促进,高浓度抑制 ④. a
【分析】根据题意分析可知,本实验的自变量为2,4-D的浓度,因变量为生根数,因此其它包括每组选取的枝条数量相同、生长状况、芽的数量、浸泡时间等,均属于无关变量;生长素的生理作用具有两重性,在一定浓度范围内,随着生长素浓度的升高,其促进作用是先增强后减弱;超过一定的浓度范围,随着生长素浓度的升高,抑制作用越来越明显。
【小问1详解】由图一分析可知, 5号烧杯中的2,4-D溶液的比其他4个烧杯中溶液多1mL,为了遵循单一变量原则,需要对5号烧杯中的2,4-D溶液的吸走1mL。
【小问2详解】插条的形态学上端和形态学下端具有不同的特异性,在用2,4-D溶液对迎春枝条进行处理时需要注意处理插条的形态学下端。
【小问3详解】从图二可确定促进迎春枝条生根的最适生长素类似物浓度在10-11~10-9ml/L之间,对根的生长起抑制作用的生长素类似物浓度的确定是生根数比清水组更少的生长素浓度,即10-8ml/L。由于图二中体现了生长素的促进作用和抑制作用,图三中根的向地生长中近地侧(即a侧)体现了生长素的抑制作用,背地侧体现了生长素的促进作用,所以两个图都体现了生长素的特点,即低浓度促进,高浓度抑制。
项目
测定值
参考范围
单位
甲状腺激素
10.0
3.1-6.8
pmL/L
胰岛素
1.7
5.0-20.0
mIU/L
选项
实验处理
实验结果
A
破坏垂体中分泌生长激素的区域;饲喂适量的生长激素
生长发育正常
B
摘除性腺;饲喂适量的睾酮
出现雄性第二性征
C
摘除甲状腺;注射适量促甲状腺激素释放激素
发育加快,新陈代谢加快
D
摘除胰腺;注射适量的胰高血糖素
血糖正常,生命活动正常
相关试卷
这是一份广西壮族自治区玉林市2024-2025学年高二(上)11月期中考试生物试卷(解析版),共20页。
这是一份广西壮族自治区玉林市2024-2025学年高一上学期11月期中考试生物试卷(Word版附解析),文件包含广西壮族自治区玉林市2024-2025学年高一上学期11月期中生物试题Word版含解析docx、广西壮族自治区玉林市2024-2025学年高一上学期11月期中生物试题Word版无答案docx等2份试卷配套教学资源,其中试卷共27页, 欢迎下载使用。
这是一份广西壮族自治区玉林市2024-2025学年高二上学期11月联考生物试题,共7页。

