2024-2025学年河北省高三上学期大数据应用调研阶段性联合测评月考生物试卷(解析版)
展开
这是一份2024-2025学年河北省高三上学期大数据应用调研阶段性联合测评月考生物试卷(解析版),共21页。试卷主要包含了42,97,28等内容,欢迎下载使用。
注意事项:
1.答卷前,考生务必将自己的姓名、班级和考号填写在答题卡上。
2.回答选择题时,选出每小题答案后,用2B铅笔把答题卡上对应题目的答案标号涂黑,如需改动,用橡皮擦干净后,再选涂其他答案标号。回答非选择题时,将答案写在答题卡上,写在本试卷上无效。
3.考试结束后,将本试卷和答题卡一并交回。
一、单项选择题:本题共13小题,每小题2分,共26分。在每小题给出的四个选项中,只有一项是符合题目要求的。
1. 玉米是一种重要的经济作物,下列叙述正确的是( )
A. 铅元素是玉米细胞中含量很少的微量元素
B. 玉米根细胞吸水主要由线粒体有氧呼吸供能
C. 玉米种子萌发过程中有机物的种类会增多
D. 玉米的蛋白质和淀粉均可在人体细胞内分解供能
【答案】C
【分析】(1)糖类分为单糖、二糖和多糖,二糖包括麦芽糖、蔗糖、乳糖,麦芽糖是由2分子葡萄糖形成的,蔗糖是由1分子葡萄糖和1分 子果糖形成的,乳糖是由1分子葡萄糖和1分子半乳糖形成的;多糖包括淀粉、纤维素和糖原,淀粉是植物细胞的储能物质,糖原是动物细胞的储能物质,纤维素是植物细胞壁的组成成分。(2)脂质分为脂肪、磷脂和固醇,固醇包括胆固醇、性激素和维生素D,与糖类相比,脂肪分子中的氢含量多,氧含量少,氧化分解时产生的能量多,因此是良好的储能物质,磷脂双分子层构成生物膜的基本骨架,固醇中的胆固醇是动物细胞膜的重要组成成分,也参与脂质在血液中的运输。
【详解】A、铅元素不是植物的必需元素,A错误;
B、根细胞吸水过程主要通过渗透作用,不耗能,B错误;
C、玉米种子萌发过程中有机物的种类会增多,有机物的含量会减少,C正确;
D、淀粉是植物细胞特有的多糖,进入人体后会被分解为单糖,D错误。
故选C。
2. 巨噬细胞吞噬、清除死亡的心肌细胞后,会引起线粒体CO2生成速率下降,某种有机酸生成量增加,该有机酸需要依靠细胞膜上的载体蛋白运输到细胞外。下列叙述错误的是( )
A. 线粒体代谢产生的CO2转移到胞外需跨3层膜
B. 巨噬细胞吞噬死亡细胞体现了细胞膜具有流动性
C. 与心肌细胞相比,巨噬细胞内溶酶体数量更多
D. 该过程会使巨噬细胞中酒精等无氧呼吸产物增加
【答案】D
【分析】溶酶体(1)形态:内含有多种水解酶;膜上有许多糖,防止本身的膜被水解;(2)作用:能分解衰老、损伤的细胞器,吞噬并杀死侵入细胞的病毒或病菌。
【详解】A、二氧化碳在线粒体基质产生,转移到胞外需跨越线粒体双层膜和细胞膜,共3层,A正确;
B、巨 噬细胞吞噬死亡细胞体现了细胞膜具有流动性,即体现了其结构特点,B正确;
C、溶酶体是细胞的消化车间,巨噬细胞内溶酶体数量更多,有利于清除死亡的细胞,C正确;
D、巨噬细胞无氧呼吸产乳酸,D错误。
故选D。
3. ATP水解释放的磷酸基团会转移到蛋白质的某些氨基酸残基上,使蛋白质分子磷酸化,这在细胞信号转导的过程中起重要作用。下列相关叙述错误的是( )
A. 蛋白质磷酸化是伴随ATP水解的放能反应
B. 蛋白质磷酸化后其空间结构会发生相应改变
C. 某些蛋白质磷酸化后可参与物质的跨膜运输
D. 磷酸化的蛋白质行使功能后会发生去磷酸化
【答案】A
【分析】ATP的结构简式为A-P~P~P,其中A代表腺苷,P代表磷酸基团;水解时远离A的磷酸键易断裂,释放能量,供给各项生命活动,ATP是新陈代谢所需能量的直接来源。
【详解】A、吸能反应与ATP水解有关,蛋白质磷酸化是伴随ATP水解的吸能反应,A 错误;
B、蛋白质磷酸化后其空间结构会发生变化,活性也发生改变, 因而可以参与各种反应,B 正确;
C、某些蛋白质如参与Ca²+ 转运的载体蛋白在发挥功能时会发生磷酸化, C 正确;
D、蛋白质磷酸化发挥功能后,会发生去磷酸化,为下次发挥功能做准备,D正确。
故选A。
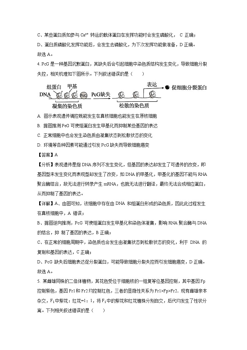
4. PcG是一种基因沉默蛋白,其缺失后会引起细胞中染色质结构发生变化,导致细胞分裂失控,相关机理如下图所示。下列叙述错误的是( )
A. 图示表观遗传调控既能发生在真核细胞也能发生在原核细胞
B. 据图推测PeG可使组蛋白发生甲基化而抑制某些基因的表达
C. 正常细胞中也会发生染色质由凝集状态到松散状态的变化
D. 环境等各种因素可能通过引发PcG缺失而导致细胞癌变
【答案】A
【分析】表观遗传是指DNA序列不发生变化,但基因的表达却发生了可遗传的改变,即基因型未发生变化而表现型却发生了改变,如DNA的甲基化,甲基化的基因不能与RNA聚合酶结合,故无法进行转录产生mRNA,也就无法进行翻译,最终无法合成相应蛋白,从而抑制了基因的表达。
【详解】A、由图可知,该细胞中存在由DNA 和组蛋白形成的染色质,因此此过程发生在真核细胞中,A 错误;
B、据图逆向推测,PcG 可使组蛋白发生甲基化和染色体凝集,影响RNA聚合酶与DNA的结合,抑 制了基因的表达,B正确;
C、在正常的细胞周期中,染色质也会发生由凝集状态到松散状态的变化,利于 DNA 的复制和基因的表达,C正确;
D、PcG 缺失后细胞表达促分裂蛋白,可能导致细胞分裂失控而引发细胞癌变,D正确。
故选A。
5. 某雌雄同株的二倍体植物,其花色受位于细胞核的一组复等位基因控制,其中基因Fp控制紫色,基因Fr1和Fr2均控制红色,三者的显隐性关系为Fr1>Fp>Fr2.现有雌雄亲本杂交,F1中紫花:红花=1:1,将F1中的紫花和红花植株分别自交,后代均发生了性状分离。下列相关叙述错误的是( )
A. 杂合子红花植株自交后代不一定发生性状分离
B. 该杂交亲本的基因型组合为FpFp×Fr1Fr2
C. F₁的红花植株自交后代植株中红花:紫花=3:1
D. F₁的红花和紫花植株杂交后代紫花植株占1/4
【答案】D
【分析】因分离定律的实质:在杂合子的细胞中,位于一对同源染色体上的等位基因,具有一定的独立性;生物体在进行减数分裂形成配子时,等位基因会随着同源染色体的分开而分离,分别进入到两个配子中,独立地随配子遗传给后代。
【详解】A、基因Fp控制紫色,基因Fr1 和 Fr2 均控制红色,三者的显隐性关系为Fr1>Fp>Fr2,Fr1Fr2是杂合子,但自交后代不会发生性状分离,A 正确;
B、F₁ 中紫花:红花=1:1,将F₁中的紫花和红花植 株分别自交,后代均发生了性状分离,因此F₁ 全部为杂合子,推知亲本的杂交组合为FpFp×Fr1Fr2,B正确;
C、显隐性关系为Fr1>Fp>Fr2,F₁ 红花植株的基因型为Fr1Fp, 自交后代中红花:紫花=3:1 ,C 正确;
D、F₁ 红花植株的基因型 为 FrlFp, 紫花植株的基因型为FpFr2, 两者杂交后代中紫花植株所占的比例为1/2,D 错误。
故选D。
6. 已知某细胞含有4条染色体,且两对等位基因A/a和B/b分别位于两对同源染色体上。下列关于该细胞分裂的叙述错误的是( )
A. 若子细胞中均无等位基因,则该细胞一定进行了减数分裂
B. 若一条染色体上同时存在A和a或B和b,则该细胞一定发生了基因突变
C. 若子细胞基因型均为AaBb,则染色体一定经历了复制和平均分配
D. 若某细胞的基因组成为AAaaBBbb,则该细胞一定存在同源染色体
【答案】B
【分析】减数分裂过程:(1)减数分裂前间期:染色体的复制;(2)减数第一次分裂:①前期:联会,同源染色体上的非姐妹染色单体交叉互换;②中期:同源染色体成对的排列在赤道板上;③后期:同源染色体分离,非同源染色体自由组合;④末期:细胞质分裂。(3)减数第二次分裂:①前期:染色体散乱分布;②中期:染色体形态固定、数目清晰;③后期:着丝点(着丝粒)分裂,姐妹染色单体分开成为染色体,并均匀地移向两极;④末期:核膜、核仁重建、纺锤体和染色体消失。
【详解】A、只有减数分裂过程中同源染色体分离,才会导致子细胞中均无同源染色体,故若子细胞中均无等位基因,则该细胞一定进行了减数分裂,A 正确;
B、基因突变或交叉互换(互换)均可导致一条染色体上同时存在A 和 a 或 B 和 b,B 错误;
C、已知某细胞含有4条染色体,且两对等位基因A/a和B/b分别位于两对同源染色体上,只有染色体先复制后均等分到两个细胞,才会出现亲、子代细胞的基因型均为AaBb,C正确;
D、基因组成为AAaaBBbb 的细胞处于减数第一次分裂或有丝分裂的前、中、后期,则该细胞一定存在同源染色体,D正确。
故选B。
7. 马拉松运动过程中,运动员需要消耗大量的糖类、水分、无机盐等物质,下列叙述错误的是( )
A. 运动过程中甲状腺激素分泌增加,细胞代谢速率加快
B. 运动结束后皮肤血管舒张、散热量增加以维持体温稳定
C. 运动过程中下丘脑通过副交感神经使胰岛A细胞分泌活动增强
D. 运动后大量出汗,及时补充淡盐水有利于维持内环境渗透压的稳态
【答案】C
【分析】寒冷环境→皮肤冷觉感受器→下丘脑体温调节中枢→增加产热(骨骼肌战栗、立毛肌收缩、甲状腺激素分泌增加),减少散热(毛细血管收缩、汗腺分泌减少)→体温维持相对恒定。
【详解】A、在运动过程中,由于能量消耗增加,机体会通过增加甲状腺激素的分泌量来加快细胞代谢,从 而维持机体的能量需求,A 正确;
B、运动过程中会产生更多的热量,运动后机体会通过舒张血管、增加血 流量等方式增加散热从而维持体温恒定,B正确;
C、由于运动消耗,机体血糖浓度降低,下丘脑通过交感神经使胰岛A 细胞分泌活动增强,从而维持血糖恒定,C错误;
D、运动过程中由于大量出汗失去了水分和 无机盐,因此补充淡盐水有利于维持内环境渗透压的稳态,D 正确。
故选C。
8. 细胞毒性T细胞(Tc细胞)中存在一种特殊的溶酶体,当接受到外界信号后,溶酶体在R蛋白的介导下与细胞膜融合,释放内含物穿孔素,从而杀伤靶细胞,这类溶酶体称为分泌溶酶体。下列相关叙述错误的是( )
A. 溶酶体膜具有与细胞膜相同的基本支架
B. 分泌溶酶体释放穿孔素不需要消耗ATP
C. 抑制R蛋白的合成会影响机体的细胞免疫
D. Tc细胞释放穿孔素杀伤靶细胞属于细胞凋亡
【答案】B
【分析】溶酶体是由单层膜包围的内含一系列酸性水解酶的小体。溶酶体内含有许多种水解酶类,能够分解很多种物质,溶酶体被比喻为细胞内的“酶仓库”、“消化系统”。
【详解】A、溶酶体膜属于生物膜系统,其基本支架与细胞膜相同,都是磷脂双分子层,A正确;
B、分泌溶酶体释放穿孔素是胞吐的过程,需要消耗 ATP,B错误;
C、R 蛋白能介导分泌溶酶体释放穿孔素导致靶 细胞裂解,如果R 蛋白合成受抑制,会导致细胞毒性T细胞无法正常释放穿孔素,从而影响机体的细胞免疫 ,C正确;
D、分泌溶酶体释放穿孔素导致靶细胞裂解是由机体控制的细胞凋亡的过程,D正确。
故选B。
9. 用乙烯处理萌发的水稻种子,野生型(WT)幼苗根的伸长受到抑制,突变体m2根伸长不受影响。为研究乙烯对水稻幼苗根生长发育过程的调控机理,科研人员开展了一系列实验,结果如下。其中K试剂抑制植物激素X的合成,A试剂抑制激素X受体的功能,实验四中NAA可自由扩散进入细胞。以下分析错误的是( )
A. 根据实验一结果推测,植物激素X可能是生长素
B. 实验二的结果表明,水稻幼苗根伸长受抑制与植物激素X合成无关
C. 结合实验一、实验三结果表明,乙烯对水稻幼苗根伸长的抑制可能是通过影响X受体功能实现的
D. 实验四结果表明,m2突变基因可能为生长素转运蛋白基因
【答案】D
【分析】(1)植物激素是指植物体内一定部位产生,从产生部位运输到作用部位,对植物的生长发育有显著影响的微量有机物。
(2)植物激素主要包括生长素、赤霉素、细胞分裂素、脱落酸、乙烯。其中乙烯产生于植物体各个部位,主要作用于果实的成熟。
【详解】A、由实验一结果分析,加入K试剂不加NAA组与加入K试剂和NAA组对比可发现,同时加入K试剂和NAA乙烯,可以抑制WT根伸长,由题干信息K试剂抑制激素X 的合成,可推测 NAA 的作用效果和激素X 类似,NAA是生长素类似物,所以推测激素X为生长素,A正确;
B、由实验二的柱形图可知,该实验的自变量为水稻的种类(野生型和m2),因变量是激素X含量,结果野生型和突变体m2激素X含量大致相同,而野生型幼苗根的伸长受抑制,而m2根伸长不受抑制,所以水稻幼苗根伸长受抑制与植物激素X合成无关,B正确;
C、A试剂具有抑制激素X(生长素)受体的功能,实验三中A试剂+乙烯组与A试剂+NAA组结果相同,但A试剂+乙烯组比A试剂+空气组的根长度更短,推测乙烯对水稻幼苗根伸长的抑制可能是通过影响生长素受体功能实现的,C正确;
D、实验四,若m2突变基因为生长素转运蛋白基因,同时使用NAA 和乙烯处理,根生长应被抑制,D错误。
故选D。
10. 习近平总书记指出:“发展新质生产力是推动高质量发展的内在要求和重要着力点。”中华优秀传统文化是新质生产力发展的重要支撑,其中蕴藏着大量的农业生产经验。下列叙述错误的是( )
A. “犁地深一寸,等于上层粪”是指“犁地”能促进根系吸收有机营养
B. “正其行,通其风”能为植物提供更多的CO2,提高光合作用速率
C. “玉米带大豆,十年九不漏”是指间作套种可充分利用空间和资源
D. “谷连谷,坐着哭”“谷田必须岁易”说明轮作可避免因长期单一种植而造成减产
【答案】A
【分析】影响光合作用强度的限制因素有:温度、光照强度、二氧化碳浓度、水、土壤中矿质元素含量,由于在大田中,一般水分和矿质元素的供应往往是充足的,所以平时影响光合作用的因素主要是温度、光照强度和二氧化碳浓度。
【详解】A、犁地能增加土壤氧气含量,促进有氧呼吸,促进根系吸收无机营养,A 错误;
B、二氧化碳是暗反应的原料,通风能增加 CO₂含量,促进光合作用,B正确;
C、间作套种可充分利用阳光等资源,提高产量,C正确;
D、单一种植会造成土壤肥力下 降,容易出现病虫害造成减产,“谷连谷,坐着哭”“谷田必须岁易”说明轮作可避免因长期单一种植而造成减产,D正确。
故选A。
11. 已知某基因非模板链的第154位碱基的碱基A替换为G,导致其第32个密码子首位碱基发生替换最终导致氨基酸发生了替换。下列叙述正确的是( )
A. 该基因转录时,RNA聚合酶沿模板链的5’→3’移动
B. 翻译时,mRNA上密码子的数量与肽链中氨基酸的数量相等
C. 翻译时,携带第32个氨基酸的tRNA,其反密码子5’→3’方向的第3个碱基为C
D. 若该基因编码的蛋白质为某种酶,则其发生的碱基替换一定会导致该酶的活性降低
【答案】C
【分析】转录:在RNA聚合酶的催化下,以DNA一条链为模板,按照碱基互补配对原则,合成RNA的过程。翻译:在细胞质中,以信使RNA为模板,合成具有一定氨基酸顺序的蛋白质的过程。
【详解】A、该基因转录时,RNA 聚合酶沿模板链的3' →5'移动,A 错误;
B、翻译时,mRNA 上的终止子密码子通常不编码氨基酸,B 错误;
C、翻译是以mRNA为模板的,已知某基因非模板链的第154位碱基的碱基A替换为G,导致其第32个密码子首位碱基发生替换最终导致氨基酸发生了替换,而tRNA的反密码子与mRNA上的密码子碱基互补配对,根据碱基互补配对关系可知,翻译时,携带第32个氨基酸的 tRNA, 其反密码子5' →3'方向的第3个碱基 为C,C 正确;
D、若该基因编码的蛋白质为某种酶,则其发生的碱基替换可能会导致该酶的活性降低、增强 或不变,D错误。
故选C。
12. 如图表示某植物种子萌发过程中CO2释放速率和O2吸收速率的变化,下列说法正确的是( )
A. 胚根长出后,根细胞主要以自由扩散的方式吸收水分
B. 在12~24h萌发时段内,种子同时进行有氧呼吸和无氧呼吸,二者均消耗水
C. 萌发时间为b时,种子的呼吸产物可使酸性重铬酸钾溶液变成灰绿色
D. 萌发初期,种子可在无氧呼吸和有氧呼吸的第一阶段和第二阶段产生NADH
【答案】C
【分析】(1)无氧呼吸分为两个阶段:第一阶段:葡萄糖分解成丙酮酸和[H],并释放少量能量;第二阶段丙酮酸在不同酶的作用下转化成乳酸或酒精和二氧化碳,不释放能量。整个过程都发生在细胞质基质。
(2)有氧呼吸的第一、二、三阶段的场所依次是细胞质基质、线粒体基质和线粒体内膜。有氧呼吸第一阶段是葡萄糖分解成丙酮酸和[H],合成少量ATP;第二阶段是丙酮酸和水反应生成二氧化碳和[H],合成少量ATP;第三阶段是氧气和[H]反应生成水,合成大量ATP。
【详解】A、胚根长出后,根细胞主要通过通道蛋白以协助扩散的方式吸收水分,A 错误;
B、萌发时间为12 ~24h, 种子同时进行有氧呼吸和无氧呼吸,但无氧呼吸不消耗水,B错误;
C、脂肪中氧的含量低于糖类,脂 肪氧化分解时消耗的氧的体积大于产生二氧化碳的体积,故据此判断,萌发时间为b 时,种子既进行无氧 呼吸也进行有氧呼吸,无氧呼吸产物为CO₂ 和酒精,酒精可使酸性的重铬酸钾溶液变成灰绿色,C 正确;
D、无氧呼吸只在第一阶段产生 NADH, 第二阶段消耗 NADH,D 错误。
故选C。
13. 进行篮球比赛时,球员们体内甲状腺激素和肾上腺素的分泌量均会增加,从而使运动员快速作出反应,以赢得比赛。下列叙述错误的是( )
A. 甲状腺激素和肾上腺素的分泌过程均存在分级调节和负反馈调节
B. 两种激素均能提高神经系统的兴奋性,但不能使动作电位的峰值增大
C. 两种激素能协同作用使血糖升高,促进细胞代谢,增加产热
D. 几乎全身所有细胞都存在两种激素的受体
【答案】A
【分析】人体体温调节:(1)体温调节中枢:下丘脑;(2)机理:产热与散热保持动态平衡;(3)寒冷环境下:①增加产热的途径:骨骼肌战栗、甲状腺激素和肾上腺素分泌增加;②减少散热的途径:立毛肌收缩、皮肤血管收缩等;(4)炎热环境下:主要通过增加散热来维持体温相对稳定,增加散热的途径主要有汗液分泌增加、皮肤血管舒张。
【详解】A、肾上腺素的分泌受下丘脑交感神经的直接调控,不存在分级调节,A 错误;
B、动作电位的峰值与膜内外钠离子浓度差有关,两种激素均能提高神经系统的兴奋性,但不能使动作电位的峰值增大,B 正确;
C、两种激素能协同作用使血糖升高,也可促进细胞代谢,增加产热,C正确;
D、甲状腺激素和肾上腺素几乎作用于全身所有细胞,D正确。
故选A。
二、多项选择题:本题共5小题,每小题3分,共15分。在每小题给出的四个选项中,只有两个或两个以上选项是符合题目要求的,全部选对的得3分,选对但不全的得1分,有选错的得0分。
14. 图表示突触结构模式图,其中②为神经递质,⑥为钠钾泵(可逆浓度梯度运输Na+和K+),③~⑤表示相应离子通道。下列叙述正确的是( )
A. 图示结构为两个神经元之间或神经元与肌肉及腺体相接触的部位
B. 释放②的过程发生了电信号→化学信号→电信号的转换
C. 若②能激活④,则②属于抑制性神经递质
D. 静息状态时,③处于开放状态、⑤处于关闭状态
【答案】ACD
【分析】兴奋以电流的形式传导到轴突末梢时,突触小泡释放递质(化学信号),递质作用于突触后膜,引起突触后膜产生膜电位(电信号),从而将兴奋传递到下一个神经元。细胞膜内外的离子分布:钠离子在细胞外的浓度高于细胞内,钾离子浓度在细胞内高于细胞外,题意分析,钠—钾泵能逆浓度梯度将Na+泵出细胞外,将K+泵入细胞内”,说明钠离子和钾离子都是逆浓度运输,所以属于主动运输。
【详解】A、突触可在两个神经元或神经元与肌肉以及腺体之间形成,A正确;
B、释放②的过程发生电信号→化学信号的信号转换,B错误;
C、若②能激活④,则会使突触后膜外正内负电位差变的更大,故②属 于抑制性神经递质,C正确;
D、静息状态时,③处于K+通道开放状态、⑤处于Na+通道关闭状态,D正确。
故选ACD。
15. 玉米(2n=20)是我国栽培面积最大的作物,研究者发现一种玉米突变体(S),用S的花粉给普通玉米授粉,会结出一定比例的单倍体籽粒(胚是单倍体,由卵细胞发育而来),与花药离体培养获得单倍体相比较,播种单倍体籽粒获得单倍体植株较为简单。下列叙述正确的是( )
A. 普通玉米接受S的花粉后结出单倍体籽粒的原因可能是S的部分花粉不可育
B. 玉米单倍体植株弱小,所结果实营养物质含量低,且结实率低
C. 单倍体玉米幼苗经低温诱导后,可获得染色体数目加倍的正常纯种植株
D. 用低温处理的玉米幼苗根尖细胞制作临时装片时可用卡诺氏液固定细胞形态
【答案】ACD
【分析】单倍体生物是由未经受精作用的配子发育成的个体,其染色体数为本物种配子染色体数。
【详解】A、从题干可知,单倍体籽粒的胚可能只来自卵细胞,说明S的部分花粉可能不可育,A正确;
B、单倍体玉米高度不育不结果,B错误;
C、低温可诱导染色体加倍,单倍体玉米幼苗经低温诱导后可获得正常纯种植株,C正确;
D、在观察低温诱导染色体加倍的实验中,需要用卡诺氏液来固定细胞形态,D正确。
故选ACD。
16. 正常情况下,细胞通过钠钾泵的作用使胞内K+浓度高于胞外;当血K+浓度升高时,可通过刺激胰岛素的分泌,使得细胞摄入K+加快。当肾功能异常时,血K+浓度异常升高,胰岛素的分泌量达到最大依然不能使血K+浓度恢复正常,从而引起高钾血症。下列叙述正确的是( )
A. 细胞通过钠钾泵吸收K+的跨膜运输方式为主动运输
B. 当血K+浓度升高时,神经细胞可能更易形成动作电位
C. 胰岛功能受损,更容易引起高钾血症
D. 临床治疗重症高血钾症时不可补充葡萄糖
【答案】ABC
【分析】静息时,神经细胞膜对钾离子的通透性大,钾离子大量外流,形成内负外正的静息电位;受到刺激后,神经细胞膜的通透性发生改变,对钠离子的通透性增大,钠离子大量内流,因此形成内正外负的动作电位。
【详解】A、据题可知,细胞通过钠钾泵吸收K+ 的跨膜运输是逆浓度梯度进行的,方式为主动运输,A 正确;
B、高钾血症患 者神经细胞内外K+浓度差变小,静息电位绝对值降低,可能更易形成动作电位,B 正确;
C、由题可知,胰 岛素可使细胞摄入K+ 增多,若胰岛功能受损,细胞吸收K+ 减少,从而引起高钾血症,C 正确;
D、重症高 血钾症患者由于胰岛素水平高,常伴有低血糖症状,治疗时应补充葡萄糖,D错误。
故选ABC。
17. 图为某家族患某种单基因遗传病的系谱图,据图判断下列叙述错误的是( )
A. 若II2不患病,则致病基因可能位于常染色体或X染色体
B. 若II2患病,则其致病基因来自于I1
C. 若II2患病,则III2患病概率为1/2或1/4
D. 若III5不患病,则II1与II2再生一患病男孩的概率为1/4
【答案】BC
【分析】人类遗传病分为单基因遗传病、多基因遗传病和染色体异常遗传病:(1)单基因遗传病包括常染色体显性遗传病(如并指)、常染色体隐性遗传病(如白化病)、伴X染色体隐性遗传病(如血友病、色盲)、伴X染色体显性遗传病(如抗维生素D佝偻病)。(2)多基因遗传病是由多对等位基因异常引起的,如青少年型糖尿病。(3)染色体异常遗传病包括染色体结构异常遗传病(如猫叫综合征)和染色体数目异常遗传病(如21三体综合征)。
【详解】A、若Ⅱ₂不患病,则正常的父母生出患病的III3,该遗传病的遗传方式为隐性遗传,致病基因可能位于常染色体或X 染色体,A 正确;
B、若Ⅱ₂ 患病,则该遗传病遗传方式可能为常染色体显性遗传、常染色体隐性遗传或伴X 染色体显性遗传:若为常染色体显性遗传,Ⅱ₂基因型为Aa,致病基因来自于I₂ ; 若为常染色体隐性遗传,Ⅱ2基因型为aa, 致病基因来自于I₁ 和 I₂; 若为伴X 染色体显性遗传,Ⅱ2基因型为XAXa, 致病基因来自于I₂,B 错误;
C、若Ⅱ₂ 患病且遗传方式为常染色体显性遗传或常染色体隐性遗传时,Ⅲ₂ 患病概率为1/2; 若II2患病且遗传方式为伴X 染色体显性遗传时,Ⅲ2患病概率为1/2,C 错误;
D、若Ⅲ₅不患病,则该病 遗传方式为常染色体显性遗传,Ⅱ₁ 的基因型为 aa,Ⅱ2 的基因型为Aa, 二者再生一患病男孩的概率为 1/4,D 正确。
故选BC。
18. 某昆虫的翅型有正常翅和裂翅,受常染色体上等位基因A/a控制,且正常翅为显性性状。体色有灰体和黄体,受等位基因B/b控制,且灰体为显性性状。现让一只灰体正常翅个体与一只黄体裂翅个体杂交获得F1,F1有灰体正常翅、灰体裂翅、黄体正常翅、黄体裂翅4种表型。两对基因均不位于Y染色体,不考虑突变和致死。下列叙述错误的是
A. 若F1雌雄个体中4种表型的比例均为1:1:1:1,则说明控制两对相对性状的基因位于两对常染色体
B. 若F1雌雄个体中4种表型的比例均为1:1:1:1,则F1共有4种基因型
C. 若F1雌雄个体中4种表型的比例均为19:1:1:19,则说明A基因与B基因位于同一条常染色体
D. 若让F1中的灰体裂翅雌雄个体交配,则F2中黄体裂翅雄性个体的比例为1/4或1/8
【答案】AB
【分析】基因自由组合定律:位于非同源染色体上的非等位基因的分离或组合是互不干扰的;在减数分裂过程中,同源染色体上的等位基因彼此分离的同时,非同源染色体上的非等位基因自由组合。
【详解】AB、若 B/b 基因与A/a 基因位于不同的常染色体上,则基因型为 AaBb×aabb,F₁ 雌雄个体中4种表型的比例均为1:1:1:1,共有4种基因型;若B/b 基因位于X 染色体,则亲本的基因型为 AaXBXb×aaXbY,F₁ 雌雄个体中4种表型的比例均为1:1:1:1,共有8种基因型,A、B错误;
C、若F₁ 雌 雄个体中4种表型的比例均为19:1:1:19,则说明A 基因与B 基因位于同一条常染色体,且灰体正常 翅亲本减数分裂时,非姐妹染色单体间发生了互换,C 正确;
D、若B/b 基因位于常染色体,则F₁ 中的灰体裂 翅雌与灰体裂翅雄个体的基因型分别为aaBb和 aaBb,二者交配,F₂ 中黄体(bb)裂翅(aa)雄性个体的比例为1/4×1/2(雄性)=1/8; 若B/b 基因位于X 染色体,则F₁中的灰体裂翅雌与灰体裂翅雄个体的基因型分别为aaXBXb 和 aaXBY,二者交配,F₂中黄体裂翅雄性个体的比例为1/4,D 正确。
故选AB。
三、非选择题:本题共5题,共59分。
19. 小麦是我国北方重要的农作物,科研人员利用小麦进行相关实验,结果如下表。请回答以下问题:
(1)净光合速率可用_____速率来表示。合理施肥是增产的重要措施。氮肥被农作物吸收后,可以参与合成_____(答出两种),从而提高光合作用速率。
(2)据表分析,遮阴组限制光合作用的主要因素_____(填“是”或“不是”)气孔因素,原因是_____。小麦可通过_____,从而适应弱光环境。
(3)小麦叶片的光合产物主要以_____(填物质名称)的形式运输到植株各处。科研人员获得一株小麦突变体,其叶片中蔗糖转化酶分解蔗糖的酶活性变高,据此推测该突变体籽粒淀粉含量_____(填“高”或“低”)。原因是_____。(已知蔗糖转化酶催化蔗糖分解为单糖)
【答案】(1)①. CO₂吸收(O2释放或有机物积累) ②. 叶绿素、光合作用相关酶、NADPH、ADP、ATP
(2)①. 不是 ②. 与对照组相比,遮阴条件下气孔导度下降,胞间CO2浓度基本不变 ③. 增加叶绿素含量
(3)①. 蔗糖 ②. 低 ③. 突变体蔗糖转化酶活性大于野生型,蔗糖被大量分解,因此突变体内可向外运输到籽粒的蔗糖少于野生型,转化为籽粒淀粉的量降低
【分析】光合作用包括光反应和暗反应两个阶段。光反应发生场所在叶绿体的类囊体薄膜上,色素吸收、传递和转换光能,并将一部分光能用于水的光解生成NADPH和氧气,另一部分光能用于合成ATP,暗反应发生场所是叶绿体基质中,首先发生二氧化碳的固定,即二氧化碳和五碳化合物结合形成两分子的三碳化合物,三碳化合物利用光反应产生的NADPH和ATP被还原。
【详解】(1)光合作用,通常是指绿色植物(包括藻类)吸收光能,把二氧化碳和水合成有机物,同时释放 氧气的过程,净光合速率可用CO₂ 吸收速率(O₂释放速率或有机物积累速率)来表示;氮肥被农作物 吸收后,可以参与合成能的含氮化合物有:叶绿素、光合作用相关酶、NADPH 、ADP 、ATP等。
(2)遮阴条件下,限制光合作用的主要因素不是气孔因素,判断依据是由表中数据可知,遮阴处理 后气孔导度虽然比对照组低,但胞间CO₂浓度基本不变,说明限制光合作用的主要因素并不是CO₂吸 收不足,所以不是气孔因素;从表中实验数据可知,遮阴处理后小麦叶绿素含量明显增加,这有利于叶片吸收更多光能,以适应弱 光环境,即小麦可通过增加叶绿素含量,从而适应弱光环境。
(3)分析题意可知,突变体叶片中蔗糖转化酶活性更高,而蔗糖转化酶催化蔗糖分解为单糖,故突变体内蔗糖减少,且叶 片的光合产物主要以蔗糖的形式运输到植株各处,因此突变体向外运输的蔗糖减少,导致籽粒淀粉含 量低。
20. AIDS(获得性免疫缺陷症)是由人类免疫缺陷病毒(HIV)引起的,HIV主要侵入并破坏人体的辅助性T细胞,逐渐使免疫系统功能瓦解,最终使人无法抵抗其他病毒、病菌的入侵或发生恶性肿瘤而死亡。图1表示血液中HIV数量和辅助性T细胞的浓度随时间的变化关系,A、B、C为三个阶段;图2表示HIV的作用机理。请回答下列问题:
(1)人体T细胞分化、发育、成熟的场所是_____。
(2)HIV是RNA病毒,其进入人体后通过_____过程合成DNA,并整合到宿主细胞染色体上。据图1分析,在A阶段,HIV数量随时间减少,是由于在机体免疫调节过程中,B细胞接受_____和_____两个信号的刺激,并在辅助性T细胞分泌的_____作用下被活化,迅速增殖、分化形成_____产生抗体,消灭了大部分HIV。
(3)请结合体液免疫和细胞免疫相关知识分析,在B阶段,HIV数量增加的原因是_____。
(4)在C阶段,患者易发生恶性肿瘤,表明免疫系统丧失了_____功能。
(5)结合图2,提出治疗AIDS的方案_____(答出两点)。
【答案】(1)胸腺 (2)①. 逆转录##反转录 ②. 直接与HIV表面抗原接触 ③. 辅助性T细胞表面分子特异性变化并与B细胞结合 ④. 细胞因子 ⑤. 浆细胞
(3)HIV侵染辅助性T细胞,使得机体内体液免疫和细胞免疫能力均下降,不能消灭HIV,导致其数量 增加
(4)免疫监视 (5)研发抑制逆转录酶的药物、抑制DNA整合到宿主细胞染色体的药物
【分析】免疫系统三大功能是免疫防御(针对外来抗原性异物,如各种病原体)、免疫自稳(清除衰老或损伤的细胞)和免疫监视(识别和清除突变的细胞,防止肿瘤发生)。
【详解】(1)胸腺是T 细胞分化、发育、成熟的场所。
(2)HIV 属于逆转录病毒,在宿主细胞中以自身 RNA 为模板通过逆转录合成 DNA;
在 A 阶段免疫调节过程中,B 细胞接受与病原体接触以及与辅助 性T 细胞表面的特定分子结合两个信号的刺激,在辅助性T 细胞分泌的细胞因子的作用下被活化,迅速增殖、分化形成浆细胞,产生抗体,消灭了大部分HIV, 使得HIV 数量随时间减少。
(3)在B 阶段,由于辅助性T 细胞数量减少,使得体液免疫和细胞免疫能力均下降,不能消灭HIV, 从而导致其数量增加。
(4)机体识别和清除突变的细胞,防止肿瘤发生,属于免疫监视功能。
(5)据图2可得,可通过使用抑制逆 转录酶的药物、抑制DNA 整合到宿主细胞染色体的药物来抑制HIV 的增殖进而治疗艾滋病。
21. 血压是血管内血液对单位面积血管壁的侧压力,受神经和体液的共同调节。回答下列问题:
(1)动脉血管内血液对血管壁的压力就是动脉压,动脉压升高可以刺激压力感受器,使其对_____的通透性增大并产生兴奋,兴奋传递到位于_____的心血管中枢,使交感神经兴奋性_____(填“降低”或“升高”),从而通过调节心输出量_____(填“降低”或“升高”)血压。
(2)醛固酮是由_____分泌的激素,其含量增多也会导致血压升高,原因是_____。
(3)发生高血压性脑出血时,临床上常用某种刺激引起内皮细胞释放NO调节血压进行辅助治疗,调节过程如下图所示:
其中①对内皮细胞的调节方式与NO对平滑肌细胞的调节方式相比,具有的特点为_____(答出两点)。
【答案】(1)①. Na+ ②. 脑干 ③. 降低 ④. 降低
(2)①. 肾上腺皮质 ②. 醛固酮加强了肾小管和集合管对Na+的重吸收,进一步导致血浆渗透压升高,从而导 致血管的血容量变多,因此血压升高
(3)反应速度迅速,作用范围准确、比较局限,作用时间短暂
【分析】肾上腺接受垂体分泌的激素的调节,分为皮质和髓质两部分,前者主要分泌醛固酮、皮质 醇等,调节水盐代谢和有机物代谢。后者可分泌肾上腺素,提高机体的应激能力。
【详解】(1)兴奋的产生与钠离子内流有关,脑干是呼吸中枢,动脉血管内血液对血管壁的压力就是动脉压,动脉压升高可以刺激压力感受器,使其对Na+ 的通透性增大并产生兴奋,兴奋传递到位于脑干的心血管中枢,使交感神经兴奋性降低,从而通过调节心输出量降低血压。
(2)醛固酮是由肾上腺皮质分泌激素,其含量增多也会导致血压升高,分析原因为醛固酮加强了肾小 管和集合管对Na+ 的重吸收,进一步导致血浆渗透压升高,从而导致血管的血容量变多,因此血压升高。
(3)对内皮细胞的调节方式为神经调节,NO 对平滑肌细胞的调节为体液调节,二者相比,神经调节反应 速度迅速,作用范围准确、比较局限,作用时间短暂。
22. 植物激素对果实的生长发育具有重要作用,为了研究赤霉素对葡萄果实果型的影响,研究人员选取3株树势健壮且相近的金手指葡萄植株,使用25mg/LGA3(赤霉素的一种)溶液对幼果进行处理,每个处理选取60穗左右,并做好标记,以清水作为对照,进行了相关实验。回答下列问题:
(1)葡萄可通过扦插枝条进行繁殖,扦插时常保留幼叶而去掉枝条上的大叶片,原因是_____,为了促进扦插枝条生根,可用一定浓度的_____溶液处理扦插枝条的形态学下端,若用浓度较高的药液处理则适宜采用_____法。
(2)观察发现,GA3处理的葡萄果实细胞纵茎明显大于对照组,但横径变化不大,说明GA3主要通过_____促进果实生长,除此之外,赤霉素还具有_____(细胞水平)作用。
(3)为了进一步研究用GA3处理后葡萄纵茎体积增大的原因,研究人员测定了葡萄果实内源激素的含量,结果如下图所示:
分析实验结果,可以得出的结论为_____(答出两点)。
(4)经检测发现,GA3处理组葡萄叶片的光合速率大于对照组,有人推测原因可能与GA3能够促进叶绿素的合成有关,为了验证该推测,可用_____提取两组叶片中的色素,并用纸层析法对其进行分离,由于叶绿素a和叶绿素b在层析液中的溶解度较_____,故其对应的色素带为_____(距离滤纸条上滤液细线最近的色素带编号为①,由近及远依次为②③④),若两条色素带为_____,则可说明该推测正确。
【答案】(1)①. 幼叶能产生生长素,促进扦插枝条生根,大叶片蒸腾作用强,不利于扦插枝条生根 ②. 生长素类调节剂 ③. 沾蘸
(2)①. 促进细胞伸长生长 ②. 促进细胞分裂与分化
(3)外源赤霉素可促进植物体内赤霉素和生长素的合成,葡萄果实的发育至少受两种激素的调节;适当 延长GA3 处理时间,促进内源激素合成效果更显著
(4)①. 无水乙醇 ②. 低(或小) ③. ①② ④. GA3处理组宽度大于对照组
【分析】赤霉素具有促进植物生长,解除种子休眠、促进种子萌发的作用;生长素具有促进植物生长、促进插条生根和促进子房发育成果实的作用。
【详解】(1)葡萄可通过扦插枝条进行繁殖,扦插时常保留幼叶的原因是幼叶能产生生长素,促进扦插枝 条生根;而去掉枝条上的大叶片,原因是大叶片蒸腾作用强,不利于扦插枝条生根。为了促进扦插枝条 生根,可用一定浓度的生长素类调节剂溶液处理扦插枝条的形态学下端,遮阴和湿度较高的地方适宜采 用沾蘸法处理。
(2)观察发现,GA3 处理的葡萄果实细胞纵茎明显大于对照组,但横径变化不大,说明GA3 主要通过促进细胞伸长生长促进果实生长,除此之外,赤霉素还具有促进细胞分裂与分化(细胞水平)作用。
(3)分析实验结果,与对照组相比,实验组的内源GA3含量和IAA含量都升高,故可得出外源赤霉素可促进赤霉素和生长素的合成、葡萄果实的发育同时受多种激素的调节的结论。
(4)色素易溶于有机溶剂,故提取叶绿素应使用无水乙醇,用纸层析法分离色素时,由于叶绿素 a 和叶绿素b 在层析液中的溶解度低,故其随层析液扩散的速度慢,为色素带①②;色素带的宽窄与色素的含量有关,若两条色素带为GA3处理组的宽度大于对照组,则可说明该推测正确。。
23. 某雌雄异株植物(2n=28)为XY型性别决定,其花色红花和白花由位于X染色体上的等位基因A/a控制,有花和无花(花朵很小)由位于常染色体上的等位基因B/b控制。现有一纯合红花雄株和一纯合无花雌株杂交,F1雌株均为红花,雄株均为白花。让F1雌雄植株随机交配得到F2.回答下列问题:
(1)对该植物的基因组进行测序,需要测定_____条染色体上DNA分子的碱基序列。
(2)亲本的基因型为_____,F1的基因型为_____。理论上,F2的表型及比例为_____。
(3)实际调查发现,F2中的雌雄植株均表现为白花:红花:无花=3:2:1.推测出现F2表型及比例的原因是基因型为_____的_____(填“雌配子”“雄配子”或“个体”)致死。
(4)选择F2中红花雌株和白花雄株随机交配,F3中无花植株的基因型有_____种,占比为_____。
【答案】(1)15 (2)①. BBXAY 、bbXaXa ②. BbXAXa、BbXaY ③. 白花:红花:无花=3:3:2
(3)①. bXA ②. 雌配子
(4)①. 2 ②. 1/21
【分析】自由组合定律:控制不同性状的遗传因子的分离和组合是互不干扰的;在形成配子时,决定同一性状的成对的遗传因子彼此分离,决定不同性状的遗传因子自由组合。
【详解】(1)该植物为XY 型性别决定方式,染色体数目2n=28, 因此对该基因组进行测序时需要测定13 +X+Y 共15条染色体上 DNA 分子的碱基序列。
(2)根据杂交结果可判定有花对无花为显性,红花对白花为显性,F₁雌株均为红花,雄株均为白花,因此亲本的基因型为BBXAY 、bbXaXa 。F₁的基因型为 BbXAXa 、BbXaY。F₁雌雄植株随机交配得到F₂, 红花占3/4×1/2=3/8,白花占3/4×1/2=3/8,无花占 1/4,因此F₂的表型及比例为白花:红花:无花=3:3:2。
(3)实际F₂中的雌雄植株均表现为白花 红花:无花=3:2:1,结合F₁的基因型可以看出,无花(bbX-X、bbX_Y)及红花(B_XAXa 、B_XAY)均有致死发生,据此推测基因型为 bXA的雌配子致死。
(4)F₂ 中红花雌株的基因型为1/2BBXAXa、1/ 2BbXAXa, 由于bXA的雌配子致死,因此F₂中红花雌株可产生1/7bXa的雌配子。白花雄株的基因型为 1/3BBXaY 、2/3BbXaY,因此可产生含b的雄配子概率为1/3,F₃中无花植株的基因型只有 bbXaXa 和 bbXaY 两种,占比为1/7×1/3=1/21。
组别
叶绿素含量
(mg/g)
气孔导度
(mml·m-2·s-1)
胞间CO2浓度
(μml·m-2·s-1)
净光合速率
(μml·m-2·s-1)
对照组
1.16
0.42
304.97
17.28
遮阴组
1.57
0.26
304.63
7.93
相关试卷
这是一份2025届河北省高三上学期11月大数据应用调研阶段性联合测评测生物试题,文件包含2025届河北省高三上学期11月大数据应用调研阶段性联合测评测生物试题pdf、生物答案pdf等2份试卷配套教学资源,其中试卷共12页, 欢迎下载使用。
这是一份生物-河北省2025届高三大数据9月应用调研联合测评(Ⅰ)试卷【含答案解析】,共12页。
这是一份河北省2024届高三大数据应用调研联合测评(Ⅵ)生物试题,文件包含2024届河北省部分学校高三下学期大数据应用调研联合测评六生物试题pdf、参考答案pdf等2份试卷配套教学资源,其中试卷共12页, 欢迎下载使用。

