


所属成套资源:2025年中考物理实验题型突破之真题汇编实验(原卷版+解析)
2025年中考物理实验题型突破之真题汇编实验18实验测量小灯泡的电功率(原卷版+解析)
展开
这是一份2025年中考物理实验题型突破之真题汇编实验18实验测量小灯泡的电功率(原卷版+解析),共72页。试卷主要包含了 实验目的、原理、方法, 实验器材, 实验步骤, 实验分析, 实验补充, 常考实验问题,5 Ω,5 V,额定功率为 2等内容,欢迎下载使用。
1. 实验目的、原理、方法
(1)实验目的:用电流表、电压表测出小灯泡在不同电压下的电功率。
(2)实验原理:。
(3)实验方法:伏安法。
2. 实验器材:干电池、小灯泡、电压表、电流表、滑动变阻器、开关、导线若干。
(1)干电池:提供电压。
(2)开关:控制电路通断。
(3)电流表:测量电流大小。
(4)导线:连接电路。
(5)电压表:测量电压大小。
(6)滑动变阻器:a、保护电路;b、改变电路中的电流大小(或者改变电阻两端电压);
(7)小灯泡:测量对象。
3. 实验步骤
步骤①根据电路图连接实物图,注意连接时开关要断开,开关闭合之前要把滑动变阻器调到阻值最大处。
步骤②检查电路无误后,闭合开关,移动滑动变阻器的滑片,当电压表的示数等于2.5V时,停止滑动,记录此时电流表的示数,并观察灯泡的亮度,记录在表格中。
步骤③调节滑动变阻器的滑片,分别使电压表的示数低于2.5V、等于2.5V的1.2倍(注意不能超过小灯泡的额定电压太多,否则会损坏小灯泡),记录每一次对应电流表的示数,并观察灯泡的亮度,记录在表格中。
步骤④将实验中记录的数据分别代入P=UI,算出小灯泡的实际功率,并填人表格中。
步骤 = 5 \* GB3 ⑤整理实验器材。
4. 实验分析
(1)小灯泡的发光情况由它的实际功率决定,实际功率越大,灯泡越亮。
(2)灯泡实际消耗的电功率随着加在它两端的电压而改变,电压越大,功率越大。
(3)灯泡的实际功率可以等于额定功率,也可以不等于额定功率。
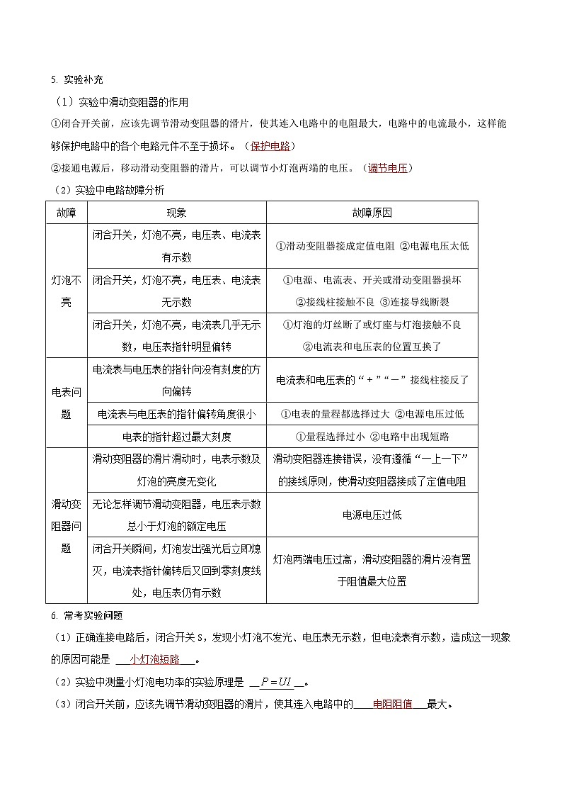
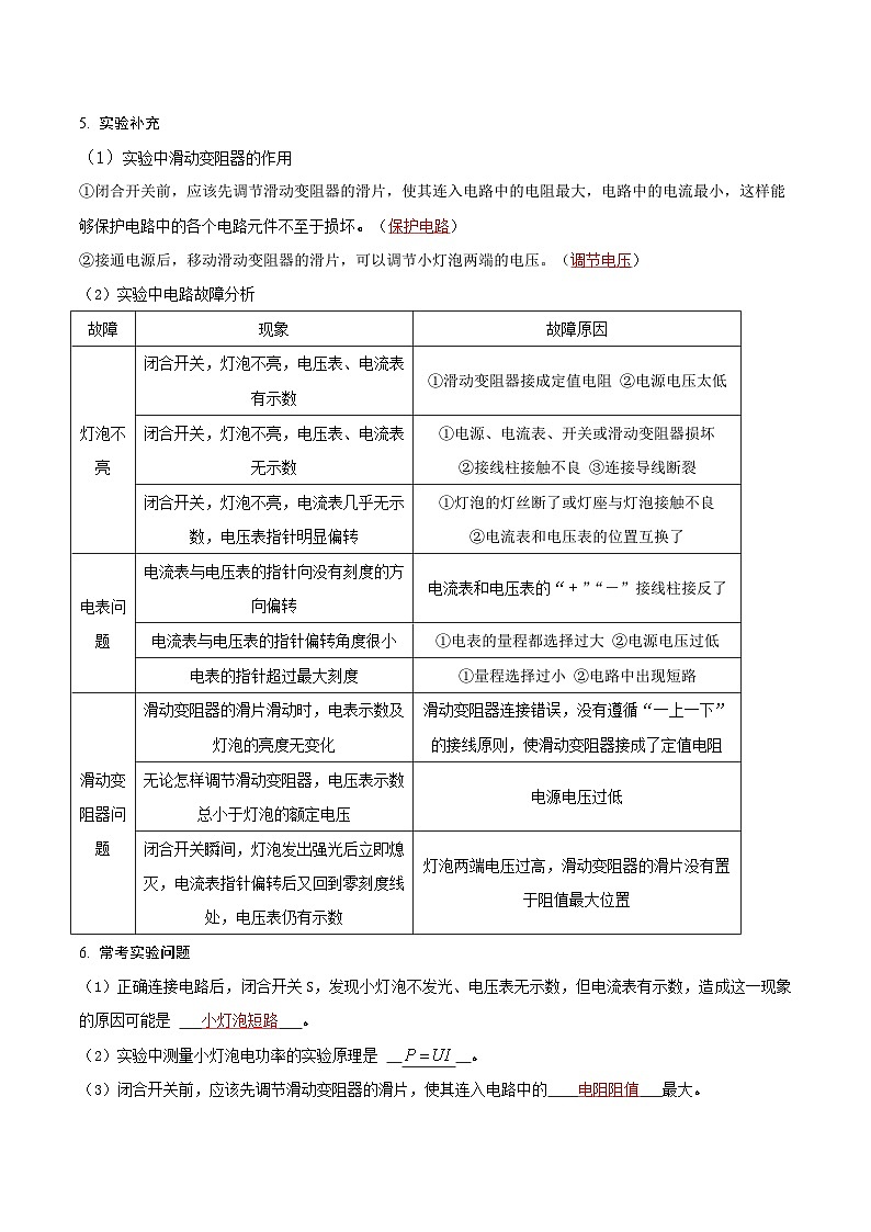
5. 实验补充
(1)实验中滑动变阻器的作用
①闭合开关前,应该先调节滑动变阻器的滑片,使其连入电路中的电阻最大,电路中的电流最小,这样能够保护电路中的各个电路元件不至于损坏。(保护电路)
②接通电源后,移动滑动变阻器的滑片,可以调节小灯泡两端的电压。(调节电压)
(2)实验中电路故障分析
6. 常考实验问题
(1)正确连接电路后,闭合开关S,发现小灯泡不发光、电压表无示数,但电流表有示数,造成这一现象的原因可能是 小灯泡短路 。
(2)实验中测量小灯泡电功率的实验原理是 。
(3)闭合开关前,应该先调节滑动变阻器的滑片,使其连入电路中的 电阻阻值 最大。
(4)电源电压应高于小灯泡的额定电压。
(5)在被测电压、电流不超电压表、电流表量程的情况下,应尽可能选用小量程。
(6)滑动变阻器的允许通过最大电流要大于灯泡的正常工作电流,而其最大阻值应与灯泡的电阻差不多,以便调节效果明显。
(7)滑动变阻器的作用:①保护电路;②将小灯泡两端电压调成额定电压。
(8)实验多次测量的目的:测量小灯泡在不同电压下的电功率,并进行比较。
(9)为什么不能通过求平均值求小灯泡的额定功率?额定功率是小灯泡额定电压下的功率,多次测量算出的功率不是额定功率。
(10)实验中,调节滑动变阻器发现小灯泡一直比较亮,是由于:滑动变阻器接法错误,错误地接成了上面两个接线柱,相当于接入电路中的是导线。
(11)实验中,调节滑动变阻器发现小灯泡一直比较暗,是由于:滑动变阻器接法错误,错误地接成了,滑动变阻器的下面两个接线柱,电路中相当于接入了一个定值电阻。
(12)实验中如果发现小灯泡不亮原因可能是:灯泡被短路、干路断路、电池电压太小、灯泡被短路、电路中阻值过大,电流太小。
精选真题汇编
1.(2023•上海)小海同学做“测定小灯泡的电功率”实验,现有电源(电压为2伏的整数倍)、滑动变阻器两个分别标有A“10Ω,2A”、B“20Ω,2A”字样、待测小灯(标有“2.5V”字样)、电流表、电压表、开关及导线若干。他选取一个变阻器进行实验,将电流表串联在电路中,将电压表并联在电路中。移动滑片,又进行实验,记录数据如下表,并用其中一组数据成功计算出小灯泡的额定电功率。
①测定小灯泡电功率的实验原理是 。
②请通过以上信息判断小海同学所选滑动变阻器为 。
③请根据相关信息计算出小灯泡的额定功率P额。(需写出主要推理和计算过程)
2.(2023•聊城)如图所示,在“测量小灯泡的电功率”实验中,小灯泡的额定电压为2.5V,电阻大约为10Ω,电源电压为6V。
(1)图甲电路中还有一根导线没有连接,请用笔画线代替导线,将电路连接完整(要求:导线不交叉)。
(2)连接好电路,检查无误后,将滑动变阻器接入电路的电阻调节到最大,接着闭合开关试触,观察到电压表的示数超过2.5V,其原因可能是该滑动变阻器的最大阻值 (选填“太小”或“太大”)。
(3)解决问题后,闭合开关,移动滑动变阻器的滑片P,使电压表示数为2.5V,小灯泡正常发光,此时电流表示数如图乙所示,则小灯泡的额定功率为 W。若要使小灯泡变得更亮一些,滑动变阻器的滑片应向 (选填“左”或“右”)移动。
(4)将上表数据填完整后进行分析,发现小灯泡亮度是变化的,小灯泡的亮度是由其 (选填“实际功率”或“额定功率”)决定的。
(5)观察表中的数据发现,虽然是同一小灯泡,但通过小灯泡的电流与其两端的电压并不成正比,其原因是 。
3.(2022•北京)小京用图甲所示的电路测量额定电压为2.5V小灯泡的额定功率。
(1)如图甲所示,闭合开关S前,应将滑动变阻器的滑片P移动至 端。
(2)闭合开关S后,移动滑动变阻器的滑片P,当电压表示数为2.5V时,电流表的示数如图乙所示,此时通过小灯泡的电流为 A。该小灯泡的额定功率为 W。
4.(2022•武汉)某同学用如图甲所示的电路测量小灯泡的电功率。实验中电源电压保持不变,小灯泡的额定电压是3.8V。
(1)图甲中有一根导线接错了,请你在这根导线上打“×”,并补画出正确的那根导线。
(2)正确连接电路后,小灯泡正常发光时电流表示数如图乙所示,则小灯泡正常发光时的电流是 A,小灯泡的额定功率是 W。
(3)测出小灯泡额定功率后,该同学接着移动滑动变阻器的滑片,当电流表的示数为0.32A时,电压表的示数不可能是 (填标号)。
5.(2022•宁波)小宁用如图甲所示电路研究小灯泡的电学特性,所用小灯泡上标有“2.5V”字样。闭合开关,移动滑动变阻器滑片P,读取并记录电压表、电流表的示数。实验数据记录如下(第4次实验时电流表指针位置如图乙所示):
(1)该小灯泡的额定功率为 W。
(2)用描点法(实验数据对应的点用“×”表示)在图丙上画出该小灯泡灯丝的I﹣U曲线。
(3)小宁计算小灯泡的灯丝电阻值时,发现灯丝电阻随着其两端电压的升高而增大。
小宁反思:电阻是导体的一种性质,决定和影响导体阻值大小的因素中并没有电压这一因素,那么导体两端电压的变化可能引起了某个因素发生变化!小宁思考后得出这个因素就是 。
6.(2023•达州)小明学习了电功率的知识后,在家中找来了一个标有额定电压为“6V”的小灯泡,为了测定该小灯泡的额定功率,他在学校的实验室找到了相关器材,并进行了如下实验,已知电源电压恒为8V。
(1)请用笔画线代替导线,帮他连接好实物图。要求闭合开关后,滑片向右移,灯泡变亮。
(2)小明在实际操作中发现灯泡很暗,电流表和电压表示数均很小,无论怎样移动滑片,电表的示数几乎不变,你认为出现此现象的原因是 (选填字母)。
A.滑动变阻器同时接入了下方的两个接线柱
B.灯泡的电阻太小
C.滑动变阻器的最大阻值太小
(3)排除故障后,闭合开关,发现电压表的示数如图乙所示,接下来他应该将滑动变阻器的滑片向 移动,同时眼睛注意观察 (选填“电流表”、“电压表”或“灯泡”),直到灯泡正常发光。
(4)经过多次测量,小明绘制了小灯泡的I﹣U图象,如图丙所示,则该小灯泡的额定功率为 W。
(5)若该实验中电压表标有15V的接线柱损坏了无法使用,于是他向老师请教,老师告诉他用该电压表仍能测量该灯泡的额定功率,你认为老师的方案可能是 (选填字母)。
A.只将电源电压减小
B.只更换一个其他规格的滑动变阻器
C.将该电压表并联到滑动变阻器的两端
(6)小明还想用该灯泡和电压表测量一个未知电阻Rx的阻值,于是他设计了如图丁所示的电路图,操作步骤如下:
①闭合开关S、S1,断开S2,移动滑动变阻器滑片,使电压表的示数为3V;
②保持滑动变阻器的滑片位置不动,闭合S、S2,断开S1,电压表示数为4.5V;则Rx= Ω。
7.(2023•陕西)如图﹣1,是“测量小灯泡的电功率”的实验电路,电源电压为4.5V且保持不变,小灯泡L的额定电压为2.5V。
(1)连接如图﹣1所示电路时,开关S应处于断开状态,滑动变阻器的滑片P应置于最 (选填“左”或“右”)端。
(2)闭合开关S,观察到小灯泡L不亮,电压表有示数且接近电源电压,电流表指针几乎不偏转,移动滑动变阻器的滑片P,两表的示数均无变化,则故障原因可能是 。
(3)排除故障后,闭合开关S,移动滑动变阻器的滑片P,多次实验并将数据和现象记录在如表中。分析表中信息,回答下列问题。
①小灯泡L在额定电压下工作时,电流表的指针位置如图﹣2所示,则电流表示数为 A,小灯泡L的额定功率为 W。
②第1次实验中,小灯泡L不亮的原因可能是 。
③分析数据还发现,通过小灯泡L的电流与其两端的电压不成正比,其原因可能是 。
(4)本次实验所选用的滑动变阻器的规格是 。
A.10Ω 2A B.20Ω 1A
8.(2023•武威)小丽在“测量小灯泡的电功率”实验中,实验器材有:电压恒为3V的电源一个、小灯泡(额定电压为2.5V)、电压表、电流表、滑动变阻器、开关各一个,导线若干。
(1)如图甲所示是小丽连接的实物电路,图中有一根导线连接错误,请你在连接错误的导线上打“×”并补画出正确的连线;
(2)连接电路过程中,开关应该 (选填“断开”或“闭合”),滑动变阻器的滑片应该移动到
(选填“最左”或“最右”)端;
(3)正确连接电路后闭合开关,发现灯泡不亮,电流表无示数,电压表有示数,则电路的故障可能是 ;(填选项符号)
A.灯泡短路 B.灯泡断路 C.滑动变阻器短路 D.滑动变阻器断路
(4)电路故障排除后,闭合开关,移动滑动变阻器的滑片,电流表指针如图乙所示,则此时通过小灯泡的电流是 A;
(5)电路连接正确操作后,小灯泡发光,此时电压表的示数为2.0V,为了测量小灯泡的额定电功率,这时应该向 (选填“左”或“右”)端移动滑动变阻器的滑片;
(6)小丽根据记录的多组I﹣U数据,画出了小灯泡中电流随其两端电压变化的关系图象(如图丙所示),则小灯泡的额定功率为 W;
(7)小丽根据小灯泡的I﹣U图象(如图丙所示),分析出小灯泡的电阻随两端电压的增大而
(选填“增大”“不变”或“减小”),你认为原因是 。
9.(2023•荆州)课后服务社团活动中,“创新”兴趣小组在“测定小灯泡的电功率”的实验中先用如图甲所示的器材进行实验,其中电源电压为6V,小灯泡额定电压为2.5V(正常发光时电阻约为12Ω)。
(1)为能顺利完成该实验,下列不同规格的滑动变阻器应选用 (选填字母);
A.“10Ω,0.5A”的滑动变阻器 B.“20Ω,2A”的滑动变阻器 C.“5Ω,1A”的滑动变阻器
(2)电路连接完成后,闭合开关,发现电压表示数接近电源电压,电流表无示数,小灯泡不亮。那么出现该故障的原因是 ;
(3)故障排除后重新连接电路,闭合开关,移动滑片,电压表的示数如图乙所示,为了测量小灯泡的额定功率,应将滑动变阻器的滑片向 端移动(选填“左”或“右”);
(4)通过小灯泡的电流随它两端电压变化的关系如图丙所示,则小灯泡的额定功率为 W;
(5)实验结束后,某同学设计了如图丁所示的电路来测量额定电压为6V的小灯泡的额定功率。已知电源电压为18V,定值电阻R的阻值为20Ω。实验步骤如下:
①开关S、S1闭合,S2断开,调节滑动变阻器R′的滑片,使小灯泡正常发光;
②保持滑片位置不动,开关S、S2闭合,S1断开,此时电压表的示数为8V;
③再将滑动变阻器的滑片移至最右端,此时电压表的示数为14V;
④小灯泡的额定功率P额= W。
10.(2023•内蒙古)在“测量小灯泡的电功率”的实验中,老师给同学们提供的器材有:电压恒为6V的电源,额定电压为2.5V的小灯泡(灯丝电阻约为10Ω),电流表、电压表、开关各一个,导线若干,三种规格的滑动变阻器R1(10Ω,0.5A)、R2(50Ω,0.5A)、R3(200Ω,0.2A)可供选择。
(1)通过估算,滑动变阻器应选择 (选填“R1”“R2”或“R3”)。选择合适变阻器后,请用笔画线表示导线将电路连接完整。要求:变阻器的滑片P向B端移动时,灯泡变暗。
(2)滑片P置于阻值最大处,闭合开关试触时,发现电压表示数很大,电流表几乎无示数,出现的电路故障原因可能是 。
(3)排除故障后,闭合开关S,移动滑片P到某一位置时,电压表示数如图乙所示为 V;若要测量小灯泡的额定功率,应将滑片P向 (选填“A”或“B”)端移动。根据图丙图象信息,可计算出小灯泡的额定功率是 W。
11.(2023•吉林)在“测量小灯泡的电功率”实验中,小灯泡的额定电压为3V,电源是两节新的干电池。
(1)按照甲图正确连接电路,闭合开关,将滑片调至滑动变阻器的 端时,小灯泡正常发光,此时电流表示数如乙图,小灯泡的额定功率是 W。
(2)若忽略小灯泡电阻随温度的变化,当滑片调节至某位置时,电流表的示数是0.24A,此时小灯泡的实际功率是 W。
12.(2023•菏泽)实验室有一只标有“2.5V”字样的灯泡,额定功率模糊不清。现欲测量其在不同电压U下的功率P,并作出灯泡的P﹣U2关系图线。
(1)除被测灯泡、电源、滑动变阻器、开关、导线外,实验中还需要用到的两个器材是 、 ;
(2)请把测量电路的实验原理图甲补充完整;
(3)开关闭合前,滑动变阻器的滑动触头应置于 端;
(4)某同学作出灯泡的P﹣U2图线如图乙所示,则该灯泡的额定功率为 W,正常发光时的电阻为 Ω。
13.(2023•镇江)在测量小灯泡额定功率的实验中,小兵连接的电路如图1所示。图2中图线a是V与A示数间的关系图线,图线b是一只定值电阻R0的U﹣I图线。电源电压U恒为3V,小灯泡L的额定电压为2.5V。则:
(1)L的额定功率为 W。
(2)图线a对应的过程中,R的调节范围为 Ω。
(3)若将R替换成R0,则L工作时的阻值为 Ω。
(4)若将R替换成与L相同的小灯泡,则根据图线可求得电路消耗的总功率约为 W。
14.(2023•哈尔滨)小明用如图甲所示器材做“测量小灯泡电功率”的实验,电源电压约为4.5V且恒定不变,小灯泡上标有“3.8V”的字样,电压表只有0~3V量程可用。
(1)连接电路时开关需要 。
(2)图甲的电路还差最后一根导线,请你用笔画线代替导线,将实物电路连接完整,连好就通电实验。
(3)接下来小明为准确测出小灯泡的额定功率,实验步骤如下:
①调节滑动变阻器滑片,使电压表的示数为3V,然后断开开关,将电压表并联在滑动变阻器两端。
②保持滑片位置不动,再次闭合开关后,观察电压表并继续移动滑片,直至电压表示数 ,读出此时电流表示数如图乙所示,此时电流为 A。
③小灯泡额定功率为 W。
15.(2023•湘潭)利用图1所示的电路测量小灯泡的电功率,小灯泡的额定电压为2.5V。
(1)用笔画线代替导线,将图1中所示的器材连接成完整电路。
(2)连接电路时开关应处于 (选填“断开”或“闭合”)状态,正确连接后,应将滑片P由最大电阻处缓慢向 端移动(选填“A”或“B”),使灯逐渐变亮。
(3)某次实验时,电流表的示数如图2所示,则通过灯L的电流为 A;移动滑片P,记下多组电压和电流值,绘制成图3所示的图像,根据图像的信息,小灯泡的额定电功率为 W。
(4)实验时,由于操作失误,在未断开开关的情况下,直接将亮着的小灯泡从灯座上取出,电压表的示数 (选填“变大”、“变小”或“不变”)。
(5)在没有电流表的情况下,用如图4所示的实验电路,也可以测出小灯泡的额定功率。已知小灯泡的额定电压为U额,定值电阻的阻值为R,实验步骤如下:
①只闭合开关S、S1,调节滑片,使电压表示数为U额;
②保持滑片位置不变,只闭合开关S、S2,此时电压表的示数为U;
可知小灯泡的额定功率P额= (用U额、U和R表示);若已知电源电压为U0,此时滑动变阻器接入电路的阻值Rx= (用U0、U额、U和R表示)。
16.(2023•徐州)如图甲所示,小明在做“比较两个灯泡的亮暗”的实验时,将A、B两个阻值不等的白炽灯泡,分别串联和并联在电路中。
(1)将两个灯泡串联在电路中,目的是控制电路中的 不变,比较灯泡的亮暗与 的关系。
(2)闭合开关前,应将滑动变阻器的滑片P置于 端。
(3)串联时,灯泡B两端的电压如图乙所示,为 V。
(4)将两个灯泡并联在电路中时,小明在表格中记录的电流值有错误,请你帮他指出来: 。
17.(2023•通辽)小华利用如图甲所示的电路来测量小灯泡的电功率。已知电源电压3V且保持不变,小灯泡额定电压为2.5V。
(1)请在图甲中用笔画线代替导线,将实物图连接完整(要求:滑片P向右端移动时,灯变亮)。
(2)闭合开关后,小华发现小灯泡不发光,电流表示数几乎为零,电压表示数接近3V,则电路故障可能是 。
(3)排除电路故障后,重新开始实验,小华从滑动变阻器连入电路阻值最大时开始记录数据,得到小灯泡I﹣U图象如图乙所示,则小灯泡的额定功率为 W。
(4)测出小灯泡的额定功率后,小华又把灯泡两端的电压调为其额定电压的一半,发现测得的实际功率不等于其额定功率的,此时它的实际功率 P额(选填“大于”或“小于”),原因是 。
(5)实验中,有甲“15Ω 2A”、乙“25Ω 2A”、丙“30Ω 2A”三种规格的滑动变阻器供选择,小华在该实验中选用的是 (选填“甲”、“乙”或“丙”)。
18.(2023•朝阳)小红想测量标有“2.5V”字样小灯泡的电功率,从实验室找来了电源、电压表、电流表、滑动变阻器、开关和导线若干,进行了如下实验。
(1)用笔画线代替导线,将图甲电路连接完整。
(2)检查无误后,闭合开关,发现电流表无示数,小灯泡不亮,电压表示数接近电源电压。造成这一故障的原因可能是小灯泡 。
(3)排除电路故障后,闭合开关,移动滑片,当小灯泡正常发光时,电流表示数如图乙所示,则小灯泡的额定功率为 W;接下来她又测量了几组对应的电压值和电流值,并绘制了小灯泡的I﹣U图象,如图丙所示。
(4)小红认为,利用图甲的装置也可以探究电流与电压的关系。小明认为小红的观点不合理,理由是 。
(5)小红还想测出另一个额定电压为U额的小灯泡正常发光时的电阻,在保证电路安全的前提下,设计了如图丁所示的电路(电源电压恒定大于U额且未知,滑动变阻器R最大阻值未知,定值电阻阻值为R0),请将实验步骤补充完整:
①闭合S、S2,断开S1,移动滑片P,使电压表示数为 ;
②闭合S、S1,断开S2,保持滑片P位置不变,读出电压表的示数为U1;
③闭合S、S1,断开S2, ,读出电压表的示数为U2;
④小灯泡正常发光时的电阻RL= (用U1、U2、U额、R0表示)。
19.(2023•泰安)物理实验小组连接了如图甲所示的电路,做“测量小灯泡的电功率”实验。可供选择的器材有:电源(可选电压为4.5V、6V),规格为“20Ω 2A”的滑动变阻器一个,小灯泡(额定电压为2.5V,额定功率小于0.75W)一个,电压表、电流表各一个,开关,导线若干。
(1)甲图连接的电路有一处错误,请把接错的那根导线找出来打“×”,用笔画线代替导线画出正确的连接(只改接一根导线)。
(2)正确连接电路后,当变阻器的滑片P在中点时小灯泡正常发光。该实验所用的电压为 V,小灯泡的额定功率为 W。
(3)变阻器的滑片P移至某处时,电流表示数为0.18A,电压表示数如图乙所示为 V,此时小灯泡的电阻为 Ω。
(4)该实验小组的同学又设计了如图丙所示的电路,利用阻值为R0的定值电阻和电压表V1、V2等器材,测量额定电压为U额的小灯泡L的额定功率,经检查无误后进行实验。请你帮助他们将实验过程补充完整;
①闭合开关,移动滑动变阻器的滑片P,使电压表 (选填“V1”或“V2”)的示数为U额,同时读出另一个电压表的示数,记为U;
②用已知物理量和测量量的符号表示出小灯泡额定功率P额= 。
20.(2022•深圳)小明需要测量小灯泡的额定功率,灯泡铭牌是3.8V,1.15W。
(1)小明连接电路后,发现灯泡不亮,下列哪种方法可以一次性解决多项问题? 。
A、检查电源
B、检查导线连接
C、检查电流表和电压表的示数
D、调节滑动变阻器观察灯泡亮度
(2)实验过程中,小明发现小灯泡较暗,如果要让小灯泡正常发光,他应将滑动变阻器向 (左/右)滑动。
(3)如图乙所示,当电压表示数为4.5V时,电流表示数为 A。
(4)从表格可以求出,当灯泡正常发光时电阻为 Ω。
(5)通过计算,判断出这只小灯泡铭牌上的参数 (合格/不合格);在这个实验中,可能会观察到小灯泡出现的现象是 (一点即可)。
21.(2022•盐城)小聪做“测量小灯泡电功率”实验,灯泡上标有“2.5V”字样。
(1)用笔画线代替导线将甲图连接完整,要求:当滑片P向右滑动时,灯泡变亮。
(2)电路连接正确且无故障,闭合开关,两电表示数如图乙所示,电压表的示数为 V,造成此现象的原因是 。
(3)调整后继续实验,数据如下:
小灯泡的额定功率为 W。
(4)根据实验数据在图丙中画出灯泡的电流与电压的关系图像,由图像可知,当灯泡两端电压为2.2V时,通过灯泡的电流约为 A。
(5)小华小组在做此实验的过程中,正确连接电路,无论怎样调节滑动变阻器滑片都不能使小灯泡正常发光,请对这一现象产生的原因提出合理的猜想 。
22.(2023•自贡)小周利用如图甲所示电路,测量标有“2.5V”字样的灯泡L正常发光时的电阻和电功率。请按要求完成下列问题:
(1)请用笔画线代替导线,将图甲所示的实物图连接完整;
(2)连接电路后,闭合开关S,发现灯泡不亮,电压表有示数且接近电源电压,电流表示数为零,产生这种现象的原因可能是: ;
(3)排除故障后进行实验,闭合开关S,发现电压表的示数为0.5V,为使灯泡L两端电压达到额定电压,应向 端(选填“A”或“B”)移动滑动变阻器的滑片P,直到观察到电压表示数为2.5V。此时,电流表示数如图乙所示,电流表示数为 A,则灯泡L正常发光时的电阻为 Ω,电功率为 W。
23.(2023•丹东)在“测量小灯泡的额定功率”实验中,小潘选用的小灯泡L的额定电压为2.5V。
(1)小潘设计了如图甲所示的电路图,连接好电路后,闭合开关S,发现电流表的指针向左偏转,如图乙所示,其原因是 。
(2)排除故障后,闭合开关S,移动滑动变阻器R的滑片P到某一位置时,电压表示数如图丙所示,为
V,要测量小灯泡L的额定功率,滑片P应向 (选填“左”或“右”)移动,使电压表示数为2.5V,此时电流表示数为0.24A,则小灯泡L的额定功率为 W。
(3)实验结束后,小潘认为没有电流表也能测出小灯泡的额定功率。于是他找来了另一个电源(电压恒为8V)、一个额定电压为6V的小灯泡L1和一个阻值为20Ω的定值电阻R0等器材,设计了如图丁所示的电路,并完成了实验。实验过程如下:
①断开开关S1,闭合开关S、S2,移动滑动变阻器R的滑片P,使电压表的示数为 V,小灯泡L1正常发光;
②断开开关S2,闭合开关S、S1,保持滑动变阻器R的滑片P位置不变,读出电压表的示数为1.6V;
③小灯泡L1的额定功率为 W。
24.(2023•大庆)现有L1、L2、L3三只额定电压U额均为2.5V,电阻值不同的小灯泡。某研究小组分别利用甲、乙、丙三种电路图测量三只小灯泡的额定功率。
(1)图甲电路中,实验操作如下:
①闭合开关S,调节滑动变阻器的滑片,使电压表的示数为U额;
②图丁是图甲电流表的表盘,此时示数为 A;
③小灯泡L1的额定功率为P额1= W。
(2)图乙电路中,定值电阻的阻值为R0=12.5Ω,实验操作如下:
①闭合开关S,调节滑动变阻器的滑片,使电压表的示数为U额;
②读出电流表的示数为I=0.60A,计算出通过R0的电流为 A;
③小灯泡L2的额定功率为P额2= W。
(3)图丙电路中,电源电压未知但恒定不变,R1和R2为滑动变阻器,R2的最大阻值为10Ω,实验操作如下:
①保持开关S2断开,同时闭合开关S和S1,调节R2的滑片,使电压表的示数为U额;
②断开开关S1,同时闭合开关S和S2,保持 (填“R1”或“R2”)的滑片位置不变,调节
(填“R1”或“R2”)的滑片,使电压表示数仍为U额;
③仅将R2的滑片P调至最左端,记下电压表的示数U1=3.00V,再仅将R2的滑片P调至最右端,记下电压表的示数U2=1.00V,则小灯泡L3的额定功率P额3= W。
(4)通过图甲和图乙实验,可以得到小灯泡L1和L2在额定电压工作时电阻之比为 。
25.(2023•重庆)在“测量小灯泡的电功率”实验中,小华准备了以下器材:电源、标有“2.5V”的小灯泡、电流表、电压表、滑动变阻器、开关、导线若干。请完成下列问题:
(1)如图甲,请用笔画线代替导线,正确连接电路。
(2)在开关S闭合前,应将滑片P移到 端(选填“A”或“B”)。
(3)闭合开关S,发现灯泡不亮,电流表有示数,电压表无示数,该电路故障可能是小灯泡 。
(4)排除故障后,闭合开关S,移动滑片P,同时眼睛要观察 表的示数,直到示数为
V时,小灯泡正常发光,记录电压表和电流表示数。
(5)继续移动滑片P,让电压表示数低于2.5V,某时刻电流表示数如图乙为 A,观察灯泡亮度并记录电表示数;继续缓慢移动滑片P,让电压表示数高出2.5V少许,观察灯泡亮度并记录电表示数。小华根据所有实验数据作出了小灯泡的U﹣I图象,如图丙,则小灯泡额定功率为 W。
(6)根据小灯泡U﹣I图象和亮度变化,还可以发现 。
26.(2022•无锡)用图甲所示的电路测量小灯泡的功率,器材有:电源、开关、电流表、电压表、滑动变阻器(20Ω 1.5A)、额定电压为2.5V的小灯泡各一个,导线若干。
(1)闭合开关前,需要检查电流表、电压表的指针是否 ,并将滑动变阻器的滑片P移至 (选填“A”或“B”)端。
(2)接通电源,闭合开关后,无论怎样移动滑片P,小灯泡均不发光,电流表指针不偏转,电压表指针有明显偏转,说明电压表与电源之间的电路连接是 。若电路中只有一处故障,则可能是 。
(3)排除故障后,重新开始实验,电源电压保持不变,闭合开关,电压表示数为0.5V,电流表示数为0.12A;移动滑片P,当电压表示数为2.5V时,小灯泡正常发光,电流表示数如图乙所示,为 A,则小灯泡的额定功率为 W,此时滑动变阻器消耗的功率为 W。
27.(2022•常州)实验室有三种小灯L红、L绿、L蓝,通电时分别发出红、绿、蓝光,已知三种小灯通电时发光颜色不同,其他电学特征完全一致,小灯标有“额定电压2.5V”。
(一)小组同学测量任一小灯L0的额定功率。
(1)请在图甲中完成电路连接,要求:开关S闭合前,滑动变阻器的滑片P置于A端。
(2)调节滑动变阻器展开测量,实验数据如表格所示,第⑤次实验操作时,电流表的示数如图乙所示为 A,则L0的额定功率为 W。
(3)由表格数据可知,小灯L0的电阻具有的特点是: 。
(4)继续调小滑动变阻器接入电路的电阻,L0发出强光之后很快熄灭,之后观察发现电流表无示数、电压表有示数,故障原因是L0发生 。
(二)小明利用多个小灯串联得到小彩灯,将其接在电压恒为24V的电源两端,则至少应将 个小灯L0串联,小明打算在夜间用小彩灯为绿色植物幼苗提供照明、促进其生长,则组成小彩灯的小灯中不宜出现 (L红/L绿/L蓝)。
(三)有科普读物写道:“红、绿、蓝三种色光按不同比例混合,能得到任何一种其他颜色的视觉效果”。
(1)小华对此展开实验验证,请在图丙中完成电路连接,要求:顺时针转动电位器(旋钮式变阻器)的滑片,灯变亮;逆时针转动滑片,灯变暗。
小华利用如图丙所示的电路验证了科普读物结论的正确性。
(2)小华还发现:同等强度的红、绿、蓝光混合在一起,能得到近似白光的视觉效果。由此小华设计了通电后能发出近似白光的灯泡,请在图丁中完成该灯泡内部的电路连接,该灯泡的额定电压为 V,额定功率为 W。
28.(2022•哈尔滨)小明在探究“电功率和电压关系”的实验中:
(1)请用笔画线代替导线连接好图A电路,要求:电压表测量L2两端电压。
(2)连好电路后,闭合开关,发现两灯均不发光,电压表示数接近电源电压,则故障可能是 。(写出一种即可)
(3)灯泡工作时,将电能转化为内能和 。
(4)开始实验后,发现两个灯泡的亮度接近,无法比较电功率大小。为了解决这个问题,在提供的器材中,小明选择两个阻值接近的电热丝代替灯泡,又设计了如下三种可行方案:
甲:如图B所示,将电热丝R1和R2分别放入装有等体积水的玻璃瓶内,通电5分钟后,通过温度计示数升高的多少,比较电功率大小;
乙:其他条件不变,仅将甲方案中水换成乙醚;
丙:其他条件不变,仅将甲方案中水换成煤油。
你认为以上哪个方案能最明显地比较出电功率的大小?请说明理由。故障
现象
故障原因
灯泡不亮
闭合开关,灯泡不亮,电压表、电流表有示数
①滑动变阻器接成定值电阻 ②电源电压太低
闭合开关,灯泡不亮,电压表、电流表无示数
①电源、电流表、开关或滑动变阻器损坏
②接线柱接触不良 ③连接导线断裂
闭合开关,灯泡不亮,电流表几乎无示数,电压表指针明显偏转
①灯泡的灯丝断了或灯座与灯泡接触不良
②电流表和电压表的位置互换了
电表问题
电流表与电压表的指针向没有刻度的方向偏转
电流表和电压表的“﹢”“-”接线柱接反了
电流表与电压表的指针偏转角度很小
①电表的量程都选择过大 ②电源电压过低
电表的指针超过最大刻度
①量程选择过小 ②电路中出现短路
滑动变阻器问题
滑动变阻器的滑片滑动时,电表示数及灯泡的亮度无变化
滑动变阻器连接错误,没有遵循“一上一下”的接线原则,使滑动变阻器接成了定值电阻
无论怎样调节滑动变阻器,电压表示数总小于灯泡的额定电压
电源电压过低
闭合开关瞬间,灯泡发出强光后立即熄灭,电流表指针偏转后又回到零刻度线处,电压表仍有示数
灯泡两端电压过高,滑动变阻器的滑片没有置于阻值最大位置
物理量
实验序号
电压U(伏)
电流I(安)
U/I(伏/安)
1
3.0
0.18
2
2.5
0.26
3
5
实验次数
小灯泡两端的电压U/V
通过小灯泡的电流I/A
小灯泡的亮度
小灯泡的电功率P/W
1
2.2
0.28
比正常发光暗
0.62
2
2.5
正常发光
3
2.8
0.32
比正常发光亮
0.90
实验次数
1
2
3
4
5
电压表示数/V
1.0
1.5
2.0
2.5
3.0
电流表示数/A
0.17
0.24
0.30
☆
0.37
实验序号
电压U/V
电流I/A
灯泡的亮度
电功率P/W
1
0.5
0.20
不亮
0.10
2
1.0
0.24
暗
0.24
3
2.0
0.32
较暗
0.64
4
2.5
正常亮
5
3.0
0.38
很亮
1.14
灯泡
串联
并联
电压/V
亮暗
电流/A
亮暗
A
1.8
较亮
0.6
B
较暗
0.4
电压表示数
电流表示数
3.0V
0.32A
3.8V
0.4A
4.5V
1
2
3
4
5
6
7
电压/V
0.3
0.5
1.0
1.5
2.0
2.5
2.8
电流/A
0.12
0.16
0.21
0.26
0.30
0.32
0.33
实验序号
①
②
③
④
⑤
电压表示数/V
0.5
1
1.5
2
2.5
电流表示数/A
0.02
0.06
0.12
0.2
﹣
物质
比热容c/J•(kg•℃)﹣1
密度ρ/(kg•m﹣3)
导电性
水
4.20×103
1.00×103
不导电
乙醚
2.35×103
0.71×103
不导电
煤油
2.14×103
0.80×103
不导电
实验18 实验测量小灯泡的电功率
基础考点梳理
1. 实验目的、原理、方法
(1)实验目的:用电流表、电压表测出小灯泡在不同电压下的电功率。
(2)实验原理:。
(3)实验方法:伏安法。
2. 实验器材:干电池、小灯泡、电压表、电流表、滑动变阻器、开关、导线若干。
(1)干电池:提供电压。
(2)开关:控制电路通断。
(3)电流表:测量电流大小。
(4)导线:连接电路。
(5)电压表:测量电压大小。
(6)滑动变阻器:a、保护电路;b、改变电路中的电流大小(或者改变电阻两端电压);
(7)小灯泡:测量对象。
3. 实验步骤
步骤①根据电路图连接实物图,注意连接时开关要断开,开关闭合之前要把滑动变阻器调到阻值最大处。
步骤②检查电路无误后,闭合开关,移动滑动变阻器的滑片,当电压表的示数等于2.5V时,停止滑动,记录此时电流表的示数,并观察灯泡的亮度,记录在表格中。
步骤③调节滑动变阻器的滑片,分别使电压表的示数低于2.5V、等于2.5V的1.2倍(注意不能超过小灯泡的额定电压太多,否则会损坏小灯泡),记录每一次对应电流表的示数,并观察灯泡的亮度,记录在表格中。
步骤④将实验中记录的数据分别代入P=UI,算出小灯泡的实际功率,并填人表格中。
步骤 = 5 \* GB3 ⑤整理实验器材。
4. 实验分析
(1)小灯泡的发光情况由它的实际功率决定,实际功率越大,灯泡越亮。
(2)灯泡实际消耗的电功率随着加在它两端的电压而改变,电压越大,功率越大。
(3)灯泡的实际功率可以等于额定功率,也可以不等于额定功率。
5. 实验补充
(1)实验中滑动变阻器的作用
①闭合开关前,应该先调节滑动变阻器的滑片,使其连入电路中的电阻最大,电路中的电流最小,这样能够保护电路中的各个电路元件不至于损坏。(保护电路)
②接通电源后,移动滑动变阻器的滑片,可以调节小灯泡两端的电压。(调节电压)
(2)实验中电路故障分析
6. 常考实验问题
(1)正确连接电路后,闭合开关S,发现小灯泡不发光、电压表无示数,但电流表有示数,造成这一现象的原因可能是 小灯泡短路 。
(2)实验中测量小灯泡电功率的实验原理是 。
(3)闭合开关前,应该先调节滑动变阻器的滑片,使其连入电路中的 电阻阻值 最大。
(4)电源电压应高于小灯泡的额定电压。
(5)在被测电压、电流不超电压表、电流表量程的情况下,应尽可能选用小量程。
(6)滑动变阻器的允许通过最大电流要大于灯泡的正常工作电流,而其最大阻值应与灯泡的电阻差不多,以便调节效果明显。
(7)滑动变阻器的作用:①保护电路;②将小灯泡两端电压调成额定电压。
(8)实验多次测量的目的:测量小灯泡在不同电压下的电功率,并进行比较。
(9)为什么不能通过求平均值求小灯泡的额定功率?额定功率是小灯泡额定电压下的功率,多次测量算出的功率不是额定功率。
(10)实验中,调节滑动变阻器发现小灯泡一直比较亮,是由于:滑动变阻器接法错误,错误地接成了上面两个接线柱,相当于接入电路中的是导线。
(11)实验中,调节滑动变阻器发现小灯泡一直比较暗,是由于:滑动变阻器接法错误,错误地接成了,滑动变阻器的下面两个接线柱,电路中相当于接入了一个定值电阻。
(12)实验中如果发现小灯泡不亮原因可能是:灯泡被短路、干路断路、电池电压太小、灯泡被短路、电路中阻值过大,电流太小。
精选真题汇编
1.(2023•上海)小海同学做“测定小灯泡的电功率”实验,现有电源(电压为2伏的整数倍)、滑动变阻器两个分别标有A“10Ω,2A”、B“20Ω,2A”字样、待测小灯(标有“2.5V”字样)、电流表、电压表、开关及导线若干。他选取一个变阻器进行实验,将电流表串联在电路中,将电压表并联在电路中。移动滑片,又进行实验,记录数据如下表,并用其中一组数据成功计算出小灯泡的额定电功率。
①测定小灯泡电功率的实验原理是 P=UI 。
②请通过以上信息判断小海同学所选滑动变阻器为 B 。
③请根据相关信息计算出小灯泡的额定功率P额。(需写出主要推理和计算过程)
【答案】①P=UI;②B;
③当小灯泡两端的电压为额定电压2.5V时,对应的电流为0.3A,所以小灯泡的额定功率为:P额=U额I=2.5V×0.3A=0.75W。
【解答】解:①测定小灯泡电功率的实验原理是:P=UI。
②根据表格中的数据分析可知:电路中的电流越大,电压表的示数越小,所以电压表并联在滑动变阻器两端,电源电压为2V的整数倍,小灯泡的额定电压是2.5V,第三次灯泡正常发光,此时变阻器阻值为5欧,电压应该低于2.5伏,根据串联电路的电压特点:此时变阻器两端电压只能为1.5伏,即电源电压为4伏。
当滑动变阻器最大时,电压表示数最大,电流最小,此时滑动变阻器的最大电阻为:;所以滑动变阻器应该选择B。
③当小灯泡正常发光时,滑动变阻器接入电路的电阻为5Ω,此时滑动变阻器两端的电压为4V﹣2.5V=1.5V,电路中的电流为:;
此时灯泡两端的电压为额定电压2.5V时,对应的电流为0.3A,
所以小灯泡的额定功率为:P额=U额I=2.5V×0.3A=0.75W。
故答案为:①P=UI;②B;③当小灯泡两端的电压为额定电压2.5V时,对应的电流为0.3A,所以小灯泡的额定功率为:P额=U额I=2.5V×0.3A=0.75W。
2.(2023•聊城)如图所示,在“测量小灯泡的电功率”实验中,小灯泡的额定电压为2.5V,电阻大约为10Ω,电源电压为6V。
(1)图甲电路中还有一根导线没有连接,请用笔画线代替导线,将电路连接完整(要求:导线不交叉)。
(2)连接好电路,检查无误后,将滑动变阻器接入电路的电阻调节到最大,接着闭合开关试触,观察到电压表的示数超过2.5V,其原因可能是该滑动变阻器的最大阻值 太小 (选填“太小”或“太大”)。
(3)解决问题后,闭合开关,移动滑动变阻器的滑片P,使电压表示数为2.5V,小灯泡正常发光,此时电流表示数如图乙所示,则小灯泡的额定功率为 0.75 W。若要使小灯泡变得更亮一些,滑动变阻器的滑片应向 右 (选填“左”或“右”)移动。
(4)将上表数据填完整后进行分析,发现小灯泡亮度是变化的,小灯泡的亮度是由其 实际功率 (选填“实际功率”或“额定功率”)决定的。
(5)观察表中的数据发现,虽然是同一小灯泡,但通过小灯泡的电流与其两端的电压并不成正比,其原因是 灯泡电阻随温度变化而变化 。
【答案】(1)见解答图;(2)太小;(3)0.75;右;(4)实际功率;(5)灯泡电阻随温度变化而变化。
【解答】解:(1)在“测量小灯泡的电功率”实验中,小灯泡应 串联在电路中,电压表与小灯泡并联,如图所示:
(2)连接好电路,检查无误后,将滑动变阻器接入电路的电阻调节到最大,接着闭合开关试触,观察到电压表的示数超过2.5V,即此时变阻器分担的电压过小;根据串联电路具有分压作用可知:滑动变阻器最大电阻值太小;
(3)由图乙,电流表选用0~0.6A量程,分度值为0.02A,示数为0.3A,则小灯泡的额定功率P=UI=2.5V×0.3A=0.75W;
若要使小灯泡变得更亮一些,电路中电流应变大,电阻变小,变阻器的滑片P应向右移动;
(4)根据表格中的数据和P=UI可知,灯泡两端的电压和电流都增大时,实际功率也会增大,灯泡变亮;
所以小灯泡的亮度是由实际功率确定的;
(5)因为灯泡电阻随温度的变化而变化,所以灯泡中的电流与其两端的电压并不成正比。
故答案为:(1)见解答图;(2)太小;(3)0.75;右;(4)实际功率;(5)灯泡电阻随温度变化而变化。
3.(2022•北京)小京用图甲所示的电路测量额定电压为2.5V小灯泡的额定功率。
(1)如图甲所示,闭合开关S前,应将滑动变阻器的滑片P移动至 B 端。
(2)闭合开关S后,移动滑动变阻器的滑片P,当电压表示数为2.5V时,电流表的示数如图乙所示,此时通过小灯泡的电流为 0.3 A。该小灯泡的额定功率为 0.75 W。
【答案】见试题解答内容
【解答】解:(1)为了保护电路,应使电路中的电阻最大、电流最小,闭合开关前,滑动变阻器的滑片P应置于最大阻值的B端;
(2)由图乙知,电流使用的0~0.6A量程,分度值为0.02A,其示数为0.3A,即灯泡正常发光时通过的电流I=0.3A,灯泡正常发光时的功率,即额定功率为:
P=UI=2.5V×0.3A=0.75W。
故答案为:(1)B;(2)0.3;0.75。
4.(2022•武汉)某同学用如图甲所示的电路测量小灯泡的电功率。实验中电源电压保持不变,小灯泡的额定电压是3.8V。
(1)图甲中有一根导线接错了,请你在这根导线上打“×”,并补画出正确的那根导线。
(2)正确连接电路后,小灯泡正常发光时电流表示数如图乙所示,则小灯泡正常发光时的电流是 0.3 A,小灯泡的额定功率是 1.14 W。
(3)测出小灯泡额定功率后,该同学接着移动滑动变阻器的滑片,当电流表的示数为0.32A时,电压表的示数不可能是 AB (填标号)。
【答案】(1)(2)0.3;1.14;(3)AB。
【解答】解:
(1)由图甲知,灯泡并联在滑动变阻器和电流表两端,电压表串联入电路了,为使电路连接正确,应将灯泡与滑动变阻器连接的导线改接电压表的“15”接线柱即可,如图所示:
;
(2)由图乙知,电流表使用小量程,分度值0.02A,灯泡正常发光时的电流为0.3A,
灯泡的额定功率P=UI=3.8V×0.3A=1.14W;
(3)由欧姆定律可得,灯泡正常发光时的电阻:R==≈12.7Ω,
假设灯泡电阻不变,当电流表的示数为0.32A时,灯泡两端电压(电压表示数):U′=I′R=0.32A×12.7Ω=4.064V,
当灯泡两端电压大于额定电压时,通过的电流大于0.3A,灯泡的实际功率变大,温度升高,电阻变大,那么灯泡两端电压应大于4.064V,故AB不可能,C可能。
故答案为:(1)见上图;(2)0.3;1.14;(3)AB。
5.(2022•宁波)小宁用如图甲所示电路研究小灯泡的电学特性,所用小灯泡上标有“2.5V”字样。闭合开关,移动滑动变阻器滑片P,读取并记录电压表、电流表的示数。实验数据记录如下(第4次实验时电流表指针位置如图乙所示):
(1)该小灯泡的额定功率为 0.85 W。
(2)用描点法(实验数据对应的点用“×”表示)在图丙上画出该小灯泡灯丝的I﹣U曲线。
(3)小宁计算小灯泡的灯丝电阻值时,发现灯丝电阻随着其两端电压的升高而增大。
小宁反思:电阻是导体的一种性质,决定和影响导体阻值大小的因素中并没有电压这一因素,那么导体两端电压的变化可能引起了某个因素发生变化!小宁思考后得出这个因素就是 温度 。
【答案】(1)0.85;(2)见解答图;(3)温度。
【解答】解:(1)第4次实验时电流表指针位置如图乙,电流表选用小量程,分度值0.02A,其示数为0.34A,由表中数据可知,此时电压表示数为2.5V,灯泡正常发光,灯泡额定功率为:
P=UI=2.5V×0.34A=0.85W;
(2)用描点法在图丙上画出该小灯泡灯丝的I﹣U曲线,如下图所示:
;
(3)因为灯丝的电阻与温度有关,并且随温度的升高而增大;当灯泡两端电压增大时,通过灯泡的电流也增大,灯泡的功率变大,灯丝的温度升高,因此灯丝电阻随着它两端电压的升高而增大。
故答案为:(1)0.85;(2)见解答图;(3)温度。
6.(2023•达州)小明学习了电功率的知识后,在家中找来了一个标有额定电压为“6V”的小灯泡,为了测定该小灯泡的额定功率,他在学校的实验室找到了相关器材,并进行了如下实验,已知电源电压恒为8V。
(1)请用笔画线代替导线,帮他连接好实物图。要求闭合开关后,滑片向右移,灯泡变亮。
(2)小明在实际操作中发现灯泡很暗,电流表和电压表示数均很小,无论怎样移动滑片,电表的示数几乎不变,你认为出现此现象的原因是 A (选填字母)。
A.滑动变阻器同时接入了下方的两个接线柱
B.灯泡的电阻太小
C.滑动变阻器的最大阻值太小
(3)排除故障后,闭合开关,发现电压表的示数如图乙所示,接下来他应该将滑动变阻器的滑片向 右 移动,同时眼睛注意观察 电压表 (选填“电流表”、“电压表”或“灯泡”),直到灯泡正常发光。
(4)经过多次测量,小明绘制了小灯泡的I﹣U图象,如图丙所示,则该小灯泡的额定功率为 3 W。
(5)若该实验中电压表标有15V的接线柱损坏了无法使用,于是他向老师请教,老师告诉他用该电压表仍能测量该灯泡的额定功率,你认为老师的方案可能是 C (选填字母)。
A.只将电源电压减小
B.只更换一个其他规格的滑动变阻器
C.将该电压表并联到滑动变阻器的两端
(6)小明还想用该灯泡和电压表测量一个未知电阻Rx的阻值,于是他设计了如图丁所示的电路图,操作步骤如下:
①闭合开关S、S1,断开S2,移动滑动变阻器滑片,使电压表的示数为3V;
②保持滑动变阻器的滑片位置不动,闭合S、S2,断开S1,电压表示数为4.5V;则Rx= 5 Ω。
【答案】(1)见解答图;(2)A;(3)右;电压表;(4)3;(5)C;(6)5。
【解答】解:(1)滑片向右移,灯泡变亮,说明电路中电流变大,滑动变阻器阻值变小,故滑动变阻器选用右下接线柱与开关串联在电路中,如下图所示:
;
(2)小明在实际操作中发现灯泡很暗,电流表和电压表示数均很小,说明电路是通路,且电路中电阻较大;无论怎样移动滑片,电表的示数几乎不变,说明滑动变阻器失去了变阻的作用,即出现此现象的原因是滑动变阻器同时接入了下方的两个接线柱,故选:A;
(3)闭合开关,发现电压表的示数如图乙所示,电压表选用大量程,分度值0.5V,其示数为4V,小于灯泡额定电压6V,为了使灯泡正常发光,即灯泡两端电压为6V,应增大灯泡两端电压,根据串联电路电压规律,应减小滑动变阻器两端电压,根据分压原理,应减小滑动变阻器接入电路的阻值,故接下来他应该将滑动变阻器的滑片向右移动,同时眼睛注意观察电压表,直到灯泡正常发光;
(4)由小灯泡的I﹣U图象可知,当灯泡两端电压为6V时,通过灯泡的额定电流为0.5A,则小灯泡额定功率为:
PL=ULIL=6V×0.5A=3W;
(5)电源电压为8V,灯泡和滑动变阻器串联在电路中,灯泡额定电压为6V,要让灯泡正常工作,滑动变阻器的电压为8V﹣6V=2V<3V,可以用电压表0~3V量程,并联在滑动变阻器两端,当滑动变阻器的电压为2V时,灯泡正常工作,故选:C;
(6)实验步骤:
①闭合开关S、S1,断开S2,移动滑动变阻器滑片,使电压表的示数为3V;
②保持滑动变阻器的滑片位置不动,闭合S、S2,断开S1,电压表示数为4.5V;
在步骤①中,滑动变阻器、灯泡和未知电阻Rx串联,电压表测灯泡两端电压,移动滑动变阻器滑片,使电压表的示数为3V;
在步骤②中,电压表测灯泡和未知电阻Rx的总电压,电路的连接方式不变,且各电阻的大小和电压不变,灯泡两端的电压仍为3V,根据串联电路电压的规律,未知电阻Rx两端的电压为Ux=U﹣U1=4.5V﹣3V=1.5V;
由图丙可知,当灯泡两端电压为3V时,通过灯泡的电流为I1=0.3A,根据串联电路电流特点可知,通过未知电阻Rx的电流为Ix=I1=0.3A,
则Rx===5Ω。
故答案为:(1)见解答图;(2)A;(3)右;电压表;(4)3;(5)C;(6)5。
7.(2023•陕西)如图﹣1,是“测量小灯泡的电功率”的实验电路,电源电压为4.5V且保持不变,小灯泡L的额定电压为2.5V。
(1)连接如图﹣1所示电路时,开关S应处于断开状态,滑动变阻器的滑片P应置于最 右 (选填“左”或“右”)端。
(2)闭合开关S,观察到小灯泡L不亮,电压表有示数且接近电源电压,电流表指针几乎不偏转,移动滑动变阻器的滑片P,两表的示数均无变化,则故障原因可能是 小灯泡L断路 。
(3)排除故障后,闭合开关S,移动滑动变阻器的滑片P,多次实验并将数据和现象记录在如表中。分析表中信息,回答下列问题。
①小灯泡L在额定电压下工作时,电流表的指针位置如图﹣2所示,则电流表示数为 0.36 A,小灯泡L的额定功率为 0.9 W。
②第1次实验中,小灯泡L不亮的原因可能是 小灯泡L实际功率太小 。
③分析数据还发现,通过小灯泡L的电流与其两端的电压不成正比,其原因可能是 灯丝电阻随温度的升高而增大 。
(4)本次实验所选用的滑动变阻器的规格是 B 。
A.10Ω 2A
B.20Ω 1A
【答案】(1)右;(2)小灯泡L断路;(3)①0.36;0.9;②小灯泡L实际功率太小;③灯丝电阻随温度的升高而增大;(4)B。
【解答】解:(1)为了保护电路,连接电路时,开关S应处于断开状态,滑动变阻器的滑片P应置于阻值最大处,即最右端;
(2)闭合开关S,观察到小灯泡L不亮,电流表指针几乎不偏转,说明电路可能断路,电压表有示数且接近电源电压,说明电压表与电源连通,则与电压表并联的电路以外的电路是完好的,则与电压表并联的电路断路了,即故障原因可能是小灯泡L断路;
(3)①小灯泡L在额定电压下工作时,电流表的指针位置如图﹣2所示,电流表选用小量程,分度值0.02A,其示数为0.36A,则小灯泡L的额定功率为:
P=UI=2.5V×0.36A=0.9W;
②由表中数据可知,在第1次实验中,两表均有示数,说明电路是通路,小灯泡L不亮,说明小灯泡L实际功率太小;
③由表中数据可知,灯泡两端电压增大,通过灯泡的电流也增大,根据P=UI可知,灯泡功率变大,温度升高,灯丝电阻随温度的升高而增大,故通过小灯泡L的电流与其两端的电压不成正比;
(4)由表中数据可知,当灯泡两端电压为0.5V时,通过灯泡的电流为0.2A,由串联电路电压规律可知,此时滑动变阻器两端电压为U滑=U﹣U1=4.5V﹣0.5V=4V,
则滑动变阻器接入电路的阻值为:
R滑===20Ω,故选:B。
故答案为:(1)右;(2)小灯泡L断路;(3)①0.36;0.9;②小灯泡L实际功率太小;③灯丝电阻随温度的升高而增大;(4)B。
8.(2023•武威)小丽在“测量小灯泡的电功率”实验中,实验器材有:电压恒为3V的电源一个、小灯泡(额定电压为2.5V)、电压表、电流表、滑动变阻器、开关各一个,导线若干。
(1)如图甲所示是小丽连接的实物电路,图中有一根导线连接错误,请你在连接错误的导线上打“×”并补画出正确的连线;
(2)连接电路过程中,开关应该 断开 (选填“断开”或“闭合”),滑动变阻器的滑片应该移动到 最左 (选填“最左”或“最右”)端;
(3)正确连接电路后闭合开关,发现灯泡不亮,电流表无示数,电压表有示数,则电路的故障可能是 B ;(填选项符号)
A.灯泡短路
B.灯泡断路
C.滑动变阻器短路
D.滑动变阻器断路
(4)电路故障排除后,闭合开关,移动滑动变阻器的滑片,电流表指针如图乙所示,则此时通过小灯泡的电流是 0.14 A;
(5)电路连接正确操作后,小灯泡发光,此时电压表的示数为2.0V,为了测量小灯泡的额定电功率,这时应该向 右 (选填“左”或“右”)端移动滑动变阻器的滑片;
(6)小丽根据记录的多组I﹣U数据,画出了小灯泡中电流随其两端电压变化的关系图象(如图丙所示),则小灯泡的额定功率为 0.625 W;
(7)小丽根据小灯泡的I﹣U图象(如图丙所示),分析出小灯泡的电阻随两端电压的增大而 增大 (选填“增大”“不变”或“减小”),你认为原因是 灯丝电阻随温度的升高而增大 。
【答案】(1)见解答图;(2)断开;最左;(3)B;(4)0.14;(5)右;(6)0.625;(7)增大;灯丝电阻随温度的升高而增大。
【解答】解:(1)原电路图中,电流表与灯泡并联,电压表串联在电路中是错误的,在“测量小灯泡的电功率”实验中,灯泡、滑动变阻器和电流表串联,电压表并联在灯泡两端,如下图所示:
;
(2)为了保护电路,连接电路过程中,开关应该断开,滑动变阻器的滑片应该移动到阻值最大处,即最左端;
(3)正确连接电路后闭合开关,发现灯泡不亮,电流表无示数,说明电路可能断路,电压表有示数,说明电压表与电源连通,则与电压表并联的电路以外的电路是完好的,则与电压表并联的电路断路了,即电路的故障可能是灯泡断路,故选:B;
(4)电路故障排除后,闭合开关,移动滑动变阻器的滑片,电流表指针如图乙所示,电流表选用小量程,分度值0.02A,其示数为0.14A;
(5)电路连接正确操作后,小灯泡发光,此时电压表的示数为2.0V,小于灯泡额定电压2.5V,为了测量小灯泡的额定电功率,应增大灯泡两端电压,根据串联电路电压规律,应减小滑动变阻器两端电压,根据分压原理,应减小滑动变阻器接入电路的阻值,故这时应该向右端移动滑动变阻器的滑片;
(6)由图丙可知,当灯泡两端电压为2.5V时,通过灯泡的额定电流为0.25A,则小灯泡额定功率为:
P=UI=2.5V×0.25A=0.625W;
(7)由图丙可知,当灯泡两端电压增大,通过灯泡的电流也增大,根据P=UI可知,灯泡功率变大,温度升高,灯丝电阻随温度的升高而增大,故小灯泡的电阻随两端电压的增大而增大。
故答案为:(1)见解答图;(2)断开;最左;(3)B;(4)0.14;(5)右;(6)0.625;(7)增大;灯丝电阻随温度的升高而增大。
9.(2023•荆州)课后服务社团活动中,“创新”兴趣小组在“测定小灯泡的电功率”的实验中先用如图甲所示的器材进行实验,其中电源电压为6V,小灯泡额定电压为2.5V(正常发光时电阻约为12Ω)。
(1)为能顺利完成该实验,下列不同规格的滑动变阻器应选用 B (选填字母);
A.“10Ω,0.5A”的滑动变阻器
B.“20Ω,2A”的滑动变阻器
C.“5Ω,1A”的滑动变阻器
(2)电路连接完成后,闭合开关,发现电压表示数接近电源电压,电流表无示数,小灯泡不亮。那么出现该故障的原因是 小灯泡断路 ;
(3)故障排除后重新连接电路,闭合开关,移动滑片,电压表的示数如图乙所示,为了测量小灯泡的额定功率,应将滑动变阻器的滑片向 左 端移动(选填“左”或“右”);
(4)通过小灯泡的电流随它两端电压变化的关系如图丙所示,则小灯泡的额定功率为 0.5 W;
(5)实验结束后,某同学设计了如图丁所示的电路来测量额定电压为6V的小灯泡的额定功率。已知电源电压为18V,定值电阻R的阻值为20Ω。实验步骤如下:
①开关S、S1闭合,S2断开,调节滑动变阻器R′的滑片,使小灯泡正常发光;
②保持滑片位置不动,开关S、S2闭合,S1断开,此时电压表的示数为8V;
③再将滑动变阻器的滑片移至最右端,此时电压表的示数为14V;
④小灯泡的额定功率P额= 1.8 W。
【答案】(1)B;(2)小灯泡断路;(3)左;(4)0.5;(5)1.8。
【解答】解:(1)已知小灯泡额定电压为2.5V,正常发光时电阻约为12Ω,则小灯泡正常发光时的电流约为:
I'==≈0.21A;
根据串联电路电压规律结合欧姆定律可知,此时滑动变阻器接入电路的阻值为:
R滑===16.7Ω>10Ω,所以滑动变阻器应选用“20Ω,2A”,即B;
(2)电路连接完成后,闭合开关,发现电流表无示数,小灯泡不亮,说明电路可能断路,电压表示数接近电源电压,说明电压表与电源连通,则与电压表并联的电路以外的电路是完好的,则与电压表并联的电路断路了,即出现该故障的原因是小灯泡断路;
(3)故障排除后重新连接电路,闭合开关,移动滑片,电压表的示数如图乙所示,电压表选用小量程,分度值0.1V,其示数为2.2V,小于灯泡额定电压2.5V,为了测量小灯泡的额定功率,应增大灯泡两端电压,根据串联电路电压规律,应减小滑动变阻器两端电压,根据分压原理,应减小滑动变阻器接入电路的阻值,故应将滑动变阻器的滑片向左端移动;
(4)由图丙可知,当灯泡两端电压为2.5V时,通过灯泡的额定电流为0.2A,则小灯泡额定功率为:
PL=ULIL=2.5V×0.2A=0.5W;
(5)实验步骤:
①开关S、S1闭合,S2断开,滑动变阻器滑片左边的电阻与灯泡串联,电压表测滑动变阻器的电压,要使小灯泡正常发光,则灯泡两端的电压为6V,
根据串联电路电压的规律可得:U滑=U﹣U额=18V﹣6V=12V,所以,调节滑动变阻器的滑片,使电压表的示数为12V,则灯泡正常发光;
②保持滑片位置不动,开关S、S2闭合,S1断开,滑动变阻器的全部电阻R′与定值电阻R串联,电压表测量滑动变阻器滑片左边电阻两端的电压,此时电压表示数为U左=8V;
由于滑动变阻器的全部电阻连入电路,为了间接测出定值电阻R两端的电压,所以需要测出滑动变阻器两端的电压,故再将滑动变阻器的滑片移至最右端,此时电压表示数为滑动变阻器两端的电压,即U′=14V;
③在步骤②中,滑动变阻器的全部电阻R′与定值电阻R串联,根据串联电路电压的规律可得,R的电压为:
UR=U﹣U′=18V﹣14V=4V,
由分压原理可得:
=,
所以滑动变阻器滑片左边电阻的阻值:
R左=•R=×20Ω=40Ω;
故在步骤①中,灯的额定电流为:
I额===0.3A,
则小灯泡的额定功率:
P额=U额I额=6V×0.3A=1.8W。
故答案为:(1)B;(2)小灯泡断路;(3)左;(4)0.5;(5)1.8。
10.(2023•内蒙古)在“测量小灯泡的电功率”的实验中,老师给同学们提供的器材有:电压恒为6V的电源,额定电压为2.5V的小灯泡(灯丝电阻约为10Ω),电流表、电压表、开关各一个,导线若干,三种规格的滑动变阻器R1(10Ω,0.5A)、R2(50Ω,0.5A)、R3(200Ω,0.2A)可供选择。
(1)通过估算,滑动变阻器应选择 R2 (选填“R1”“R2”或“R3”)。选择合适变阻器后,请用笔画线表示导线将电路连接完整。要求:变阻器的滑片P向B端移动时,灯泡变暗。
(2)滑片P置于阻值最大处,闭合开关试触时,发现电压表示数很大,电流表几乎无示数,出现的电路故障原因可能是 灯泡断路 。
(3)排除故障后,闭合开关S,移动滑片P到某一位置时,电压表示数如图乙所示为 2.2 V;若要测量小灯泡的额定功率,应将滑片P向 A (选填“A”或“B”)端移动。根据图丙图象信息,可计算出小灯泡的额定功率是 0.5 W。
【答案】(1)R2;见解答;(2)灯泡断路;(3)2.2;A;0.5。
【解答】解:(1)灯泡正常发光时的电压UL=2.5V,正常发光时灯丝电阻约为10Ω,由欧姆定律,灯的额定电流约为:
IL===0.25A>0.2A;
电源电压恒为6V,因串联电路中总电压等于各分电压之和,所以,灯正常发光时,滑动变阻器两端的电压:U滑=U﹣UL=6V﹣2.5V=3.5V,
由欧姆定律I=,灯正常发光时,变阻器连入电路的电阻为:R滑===14Ω>10Ω,考虑到电流因素,则滑动变阻器选R2;
滑动变阻器按“一上一下”的方式串联接入电路,滑片向右移动,灯泡变暗,表明电路中的电流减小,电路的总电阻变大,滑动变阻器电阻变大,故变阻器左下接线柱连入电路中,如下图所示:
(2)闭合开关,发现灯泡不亮,电流表无示数,说明电路出现了断路现象,电压表有示数,说明电压表与电源之间是接通的,出现故障的原因可能是灯泡断路;
(3)P到图甲中某一位置时,电压表示数(如图乙所示),电压表选用小量程,分度值为0.1V,电压为2.2V,因2.2V小于灯的额定电压2.5V,应增大灯的电压,根据串联电路电压的规律,应减小变阻器的电压,由分压原理,应减小变阻器连入电路中的电阻大小,故滑片向A端移动,直到电压表示数为额定电压;
根据图丙信息,灯在额定电压下的电流为0.2A,可计算出小灯泡的额定功率是:
P=ULIL=2.5V×0.2A=0.5W。
故答案为:(1)R2;见解答;(2)灯泡断路;(3)2.2;A;0.5。
11.(2023•吉林)在“测量小灯泡的电功率”实验中,小灯泡的额定电压为3V,电源是两节新的干电池。
(1)按照甲图正确连接电路,闭合开关,将滑片调至滑动变阻器的 A 端时,小灯泡正常发光,此时电流表示数如乙图,小灯泡的额定功率是 1.44 W。
(2)若忽略小灯泡电阻随温度的变化,当滑片调节至某位置时,电流表的示数是0.24A,此时小灯泡的实际功率是 0.36 W。
【答案】(1)A;1.44;(2)0.36。
【解答】解:(1)电源是两节新的干电池串联,即3V;小灯泡的额定电压为3V,故闭合开关,将滑片调至滑动变阻器的A端时,即滑动变阻器接入电路的阻值为0,小灯泡正常发光;
小灯泡正常发光,此时电流表示数如乙图,电流表选用小量程,分度值0.02A,其示数为0.48A,则小灯泡额定功率为:
PL=ULIL=3V×0.48A=1.44W;
(2)由(1)可知,灯泡正常发光时的电阻为:
R===6.25Ω,
因忽略小灯泡电阻随温度的变化,故当滑片调节至某位置时,电流表的示数是0.24A,此时小灯泡的实际功率为:
P=I2R=(0.24A)2×6.25Ω=0.36W。
故答案为:(1)A;1.44;(2)0.36。
12.(2023•菏泽)实验室有一只标有“2.5V”字样的灯泡,额定功率模糊不清。现欲测量其在不同电压U下的功率P,并作出灯泡的P﹣U2关系图线。
(1)除被测灯泡、电源、滑动变阻器、开关、导线外,实验中还需要用到的两个器材是 电流表 、 电压表 ;
(2)请把测量电路的实验原理图甲补充完整;
(3)开关闭合前,滑动变阻器的滑动触头应置于 A 端;
(4)某同学作出灯泡的P﹣U2图线如图乙所示,则该灯泡的额定功率为 0.9 W,正常发光时的电阻为 6.9 Ω。
【答案】(1)电流表;电压表;(2)见解答图;(3)A;(4)0.9;6.9。
【解答】解:(1)由本实验目的和原理(P=UI=)知,实验中还需要用到的两个器材是电流表、电压表;
(2)电压表与灯泡并联,电流表串联在电路中,如下图所示:
(3)为保护电路,由图甲所示电路图可知,闭合开关前,滑片要置于A端;
(4)灯泡的额定电压为“2.5V”,U2=(2.5V)2=6.25V2,由图乙得出灯泡的额定功率为0.9W,
灯泡正常发光时的电阻为:R=≈6.9Ω。
故答案为:(1)电流表;电压表;(2)见解答图;(3)A;(4)0.9;6.9。
13.(2023•镇江)在测量小灯泡额定功率的实验中,小兵连接的电路如图1所示。图2中图线a是V与A示数间的关系图线,图线b是一只定值电阻R0的U﹣I图线。电源电压U恒为3V,小灯泡L的额定电压为2.5V。则:
(1)L的额定功率为 0.625 W。
(2)图线a对应的过程中,R的调节范围为 25~2 Ω。
(3)若将R替换成R0,则L工作时的阻值为 6 Ω。
(4)若将R替换成与L相同的小灯泡,则根据图线可求得电路消耗的总功率约为 0.6 W。
【答案】(1)0.625;(2)25~2;(3)6;(4)0.6。
【解答】解:(1)由图1可知,灯泡和滑动变阻器串联,电压表并联在滑动变阻器两端,电流表串联电路中的电流;由图2可知,图线a是滑动变阻器的电压与电流关系图线;当灯泡两端电压为2.5V时,根据串联电路电压规律,滑动变阻器两端电压为3V﹣2.5V=0.5V,由图2可知,此时电路中的电流为0.25A,根据串联电路电流特点可知,灯泡额定电流为0.25A,则灯泡额定功率为:
PL=ULIL=2.5V×0.25A=0.625W;
(2)由图2可知,当滑动变阻器两端电压为2.5V时,通过滑动变阻器的电流为0.1A,此时滑动变阻器的阻值为:
R滑1===25Ω,
同理,当滑动变阻器两端电压为0.5V时,通过滑动变阻器的电流为0.25A,此时滑动变阻器的阻值为:
R滑2===2Ω,
故图线a对应的过程中,R的调节范围为25~2Ω;
(3)根据串联电路特点,由图2中图线a可知,当滑动变阻器两端电压为2.5V时,灯泡两端的电压为3V﹣2.5V=0.5V,通过的电流为0.10A,记为A点,
当滑动变阻器两端电压为1.5V时,灯泡两端的电压为3V﹣1.5V=1.5V,通过的电流为0.2A,记为B点;
当滑动变阻器两端电压为0.5V时,灯泡两端的电压为3V﹣0.5V=2.5V,通过的电流为0.25A,记为C点,通过A、B、C三点在图2中画出灯泡的I﹣U图线,如下图所示:
,
若将R替换成R0,由灯泡的I﹣U图线可知,当电流为0.125A时,灯泡两端电压为0.75V,R0两端电压为2.25V,灯泡与R0两端电压之和等于电源电压,则L工作时的阻值为:
R===6Ω;
(4)若将R替换成与L相同的小灯泡,根据串联分压原理可知,此时每个灯泡两端为1.5V,由图2中灯泡I﹣U图线可知,此时电路中的电流约为0.2A,则电路消耗的总功率约为:
P'=UI''=3V×0.2A=0.6W。
故答案为:(1)0.625;(2)25~2;(3)6;(4)0.6。
14.(2023•哈尔滨)小明用如图甲所示器材做“测量小灯泡电功率”的实验,电源电压约为4.5V且恒定不变,小灯泡上标有“3.8V”的字样,电压表只有0~3V量程可用。
(1)连接电路时开关需要 断开 。
(2)图甲的电路还差最后一根导线,请你用笔画线代替导线,将实物电路连接完整,连好就通电实验。
(3)接下来小明为准确测出小灯泡的额定功率,实验步骤如下:
①调节滑动变阻器滑片,使电压表的示数为3V,然后断开开关,将电压表并联在滑动变阻器两端。
②保持滑片位置不动,再次闭合开关后,观察电压表并继续移动滑片,直至电压表示数 减小0.8V ,读出此时电流表示数如图乙所示,此时电流为 0.3 A。
③小灯泡额定功率为 1.14 W。
【答案】(1)断开;(2)见解答图;(3)②减小0.8V;0.3;③1.14。
【解答】解:(1)为保证器材安全,连接电路时开关需要断开;
(2)连好就通电实验,则连入时应使滑动变阻器位于最大处,应连接右下接线柱,如图所示:
(3)②小灯泡的额定电压为3.8V,第①步操作已经使小灯泡的电压到达3V,滑动变阻器与小灯泡串联,移动滑动变阻器滑片时,滑动变阻器减小的电压值等于小灯泡增加的电压值,故观察电压表并继续移动滑片,直至电压表示数减小0.8V,此时小灯泡两端的电压增加0.8V,达到额定电压3.8V;
电流表选择的时0~0.6A的量程,故此时的读数为0.3A;
③小灯泡额定功率:P=UI=3.8V×0.3A=1.14W。
故答案为:(1)断开;(2)见解答图;(3)②减小0.8V;0.3;③1.14。
15.(2023•湘潭)利用图1所示的电路测量小灯泡的电功率,小灯泡的额定电压为2.5V。
(1)用笔画线代替导线,将图1中所示的器材连接成完整电路。
(2)连接电路时开关应处于 断开 (选填“断开”或“闭合”)状态,正确连接后,应将滑片P由最大电阻处缓慢向 A 端移动(选填“A”或“B”),使灯逐渐变亮。
(3)某次实验时,电流表的示数如图2所示,则通过灯L的电流为 0.2 A;移动滑片P,记下多组电压和电流值,绘制成图3所示的图像,根据图像的信息,小灯泡的额定电功率为 0.625 W。
(4)实验时,由于操作失误,在未断开开关的情况下,直接将亮着的小灯泡从灯座上取出,电压表的示数 变大 (选填“变大”、“变小”或“不变”)。
(5)在没有电流表的情况下,用如图4所示的实验电路,也可以测出小灯泡的额定功率。已知小灯泡的额定电压为U额,定值电阻的阻值为R,实验步骤如下:
①只闭合开关S、S1,调节滑片,使电压表示数为U额;
②保持滑片位置不变,只闭合开关S、S2,此时电压表的示数为U;
可知小灯泡的额定功率P额= (用U额、U和R表示);若已知电源电压为U0,此时滑动变阻器接入电路的阻值Rx= (用U0、U额、U和R表示)。
【答案】(1)见解答图;(2)断开;A;(3)0.2;0.625;(4)变大;(5);。
【解答】解:(1)连接电路时,电压表与灯泡并联,且电流从电压表的正接线柱流入,根据额定电压2.5V,确定选择小量程,完整电路如图所示:
。
(2)为保护电路,连接电路时,开关应处于断开状态;滑动变阻器开始处于最大阻值处,即在图中的B端,正确连接后,要使灯变亮,应减小滑动变阻器连入电路的电阻,应将滑片向A端移动;
(3)由图2知,电流表选择的量程为0﹣0.6A,分度值为0.02A,指针位于0.2A位置,故电流表示数为0.2A;
由图3知,当小灯泡两端电压为其额定电压2.5V时,通过灯泡的电流为0.25A,
故小灯泡的额定电功率P=UI=2.5V×0.25A=0.625W;
(4)电路为灯泡与滑动变阻器串联,正常工作时电压表测量灯泡两端电压,灯泡两端电压小于电源电压;在未断开开关的情况下,直接将亮着的小灯泡从灯座上取出,小灯泡处发生断路,电压表测量电源电压,故电压表示数变大;
(5)①只闭合开关S、S1,灯泡、定值电阻和滑动变阻器串联,电压表测量灯泡两端电压,调节滑片,使电压表示数为U额,此时灯泡正常发光;
②保持滑片位置不变,只闭合开关S、S2,电路仍为灯泡、定值电阻和滑动变阻器串联,电路电流不变,电压表测量灯泡和定值电阻两端的总电压,此时电压表的示数为U,则定值电阻两端电压为U﹣U额,电路电流为I额=;
故可知小灯泡的额定功率P额=U额I额=(用U额、U和R表示);若已知电源电压为U0,则滑动变阻器两端的电压为U0﹣U,此时滑动变阻器接入电路的阻值Rx==(用U0、U额、U和R表示)。
故答案为:(1)见解答图;(2)断开;A;(3)0.2;0.625;(4)变大;(5);。
16.(2023•徐州)如图甲所示,小明在做“比较两个灯泡的亮暗”的实验时,将A、B两个阻值不等的白炽灯泡,分别串联和并联在电路中。
(1)将两个灯泡串联在电路中,目的是控制电路中的 电流 不变,比较灯泡的亮暗与 电压 的关系。
(2)闭合开关前,应将滑动变阻器的滑片P置于 右 端。
(3)串联时,灯泡B两端的电压如图乙所示,为 1.2 V。
(4)将两个灯泡并联在电路中时,小明在表格中记录的电流值有错误,请你帮他指出来: 流过灯泡A的电流应小于流过灯泡B的电流 。
【答案】(1)电流;电压;(2)右;(3)1.2;(4)流过灯泡A的电流应小于流过灯泡B的电流。
【解答】解:(1)将两个灯泡串联在电路中,由串联电路电流处处相等可知,目的是控制电路中的电流不变,比较灯泡的亮暗与电压的关系;
(2)闭合开关前,应将滑动变阻器的滑片P置于右端,使滑动变阻器接入电路的电阻最大;
(3)由图可知,电压表的量程是0~3V,分度值为0.1V,此时的示数为1.2V;
(4)由I=可得R=,两灯串联时,电流相同,灯泡A两端的电压大于灯泡B两端的电压,说明灯泡A的电阻大于灯泡B的电阻;
两灯并联时,电压相等,由I=可知,流过灯泡A的电流应小于流过灯泡B的电流。
故答案为:(1)电流;电压;(2)右;(3)1.2;(4)流过灯泡A的电流应小于流过灯泡B的电流。
17.(2023•通辽)小华利用如图甲所示的电路来测量小灯泡的电功率。已知电源电压3V且保持不变,小灯泡额定电压为2.5V。
(1)请在图甲中用笔画线代替导线,将实物图连接完整(要求:滑片P向右端移动时,灯变亮)。
(2)闭合开关后,小华发现小灯泡不发光,电流表示数几乎为零,电压表示数接近3V,则电路故障可能是 小灯泡断路 。
(3)排除电路故障后,重新开始实验,小华从滑动变阻器连入电路阻值最大时开始记录数据,得到小灯泡I﹣U图象如图乙所示,则小灯泡的额定功率为 0.75 W。
(4)测出小灯泡的额定功率后,小华又把灯泡两端的电压调为其额定电压的一半,发现测得的实际功率不等于其额定功率的,此时它的实际功率 大于 P额(选填“大于”或“小于”),原因是 灯的电阻随温度的降低而减小 。
(5)实验中,有甲“15Ω 2A”、乙“25Ω 2A”、丙“30Ω 2A”三种规格的滑动变阻器供选择,小华在该实验中选用的是 乙 (选填“甲”、“乙”或“丙”)。
【答案】(1)见解答图;(2)小灯泡断路;(3)0.75;(4)大于;灯的电阻随温度的降低而减小;(5)乙。
【解答】解:(1)滑片向右移动时,灯变亮,说明电流变大,则滑动变阻器的有效电阻变小,故选择滑动变阻器的右下接线柱串联接入电路,电路连接如下图所示:
;
(2)小灯泡不亮、电流表示数几乎为零,说明电路可能断路,电压表示数接近3V,说明电压表与电源连通,则与电压表并联的支路以外的电路是完好的,则与电压表并联的支路断路了,即小灯泡断路;
(3)由图乙可知,当灯泡两端电压为2.5V时,通过灯泡的电流为0.3A,灯泡的额定功率为:P=ULI=2.5V×0.3A=0.75W;
(4)若灯的电阻不变,则当灯泡两端的电压调为额定电压的一半时,根据P=,灯的实际功率为额定功率的四分之一,但当灯泡两端的电压调为额定电压的一半时,灯的温度降低了,此时灯的电阻减小了,根据P=,测得的P实> P额;
(5)当灯泡两端电压最小时,变阻器两端电压最大,变阻器的阻值最大,由图乙知,UL′=0.5V时,I′=0.1A,
根据串联电路电压的规律得滑动变阻器两端的电压为:
U滑=U﹣UL′=3V﹣0.5V=2.5V;
由欧姆定律,则滑动变阻器的最大阻值:
R滑===25Ω,
所以小华实验中选用的滑动变阻器是乙。
故答案为:(1)见解答图;(2)小灯泡断路;(3)0.75;(4)大于;灯的电阻随温度的降低而减小;(5)乙。
18.(2023•朝阳)小红想测量标有“2.5V”字样小灯泡的电功率,从实验室找来了电源、电压表、电流表、滑动变阻器、开关和导线若干,进行了如下实验。
(1)用笔画线代替导线,将图甲电路连接完整。
(2)检查无误后,闭合开关,发现电流表无示数,小灯泡不亮,电压表示数接近电源电压。造成这一故障的原因可能是小灯泡 断路 。
(3)排除电路故障后,闭合开关,移动滑片,当小灯泡正常发光时,电流表示数如图乙所示,则小灯泡的额定功率为 0.75 W;接下来她又测量了几组对应的电压值和电流值,并绘制了小灯泡的I﹣U图象,如图丙所示。
(4)小红认为,利用图甲的装置也可以探究电流与电压的关系。小明认为小红的观点不合理,理由是 灯丝电阻随温度的变化而变化 。
(5)小红还想测出另一个额定电压为U额的小灯泡正常发光时的电阻,在保证电路安全的前提下,设计了如图丁所示的电路(电源电压恒定大于U额且未知,滑动变阻器R最大阻值未知,定值电阻阻值为R0),请将实验步骤补充完整:
①闭合S、S2,断开S1,移动滑片P,使电压表示数为 U额 ;
②闭合S、S1,断开S2,保持滑片P位置不变,读出电压表的示数为U1;
③闭合S、S1,断开S2, 滑片移动到最左端 ,读出电压表的示数为U2;
④小灯泡正常发光时的电阻RL= (用U1、U2、U额、R0表示)。
【答案】(1)见解析;(2)断路;(3)0.75;(4)灯丝电阻随温度的变化而变化;(5)U额;滑片移动到最左端;。
【解答】解:(1)测量标有“2.5V”字样小灯泡的电功率时,电压表与小灯泡并联接入电路中,如下所示:
(2)电流表无示数,灯泡不亮,说明电路是断路,电压表示数接近电源电压,说明与电压表并联部分以外的电路是通路,故造成这一现象的原因可能是小灯泡断路;
(3)图中电流表选用小量程,分度值为0.02A,示数为0.3A,则小灯泡的额定功率是:P=UI=2.5V×0.3A=0.75W;
(4)探究电流与电压的关系时,需要控制与电压表并联的电阻的阻值不变,根据图丙可知,小灯泡灯丝的电阻是变化的,所以不能完成实验探究;
(5)①闭合S、S2,断开S1,移动滑片P,使电压表示数为U额,此时灯泡正常发光;
②闭合S、S1,断开S2,保持滑片P位置不变,读出电压表的示数为U1,根据欧姆定律可知,此时电路中的电流为:I=;
③闭合S、S1,断开S2,滑片移动到最左端,此时电压表测量的是电源电压,读出电压表的示数为U2,则电源电压为U2;
④②中滑动变阻器两端的电压为:U滑=U2﹣U1;则滑动变阻器接入电路中的阻值为:R滑U'===R0;
①中滑动变阻器两端的电压为:U'滑=U2﹣U额;此时电路中的电流为:I'=;
则小灯泡正常发光时的电阻RL===。
故答案为:(1)见解析;(2)断路;(3)0.75;(4)灯丝电阻随温度的变化而变化;(5)U额;滑片移动到最左端;。
19.(2023•泰安)物理实验小组连接了如图甲所示的电路,做“测量小灯泡的电功率”实验。可供选择的器材有:电源(可选电压为4.5V、6V),规格为“20Ω 2A”的滑动变阻器一个,小灯泡(额定电压为2.5V,额定功率小于0.75W)一个,电压表、电流表各一个,开关,导线若干。
(1)甲图连接的电路有一处错误,请把接错的那根导线找出来打“×”,用笔画线代替导线画出正确的连接(只改接一根导线)。
(2)正确连接电路后,当变阻器的滑片P在中点时小灯泡正常发光。该实验所用的电压为 4.5 V,小灯泡的额定功率为 0.5 W。
(3)变阻器的滑片P移至某处时,电流表示数为0.18A,电压表示数如图乙所示为 1.8 V,此时小灯泡的电阻为 10 Ω。
(4)该实验小组的同学又设计了如图丙所示的电路,利用阻值为R0的定值电阻和电压表V1、V2等器材,测量额定电压为U额的小灯泡L的额定功率,经检查无误后进行实验。请你帮助他们将实验过程补充完整;
①闭合开关,移动滑动变阻器的滑片P,使电压表 V1 (选填“V1”或“V2”)的示数为U额,同时读出另一个电压表的示数,记为U;
②用已知物理量和测量量的符号表示出小灯泡额定功率P额= U额• 。
【答案】(1)见解答图;(2)4.5;0.5;(3)1.8;10;(4)①V1;②U额•。
【解答】解:(1)原电路图中,灯泡没有接入电路,电压表串联在电路中是错误的,在测量小灯泡的电功率实验中,灯泡、滑动变阻器和电流表串联,电压表并联在灯泡两端,如下图所示:
;
(2)已知小灯泡额定电压为2.5V,额定功率小于0.75W,由P=UI可知,小灯泡额定电流小于I'===0.3A;
假设灯泡额定电流为0.3A,当变阻器的滑片P在中点时小灯泡正常发光,此时电源电压为U'=UL+I'R滑=2.5V+0.3A×10Ω=5.5V,
因可选电源电压为4.5V和6V,故该实验所用的电压为U源=4.5V;
当变阻器的滑片P在中点时小灯泡正常发光,此时滑动变阻器两端电压为U滑=U源﹣UL=4.5V﹣2.5V=2V,
根据串联电路电流特点,小灯泡额定电流为IL=I滑===0.2A,
则小灯泡额定功率为:
PL=ULIL=2.5V×0.2A=0.5W;
(3)由图甲可知,电压表选用小量程;变阻器的滑片P移至某处时,电流表示数为0.18A,电压表示数如图乙所示,电压表分度值0.1V,其示数为1.8V,则此时小灯泡的电阻为:
R===10Ω;
(4)实验步骤:
①闭合开关,移动滑动变阻器的滑片P,使电压表V1的示数为U额,同时读出另一个电压表的示数,记为U;
②由图丙可知,灯泡、R0和滑动变阻器串联,电压表V1测灯泡两端电压,电压表V2测灯泡和R0两端电压,移动滑动变阻器的滑片P,使电压表V1的示数为U额,此时灯泡正常发光;
根据串联电路电压规律,R0两端电压为U0=U﹣U额,
根据串联电路电流特点,灯泡额定电流为I额=I0==,
则小灯泡额定功率为:
P额=U额I额=U额•。
故答案为:(1)见解答图;(2)4.5;0.5;(3)1.8;10;(4)①V1;②U额•。
20.(2022•深圳)小明需要测量小灯泡的额定功率,灯泡铭牌是3.8V,1.15W。
(1)小明连接电路后,发现灯泡不亮,下列哪种方法可以一次性解决多项问题? C 。
A、检查电源
B、检查导线连接
C、检查电流表和电压表的示数
D、调节滑动变阻器观察灯泡亮度
(2)实验过程中,小明发现小灯泡较暗,如果要让小灯泡正常发光,他应将滑动变阻器向 左 (左/右)滑动。
(3)如图乙所示,当电压表示数为4.5V时,电流表示数为 0.44 A。
(4)从表格可以求出,当灯泡正常发光时电阻为 9.5 Ω。
(5)通过计算,判断出这只小灯泡铭牌上的参数 不合格 (合格/不合格);在这个实验中,可能会观察到小灯泡出现的现象是 小灯泡烧坏 (一点即可)。
【答案】见试题解答内容
【解答】解:(1)AB、检查电源、检查导线连接,无法判定电路故障的具体原因,故AB错误;
C、检查电流表和电压表的示数,根据电流表、电压表的示数可以判定电路故障是短路或断路;若电流表和电压表都无示数,则可能是电流中除小灯泡以外的某处发生断路;若电流表无示数,电压表有示数,则可能是小灯泡断路;若电流表有示数、电压表无示数,则小灯泡短路,所以检查电流表和电压表的示数可以确定电路故障,故C正确;
D、调节滑动变阻器观察灯泡亮度,若灯泡仍然不亮,则有可能是灯泡短路或断路,或者其它地方发生断路,不能确定多项问题,故D错误;
(2)实验过程中,小明发现小灯泡较暗,说明灯泡两端的电压过低,如果要让小灯泡正常发光,需要增大灯泡两端的电压,根据串联电路的电压规律可知,需要减小滑动变阻器两端的电压,根据串联电路的分压规律可知,需要减小滑动变阻器接入电路的电阻,故他应将滑动变阻器向左移动;
(3)由图可知,电流表选用的是小量程,分度值为0.02A,示数为0.44A;
(4)灯泡正常发光时的电阻为:R===9.5Ω;
(5)灯泡的额定功率为:P=UI=3.8V×0.4A=1.52W,不等于1.15W,所以这只小灯泡铭牌上的参数不合格;
在这个实验中,当灯泡两端的电压为4.5V时,电压高于额定电压,小灯泡容易被烧坏。
故答案为:(1)C;(2)左;(3)0.44;(4)9.5;(5)不合格;小灯泡烧坏。
21.(2022•盐城)小聪做“测量小灯泡电功率”实验,灯泡上标有“2.5V”字样。
(1)用笔画线代替导线将甲图连接完整,要求:当滑片P向右滑动时,灯泡变亮。
(2)电路连接正确且无故障,闭合开关,两电表示数如图乙所示,电压表的示数为 2.7 V,造成此现象的原因是 滑动变阻器接入阻值较小 。
(3)调整后继续实验,数据如下:
小灯泡的额定功率为 0.8 W。
(4)根据实验数据在图丙中画出灯泡的电流与电压的关系图像,由图像可知,当灯泡两端电压为2.2V时,通过灯泡的电流约为 0.31 A。
(5)小华小组在做此实验的过程中,正确连接电路,无论怎样调节滑动变阻器滑片都不能使小灯泡正常发光,请对这一现象产生的原因提出合理的猜想 电源电压太小或滑动变阻器最大阻值太小 。
【答案】(1)见解答图;(2)2.7;滑动变阻器接入阻值较小;(3)0.8;(4)见解答图;0.31;(5)电源电压太小或滑动变阻器最大阻值太小。
【解答】解:(1)当滑片P向右滑动时,灯泡变亮,说明电路中电流变大,电阻变小,故变阻器应选右下接线柱与电源串联在电路中,如下图所示:
;
(2)闭合开关,两电表示数如图乙所示,电压表选用小量程,分度值0.1V,其示数为2.7V;电流表和电压表示数偏大,造成此现象的原因是滑动变阻器接入阻值较小;
(3)由表中数据可知,当灯泡两端电压为2.5V时,通过灯泡的电流为0.32A,小灯泡额定功率为:P=UI=2.5V×0.32A=0.8W;
(4)根据表格数据描点画出图像,如下图所示:
;
由图像分析可知,当灯泡两端电压为2.2V时,通过灯泡的电流约为0.31A;
(5)无论怎样调节滑动变阻器滑片都不能使小灯泡正常发光,可能是电源电压太小,使得小灯泡两端电压始终小于2.5V,或者滑动变阻器最大阻值太小,使得小灯泡两端电压始终大于2.5V。
故答案为:(1)见解答图;(2)2.7;滑动变阻器接入阻值较小;(3)0.8;(4)见解答图;0.31;(5)电源电压太小或滑动变阻器最大阻值太小。
22.(2023•自贡)小周利用如图甲所示电路,测量标有“2.5V”字样的灯泡L正常发光时的电阻和电功率。请按要求完成下列问题:
(1)请用笔画线代替导线,将图甲所示的实物图连接完整;
(2)连接电路后,闭合开关S,发现灯泡不亮,电压表有示数且接近电源电压,电流表示数为零,产生这种现象的原因可能是: 小灯泡断路 ;
(3)排除故障后进行实验,闭合开关S,发现电压表的示数为0.5V,为使灯泡L两端电压达到额定电压,应向 A 端(选填“A”或“B”)移动滑动变阻器的滑片P,直到观察到电压表示数为2.5V。此时,电流表示数如图乙所示,电流表示数为 0.5 A,则灯泡L正常发光时的电阻为 5 Ω,电功率为 1.25 W。
【答案】(1)见解答图;(2)小灯泡断路;(3)A;0.5;5;1.25。
【解答】解:(1)滑动变阻器按“一上一下”的原则串联在电路中,如图所示:
;
(2)灯泡不亮,电流表无示数,说明电路可能断路;电压表示数接近电源电压,说明电压表与电源连通,则与电压表并联的电路以外的电路是完好的,与电压表并联的小灯泡断路了;
(3)灯在额定电压下正常发光,灯泡的实际电压0.5V小于灯泡的额定电压2.5V,应增大灯泡两端的电压,根据串联电路电压的规律,应减小滑动变阻器两端的电压,由分压原理可知,应减小滑动变阻器连入电路中的电阻大小,故滑片向A移动,直到电压表示数为灯泡的额定电压2.5V;
图乙中电流表选用小量程,分度值为0.02A,示数为0.5A,由欧姆定律可知,灯泡L正常发光时的电阻值:R===5Ω。
电功率为:P=UI=2.5V×0.5A=1.25W。
故答案为:(1)见解答图;(2)小灯泡断路;(3)A;0.5;5;1.25。
23.(2023•丹东)在“测量小灯泡的额定功率”实验中,小潘选用的小灯泡L的额定电压为2.5V。
(1)小潘设计了如图甲所示的电路图,连接好电路后,闭合开关S,发现电流表的指针向左偏转,如图乙所示,其原因是 电流表正、负接线柱接反了 。
(2)排除故障后,闭合开关S,移动滑动变阻器R的滑片P到某一位置时,电压表示数如图丙所示,为 1.8 V,要测量小灯泡L的额定功率,滑片P应向 左 (选填“左”或“右”)移动,使电压表示数为2.5V,此时电流表示数为0.24A,则小灯泡L的额定功率为 0.6 W。
(3)实验结束后,小潘认为没有电流表也能测出小灯泡的额定功率。于是他找来了另一个电源(电压恒为8V)、一个额定电压为6V的小灯泡L1和一个阻值为20Ω的定值电阻R0等器材,设计了如图丁所示的电路,并完成了实验。实验过程如下:
①断开开关S1,闭合开关S、S2,移动滑动变阻器R的滑片P,使电压表的示数为 2 V,小灯泡L1正常发光;
②断开开关S2,闭合开关S、S1,保持滑动变阻器R的滑片P位置不变,读出电压表的示数为1.6V;
③小灯泡L1的额定功率为 2.4 W。
【答案】(1)电流表正、负接线柱接反了;(2)1.8;左;0.6;(3)①2;③2.4。
【解答】解:(1)乙中电流表指针反偏,说明电流表正、负接线柱接反了;
(2)由乙图可知,电压表所选量程为0~3V,分度值为0.1V,读出其示数为1.8V;示数小于灯的额定电压2.5V,应增大灯的电压,根据串联电路电压的规律,应减小变阻器的电压,由分压原理,应减小变阻器连入电路中的电阻大小,故滑片向左移动,直到电压表示数为额定电压;灯泡的额定功率:P额=U额I额=2.5V×0.24A=0.6W;
(3)①断开开关S1,闭合开关S、S2,滑动变阻器与小灯泡L1串联,电压表测滑动变阻器的电压,根据串联分压原理,移动滑动变阻器R的滑片P,使电压表的示数为:U=U电源﹣UL=8V﹣6V=2V,小灯泡L1正常发光;
②断开开关S2,闭合开关S、S1,滑动变阻器与R0串联,电压表测滑动变阻器的电压;保持滑动变阻器R的滑片P位置不变,读出电压表的示数为1.6V;根据串联分压原理得,,则滑动变阻器的电阻为:=5Ω,
③在①中,电路电流为:I==0.4A;
小灯泡L1的额定功率为:P额=ULI=6V×0.4A=2.4W。
故答案为:(1)电流表正、负接线柱接反了;(2)1.8;左;0.6;(3)①2;③2.4。
24.(2023•大庆)现有L1、L2、L3三只额定电压U额均为2.5V,电阻值不同的小灯泡。某研究小组分别利用甲、乙、丙三种电路图测量三只小灯泡的额定功率。
(1)图甲电路中,实验操作如下:
①闭合开关S,调节滑动变阻器的滑片,使电压表的示数为U额;
②图丁是图甲电流表的表盘,此时示数为 0.3 A;
③小灯泡L1的额定功率为P额1= 0.75 W。
(2)图乙电路中,定值电阻的阻值为R0=12.5Ω,实验操作如下:
①闭合开关S,调节滑动变阻器的滑片,使电压表的示数为U额;
②读出电流表的示数为I=0.60A,计算出通过R0的电流为 0.2 A;
③小灯泡L2的额定功率为P额2= 1 W。
(3)图丙电路中,电源电压未知但恒定不变,R1和R2为滑动变阻器,R2的最大阻值为10Ω,实验操作如下:
①保持开关S2断开,同时闭合开关S和S1,调节R2的滑片,使电压表的示数为U额;
②断开开关S1,同时闭合开关S和S2,保持 R2 (填“R1”或“R2”)的滑片位置不变,调节 R1 (填“R1”或“R2”)的滑片,使电压表示数仍为U额;
③仅将R2的滑片P调至最左端,记下电压表的示数U1=3.00V,再仅将R2的滑片P调至最右端,记下电压表的示数U2=1.00V,则小灯泡L3的额定功率P额3= 1.25 W。
(4)通过图甲和图乙实验,可以得到小灯泡L1和L2在额定电压工作时电阻之比为 4:3 。
【答案】(1)②0.3;③0.75;(2)②0.2;③1;(3)②R2;R1;③1.25;(4)4:3。
【解答】解:(1)图甲知电压表测量小灯泡两端的电压,电流表测量通过小灯泡的电流,由图丁知当小灯泡正常发光时通过小灯泡的电流为I1=0.3A,
小灯泡L1的额定功率为:
P额1=U额I1=2.5V×0.3A=0.75W;
(2)由图乙知,定值电阻与小灯泡并联,再和滑动变阻器串联,电流表测量干路的电流,电压表测量小灯泡和定值电阻两端的电压,由并联电路电压的规律知当小灯泡正常发光时,定值电阻两端的电压等于小灯泡两端的电压,
则通过R0的电流为:
I0===0.2A,
由并联电路电流的规律知通过小灯泡的额定电流为:
I2=I﹣I0=0.6A﹣0.2A=0.4A,
小灯泡L2的额定功率为:
P额2=U额I2=2.5V×0.4A=1W;
(3)①保持开关S2断开,同时闭合开关S和S1,调节R2的滑片,使电压表的示数为U额;
②断开开关S1,同时闭合开关S和S2,保持R2的滑片位置不变,通过调节滑动变阻器R1,使R1两端电压为小灯泡的额定电压U额;
③根据等效替代法,此时R1=RL;
将R2的滑片P调至最左端,记下电压表的示数为U1=3.00V;再将R2的滑片P调至最右端,记下电压表的示数为U2=1.00V,
将R2的滑片P调至最左端,R2连入电路中的电阻为0,电压表的示数为U1=3.00V即为电源电压;再将R2的滑片P调至最右端,此时两变阻器串联,电压表的示数为U2,即为R1的电压为U2=1.00V,根据串联电路电压的规律和欧姆定律有:
=,
解得,R1=•R2=×10Ω=5Ω,
小灯泡额定功率的表达式:
P额3====1.25W;
(4)小灯泡L1和L2在额定电压工作时电阻之比为:
====4:3。
故答案为:(1)②0.3;③0.75;(2)②0.2;③1;(3)②R2;R1;③1.25;(4)4:3。
25.(2023•重庆)在“测量小灯泡的电功率”实验中,小华准备了以下器材:电源、标有“2.5V”的小灯泡、电流表、电压表、滑动变阻器、开关、导线若干。请完成下列问题:
(1)如图甲,请用笔画线代替导线,正确连接电路。
(2)在开关S闭合前,应将滑片P移到 B 端(选填“A”或“B”)。
(3)闭合开关S,发现灯泡不亮,电流表有示数,电压表无示数,该电路故障可能是小灯泡 短路 。
(4)排除故障后,闭合开关S,移动滑片P,同时眼睛要观察 电压 表的示数,直到示数为 2.5 V时,小灯泡正常发光,记录电压表和电流表示数。
(5)继续移动滑片P,让电压表示数低于2.5V,某时刻电流表示数如图乙为 0.2 A,观察灯泡亮度并记录电表示数;继续缓慢移动滑片P,让电压表示数高出2.5V少许,观察灯泡亮度并记录电表示数。小华根据所有实验数据作出了小灯泡的U﹣I图象,如图丙,则小灯泡额定功率为 0.75 W。
(6)根据小灯泡U﹣I图象和亮度变化,还可以发现 小灯泡的U﹣I图象是曲线而不是过原点的直线及小灯泡亮度有所变暗是因为小灯泡的电阻随温度的升高而增大 。
【答案】(1)见解答图;(2)B;(3)短路;(4)电压;2.5;(5)0.2;0.75;(6)小灯泡的U﹣I图象是曲线而不是过原点的直线是因为小灯泡的电阻随温度的升高而增大。
【解答】解:(1)“测量小灯泡的电功率”实验的要求是串联电路,从电源正极出发,依次连接开关,滑动变阻器,电流表,灯泡回到电源负极,再将电压表并接在灯泡两端,注意灯泡的额定电压为2.5V,选择电压表的量程为0~3V,与小灯泡并联接入电路即可,连接电路如图所示:
(2)为了保护电路,开关闭合前,滑动变阻器的滑片要滑到阻值最大处,故将滑片移至B端。
(3)闭合开关,电流表有示数,电路为通路,灯泡不亮,电压表没有示数,说明电压表所测的电路短路,即灯泡短路;
(4)为了测量小灯泡的额定功率,要将灯泡电压调到与额定电压相等,所以向左移动滑片P的同时,眼睛应观察电压表,直到示数为2.5V,再确定电流表的示数;
(5)电流表的量程为0.6A,分度值为0.02A,由图知某时刻电流表示数是0.2A,
根据小华对所有实验数据作出的小灯泡的U﹣I图象,可知:当电压为2.5V时,对应的电流为0.3A,
该灯泡的额定功率P=UI=2.5V×0.3A=0.75W;
(6)小灯泡的U﹣I图象是曲线而不是过原点的直线是因为小灯泡的电阻随温度的升高而增大。
故答案为:(1)如上图所示;(2)B;(3)短路;(4)电压;2.5;(5)0.2;0.75;(6)小灯泡的U﹣I图象是曲线而不是过原点的直线是因为小灯泡的电阻随温度的升高而增大。
26.(2022•无锡)用图甲所示的电路测量小灯泡的功率,器材有:电源、开关、电流表、电压表、滑动变阻器(20Ω 1.5A)、额定电压为2.5V的小灯泡各一个,导线若干。
(1)闭合开关前,需要检查电流表、电压表的指针是否 指在“0”刻度线 ,并将滑动变阻器的滑片P移至 B (选填“A”或“B”)端。
(2)接通电源,闭合开关后,无论怎样移动滑片P,小灯泡均不发光,电流表指针不偏转,电压表指针有明显偏转,说明电压表与电源之间的电路连接是 串联 。若电路中只有一处故障,则可能是 小灯泡断路 。
(3)排除故障后,重新开始实验,电源电压保持不变,闭合开关,电压表示数为0.5V,电流表示数为0.12A;移动滑片P,当电压表示数为2.5V时,小灯泡正常发光,电流表示数如图乙所示,为 0.3 A,则小灯泡的额定功率为 0.75 W,此时滑动变阻器消耗的功率为 0.12 W。
【答案】见试题解答内容
【解答】解:(1)闭合开关前,需要将电表调零,即检查电流表、电压表的指针是否指在“0”刻度线上;滑动变阻器滑片置于阻值最大处的B端;
(2)接通电源,闭合开关后,无论怎样移动滑片P,小灯泡均不发光,电流表指针不偏转,说明电路存在断路故障,而电压表有示数,则电压表与电源两极连通,说明肯定是小灯泡断路,此时电压表和电源串联;
(3)电流表量程0~0.6A,分度值0.1A,故读数为0.3A;小灯泡额定功率P额=U额I额=2.5V×0.3A=0.75W;
闭合开关,电压表示数为0.5V,电流表示数为0.12A,电源电压U=U1+UP=0.5V+0.12A×20Ω=2.9V;
移动滑片P,当电压表示数为2.5V时,滑动变阻器两端电压U′=U﹣UL=2.9V﹣2.5V=0.4V;
滑动变阻器的功率P'=U′I=0.4V×0.3A=0.12W。
故答案为:(1)指在“0”刻度线上;B;(2)串联;小灯泡断路;(3)0.3;0.75;0.12。
27.(2022•常州)实验室有三种小灯L红、L绿、L蓝,通电时分别发出红、绿、蓝光,已知三种小灯通电时发光颜色不同,其他电学特征完全一致,小灯标有“额定电压2.5V”。
(一)小组同学测量任一小灯L0的额定功率。
(1)请在图甲中完成电路连接,要求:开关S闭合前,滑动变阻器的滑片P置于A端。
(2)调节滑动变阻器展开测量,实验数据如表格所示,第⑤次实验操作时,电流表的示数如图乙所示为 0.3 A,则L0的额定功率为 0.75 W。
(3)由表格数据可知,小灯L0的电阻具有的特点是: 小灯泡的电阻随两端的电压增大而减小 。
(4)继续调小滑动变阻器接入电路的电阻,L0发出强光之后很快熄灭,之后观察发现电流表无示数、电压表有示数,故障原因是L0发生 断路 。
(二)小明利用多个小灯串联得到小彩灯,将其接在电压恒为24V的电源两端,则至少应将 10 个小灯L0串联,小明打算在夜间用小彩灯为绿色植物幼苗提供照明、促进其生长,则组成小彩灯的小灯中不宜出现 L绿 (L红/L绿/L蓝)。
(三)有科普读物写道:“红、绿、蓝三种色光按不同比例混合,能得到任何一种其他颜色的视觉效果”。
(1)小华对此展开实验验证,请在图丙中完成电路连接,要求:顺时针转动电位器(旋钮式变阻器)的滑片,灯变亮;逆时针转动滑片,灯变暗。
小华利用如图丙所示的电路验证了科普读物结论的正确性。
(2)小华还发现:同等强度的红、绿、蓝光混合在一起,能得到近似白光的视觉效果。由此小华设计了通电后能发出近似白光的灯泡,请在图丁中完成该灯泡内部的电路连接,该灯泡的额定电压为 7.5(或2.5) V,额定功率为 2.25 W。
【答案】(一)(1)见解答过程;(2)0.3;0.75;(3)小灯泡的电阻随两端的电压增大而减小;(4)断路;
(二)10;L绿;
(三)(1)见解答过程;(2)7.5(或2.5);2.25。
【解答】解:(一)(1)小灯泡的额定电压为2.5V,所以电压表选用小量程与灯并联,由图乙可知电流表选用小量程串联在电路中,开关S闭合前,滑动变阻器的滑片P置于A端,所以变阻器应将右下接线柱连入电路,如下图所示:
(2)由图乙可知,电流表选用小量程,分度值为0.02A,示数为0.3A,则小灯泡的额定功率为:P=UI=2.5V×0.3A=0.75W;
(3)由表格数据和R=计算可知,当灯泡两端电压增大时,小灯泡的电阻会随之变小,即小灯泡的电阻随两端的电压增大而减小;
(4)灯泡不亮,电流表无示数,说明某处发生了断路,电压表有示数,说明与电压表并联的灯泡L0出现了断路;
(二)由串联电路的电压特点知,每个灯上的电压之和等于总电压,故需要串联灯泡的个数为n=≈10个(采取进一法);
绿色植物要反射绿光,不易被植物吸收,在夜间用小彩灯为绿色植物幼苗提供照明、促进其生长,则组成小彩灯的小灯中不宜出现绿光;
(三)(1)根据电位器的滑片P顺(逆)时针转动灯变亮(暗),即电流变大(小),故滑片P顺(逆)时针转动时,电阻丝变短(长),且三个电位器分别控制三个灯泡,开关放在干路上作总开关,如下所示:
(2)三个小灯泡可分串联和并联两种方式连接,串联电路如图1,并联电路如图2所示:
若三个小灯泡串联且正常发光,根据串联电路电压规律可知,该灯泡的额定电压为:U串=3×2.5V=7.5V,额定功率为:P串=3×0.75W=2.25W;
若三个小灯泡并联且正常发光,根据并联电路电压规律可知,该灯泡的额定电压为:U并=2.5V,额定功率为:P并=3×0.75W=2.25W。
故答案为:(一)(1)见解答过程;(2)0.3;0.75;(3)小灯泡的电阻随两端的电压增大而减小;(4)断路;
(二)10;L绿;
(三)(1)见解答过程;(2)7.5(或2.5);2.25。
28.(2022•哈尔滨)小明在探究“电功率和电压关系”的实验中:
(1)请用笔画线代替导线连接好图A电路,要求:电压表测量L2两端电压。
(2)连好电路后,闭合开关,发现两灯均不发光,电压表示数接近电源电压,则故障可能是 L2断路 。(写出一种即可)
(3)灯泡工作时,将电能转化为内能和 光能 。
(4)开始实验后,发现两个灯泡的亮度接近,无法比较电功率大小。为了解决这个问题,在提供的器材中,小明选择两个阻值接近的电热丝代替灯泡,又设计了如下三种可行方案:
甲:如图B所示,将电热丝R1和R2分别放入装有等体积水的玻璃瓶内,通电5分钟后,通过温度计示数升高的多少,比较电功率大小;
乙:其他条件不变,仅将甲方案中水换成乙醚;
丙:其他条件不变,仅将甲方案中水换成煤油。
你认为以上哪个方案能最明显地比较出电功率的大小?请说明理由。
【答案】见试题解答内容
【解答】解:(1)电源电压为3V,所以电压表选用0~3V的量程,并联在L2两端,如图所示;
;
(2)灯泡不发光,说明断路,电压表有示数,可能为L2断路;
(3)灯泡工作时,将电能转化为内能和光能;
(4)乙方案,相对甲和丙方案,根据Q=cmΔt=cρVΔt,Q、V相同,乙醚的比热容c和密度ρ最小,Δt最大,两瓶中温度计升高温度的差最大,所以乙方案最明显。
故答案为:(1)如图所示;(2)L2断路;(3)光能;(4)乙方案,相对甲和丙方案,根据Q=cmΔt=cρVΔt,Q、V相同,乙醚的比热容c和密度ρ的乘积最小,Δt最大,两瓶中温度计升高温度的差最大,所以乙方案最明显。故障
现象
故障原因
灯泡不亮
闭合开关,灯泡不亮,电压表、电流表有示数
①滑动变阻器接成定值电阻 ②电源电压太低
闭合开关,灯泡不亮,电压表、电流表无示数
①电源、电流表、开关或滑动变阻器损坏
②接线柱接触不良 ③连接导线断裂
闭合开关,灯泡不亮,电流表几乎无示数,电压表指针明显偏转
①灯泡的灯丝断了或灯座与灯泡接触不良
②电流表和电压表的位置互换了
电表问题
电流表与电压表的指针向没有刻度的方向偏转
电流表和电压表的“﹢”“-”接线柱接反了
电流表与电压表的指针偏转角度很小
①电表的量程都选择过大 ②电源电压过低
电表的指针超过最大刻度
①量程选择过小 ②电路中出现短路
滑动变阻器问题
滑动变阻器的滑片滑动时,电表示数及灯泡的亮度无变化
滑动变阻器连接错误,没有遵循“一上一下”的接线原则,使滑动变阻器接成了定值电阻
无论怎样调节滑动变阻器,电压表示数总小于灯泡的额定电压
电源电压过低
闭合开关瞬间,灯泡发出强光后立即熄灭,电流表指针偏转后又回到零刻度线处,电压表仍有示数
灯泡两端电压过高,滑动变阻器的滑片没有置于阻值最大位置
物理量
实验序号
电压U(伏)
电流I(安)
U/I(伏/安)
1
3.0
0.18
2
2.5
0.26
3
5
实验次数
小灯泡两端的电压U/V
通过小灯泡的电流I/A
小灯泡的亮度
小灯泡的电功率P/W
1
2.2
0.28
比正常发光暗
0.62
2
2.5
正常发光
3
2.8
0.32
比正常发光亮
0.90
实验次数
1
2
3
4
5
电压表示数/V
1.0
1.5
2.0
2.5
3.0
电流表示数/A
0.17
0.24
0.30
☆
0.37
实验序号
电压U/V
电流I/A
灯泡的亮度
电功率P/W
1
0.5
0.20
不亮
0.10
2
1.0
0.24
暗
0.24
3
2.0
0.32
较暗
0.64
4
2.5
正常亮
5
3.0
0.38
很亮
1.14
灯泡
串联
并联
电压/V
亮暗
电流/A
亮暗
A
1.8
较亮
0.6
B
较暗
0.4
电压表示数
电流表示数
3.0V
0.32A
3.8V
0.4A
4.5V
1
2
3
4
5
6
7
电压/V
0.3
0.5
1.0
1.5
2.0
2.5
2.8
电流/A
0.12
0.16
0.21
0.26
0.30
0.32
0.33
实验序号
①
②
③
④
⑤
电压表示数/V
0.5
1
1.5
2
2.5
电流表示数/A
0.02
0.06
0.12
0.2
﹣
物质
比热容c/J•(kg•℃)﹣1
密度ρ/(kg•m﹣3)
导电性
水
4.20×103
1.00×103
不导电
乙醚
2.35×103
0.71×103
不导电
煤油
2.14×103
0.80×103
不导电
相关试卷
这是一份2025年中考物理实验题型突破之真题汇编实验17伏安法测电阻(原卷版+解析),共72页。试卷主要包含了 实验目的、原理、方法, 实验器材, 实验步骤, 实验补充, 常考实验问题,3A等内容,欢迎下载使用。
这是一份2025年中考物理实验题型突破之真题汇编实验15测量滑轮组的机械效率(原卷版+解析),共36页。试卷主要包含了 实验目的、原理、方法, 实验器材, 实验步骤及图像, 实验结论及应用, 实验补充, 常考实验问题,1%)等内容,欢迎下载使用。
这是一份2025年中考物理实验题型突破之真题汇编实验08探究阻力对物体运动的影响(原卷版+解析),共43页。试卷主要包含了 实验目的、原理、方法, 实验器材, 实验步骤, 实验结论及推理, 实验补充,常考实验问题如图,30等内容,欢迎下载使用。