


所属成套资源:人教版(2024)九年级化学上册单元、期中、期末测试卷多份
山西省2024九年级化学上学期期末学情评估试卷(附答案人教版)
展开
这是一份山西省2024九年级化学上学期期末学情评估试卷(附答案人教版),共10页。试卷主要包含了1%),5 g氯酸钠能产生多少克氧气?,A 2,113;45,二氧化碳的性质等内容,欢迎下载使用。
一、选择题(本大题共10小题,每小题2分,共20分。在每小题给出的四个选项中,只有一项符合题目要求)
1.“黑匣子”是飞机专用电子记录设备之一,能经受住飞机爆炸解体、剧烈燃烧、入水浸泡等的破坏。选择制作黑匣子的材料时,不需要考虑( )
(第1题)
A.必须是黑色 B.耐腐蚀
C.熔点高 D.耐高压
2.固体酒精常用于给餐桌上的食物加热,盛装固体酒精的桶上应张贴的标志是( )
3.下列物质化学式书写及元素化合价标注均正确的是( )
A.Na2eq \(C,\s\up6(+5))O3 B.P2eq \(O,\s\up6(-2))5
C.Ceq \(l,\s\up6(-1))2 D.Ca(eq \(H,\s\up6(+1))O)2
4.“江雨蒙蒙作小寒,雪飘五老发毛斑”是北宋文学家黄庭坚对二十四节气中“小寒”的形象描述。诗中描绘的雪是由水蒸气凝华形成的,在这一过程中发生改变的是( )
A.水分子种类 B.水分子间的间隔
C.水分子质量 D.水分子数目
5.第19届杭州亚运会的主火炬塔燃料首次使用废碳再生的绿色甲醇(CH3OH),实现了循环内的零排放。从物质分类的角度分析,甲醇属于( )
(第5题)
A.混合物 B.单质
C.化合物 D.氧化物
6.分析如图的化学反应微观示意图,下列说法正确的是( )
(第6题)
A.反应后分子个数减少
B.反应前后原子的种类和数目发生了改变
C.该反应中各元素的化合价均发生了改变
D.参加反应的NO、CO的分子个数比为23
7.没食子酸(化学式为C7H6O5)是世界上最早制得的有机酸,中医常用其治疗流感。明代李梴的《医学入门》中记载了制取没食子酸的方法。下列有关没食子酸的描述正确的是( )
A.其中含有3个元素 B.它不属于氧化物
C.其中含有5个氧原子 D.其中氢、氧元素的质量比为65
8.对下列实验中出现的异常现象分析合理的是( )
A.排水法收集到的一瓶氧气不纯——装置漏气
B.加热固体粉末时,试管破裂——加热时试管口略向下倾斜
C.盛有稀硫酸的试剂瓶的标签腐蚀——倾倒液体时,标签没有向着手心
D.细铁丝在氧气中燃烧时,集气瓶瓶底炸裂——没有等火柴即将燃尽就伸入集气瓶中
9.化学兴趣小组的同学们在实验室进行了下列实验,其中能达到相应目的的是( )
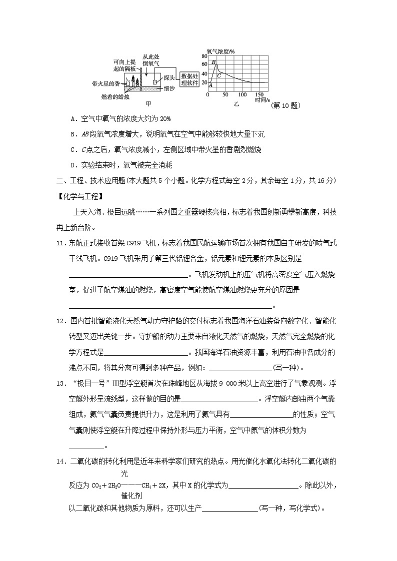
10.某实验小组为探究氧气的性质,利用传感器绘制氧气浓度与时间的曲线图。曲线在AB段时,隔板未提起;曲线在BC段时,隔板稍微向上提起。通过该实验不能获取的信息是( )
(第10题)
A.空气中氧气的浓度大约为20%
B.AB段氧气浓度增大,说明氧气在空气中能够较快地大量下沉
C.C点之后,氧气浓度减小,左侧区域中带火星的香剧烈燃烧
D.实验结束时,氧气被完全消耗
二、工程、技术应用题(本大题共5个小题。化学方程式每空2分,其余每空1分,共16分)
【化学与工程】
上天入海、极目远眺……一系列国之重器硬核亮相,标志着我国创新勇攀新高度,科技再上新台阶。
11.东航正式接收首架C919飞机,标志着我国民航运输市场首次拥有我国自主研发的喷气式干线飞机。C919飞机采用了第三代铝锂合金,铝元素和锂元素的本质区别是__________________________________。飞机发动机上的压气机将高密度空气压入燃烧室,促进了航空煤油的燃烧,高密度空气能使航空煤油燃烧更充分的原因是__________________________________________________________。
12.国内首批智能液化天然气动力守护船的交付标志着我国海洋石油装备向数字化、智能化转型又迈出关键一步。守护船的动力主要来自液化天然气的燃烧,天然气完全燃烧的化学方程式是________________________。我国海洋石油资源丰富,利用石油中各成分的沸点不同,将其分离可得到多种产品,例如:__________________(写一种)。
13.“极目一号”Ⅲ型浮空艇首次在珠峰地区从海拔9 000米以上高空进行了气象观测。浮空艇外形呈流线型,这样做的目的是______________________。浮空艇内部由两个气囊组成,氦气气囊负责提供升力,这是利用了氦气具有__________________的性质;空气气囊则使浮空艇在升降过程中保持外形与压力平衡,空气中氮气的体积分数为__________。
14.二氧化碳的转化利用是近年来科学家们研究的热点。用光催化水氧化法转化二氧化碳的反应为CO2+2H2Oeq \a\vs4\al(光,,,———,,,催化剂)CH4+2X,其中X的化学式为____________________。除此以外,以二氧化碳和其他物质为原料,还可以生产________________(写一种,写化学式)。
【化学与技术】
15.目前,煤的综合利用中较成功的工艺是将煤在催化剂作用下转化为液体燃料甲醇,既提高了煤的利用价值又大大降低了对环境的污染。一种以原煤为原料制甲醇(CH3OH)的工艺流程如图所示:
(第15题)
(1)操作a的名称是____________。
(2)使用“富氧空气”代替普通空气的优点是__________________________________。
(3)“精炼”的主要目的是“脱硫”,对煤进行脱硫处理在环保方面的意义是______________________________________________________。
(4)“合成气”在一定条件下合成甲醇反应的化学方程式是_______________________________________________________________。
(5)工业上还可以循环利用上述流程中生成的两种气体反应生成甲醇,它们是__________________________________(填化学式)。
三、科普阅读题(本大题共1个小题。化学方程式每空2分,其余每空1分,共7分)
16.阅读文本,回答有关问题。
“宝藏”月球
“嫦娥五号”返回器成功着陆,标志着中国首次月球采样返回任务圆满完成。研究发现,月壤样品中的一些活性化合物具有良好的催化性能。研究团队以其为催化剂,利用人工光合成技术,借助模拟太阳光,成功将水、二氧化碳转化为了氧气、氢气、甲烷、甲醇等物质。
月壤样品矿物表层中存在大量的太阳风成因水,为月球上有水再添“实锤”。太阳风中含有带正电的氢离子,当其不断轰击月球表面时,其中的氢离子会与月表物质中的氧原子结合,从而在整个月球表面生成羟基或水分子。另外,科研团队还发现了月球新矿物——嫦娥石,其化学式为Ca9NaMg(PO4)7,它是一种磷酸盐矿物,呈柱状晶体,存在于月球玄武岩颗粒中。
最令人兴奋的是,月壤中含有丰富的氦3,而地球上的氦主要是氦4(原子核内含有2个质子和2个中子)。氦3可作为核电站的能源,其安全无污染,不仅可用于地面核电站,而且特别适合宇宙航行。月壤中含有100万~500万吨氦3,而100吨氦3所放出的能量相当于地球上1年全部能量的总和。
(1)太阳风中所含微粒的化学符号为________,羟基中一定含有的元素是________________。
(2)氦3与氦4的区别是______________________。若月壤中的氦3放出的能量能全部被人类使用,可至少使用__________年。
(3)用月壤提取成分作为催化剂,写出在太阳光照下,水产生氧气的化学方程式为____________________________。
(4)地球岩石中至今还未发现嫦娥石,可能的原因是____________________________________________________________。
四、物质性质及应用题(本大题共1个小题。化学方程式每空2分,其余每空1分,共6分)
17.以典型物质为核心,进行问题的设置与整合,是我们全面认识物质性质及应用的有效途径。同学们在小组合作学习过程中,对碳的相关问题,以结构图的形式进行了如下梳理。联系实际解决问题。
(第17题)
(1)金刚石、石墨都是碳的单质,物理性质存在差异是由于____________________。
(2)木炭、活性炭的主要成分都是碳单质,它们都具有很强的吸附性是由于具有__________的结构。
(3)写出二氧化碳与炽热的炭反应的化学方程式:______________________。
(4)生活中经常用木炭作燃料,完全燃烧生成二氧化碳,不完全燃烧生成一氧化碳,说明:________________________________。
(5)工业上可用焦炭炼铜,这是因为焦炭具有________性。
五、定量分析题(本大题共1个小题,共6分)
18.氧烛是空间站供应氧气的备用系统,通过催化分解氯酸钠来产生氧气。主要反应的原理是2NaClO3eq \(=====,\s\up7(一定条件))2NaCl+3O2↑。
(1)氯酸钠中钠元素、氯元素、氧元素的原子个数比为________,氧元素所占的质量分数为________(结果精确到0.1%)。
(2)理论上106.5 g氯酸钠能产生多少克氧气(写出计算过程)?
六、实验探究题(本大题共2个小题。化学方程式每空2分,其余每空1分,共15分)
【实验设计】
19.同学们在化学实验课上完成二氧化碳的实验室制取与性质实验,请你与他们一起完成以下实验报告。
【科学探究】
20.我国力争在2060年前实现碳中和。为践行碳中和理念,某实验中学开展了“我为低碳作贡献”的社会实践活动。
任务一:了解自然界中的碳循环
(1)从碳循环视角看,会导致大气中二氧化碳含量增多的过程有______________________________________________________(写一点)。
(2)自然界中消耗二氧化碳的主要方式是______________________。
任务二:探究吸收二氧化碳的途径
【作出猜想】有同学认为可用水吸收二氧化碳。
【进行实验】
(3)向充满二氧化碳的塑料瓶中加入一定量的水,迅速拧紧瓶盖振荡,塑料瓶变瘪,请解释原因:________________________________________________________________。
(第20题图1)
【进行评价】
(4)根据上述实验,该同学认为自然界中的海水可以吸收大气中过多的二氧化碳,请你评估该观点的问题或风险,并阐述理由:____________________________________________________________。
任务三:寻找捕集、利用二氧化碳的新途径
【搜集资料】①目前,CO2捕集技术的关键是将CO2从排放物中分离出来。物理吸收法中的一种方法是用甲醇作溶剂吸收;另一种是用活性炭、沸石等对CO2进行吸附性吸收。化学吸收法中用氨水(NH3·H2O)作吸收剂,控制温度在30 ℃左右,用喷氨技术吸收CO2生成碳酸氢铵。②将二氧化碳转换为化工原料乙烯,是我国科学研究的又一重大突破,其反应前后分子种类变化的微观示意图如下:
(第20题图2)
【交流讨论】(5)活性炭、沸石等可作吸附剂吸收CO2,则它们可能具备的结构特点是__________。用喷氨技术吸收CO2,控制在30 ℃左右,温度不宜太高的原因是________________________________________________________。
(6)将二氧化碳转换为化工原料乙烯(C2H4)的化学方程式为______________________。
任务四:制定低碳行动方案
(7)“低碳”是一种生活理念,也是一种生活态度。请写出日常生活中符合该理念的做法:____________________________________________(写出一种即可)。
答案
一、1.A 2.B 3.B 4.B 5.C 6.A 7.B 8.C
9.A 10.D
二、11.质子数不同;提供了充足的氧气
12.CH4+2O2eq \(=====,\s\up7(点燃))CO2+2H2O;汽油(合理即可)
13.减小空气阻力;密度小于空气;78%
14.O2;CaCO3(合理即可)
15.(1)过滤 (2)氧气浓度更高,反应速率更快
(3)减少有毒气体二氧化硫的排放,防止其污染空气并形成酸雨 (4)CO+2H2eq \(=====,\s\up7(一定条件))CH3OH
(5)CO2和H2
三、16.(1)H+;氢元素和氧元素 (2)中子数不同;1万
(3)2H2Oeq \(=====,\s\up7(催化剂),\s\d5(光照))2H2↑+O2↑
(4) 嫦娥石的形成条件与地球的环境不同(合理即可)
四、17.(1)碳原子的排列方式不同 (2)疏松多孔
(3)C+CO2eq \(=====,\s\up7(高温))2CO (4)反应物的量不同,生成物不同
(5)还原
五、18.(1)113;45.1%
(2)解:设理论上106.5 g氯酸钠能产生氧气的质量为x。
2NaClO3eq \(=====,\s\up7(一定条件))2NaCl+3O2↑
213 96
106.5 g x
eq \f(213,96)=eq \f(106.5 g,x) x=48 g
答:理论上106.5 g氯酸钠能产生氧气的质量为48 g。
六、19.【实验原理】CaCO3+2HCl===CaCl2+H2O+CO2↑
【实验步骤】1.(1)检查装置的气密性
2.下层蜡烛先熄灭,上层蜡烛后熄灭;二氧化碳的密度比空气的大且不燃烧也不支持燃烧
【问题与交流】反应物的量不足(合理即可)
20.(1)化石燃料的大量燃烧(合理即可)
(2)绿色植物的光合作用
(3)二氧化碳溶于水导致瓶内压强减小,小于外界大气压,外界大气压使塑料瓶变瘪
(4)海水吸收二氧化碳后生成碳酸,改变海水的酸碱性,危及水生生物的生存(合理即可)
(5)疏松多孔;温度较高时,生成的碳酸氢铵会分解成氨气、二氧化碳和水
(6)2CO2+6H2eq \(=====,\s\up7(一定条件))C2H4+4H2O
(7)乘坐公共交通工具,减少私家车的出行(合理即可)
题序
1
2
3
4
5
6
7
8
9
10
答案
实验活动 二氧化碳的实验室制取与性质
【实验目的】
1.练习实验室制取二氧化碳;2.加深对二氧化碳性质的认识。
【实验用品】烧杯、长颈漏斗、锥形瓶、玻璃导管、乳胶管、双孔橡胶塞、集气瓶、玻璃片;
实验试剂:大理石、稀盐酸、蒸馏水等(其余试剂自选)。
【实验原理】实验室制取二氧化碳的化学方程式是____________________________________。
【实验步骤】1.制取二氧化碳
(1)按照如图1所示连接装置并__________________________。
(2)向装置中加入适量的大理石,旋紧双孔橡胶塞,再加入适量的稀盐酸。
(3)用向上排空气法收集二氧化碳。
(第19题)
2.二氧化碳的性质
在如图2所示的实验中观察到的现象是________________________________,由此说明二氧化碳的性质是________________________________________。
【问题与交流】
实验中发现二氧化碳始终收集不满,可能的原因是__________________________________(写一条)。
相关试卷
这是一份安徽省2024九年级化学上学期期末学情评估试卷(附答案人教版),共9页。试卷主要包含了选择题,非选择题等内容,欢迎下载使用。
这是一份河北省2024九年级化学上学期期末学情评估卷二试卷(附答案人教版),共9页。试卷主要包含了选择题,填空与简答题,实验与探究题,计算应用题等内容,欢迎下载使用。
这是一份辽宁省2024九年级化学上学期期末学情评估试卷(附答案人教版),共9页。试卷主要包含了如图为空气成分示意图,用如图装置进行CO2性质实验等内容,欢迎下载使用。