所属成套资源:【开学摸底考试】2024-2025学年初中化学九年级下学期开学摸底考试卷(多版本 多地区)
- 九年级化学开学摸底考(武汉专用,人教版2024第1~8单元)-2024-2025学年初中下学期开学摸底考试卷.zip 试卷 0 次下载
- 九年级化学开学摸底考(沪教版2024,第1~7章)-2024-2025学年初中下学期开学摸底考试卷.zip 试卷 0 次下载
- 九年级化学开学摸底考(深圳专用,人教版2024第1~8单元)-2024-2025学年初中下学期开学摸底考试卷.zip 试卷 0 次下载
- 九年级化学开学摸底考(湖北专用,人教版2024第1~8单元)-2024-2025学年初中下学期开学摸底考试卷.zip 试卷 0 次下载
- 九年级化学开学摸底考(湖南专用,人教版2024第1~8单元)-2024-2025学年初中下学期开学摸底考试卷.zip 试卷 0 次下载
九年级化学开学摸底考(济南专用,鲁教版2024第1~11单元)-2024-2025学年初中下学期开学摸底考试卷.zip
展开
这是一份九年级化学开学摸底考(济南专用,鲁教版2024第1~11单元)-2024-2025学年初中下学期开学摸底考试卷.zip,文件包含九年级化学开学摸底考解析版济南专用docx、九年级化学开学摸底考考试版济南专用测试范围1-11单元鲁教版2024A4版docx、九年级化学开学摸底考考试版济南专用测试范围1-11单元鲁教版2024A3版docx、九年级化学开学摸底考答题卡济南专用docx、九年级化学开学摸底考答题卡济南专用pdf、九年级化学开学摸底考答案及评分标准济南专用docx等6份试卷配套教学资源,其中试卷共32页, 欢迎下载使用。
一、单项选择题:本题共 10 小题,每小题 2 分,共 20 分。每小题四个选项中,只有一个选
项最符合题目的要求。
1
2
3
4
5
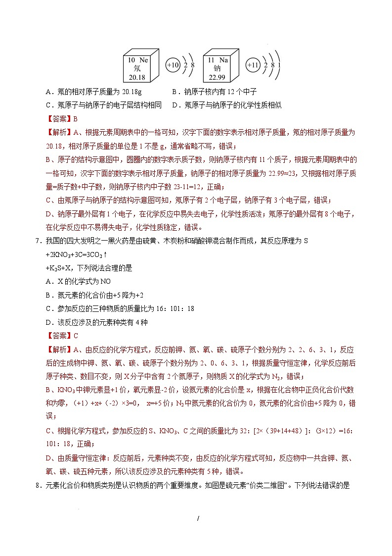
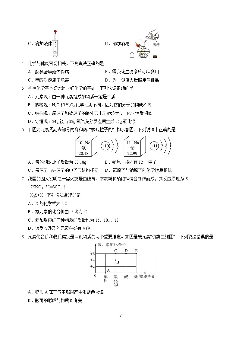
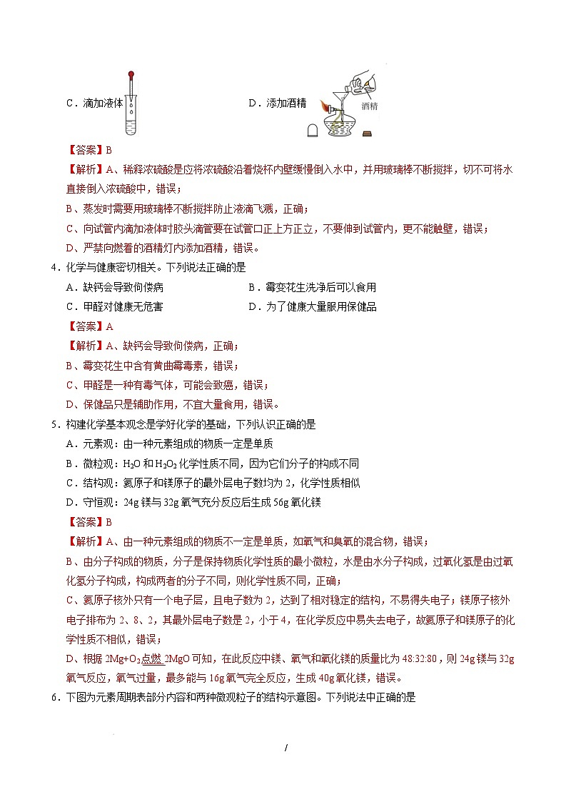
6
7
8
9
10
C
D
B
A
B
B
C
C
C
D
二、多项选择题:本题共 5 小题,每小题 4 分,共 20 分。每小题给出的四个选项中,至少有
两个选项符合题目的要求,全部选对得 4 分,选对两个及以上但不全的得 3 分,选对一个得 2
分,有错选的得 0 分。
11
12
13
14
15
ABC
BC
BCD
BD
ABD
三、填空题:本题共 5 小题,共 60 分。(除标明外,每空 1 分)
16.(11分)(1)①N2 ②CaO ③Mg(OH)2 ④NaHCO3 (2)①B
磁铁矿中铁元素含量更高 ④Fe+CuSO =FeSO +Cu(2 分)
②4Al+3O △2Al O(2分)
③
2
2
3
⑤除去水蒸气和氧气
4
4
17.(12 分)(1)天然气
沸点
(2)能增大与氧气的接触面积,使燃烧更充分
温室效应(或酸雨)
(3)不可再生
提高燃料利用率(开发新能源、研制节能产品等合理即可)
(4)CH +2O 点燃 CO
2
4
2
+2H2O(2 分)
(5)BC (6)过滤
(7)2CO +6H 催化剂 C H +4H O(2 分)
2 2 2 4 2
18.(12 分)(1)①ADBF
+O2↑(2 分)
②2HCl+CaCO =CaCl +H O+CO ↑(2 分)
③减小
(2)①2H O MnO 2H O
3
2
2
2
2
2
2
2
②2.6
Na2CO3
③偏大
(3)3CO+Fe O 高温 2Fe+3CO (2 分)
6.3g
50%
2
3
2
19.(12 分)(1)①A
②复分解反应
除铁锈 (2)①Mg(OH)2
NH3
②Cu
和 Fe2O3
NH NO 、NH Cl 与 NaOH 都能反应生成 NH
3
③NaCl+AgNO =AgCl↓+NaNO (2 分)
④NO3-
⑤NH NO 、NH Cl
3
3
4
3
4
4
3
4
20.(13 分)(1)①75
②冷却结晶
③a=b>c
④复分解反应
Cl-、OH-
(2)①(1)NaOH、Na2SO4
②40gNaOH 溶液中 NaOH 的质量 40g×10%=4g
设反应生成氢氧化铜质量是 x
-----------------1 分
2NaOH+CuSO =Cu(OH) ↓+Na SO
-----------------2 分
4
2
2
4
80
4g
98
x
-----------------1 分
-----------------1 分
-----------------1 分
80/98=4g/x
x=4.9g
此时所得不饱和溶液的质量是 80g+40g-4.9g=115.1g
答:此时所得不饱和溶液的质量是 115.1g。
-----------------1 分
/
相关试卷
这是一份九年级化学开学摸底考(鲁教版2024,第1~11单元)-2024-2025学年初中下学期开学摸底考试卷.zip,文件包含九年级化学开学摸底考解析版docx、九年级化学开学摸底考考试版鲁教版2024测试范围1-11单元A4版docx、九年级化学开学摸底考考试版鲁教版2024测试范围1-11单元A3版docx、九年级化学开学摸底考答案及评分标准docx、九年级化学开学摸底考答题卡docx、九年级化学开学摸底考答题卡pdf等6份试卷配套教学资源,其中试卷共34页, 欢迎下载使用。
这是一份九年级化学开学摸底考(长沙专用,人教版2024第1~8单元)-2024-2025学年初中下学期开学摸底考试卷.zip,文件包含九年级化学开学摸底考全解全析docx、九年级化学开学摸底考考试版测试范围第18单元人教版2024A4版docx、九年级化学开学摸底考考试版测试范围第18单元人教版2024A3版docx、九年级化学开学摸底考参考答案docx、九年级化学开学摸底考答题卡A4版pdf、九年级化学开学摸底考答题卡A4版docx等6份试卷配套教学资源,其中试卷共26页, 欢迎下载使用。
这是一份九年级化学开学摸底考(辽宁专用,人教版2024第1~8单元)-2024-2025学年初中下学期开学摸底考试卷.zip,文件包含九年级化学开学摸底考01全解全析docx、九年级化学开学摸底考01考试版测试范围第18单元人教版2024A4版docx、九年级化学开学摸底考01考试版测试范围第18单元人教版2024A3版docx、九年级化学开学摸底考01参考答案docx、九年级化学开学摸底考01答题卡A4版docx、九年级化学开学摸底考01答题卡A4版pdf等6份试卷配套教学资源,其中试卷共32页, 欢迎下载使用。

