








所属成套资源:【开学摸底考】2024-2025学年初中下学期地理开学摸底考试卷
七年级地理开学摸底考(湖南长沙专用)-2024-2025学年初中下学期开学摸底试卷.zip
展开
这是一份七年级地理开学摸底考(湖南长沙专用)-2024-2025学年初中下学期开学摸底试卷.zip,文件包含七年级开学摸底考试卷湖南长沙专用全解全析docx、七年级开学摸底考试卷湖南长沙专用考试版docx、七年级地理开学摸底考湖南长沙专用参考答案docx、七年级地理开学摸底考湖南长沙专用答题卡docx、七年级地理开学摸底考湖南长沙专用答题卡pdf等5份试卷配套教学资源,其中试卷共19页, 欢迎下载使用。
参考答案
一、选择题:本题共20小题,每小题2分,共50分。在每小题给出的四个选项中,只有一项符合题目要求。
二、综合题:本题共7小题,共50分。
21.(12分)(1)(20°N,110°E) 东半球 低纬度(3分)
(2)(40°S,30°W) 南半球(2分)
(3)(23.5°N,120°E) 东南方 60°W (3分)
(4)④ ①(2分)
(5)D(2分)
22.(12分)(1)a 山脊(2分)
(2)700(1分)
(3)甲 地形平坦,交通便利,水源充足(2分)
(4)自西北向东南 (1分)
(5)c 此路线地形平坦(2分)
(6)不能 图中缺少比例尺 (2分)
(7)A(2分)
23.(13分)(1)太平洋 北美洲 大西洋 巴拿马运河(4分)
(2)南极洲 北冰洋(2分)
(3)非洲 南美洲(2分)
(4)D 乌拉尔山 土耳其(3分)
(5)印度洋 苏伊士运河(2分)
24.(7分)(1)白色 英语 基督教(3分)
(2)夏季高温少雨,冬季温和多雨(1分)
(3)会(1分)
(4)茂盛 迎风坡降水多(2分)
25.(6分)(1)北美洲 欧洲 大洋洲 北(4分)
(2)发展中国家人口较多,发达国家人口较少;发展中国家国内生产总值较低,发达国家国内生产总值的较高。(1分)
(3)互利共赢,促进了两国经济的发展;促进人才培养和文化交流,加强两国人民之间的相互理解和友谊;有助于共同应对气候变化、推动可持续发展,为全球环保事业作出贡献。(1分)1
2
3
4
5
6
7
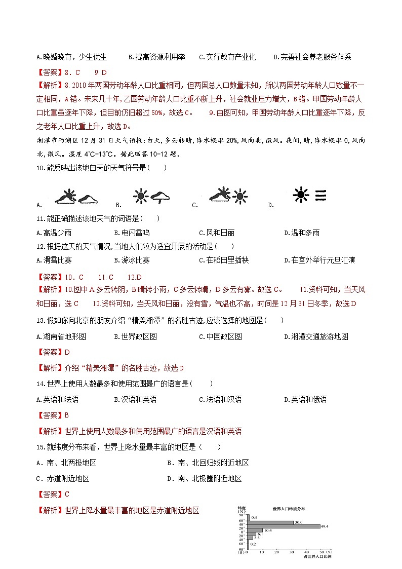
8
9
10
B
A
D
B
D
D
A
C
D
C
11
12
13
14
15
16
17
18
19
20
C
D
D
B
C
B
D
B
C
B
相关试卷
这是一份七年级地理开学摸底考(广东专用)-2024-2025学年初中下学期开学摸底试卷.zip,文件包含七年级地理开学摸底考广东专用全解全析docx、七年级地理开学摸底考广东专用考试版docx、七年级地理开学摸底考广东专用参考答案docx、七年级地理开学摸底考广东专用答题卡docx、七年级地理开学摸底考广东专用答题卡pdf等5份试卷配套教学资源,其中试卷共23页, 欢迎下载使用。
这是一份七年级地理开学摸底考(安徽专用)-2024-2025学年初中下学期开学摸底考试卷.zip,文件包含七年级地理开学摸底考安徽专用全解全析docx、七年级地理开学摸底考安徽专用考试版docx、七年级地理开学摸底考安徽专用参考答案docx、七年级地理开学摸底考安徽专用答题卡pdf等4份试卷配套教学资源,其中试卷共30页, 欢迎下载使用。
这是一份七年级地理开学摸底考(四川专用)-2024-2025学年初中下学期开学摸底试卷.zip,文件包含七年级地理开学摸底考四川专用全解全析docx、七年级地理开学摸底考四川专用考试版docx、七年级地理开学摸底考四川专用参考答案docx、七年级地理开学摸底考四川专用答题卡docx、七年级地理开学摸底考四川专用答题卡pdf等5份试卷配套教学资源,其中试卷共30页, 欢迎下载使用。