2024-2025学年吉林省长春市宽城区九年级上学期期末考试语文试卷(解析版)
展开
这是一份2024-2025学年吉林省长春市宽城区九年级上学期期末考试语文试卷(解析版),共21页。试卷主要包含了积累与运用,阅读,综合实践,写作等内容,欢迎下载使用。
一、积累与运用(15分)
阅读下面的文字,完成下面小题。
( )陡峭的山崖,( )硕大的冰雹,( )稀疏的林木,使尽全力,终于到达长白山主峰之巅,魂牵梦萦的长白山天池,就这样( )在眼前。山顶上那椭圆形的一汪蔚蓝,伴着缭绕的雾气,似真似幻地出现,带给人们至真至纯的感动。天地的界限变得不那么分明了,不知是幽蓝的天映蓝了那汪湖水,还是幽蓝的湖水漂染了上空的天。幽然与深suì( )充斥,美得惊艳,美得震撼。
熟悉这里的人常说,在天池,一年之中的放晴屈指可数,有人心怀不甘几次来到,却都是失望而归。若是赶上厚重的雾气,倘若就站在天池旁边,却看不到一滴水;若是赶上飞沙走石,眼睛都难得睁开,何谈赏景?
1.给文中加点字注音,根据拼音写出正确的汉字。
(1)漂染______ (2)深suì______
2.下列依次填入括号处的词语,最恰当的一项是( )
A.躲过 攀越 穿过 出现B.攀越 躲过 穿过 呈现
C.穿过 攀越 躲过 呈现D.攀越 穿过 躲过 出现
3.写出语段中与“魂牵梦萦”结构相同的两个短语。
4.语段中画线句有语病,请予以修改。
【答案】1.(1)piǎ (2)邃
2.B
3.似真似幻、至真至纯
4.若是赶上厚重的雾气,虽然就站在天池旁边,却看不到一滴水。
【解析】
【1题详解】
本题考查字音字形。
漂染:piǎ rǎn,对纺织品进行漂白和染色。
深邃:shēn suì,深远;深奥;深沉。
【2题详解】
本题考查词语运用。
躲过:指设法避开某种不利的情况、危险或困难,使自己不受其影响或伤害。
攀越:指抓住或握住某物向上爬,越过障碍物或高地。这个动作通常需要体力和技巧,尤其是在面对陡峭的山崖或高墙时。
穿过:从一个空间或物体内部经过,到达另一侧。这个动作通常用于描述通过狭窄的通道、隧道、森林等。
出现:指事物或现象显露出来,变得可见或可感知。它强调的是从无到有、从隐藏到显现的过程。
呈现:指事物或现象以某种方式展示出来,使人能够看到或感受到其特点、状态或结果。它强调的是事物或现象以某种具体形式或面貌出现,并带有一定的展示或表达意图。
第一空,用于描述翻越山崖,应使用“攀越”;
第二空,用于描述避开硕大的冰雹,应使用“躲开”;
第三空,用于描述通过稀疏的林木区域,应使用“穿过”;
第四空,此处描绘了天池美景在眼前的完整展现,应使用“呈现”。
【3题详解】
本题考查短语结构。
“魂牵梦萦”是一个并列短语,由两个意义相近或相关的词根“魂牵”和“梦萦”组成。在这个短语中,“魂”和“梦”分别代表精神和梦境,而“牵”和“萦”都含有缠绕、牵挂的意思。因此,“魂牵梦萦”整体上形容万分思念,无法忘怀,表达了深深的牵挂和思念之情。
文中与其结构相同的短语还有:
似真似幻:由“似真”和“似幻”两个部分组成,这两个部分都是动宾结构,且意义相近,都表达了某种模糊、不确定或难以分辨的状态。整个短语形容了一种既像真实又像虚幻的情境或感受,常用于描述某些自然现象、艺术作品或梦境等。
至真至纯:由“至真”和“至纯”两个部分组成,这两个部分都是偏正结构,其中“至”作为程度副词修饰“真”和“纯”,强调了程度的极致。整个短语形容了某种事物或状态达到了极致的真实和纯净,常用于赞美某人的品质、某物的性质或某种情感的纯粹。
【4题详解】
本题考查病句辨析。
画线句存在关联词语搭配不当的问题,“倘若……却……”搭配不当,应改为“虽然……却……”。
5.名篇名句默写。
君子当自强不息,面对逆境不屈不挠。逆风翻盘,要有(1)“____________,____________”(李白《行路难》)的期待和坚持;九死不悔,要有(2)“____________,____________”(李商隐《无题》)的执着和奉献;新旧交替,要充满(3)“____________,____________”(刘禹锡《酬乐天扬州初逢席上见赠》)的乐观情怀;乐观旷达,要涵养(4)“____________,____________”(范仲淹《岳阳楼记》)的胸襟。
【答案】(1)长风破浪会有时 直挂云帆济沧海 (2)春蚕到死丝方尽 蜡炬成灰泪始干 (3)沉舟侧畔千帆过 病树前头万木春 (4)不以物喜 不以己悲
二、阅读(45分)
(一)(7分)
阅读下面的课内文言文,完成下面小题。
湖心亭看雪
张岱
崇祯五年十二月,余住西湖。大雪三日,湖中人鸟声俱绝。是日更定矣,余拏一小舟,拥毳衣炉火,独往湖心亭看雪。雾凇沆砀,天与云与山与水,上下一白,湖上影子,惟长堤一痕、湖心亭一点、与余舟一芥、舟中人两三粒而已。
到亭上,有两人铺毡对坐,一童子烧酒炉正沸。见余大喜曰:“湖中焉得更有此人!”拉余同饮。余强饮三大白而别。问其姓氏,是金陵人,客此。及下船,舟子喃喃曰:“莫说相公痴,更有痴似相公者。”
6.解释加点词在文中的意思。
(1)拥毳衣炉火( ) (2)雾凇沆砀( )
7.文中第一段连续使用四个量词“痕”“点”“芥”“粒”,请分析这些量词的表达效果。
8.舟子说“更有痴似相公者”,说说“似”在哪里?
【答案】6.(1)裹,围 (2)白气弥漫的样子
7.“痕”“点”“芥”“粒”四个量词在使用上,递次微缩,越来越小,形象地写出大雪过后长堤、亭子、小舟及舟中人的状貌,营造了一个物我合一(天人合一)的境界。
8.都做了与众不同的事,在大雪过后的夜晚去湖心亭看雪。
【解析】
【6题详解】
本题考查重点文言词语在文中的含义。解释词语要注意理解文言词语在具体语境中的用法,如通假字、词类活用、古今异义等现象。
(1)句意为:裹着裘皮衣服,围着火炉。拥:裹,围。
(2)句意为:湖面上冰花一片弥漫。沆砀:白气弥漫的样子。
【7题详解】
本题考查词语赏析。
“湖上影子,惟长堤一痕、湖心亭一点、与余舟一芥、舟中人两三粒而已”意思是:湖上的影子,只有一道长堤的痕迹、一点湖心亭的轮廓、和我的一叶小舟,舟中的两三粒人影罢了。联系“雾凇沆砀,天与云与山与水,上下一白,湖上影子”可知,多日的雪后,冰花一片弥漫,天与云与山与水浑然一体,全是白雪皑皑的。
递次微缩,突出景物渺小:“痕”“点”“芥”“粒” 四个量词在程度上是递次微缩的。“长堤一痕”,将长堤描绘成如一抹淡淡的痕迹,写出了在广阔雪景中,长堤的若隐若现和其相对天地而言的渺小。“湖心亭一点”,把湖心亭比作一个小小的点,强调了亭子在茫茫湖面上的微小。“与余舟一芥”,将作者所乘的小舟形容为像小草一样微小,凸显出小舟在湖中是多么的不起眼。“舟中人两三粒而已”,把舟中的人说成是两三粒,极言人之渺小,仿佛只是这天地间的几个微小颗粒;
生动描绘状貌,勾勒意境:这四个量词生动形象地写出了大雪过后长堤、亭子、小舟及舟中人的状貌,将它们在雪景中的形态以一种独特的视角展现出来。通过这种独特的量词运用,作者为读者勾勒出了一幅悠远脱俗、静谧浩渺的西湖雪景图,让人仿佛身临其境,感受到了那种天地间的宁静与空旷;
营造物我合一境界:从对景物的描绘中,能感受到一种物我合一(天人合一)的境界。作者以如此细腻且独特的方式去观察和描绘景物,把自己融入到这天地雪景之中,人和景物不再是分离的,而是构成了一个和谐的整体。这种物我合一的境界,体现了作者对自然的深深热爱和对这种宁静、纯净之美的极致追求,也让读者在欣赏美景的同时,感受到了一种心灵的震撼和精神的超脱。
【8题详解】
本题考查内容理解。
结合“崇祯五年十二月,余住西湖。大雪三日,湖中人鸟声俱绝。是日更定矣,余拏一小舟,拥毳衣炉火,独往湖心亭看雪”可知,文章中的“余”(即作者张岱)在大雪连下了三天后,选择了一个更定(即初更以后,晚上八、九点钟)的寒冷时刻,独自划着小船,穿着厚重的皮衣,带着炉火,前往湖心亭看雪。这种行为本身就显得非常特别和痴情,因为大多数人在这样的天气里会选择留在温暖的室内,而不是冒着严寒外出赏雪。
结合“到亭上,有两人铺毡对坐,一童子烧酒炉正沸。见余大喜曰:‘湖中焉得更有此人!’拉余同饮”可知,当作者到达湖心亭时,发现已经有两个人在那里铺着毡子对坐,还有童子在烧酒,炉火正旺。这两个人同样是在大雪过后的夜晚来到湖心亭赏雪的,他们的行为与作者如出一辙,都表现出了对雪景的痴迷和热爱。当看到作者时,他们非常高兴,并邀请作者一同饮酒赏雪,这也进一步体现了他们共同的情趣和追求。
因此,舟子说“更有痴似相公者”,实际上是在赞扬那两位在湖心亭赏雪的人与作者一样,都有着超乎寻常的情趣和坚持,都愿意在大雪过后的夜晚独自或结伴前往湖心亭赏雪,这种行为本身就是一种与众不同的“痴”。这种“痴”不仅体现在对雪景的热爱上,更体现在对自然美、生活美的独特追求和感悟上。
参考译文:
崇祯五年十二月,我住在西湖边。大雪接连下了几日,湖中游人全无,连飞鸟的声音都消失了。这天晚上八点左右,我撑着一叶小舟,裹着裘皮衣服,围着火炉,独自前往湖心亭看雪。湖面上冰花一片弥漫,天、云、山、水混为一体,白茫茫一片。湖上的影子,只有西湖长堤在雪中隐隐露出的一道痕迹,一点湖心亭的轮廓,和我的微小如草的小舟,舟中的两三粒人影罢了。
到了湖心亭上,我看见有两人铺好毛毯,相对而坐,一个童子正把酒炉里的酒烧得滚沸。他们看见我,非常高兴地说:“(想不到)在湖中还会有您这样有闲情逸致的人!”于是拉着我一同饮酒。我尽力喝了三大杯,然后和他们道别。问他们的姓氏,得知他们是金陵人,在此地客居。等到了下船的时候,船夫喃喃地说:“不要说相公您痴,还有像相公您一样痴的人啊!”
(二)(8分)
阅读下面的课外文言文,完成下面小题。
前日范希文贬官后,与足下①相见于安道②家,足下诋诮希文为人。予始闻之,疑是戏言;及见师鲁③,亦说足下深非希文所为,然后其疑遂决。希文平生刚正,好学通古今,其立朝有本末④,天下所共知。今又以言事触宰相得罪。足下既不能为辨其非辜,又畏有识者之责己,遂随而诋之,以为当黜,是可怪也。
夫人之性刚果懦软禀之于天不可勉强虽圣人亦不以不能责人之必能。今足下家有老母,身惜官位,惧饥寒而顾利禄,不敢一忏宰相以近刑祸,此乃庸人之常情,不过作一不才谏官尔。虽朝廷君子,亦将闵足下之不能,而不责以必能也。今乃不然,反昂然自得,了无愧畏,便毁其贤以为当黜,庶乎饰己不言之过。夫力所不敢为,乃愚者之不逮;以智文⑤其过,此君子之贼也。
(节选自欧阳修《与高司谏书》)
【注】①足下:敬称,相当于“您”。这里指高若讷,时任左司谏。②安道:余靖,字安道。③师鲁:尹洙,字师鲁。④立朝有本末:指做官始终坚持原则。⑤文:文饰,把丑打扮成美。
9.把文中画横线的句子翻译成现代汉语。
遂随而诋之,以为当黜,是可怪也。
10.用“/”给文中画波浪线的部分断句。(限断三处)
夫 人 之 性 刚 果 懦 软 禀 之 于 天 不 可 勉 强 虽 圣 人 亦 不 以 不 能 责 人 之 必 能。
11.结合选文中作者对范仲淹的评价,用自己的话说说欧阳修为什么斥责高司谏为“君子之贼”?
【答案】9.于是就跟着别人来诋毁他,认为他应当受到罢免,这真是怪事。
10.夫人之性/刚果懦软禀之于天/不可勉强/虽圣人亦不以不能责人之必能。
11.范仲淹为人刚正不阿,做官坚持原则,这是人所共知的。高司谏却害怕触犯宰相获罪,不敢为范仲淹辩解,反而通过诋毁范仲淹来掩饰自己的过失。
【解析】
【9题详解】
本题考查文言文翻译的能力。解答时,注意重点词语的含义及句式理解,并按现代汉语的规范,将翻译过来的内容进行适当的调整,达到词达意顺即可。注意重点词语:
遂:于是。随:跟着。诋:诋毁。以为:认为。当:应当。黜:罢免。
【10题详解】
本题考查文言断句。
句意:说起人的性格,刚正果敢,怯懦软弱的性格都受之于天,不可勉强改变。虽然是圣人,也不会用办不到的事情去要求别人一定办到。
从语法结构上来看,“夫”为段首发语词,“人之性”是一个完整的名词短语,可以作为句子的主语,因此应该在“性”字后断开。接着,“刚果懦软禀之于天”是对人性的描述,其中“刚果懦软”是并列的形容词短语,描述人的性格特征,“禀之于天”则是一个动宾短语,说明这些性格特征是天赋的,不可改变的。因此,这部分应该在“天”字后断开。再往后,“不可勉强”是一个完整的句子,表达了人性不可改变的意思,所以应该在“强”字后断开。最后,“虽圣人亦不以不能责人之必能”是一个让步状语从句,其中“虽圣人”是主语,“亦不以不能责人之必能”是谓语部分,因此应该在“能”字后断开。
正确划分为:夫人之性/刚果懦软禀之于天/不可勉强/虽圣人亦不以不能责人之必能。
【11题详解】
本题考查内容理解和概括。
结合“希文平生刚正,好学通古今,其立朝有本末,天下所共知。今又以言事触宰相得罪。足下既不能为辨其非辜,又畏有识者之责己,遂随而诋之,以为当黜,是可怪也”可知,范仲淹被欧阳修赞誉为“平生刚正,好学通古今,其立朝有本末,天下所共知”的贤臣。他因直言进谏而得罪宰相,受到了不公正的待遇。然而,在这样的背景下,高司谏(高若讷)并没有站出来为范仲淹辩护,反而随声附和,诋毁范仲淹,认为他应该被贬黜。这种行为在欧阳修看来,是缺乏君子应有的勇气和担当。
结合“夫人之性刚果懦软禀之于天不可勉强虽圣人亦不以不能责人之必能。今足下家有老母,身惜官位,惧饥寒而顾利禄,不敢一忏宰相以近刑祸,此乃庸人之常情,不过作一不才谏官尔。虽朝廷君子,亦将闵足下之不能,而不责以必能也”可知,欧阳修指出,高司谏因为害怕得罪宰相而不敢为范仲淹辩护,这是出于个人利害的考虑,属于“庸人之常情”。然而,作为一个君子,应该超越个人的利害得失,坚守正义和原则。高司谏的行为显然没有达到这一标准。
结合“今乃不然,反昂然自得,了无愧畏,便毁其贤以为当黜,庶乎饰己不言之过。夫力所不敢为,乃愚者之不逮;以智文其过,此君子之贼也”可知,欧阳修认为高司谏不仅不敢为范仲淹辩护,还故意诋毁他,以此来掩饰自己不敢直言的过错。这种行为在欧阳修看来,是“以智文其过”,即用智巧来掩饰自己的过错,这是君子所不齿的。因为真正的君子应该勇于承认自己的错误,并努力改正,而不是用谎言和掩饰来逃避责任。
因此,欧阳修斥责高司谏为“君子之贼”,是因为他认为高司谏的行为违背了君子的道德标准,不仅不敢为正义发声,还故意掩饰自己的过错,这种行为是对君子精神的背叛和破坏。通过这一斥责,欧阳修表达了对高司谏行为的强烈不满和批判,同时也彰显了他对君子精神的坚守和追求。
参考译文:
前几天范希文贬官以后,我和您在安道家中会面,您极力诋毁讥笑希文的为人。我开头听到这些话,还怀疑您是讲着玩的。等到碰见师鲁,他也说您极力否定希文的所作所为,然后我就不再怀疑了。希文平生刚正、好学、博古通今,他立身朝廷始终如一,这是天下都知道的。如今又因为正直敢言触怒了宰相得到罪责,您既不能为他辨明无罪,又害怕有识之士会责备自己,于是就跟着别人来诋毁他,认为他应当受到贬斥,这真是太奇怪了。
说起人的性格,刚正果敢,怯懦软弱的性格都受之于天,不可勉强改变。虽然是圣人,也不会用办不到的事情去要求别人一定办到。如今您家中有老母,自身又爱惜官位,害怕忍饥受冻,顾念利益俸禄,因而不敢稍有违反宰相以致受刑遭祸。这也是平庸之辈的常情,只不过是做了一个不称职的谏官罢了。虽然是朝廷中的君子,也将怜悯你的无能,而不会用必须办到来要求您的。如今却不是这样,您反而昂然挺胸十分得意,没有一丝一毫的羞愧畏惧,随意诋毁希文的贤能,认为他应当遭受贬斥,希望以此掩盖自己不据理力争的过错。应该说,有能力而不敢去做,那只是愚笨之人做不到罢了。而用小聪明来掩饰自己的过错,那就成了君子的敌人了。
(三)(7分)
阅读下面的材料,完成下面小题。
材料一:
①从成年国民对各类出版物阅读量的考察看,2023年我国成年国民人均纸质图书阅读量为4.75本,略低于2022年的4.78本。
②人均电子书阅读量为3.40本,高于2022年的3.33本。人均纸质图书和电子书阅读量合计为8.15本,高于2022年的8.11本。纸质报纸的人均阅读量为13.34期(份),较2022年的14.76期(份)减少了1.42期(份)。纸质期刊的人均阅读量为1.89期(份),略高于2022年的1.88期(份)。
(摘自第二十一次全国国民阅读调查)
材料二:
(摘自第二十一次全国国民阅读调查)
材料三:
①我现在是说,爱看书的青年,大可以看看本分以外的书,即课外的书,不要只将课内的书抱住。但请不要误解,我并非说,譬如在国文讲堂上,应该在抽屉里暗看《红楼梦》之类;乃是说,应做的功课已完而有余暇,大可以看看各样的书,即使和本业毫不相干的,也要泛览。譬如学理科的,偏看看文学书,学文学的,偏看看科学书,看看别个在那里研究的,究竟是怎么一回事。这样子,对于别人,别事,可以有更深的了解。
②总之,我的意思是很简单的:我们自动的读书,即嗜好的读书,请教别人是大抵无用,只好先行泛览,然后抉择而入于自己所爱的较专的一门或几门;但专读书也有弊病,所以必须和实现社会接触,使所读的书活起来。
——鲁迅《读书杂谈》
材料四:
有些人读书,全凭自己的兴趣。今天遇到一部有趣的书就把预拟做的事丢开,用全副精力去读它;明天遇到另一部有趣的书,仍是如此办,虽然这两书在性质上毫不相关。一年之中可以时而习天文,时而研究蜜蜂,时而读莎士比亚。在旁人认为重要而自己不感兴味的书都一概置之不理。这种读法有如打游击,亦如蜜蜂采蜜。它的好处在使读书成为乐事,对于一时兴到的著作可以深入,久而久之,可以养成一种不平凡的思路与胸襟。它的坏处在使读者泛滥而无所归宿,缺乏专门研究所必需的“经院式”的系统训练,产生畸形的发展,对于某一方面知识过于重视,对于另一方面知识可以很蒙昧。我的朋友中有专门读冷僻书籍,对于正经正史从未过问的,他在文学上虽有造就,但不能算是专门学者。如果一个人有时间与精力允许他过享乐主义的生活,不把读书当作工作而只当作消遣,这种蜜蜂采蜜式的读书法原亦未尝不可采用。但是一个人如果抱有成就一种学问的志愿,他就不能不有预定计划与系统。对于他,读书不仅是追求兴趣,尤其是一种训练、一种准备。有些有趣的书他须得牺牲,也有些初看很干燥的书他必须咬定牙关去硬啃,啃久了他自然还可以啃出滋味来。
(朱光潜《谈读书》)
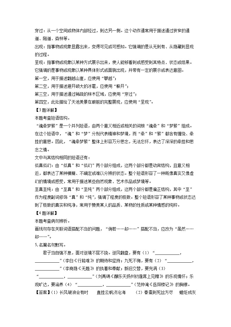
12.相较于文字表达,图表会更加直观。请将材料一中的国民阅读情况相关信息转换成图表。
13.阅读材料二,请用简洁的语言写出两条调查结论。
14.阅读以上材料,针对中学生阅读一事,请你给出三条合理建议。
【答案】12.(1)成年国民人均纸质图书阅读量(2)人均电子阅读量(3)人均纸质图书和电子书阅读量(4)纸质报纸的人均阅读量
13.未成年人图书阅读量2023年较2022年平稳提升,其中14—17周岁的青少年图书阅读量在未成年人中最多。
14.示例:①多看课外的文学著作;②和社会结合起来,把书读活;③读书不能全凭兴趣,要有计划,有系统;④可以借助新兴媒介,读一些电子书。(答出三点即可)
【解析】
【12题详解】
本题考查提炼概括。
(1)结合材料一第①段“2023年我国成年国民人均纸质图书阅读量为4.75本,略低于2022年的4.78本”可知,文中明确给出了2023年和2022年成年国民人均纸质图书阅读量的具体数据及对比情况。由此可知,(1)处应填“成年国民人均纸质图书阅读量”。
(2)结合材料一第②段“人均电子书阅读量为3.40本,高于2022年的3.33本”可知,此部分内容围绕人均电子书阅读量展开,清晰呈现了2023年和2022年这一数据的变化。由此可知,(2)处应填“人均电子阅读量”。
(3)结合材料一第②段“人均纸质图书和电子书阅读量合计为8.15本,高于2022年的8.11本”可知,该句明确提到了人均纸质图书和电子书阅读量合计的数值以及两年间的对比。由此可知,(3)处应填“人均纸质图书和电子书阅读量”。
(4)结合材料一第②段“纸质报纸的人均阅读量为13.34期(份),较2022年的14.76期(份)减少了1.42期(份)”可知,这里给出了纸质报纸人均阅读量在2023年和2022年的具体数据及变化情况。由此可知,(4)处应填“纸质报纸的人均阅读量”。
【13题详解】
本题考查图文转换。
观察材料二“未成年人图书阅读量”统计图,2022年0-8周岁未成年人读书量为10.56本,2023年为10.71本;2022年9-13周岁未成年人读书量为10.32本,2023年为10.43本;14-17周岁未成年人2022年读书量为13.15本,2023年为13.71本;0-17周岁未成年人2022年读书量为11.14本,2023年读书量为11.39本。据此可得:未成年人图书阅读量2023年较2022年平稳提升,其中14—17周岁的青少年图书阅读量在未成年人中最多。
【14题详解】
本题考查意见建议。
结合材料三第①段“爱看书的青年,大可以看看本分以外的书,即课外的书,不要只将课内的书抱住”以及材料四“有些人读书,全凭自己的兴趣……在旁人认为重要而自己不感兴味的书都一概置之不理”可知,鲁迅主张青年要多阅读课外书籍,朱光潜也提到不能仅仅凭借兴趣,要广泛阅读。而在中学阶段,阅读课外的文学著作可以拓宽视野、丰富知识、培养文学素养。由此可知,建议中学生多看课外的文学著作。
结合材料三第②段“必须和实现社会接触,使所读的书活起来”可知,读书不能仅仅局限于书本知识,要将书中内容与现实生活相联系,让书“活”起来。例如通过参加社会实践、与他人交流等方式,更好地理解书中内容,提高对知识的运用能力。所以建议中学生将读书与社会结合起来,把书读活。
结合材料四“一个人如果抱有成就一种学问的志愿,他就不能不有预定计划与系统。对于他,读书不仅是追求兴趣,尤其是一种训练、一种准备”可知,中学生在读书时不能盲目地凭借兴趣,要制定计划和系统。例如可以制定阅读计划,按照一定的顺序和目标进行阅读,这样可以避免因兴趣而导致的盲目和无序,有助于培养系统的知识体系。所以建议中学生读书不能全凭兴趣,要有计划,有系统。
(四)(15分)
阅读下面的文字,完成下面小题。
书与书房
宋曙光
①说起来,我是参加工作之后,有了报纸和杂志,有了书籍,需要有一个存放的地方,才逐渐萌生了对书房的向往。而且,随着工作年限的增长,报纸副刊编辑工作的需求,确实应该有一个像样的书房了。可是,居住条件不允许。
②上世纪七八十年代,报社编辑部没有专用书柜,条件还不允许。我的办公用书,仅是一本新华字典,桌子上除了稿件,还是稿件,个人购书都要拿回家去。这种情况维持了很久,对于书房也就向往了很久。
③我在外出约稿时,到过很多作家、诗人的家,他们的住房都很温馨,却没见过多么讲究、豪华的书房,他们的写作大都是有一张能写字的书桌就够了。在孙犁先生家,客厅里摆着一排书柜,很简朴的,玻璃门上拉着布帘,客人们来了都会见到。南窗下是一张老式的书桌,桌面上摆着些写作用具和盆花。这个客厅是多功能的,吃饭、会客、写作,有时也用来读书。
④我最早的书柜,不是购置,也不是打制,而是利用房屋设计,将墙体上原有的一处凹槽加以改造,装上石板变成能摆放三层书的书架。若干年后,搬到了新家,才置办了两组书柜,终于将到处堆放的书籍归了位。但对于心目中的书房,还是相距甚远,因为房间面积太小,连台式电脑都被迫换成笔记本电脑,很喜欢一张宽大的写字台,可至今仍是一个梦想。
⑤好在那时天天坐班,周末在家的时间毕竟有限,对书房的需求似不迫切。加之个人创作都被编辑工作占去,偶有写作灵感,身边有一支笔和一张纸就够了。做副刊编辑几十年,对读书、写作是有计划的,中国古典名著、外国名家译作,都想要购买齐全,形成规模。而写作,尽管自己有规划,却不是坐在书房里就可以实现的,我的许多诗歌作品,多数是在出访、行进之中成篇。例如,在山区老乡家的土炕上,我写过乡土诗;在赴京约稿的列车上,写过青春诗;在汶川地震的废墟旁,写过抗震诗;在漓江边的阳亭下,写过山水诗;在万米高空的飞机上,写过白云诗……
⑥可见,我对书房的定义是宽泛的,理解是随缘的,不必苛求。我不羡慕那种有着整面墙都是图书的书房,爱书的、写书的、藏书的,都希望能有一间像样的存书之所,普通人有时连住宿都成问题,哪还敢奢想什么书房?写书之人成名后,大抵是可以布置一间书房了,而藏书家的标准就是要有一定数量的藏书,豁出去自己住处逼仄,也要把书籍安顿好。至于爱书之人,无节制地买书、存书,有时还会造成家庭矛盾。倒是大学里的教授们,办公室相对宽绰,可以用来存放书籍,减缓了自家住房的压力。
⑦我工作时,是将书房分作两部分:家里和办公室。新书尽量不往家里拿,办公室便成了存书之地。每天八小时工作全在单位,办公室的两个书柜,日积月累地很快就装满了,再有书就只能放到窗台、堆放在地上,最终便形成了包围圈。我的办公桌对着一面墙,身后是一溜书,堆靠在一位编辑的桌子下边,右手就是窗台,摞起的书已漫过半截窗户了,只有左边被书挤出的一条窄道,进进出出都得小心碰脚。当我有了行政职务可以搬办公室的时候,我都没有去。原因之一,是我“搬不动”这些书,我对它们似有了情感,愿意守着它们,身在书堆中工作已成为习惯、适应了。偶有作者到编辑部来,进门便惊讶地说,这不就是《编辑部的故事》里面的场景吗?不错,这就是编辑部——真实的报纸副刊编辑部。
⑧因工作之需,书的数量不断增多,不是日进斗金,而是日进斗“书”。到我退休时,办公室里的书已多得不行,该怎么处置?我不可能全都搬回家去。这些书我不想卖,也不能卖,价格就像卖废纸,舍不得。可不卖又没人要,东联系、西联系,报社附近就有一家文化单位,但他们也不愿意接收,说是没处放。我开始发愁,这些书该怎么办?
⑨一位老朋友曾经跟我说过,他退休后,费了很大精力处理旧书:分别从三个处所分批处置,一次比一次彻底,只将极少数必备之书带在身边,其余的都“忍痛”舍掉了。我当时听了并没往心里去,可是不久,随着相熟的几位老作家去世,他们的书籍和文稿等,几乎成了“废品”,子女毫无兴趣继承父辈的书籍,这样的结局使我震撼,对书的命运心生悲悯。
⑩我对书是有感情的,年轻时尤其热情高涨,喜欢收存一些心仪的图书,但真正用到它们的时候却又很少,有些书时间一长连自己都忘记了。家里原有的存书,加上从单位带回的书又摞成书山,每到新年不得不一次次地做起减法。此时,想起那位老朋友对我说过的话,不禁有了同感。为了媒体融合,报社又将搬迁。那天,在将报纸副刊合订本封箱寄存时,我对年轻的同事说,这些报刊资料一定要保存好,毁掉就再也找不回来了。我们这个办公室,今后也是回不来了,新的编辑部不会复原这样的办公环境,还是拍个照片留作纪念吧。随着手机的几次摁动,这个见证了我们辛勤耕耘过的副刊编辑部,从此便永远留在了记忆里。
⑪至此,我对书与书房的解读,由繁到简:在劳作之后,闲暇之余,能够有一个安心之处,坐下来看几页书、写上若干文字,那就是莫大的幸福。
(有删改)
15.简要概括作者拥有过怎样的“书房”?
16.作者写孙犁先生的书房有何用意?
17.文中画波浪线的语句,应该用什么语气来朗读?并说说理由。
18.如何理解文中画直线句子的含义。
我对书房的定义是宽泛的,理解是随缘的,不必苛求。
19.文章题目能否改成“我与书房”,为什么?
【答案】15.作者工作时将书房分成两部分:家里和办公室。家里是不够理想的书房,办公室是习惯了的书房。
16.通过写孙先生以客厅为书房,具体表现一些作家对书房不那么讲究的态度,表达作者对老作家的敬佩之情。为下文写自己对书房的认识由繁到简做铺垫。
17.用自豪深情的语气。因为作者以各种场合为书房,并且创作了大量优秀的作品,排比句式能够更强烈地表达作者的自豪和欣慰之情。
18.指作者对书房的概念的认知并不局限于传统意义上的固定空间或特定形式,在作者看来,书房可以是家中的一角,也可以是办公室的一个区域,甚至可以是临时的空间,表现了作者对书房的随性态度,也表现了作者对生活的从容和淡然,表达了他对书籍和写作的热爱与执着。
19.不能。文章主要讲述了作者从早期无专用书柜而向往书房到利用房屋设计改造书架,再到退休后处理大量书籍的困惑。用“书与书房”更能全面概括主要内容。书和书房理应不可分割,所以原标题合理。
【解析】
【15题详解】
本题考查内容理解和概括。
结合④段中“我最早的书柜,不是购置,也不是打制,而是利用房屋设计,将墙体上原有的一处凹槽加以改造,装上石板变成能摆放三层书的书架。若干年后,搬到了新家,才置办了两组书柜,终于将到处堆放的书籍归了位。但对于心目中的书房,还是相距甚远,因为房间面积太小,连台式电脑都被迫换成笔记本电脑,很喜欢一张宽大的写字台,可至今仍是一个梦想”可知,作者提到,最早的书柜是利用房屋设计的凹槽改造而成的,虽然解决了书籍的存放问题,但与心目中的书房相去甚远。房间面积小,连台式电脑都被迫换成笔记本电脑,宽大的写字台更是一个遥不可及的梦想。
结合⑤段中“好在那时天天坐班,周末在家的时间毕竟有限,对书房的需求似不迫切。加之个人创作都被编辑工作占去,偶有写作灵感,身边有一支笔和一张纸就够了。做副刊编辑几十年,对读书、写作是有计划的,中国古典名著、外国名家译作,都想要购买齐全,形成规模。而写作,尽管自己有规划,却不是坐在书房里就可以实现的,我的许多诗歌作品,多数是在出访、行进之中成篇”可知,虽然家里空间有限,但作者对于书房的需求似乎并不那么迫切,因为工作占据了大部分时间,而且创作灵感往往来源于外出和行进之中。尽管如此,作者仍然有计划地购买书籍,希望形成规模,但家里的书房始终未能满足这一需求。
结合⑥段中“可见,我对书房的定义是宽泛的,理解是随缘的,不必苛求。我不羡慕那种有着整面墙都是图书的书房,爱书的、写书的、藏书的,都希望能有一间像样的存书之所,普通人有时连住宿都成问题,哪还敢奢想什么书房?写书之人成名后,大抵是可以布置一间书房了,而藏书家的标准就是要有一定数量的藏书,豁出去自己住处逼仄,也要把书籍安顿好。至于爱书之人,无节制地买书、存书,有时还会造成家庭矛盾。倒是大学里的教授们,办公室相对宽绰,可以用来存放书籍,减缓了自家住房的压力”可知,作者提到,对于书房的定义是宽泛的,理解是随缘的。在办公室,作者可以将新书尽量存放在这里,因为办公室相对宽绰,可以用来存放书籍,减缓了家庭住房的压力。这暗示了办公室在某种程度上承担了书房的功能。
结合⑦段中“我工作时,是将书房分作两部分:家里和办公室。新书尽量不往家里拿,办公室便成了存书之地。每天八小时工作全在单位,办公室的两个书柜,日积月累地很快就装满了,再有书就只能放到窗台、堆放在地上,最终便形成了包围圈。我的办公桌对着一面墙,身后是一溜书,堆靠在一位编辑的桌子下边,右手就是窗台,摞起的书已漫过半截窗户了,只有左边被书挤出的一条窄道,进进出出都得小心碰脚。当我有了行政职务可以搬办公室的时候,我都没有去”可知,作者详细描述了办公室作为书房的情景。新书尽量不往家里拿,办公室很快就被书堆满了。作者对这些书产生了情感,愿意守着它们,身在书堆中工作已成为习惯和适应。这进一步证明了办公室在作者心目中的书房地位。
综上所述,作者将书房分成家里和办公室两部分。家里的书房虽然简陋且不够理想,但仍然是作者存放书籍和偶尔写作的地方;而办公室则因为空间相对宽绰且书籍众多,逐渐成为了作者习惯了的书房。这种分法既体现了作者对于书房的渴望和追求,也反映了现实条件下的无奈和妥协。最终,作者对于书与书房的解读由繁到简,认为只要能够有一个安心之处坐下来看几页书、写上若干文字,就是莫大的幸福。
【16题详解】
本题考查内容理解和句段作用。
结合③段中“我在外出约稿时,到过很多作家、诗人的家,他们的住房都很温馨,却没见过多么讲究、豪华的书房,他们的写作大都是有一张能写字的书桌就够了。在孙犁先生家,客厅里摆着一排书柜,很简朴的,玻璃门上拉着布帘,客人们来了都会见到。南窗下是一张老式的书桌,桌面上摆着些写作用具和盆花。这个客厅是多功能的,吃饭、会客、写作,有时也用来读书”可知,作者在描述自己对外出约稿时所见到的作家、诗人家的书房时,特别提到了孙犁先生的书房。孙犁先生的书房并非专门打造,而是将客厅的一部分功能转化为写作和存放书籍的空间。这里,“客厅里摆着一排书柜,很简朴的,玻璃门上拉着布帘”,以及“南窗下是一张老式的书桌”,都描绘了一个朴素而实用的书房环境。
孙犁先生作为一位著名作家,他的书房并没有追求豪华或讲究,而是将客厅的一部分简单地布置成可以写作和存放书籍的地方。这反映了孙犁先生对于书房的实用主义态度,不以物质条件的好坏来衡量书房的价值,而是更看重书房的功能性和使用的便利性。这种态度与作者后来提到的自己对书房的认识相呼应,即书房不必苛求,重要的是能够提供一个安心阅读和写作的空间。通过描述孙犁先生的书房,作者不仅展示了老作家的生活环境和创作环境,更传递了对老作家朴素、低调、专注于创作的精神的敬佩之情。孙犁先生以客厅为书房,没有过多的物质追求,却能够创作出优秀的作品,这种精神境界值得作者和读者学习和敬仰。
结合④段中“我最早的书柜,不是购置,也不是打制,而是利用房屋设计,将墙体上原有的一处凹槽加以改造,装上石板变成能摆放三层书的书架”可知,作者通过描述孙犁先生的书房,为下文自己对于书房认识的转变做了铺垫。从最初对书房的向往和追求,到后来逐渐认识到书房的实质在于提供一个安心阅读和写作的空间,而不是物质条件的堆砌。这种认识的转变,正是基于作者对孙犁先生等老一辈作家书房态度的理解和思考。
【17题详解】
本题考查句子赏析和朗读设计。
结合“在山区老乡家的土炕上,我写过乡土诗;在赴京约稿的列车上,写过青春诗;在汶川地震的废墟旁,写过抗震诗;在漓江边的阳亭下,写过山水诗;在万米高空的飞机上,写过白云诗……”的内容,从内容上看,这句话列举了作者在不同场合、不同环境下进行创作的经历。这些经历不仅展示了作者创作的多样性和灵活性,更体现了作者对写作的热爱和执着。作者能够以各种场合为“书房”,随时随地捕捉灵感、挥洒才情,这本身就是一种值得自豪和骄傲的事情。
从情感上看,这句话表达了作者对创作成果的深情回顾和珍视。作者通过这些作品,记录了自己的生活、情感和思考,这些作品是作者心血的结晶,也是作者人生经历的重要组成部分。因此,在朗读这句话时,应该用深情的语气来表达作者对作品的珍视和怀念。
从句式上看,这句话采用了排比句式,通过列举多个场景和作品,形成了一种强烈的节奏感和韵律感。这种句式能够更强烈地表达作者的自豪和欣慰之情。
综上所述,应该用自豪深情的语气来朗读这句话,准确地传达出作者对创作的热爱、对作品的珍视以及内心的自豪和欣慰之情。
【18题详解】
本题考查内容理解。
结合⑥段中“可见,我对书房的定义是宽泛的,理解是随缘的,不必苛求。我不羡慕那种有着整面墙都是图书的书房,爱书的、写书的、藏书的,都希望能有一间像样的存书之所,普通人有时连住宿都成问题,哪还敢奢想什么书房?写书之人成名后,大抵是可以布置一间书房了,而藏书家的标准就是要有一定数量的藏书,豁出去自己住处逼仄,也要把书籍安顿好。至于爱书之人,无节制地买书、存书,有时还会造成家庭矛盾。倒是大学里的教授们,办公室相对宽绰,可以用来存放书籍,减缓了自家住房的压力”可知,这句话表明作者对书房的概念有着不同于传统认知的理解。传统上,书房往往被定义为一个固定的、专门用于阅读、写作或存放书籍的空间。然而,在作者看来,书房的定义并不局限于此。他认为书房可以是家中的一角,也可以是办公室的一个区域,甚至可以是任何能够让他安心阅读、写作或存放书籍的临时空间。这种对书房概念的宽泛理解,体现了作者对书房的随性态度,不拘泥于传统形式,更加注重实用性和灵活性。
其次,这句话中的“随缘”一词,进一步强调了作者对书房的随性态度。随缘意味着不强求、不刻意追求某种特定的形式或条件。在作者看来,书房的存在并不是必须的,也不是一种奢侈的享受,而是一种随遇而安、顺其自然的生活方式。这种态度表现了作者对生活的从容和淡然,不因为书房的缺失而感到焦虑或不安。
最后,这句话也表达了作者对书籍和写作的热爱与执着。尽管作者对书房的定义宽泛且随缘,但他对书籍和写作的热情却从未减退。他能够在任何能够安心阅读、写作的空间中创作,这种对书籍和写作的热爱与执着,是他能够不断创作出优秀作品的动力源泉。
据此概括作答即可。
【19题详解】
本题考查标题理解。
结合①段中“说起来,我是参加工作之后,有了报纸和杂志,有了书籍,需要有一个存放的地方,才逐渐萌生了对书房的向往。而且,随着工作年限的增长,报纸副刊编辑工作的需求,确实应该有一个像样的书房了。可是,居住条件不允许”可知,文章开篇即提到作者参加工作后有了存放书籍的需求,才逐渐萌生了对书房的向往。但居住条件不允许,使得这一向往难以实现。这部分内容主要围绕“书”与“书房需求”的产生展开。
结合②段中“上世纪七八十年代,报社编辑部没有专用书柜,条件还不允许。我的办公用书,仅是一本新华字典,桌子上除了稿件,还是稿件,个人购书都要拿回家去。这种情况维持了很久,对于书房也就向往了很久”可知,接着,文章讲述了上世纪七八十年代报社编辑部没有专用书柜的情况,以及作者个人购书都要拿回家去的经历,进一步强调了书房需求的迫切性,但仍然受限于居住条件。这部分依然是在讲述“书”与“书房需求”的关系。
结合③段中“我在外出约稿时,到过很多作家、诗人的家,他们的住房都很温馨,却没见过多么讲究、豪华的书房,他们的写作大都是有一张能写字的书桌就够了”,④段中“我最早的书柜,不是购置,也不是打制,而是利用房屋设计,将墙体上原有的一处凹槽加以改造,装上石板变成能摆放三层书的书架”可知,文章通过描述作者外出约稿时见到的作家、诗人的写作环境,以及自己最早利用房屋设计改造书架的经历,展现了作者对书房的向往和实际情况的差距。这部分内容虽然涉及到了书房的具体形态,但更多的是通过“书”的存放和展示来反映书房的缺失和改造。
结合⑤-⑦段中“好在那时天天坐班,周末在家的时间毕竟有限,对书房的需求似不迫切。加之个人创作都被编辑工作占去,偶有写作灵感,身边有一支笔和一张纸就够了”“可见,我对书房的定义是宽泛的,理解是随缘的,不必苛求。我不羡慕那种有着整面墙都是图书的书房”“我工作时,是将书房分作两部分:家里和办公室”可知,文章进一步讲述了作者因为工作需求书籍数量不断增多,而书房空间有限,最终形成了办公室成为存书之地的现状。这部分内容详细描述了作者与书的关系,以及书房在实际情况中的变通形式。
结合⑧-⑩段中“因工作之需,书的数量不断增多,不是日进斗金,而是日进斗‘书’”“我当时听了并没往心里去,可是不久,随着相熟的几位老作家去世,他们的书籍和文稿等,几乎成了‘废品’,子女毫无兴趣继承父辈的书籍,这样的结局使我震撼,对书的命运心生悲悯”“我对书是有感情的,年轻时尤其热情高涨,喜欢收存一些心仪的图书,但真正用到它们的时候却又很少,有些书时间一长连自己都忘记了”可知,文章最后讲述了作者退休后处理大量书籍的困惑,以及对书籍和书房的深刻感悟。这部分内容不仅涉及到了书籍的处理,也反映了作者对书房概念的重新理解和定义。
综上所述,文章主要讲述了作者从早期无专用书柜而向往书房,到利用房屋设计改造书架,再到退休后处理大量书籍的困惑,以及对书房概念的重新理解和定义。整个过程中,“书”与“书房”是两个紧密相连的主题,书房是存放书籍的空间,而书籍则是书房存在的基础。因此,用“书与书房”作为题目更能全面概括文章的主要内容。而“我与书房”虽然也涉及到了书房,但更多地强调了“我”与书房的关系,而忽略了“书”这一重要元素,因此不够全面。所以,原标题“书与书房”是合理的。
(五)名著阅读(8分)
20.阅读艾青《盼望》一诗,根据学过的关于阅读现代诗歌的方法,完成两则批注。
盼望
一个海员说,
他最喜欢的是起锚所激起的
那一片洁白的浪花……
一个海员说,
最使他高兴的是抛锚所发出的
那一阵铁链的喧哗……
一个盼望出发
一个盼望到达
1979年3月,上海
(1)批注一:立象尽意,意随字出。诗中借“______”“______”等意象,表现了新中国海员乐观豪迈的性格和敢于斗争、敢于胜利的英雄气概。
(2)批注二:对立统一,揭示哲理。诗中“一个盼望出发,一个盼望到达”表达了______的哲理。
【答案】(1)①洁白的浪花(或:浪花) ②喧哗的铁链(或:铁链)
(2)起点和终点同样重要。没有起点哪有终点,没有终点何谓起点。
【解析】
(1)本题考查学生对诗歌意象的把握。
《盼望》是现代诗人艾青于1979年3月创作的一首新诗。诗人对于大海太熟悉了。在他19岁的时候,就乘过一条邮轮漂洋过海。而后又几次出国,到过欧洲、南美洲等地。他对海员的生活也是非常熟悉的。于是作者创作了这首新诗。这首诗分为两节。第一节为两层,只对比两个海员的对话;第二节揭示海员话中所包含的意蕴。表层是海员的不同人生哲学,深层则涵盖着所有人们的不同人生态度。这首诗形象极单纯,意思却极深厚、凝重,语言干脆利落,形象生动。
结合“他最喜欢的是起锚所激起的,那一片洁白的浪花……”“一个海员说, 最使他高兴的是抛锚所发出的 那一阵铁链的喧哗……”等内容可知,这首诗以锚为中心,以起锚和抛锚两个动作为切入点,在写起锚和抛锚时,诗人又大胆地舍弃了其他的一切描绘,集中选取“洁白的浪花”和“喧哗的铁链”这两个具有象征意义的意象。起锚,是新的工作开始了,海员们盼望着去建立新的业绩,此时的“浪花”代表的“盼望”是对新中国海员乐观、豪迈的性格和敢于斗争、乐于奉献的英雄气概的赞扬;抛锚,是一次工作结束了,取得了这次航行的胜利,“铁链”代表的“盼望”是期待与向往胜利到达目的地,对困难的回答是战斗,对战斗的回答是胜利。
(2)本题考查内容理解。
在这首诗中,艾青通过两个海员的视角,展现了他们对于航海旅程的不同期待。一个海员最喜欢起锚时激起的洁白浪花,这象征着他对新旅程的渴望和出发时的激动心情。他站在旅程的起点,满怀希望地迎接着未知的挑战和冒险。而另一个海员则最高兴抛锚时发出的铁链喧哗,这代表了他对归航的期盼和到达目的地的满足。他站在旅程的终点,回顾着一路的风雨兼程,享受着归家的安宁与喜悦。
这两个场景看似对立,实则统一于人生的旅程之中。没有出发,就没有到达;没有起点,也就无所谓终点。起点是旅程的开始,是梦想起航的地方,它给予我们前进的动力和方向。而终点则是旅程的归宿,是收获与成长的见证,它让我们在回望过去时能够感受到成就与满足。
因此,起点和终点在人生旅程中同样重要。它们相互依存、相互促进,共同构成了人生的完整画卷。没有起点,就没有出发的勇气和方向;没有终点,出发就失去了意义和目标。正如诗中所表达的那样,“一个盼望出发,一个盼望到达”,起点和终点在人生的不同阶段各有其独特的价值和意义。
综上所述,这首诗通过海员的视角揭示了人生旅程中起点与终点相辅相成的哲理,强调了它们在人生中的重要性和不可或缺性。
21.请从下面选项中选择一个成语和一个人物,结合《水浒传》中相关故事情节说说你对该成语的理解。
成语:淡泊名利、重情重义、行侠仗义
人物:晁盖、宋江、鲁智深
【答案】示例:“淡泊名利”,意思是轻视外在的名声与利益,不追求名利。鲁达在做提辖之时,扶危助困伸张正义,三拳打死镇关西,丢了官职毫不在意;在活捉方腊之后,拒绝宋江回朝参加封赏的邀请。一生淡泊名利,率真不羁。
示例:“重情重义”意思是顾及友情,对朋友义字当先,不会做伤害朋友的事。鲁智深在林冲误入白虎堂后被刺配沧州的路上暗中保护、及时相救。由此可见鲁智深是一个重情重义之人。
示例:“行侠仗义”多指扶弱抑强,主持正义。鲁智深在酒店遇到落难的金氏父女,出手相助并打死了为害一方的恶霸镇关西,体现了他的侠义心肠。
【解析】本题考查名著人物形象。
《水浒传》是元末明初施耐庵编著的章回体长篇小说。 《水浒传》是第一部描写农民起义的小说,全书围绕官逼民反这一线索展开情节,表现了一群不堪暴政欺压的好汉揭竿而起,聚义水泊梁山,直至接受招安致使起义失败的全过程。
作答此题,首先明确每个成语的核心意思。“淡泊名利”强调对名利的看淡;“重情重义”突出对感情的重视;“行侠仗义”侧重于主持正义、扶弱抑强;然后从晁盖、宋江、鲁智深中选择一个人物;在《水浒传》中找到与所选人物相关的具体情节。如鲁智深三拳打死镇关西、大闹野猪林等;宋江怒杀阎婆惜、浔阳楼题反诗等;晁盖劫取生辰纲、攻打曾头市等。通过这些情节来体现成语的含义;按照“成语含义 + 人物相关情节 + 体现出的人物特点”的格式进行表述。
示例一:“淡泊名利”指不追逐名利,对名利看得很淡。晁盖本是东溪村保正,他为人豪爽,喜欢结交天下好汉。在智取生辰纲后,他拒绝了众人要将财物分给他的提议,一心想着兄弟们的情谊。后来在梁山,他也不贪图钱财,将晁盖之位让给宋江。当朝廷招安,宋江接受招安,而晁盖却对此并不热衷,他更看重兄弟间的自由和情谊。从这些情节可以看出晁盖淡泊名利,不被名利所左右,始终坚守自己内心的正义和兄弟间的情谊。
示例二:“重情重义”含义:重视情义,对朋友真诚,为朋友不惜付出。宋江在江湖上广结善缘,与许多兄弟都情深义重。当晁盖被曾头市箭射中后,宋江伤心欲绝,不顾危险,亲自率兵攻打曾头市为晁盖报仇。在兄弟们有难时,他总是挺身而出。比如在江州,宋江被押解到刑场,晁盖带领梁山好汉们不顾危险劫法场救他。宋江对兄弟的情义深厚,为了兄弟可以赴汤蹈火,他的重情重义在这些情节中表现得淋漓尽致。
示例三:“行侠仗义”含义:指通过自己的行动去维护正义,帮助弱小。鲁智深在桃花村,得知桃花山二寨主周通要强娶刘太公女儿为妻,他便假扮新娘,痛打周通。后来在瓦罐寺,遇到崔道成和丘小乙这两个恶僧为非作歹,他又与之展开激烈斗争。在救助金氏父女时,他不仅给了他们盘缠,还教训了镇关西。鲁智深凭借自己的一身武艺和正义之心,惩恶扬善,路见不平便拔刀相助,他的行侠仗义之举充分展现了他的侠义精神。
三、综合实践(10分)
22.学校团委将举办“自强不息”主题演讲比赛,请你参与活动。
【活动宣传】
(1)活动海报上需要呈现这次活动的主题名称,请你向主办方推荐一种字体,并说明理由。
我推荐______,理由是:_________________________。
【活动策划】
(2)请帮助主办方完善演讲比赛评分标准,补充三项。
①观点鲜明,内容突出,层次分明。
②吐字清晰,发音准确,音量合适。
③________________________
④________________________
⑤________________________
【活动感悟】
(3)在观看演讲比赛时,所有观众都受益匪浅。请你结合学习生活,谈谈对“自强不息”的认识。
【答案】(1)①示例:我选隶书 ②理由是隶书形体扁平工整,古朴厚重,象征着自强不息精神的深厚和悠久。 我选行书,理由是行书笔画流畅,行云流水,具有强烈的节奏感,带给人一种敢于开拓的激昂自信的气势。
(2)①声音清晰,声调抑扬顿挫,情绪饱满,富有表现力。 ②根据演讲内容与情感表达的需要,适当运用手势,增强演讲效果。 ③姿态放松,体态自然,落落大方。④平视前方,用眼神适时与听众交流。⑤准备的PPT画面、配乐能够与演讲内容相匹配。⑥能够处理临场突发情况。
(3)示例:自强不息是一种持续的行动,是一种永不停歇的进取精神。无论何时何地,我们都要积极地去发掘自己的潜能,学习新知识,不断挑战自我,克服困难,不断向前,在践行自强不息的人生信念中迈向辉煌的人生巅峰。
【解析】
(1)本题考查书法字体鉴赏和语言表达。开放性试题,答案不唯一。
图一是隶书,字形宽扁,横长竖短,讲究蚕头燕尾,一波三折。
图二是行书,既工整清晰,又飞洒活泼,笔画牵连,流畅自如。
选隶书:隶书字形扁平而富有张力,线条古朴而厚重,这种字体不仅传达了自强不息精神的深厚底蕴和历史传承,还通过其独特的字形结构,展现出一种不屈不挠、坚韧不拔的品格。隶书每一笔每一划都透露出沉稳与坚定,与“自强不息”所倡导的持之以恒、不断进取的精神内核高度契合。
选行书:行书笔画流畅自然,如同行云流水,展现出一种灵动而又不失力量的美感。这种字体不仅体现了自强不息精神中的灵动与变通,更通过其笔势的连贯与节奏的明快,传递出一种敢于挑战、勇于开拓的激昂自信。行书所蕴含的动态美,能够激发观众对于“自强不息”精神的共鸣,鼓励大家以更加积极的心态去面对生活中的挑战与机遇。
(2)本题考查信息提炼和补写。可以从演讲内容的深度与广度、演讲者的表现技巧以及现场效果等方面进行补充。要确保评分标准覆盖演讲的各个方面,包括内容质量、语言表达、身体语言、时间掌控等。每项标准都应尽可能具体明确,以便于评委在打分时有明确的参考依据。评分标准应具有可操作性,评委能够根据实际情况进行客观公正的评分。开放性试题,答案不唯一。
示例:
③逻辑严谨,论证有力。
④表情自然,肢体语言得当。
⑤现场互动良好,观众反应积极。
(3)本题考查语言表达能力。首先,解释“自强不息”的含义,即自觉地努力向上,永不松懈,不断地自我提升和完善。强调其蕴含的不畏艰难、勇于挑战、积极进取的精神特质。分析自强不息如何促进个人知识的积累、能力的提升,以及自信心的增强。探讨这种精神如何带来学习成绩的提高,甚至改变命运的机会。讨论自强不息的学习态度如何感染他人,形成积极向上的学习氛围。总结自强不息不仅是一种学习方法,更是一种人生态度,是对自身价值和能力的不断追求。鼓励大家在学习和生活中践行自强不息的精神,以实际行动来实现个人价值和目标。开放性试题,答案不唯一。
示例:“自强不息”这一成语,蕴含着深厚的文化底蕴和积极向上的精神力量。它不仅仅是一种口号,更是一种行动指南,一种生活态度。“自强不息”意味着自觉地努力向上,永不松懈。“自强不息”是一种宝贵的精神财富,它激励着我在学习生活中不断前行、不断进步。我相信,只要我们能够坚持这种精神,就一定能够在未来的道路上取得更加辉煌的成就。
四、写作(50分)
以下作文,任选其一。(50分)
23.作文。
题目:把泪水像珍珠一样珍藏
作文要求:文体不限(诗歌除外),文体特征明显;表达要有真情实感;不要套作,不得抄袭;不得泄露个人信息;不少于600字。
【答案】略。
24.阅读下面材料,请自选角度,写一篇文章,题目自拟。
生活中有一种“飞轮效应”,为了使静止的飞轮转动起来,一开始你必须使很大的力气,一圈圈反复地推,每转一圈都很费力,但是每一圈的努力都不会白费,飞轮会转动得越来越快。达到某一临界点后,飞轮的重量和冲力会成为推动力的一部分。这时,你无需再费更大的力气,飞轮依旧会快速转动,而且会不停地转动。
读完这则材料,你有何感想?
作文要求:文体不限(诗歌除外),文体特征明显;表达要有真情实感;不要套作,不得抄袭;不得泄露个人信息;不少于600字。
【答案】略。分类
2023年(本/份)
2022年(本/份)
(1)
4.75
4.78
(2)
3.40
3.33
(3)
8.15
8.11
(4)
13.34
14.76
纸质期刊人均阅读量
1.89
1.88
相关试卷
这是一份2024-2025学年吉林省长春市宽城区七年级上学期期末考试语文试卷(解析版),共16页。试卷主要包含了积累和运用,阅读, ,关注阅读简介和目录等内容,欢迎下载使用。
这是一份2024~2025学年吉林省长春市宽城区九年级上期末语文试卷(含答案),共12页。
这是一份吉林省长春市宽城区2025届九年级上学期期末考试语文试卷(含答案),共20页。试卷主要包含了综合性学习,材料题,阅读理解与欣赏,默写题,写作题等内容,欢迎下载使用。

