还剩5页未读,
继续阅读
上海市松江区2024-2025学年(五四学制)九年级上学期期末考试(一模) 语文试题
展开
这是一份上海市松江区2024-2025学年(五四学制)九年级上学期期末考试(一模) 语文试题,共8页。
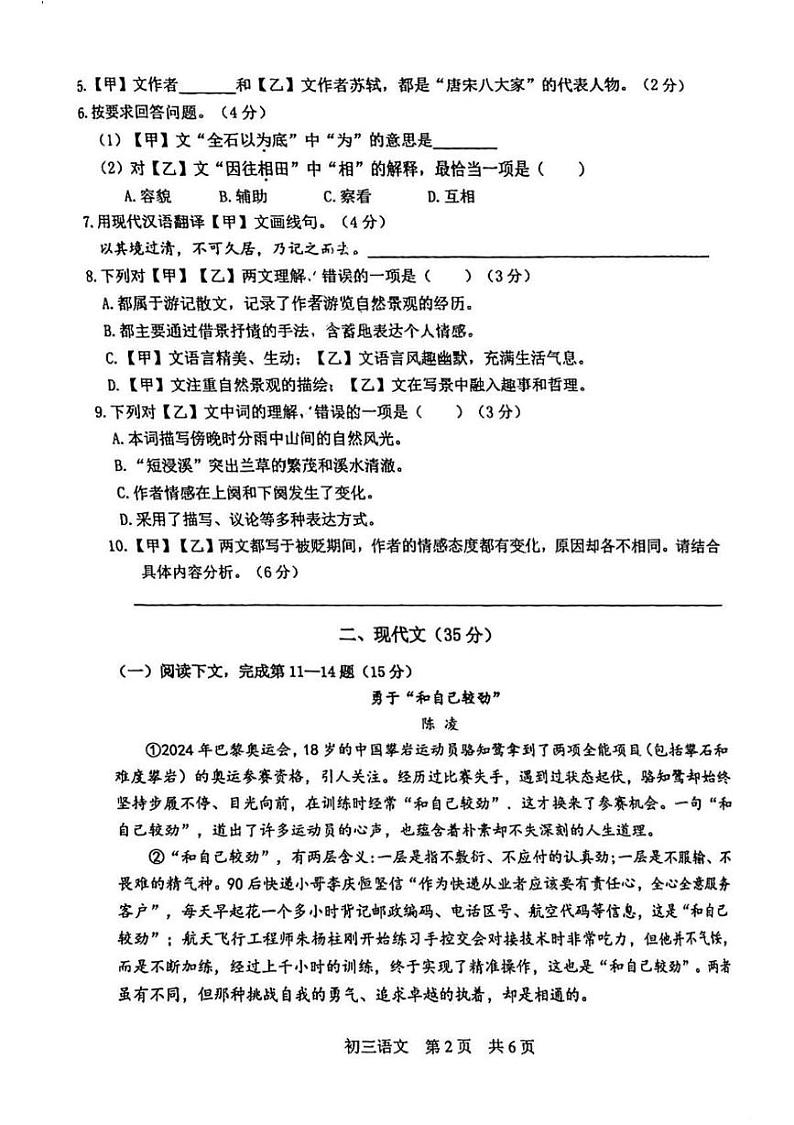
相关试卷
上海市杨浦区2024-2025学年(五四学制)九年级上学期期末(暨中考一模)语文试题:
这是一份上海市杨浦区2024-2025学年(五四学制)九年级上学期期末(暨中考一模)语文试题,共22页。试卷主要包含了名句名篇默写,文言文阅读,现代文阅读,名著阅读,填空题,语言表达,作文等内容,欢迎下载使用。
2024-2025学年上海市长宁区(五四学制)九年级上学期期末考试(一模)语文试题:
这是一份2024-2025学年上海市长宁区(五四学制)九年级上学期期末考试(一模)语文试题,共6页。
上海市松江区2024-2025学年(五四学制)九年级上学期期末考试(一模)语文试题:
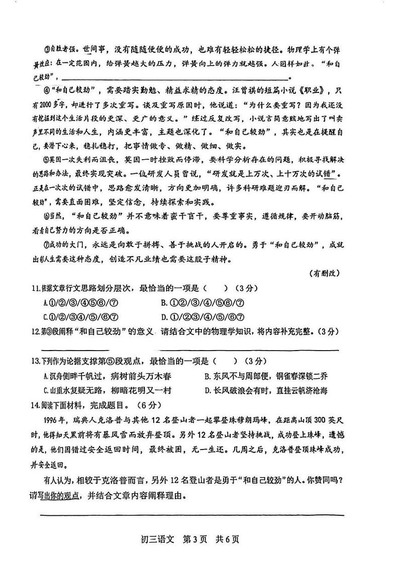
这是一份上海市松江区2024-2025学年(五四学制)九年级上学期期末考试(一模)语文试题,共6页。

