还剩3页未读,
继续阅读
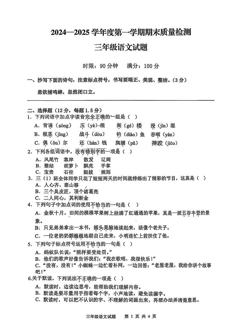
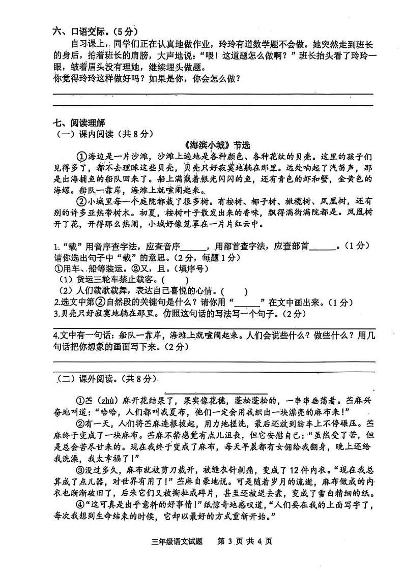
山东省泰安市新泰市2024-2025学年三年级上学期期末质量检测语文试题
展开
这是一份山东省泰安市新泰市2024-2025学年三年级上学期期末质量检测语文试题,共6页。
相关试卷
30,山东省泰安市新泰市2023-2024学年三年级上学期期末语文试题:
这是一份30,山东省泰安市新泰市2023-2024学年三年级上学期期末语文试题,共3页。
山东省泰安市新泰市2023-2024学年三年级上学期期末语文试题:
这是一份山东省泰安市新泰市2023-2024学年三年级上学期期末语文试题,共2页。
山东省泰安市新泰市2022-2023学年五年级下学期期末质量检测语文试卷:
这是一份山东省泰安市新泰市2022-2023学年五年级下学期期末质量检测语文试卷,共4页。

