


还剩8页未读,
继续阅读
所属成套资源:2024-2025学年高一上学期期末考试历史试题
成套系列资料,整套一键下载
四川省成都市蓉城联盟2024-2025学年高一上学期12月期末历史试题
展开
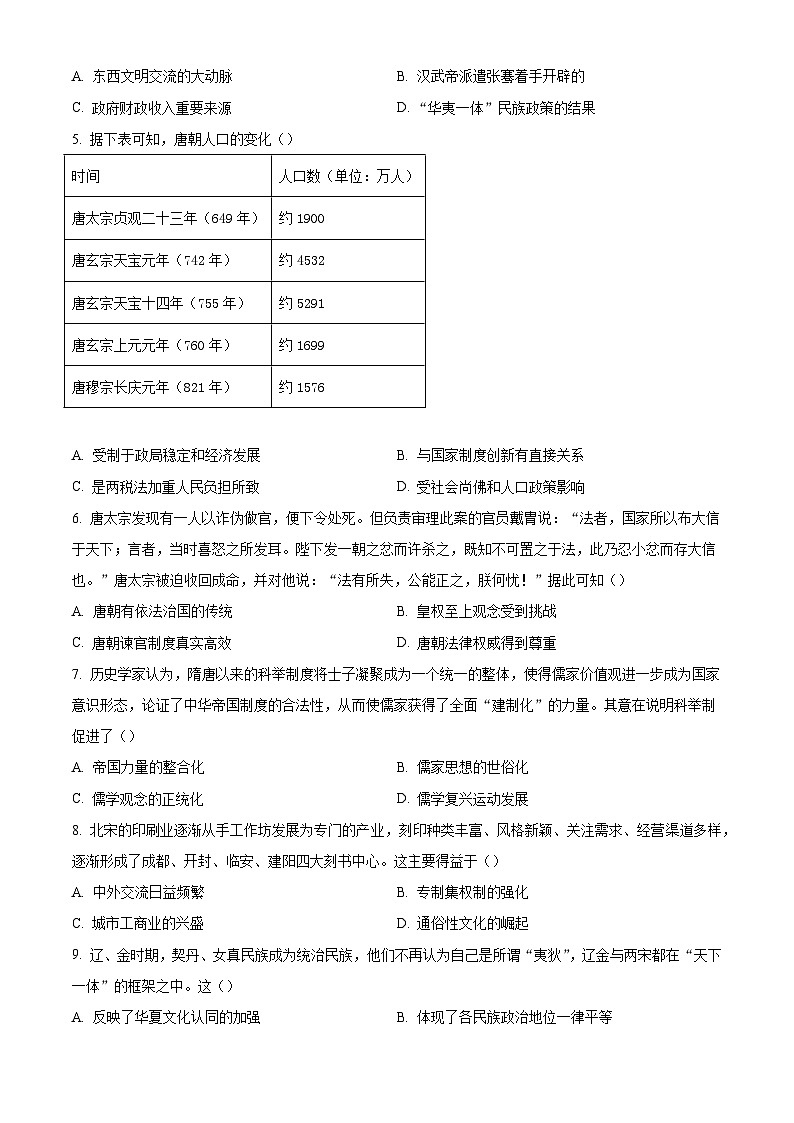
这是一份四川省成都市蓉城联盟2024-2025学年高一上学期12月期末历史试题,共11页。试卷主要包含了 据下表可知,唐朝人口的变化等内容,欢迎下载使用。
相关试卷
2024~2025学年四川省成都市蓉城联盟高一上学期12月期末历史试卷(解析版):
这是一份2024~2025学年四川省成都市蓉城联盟高一上学期12月期末历史试卷(解析版),共21页。试卷主要包含了 据下表可知,唐朝人口的变化等内容,欢迎下载使用。
四川省成都市蓉城名校联盟2024-2025学年高一上学期期末考试历史试卷(PDF版附答案):
这是一份四川省成都市蓉城名校联盟2024-2025学年高一上学期期末考试历史试卷(PDF版附答案),文件包含2024~2025学年度上期高中2024级期末考试历史试题6页pdf、2024~2025学年度上期高中2024级期末考试历史参考答案及评分标准pdf等2份试卷配套教学资源,其中试卷共11页, 欢迎下载使用。
113,四川省成都市蓉城名校联盟2023-2024学年高一上学期期末联考历史试题:
这是一份113,四川省成都市蓉城名校联盟2023-2024学年高一上学期期末联考历史试题,共15页。试卷主要包含了 宋人陈亮认为等内容,欢迎下载使用。
