


还剩31页未读,
继续阅读
湖南省长沙市望城区2024—2025学年七年级上学期期末 语文试卷(含解析)
展开
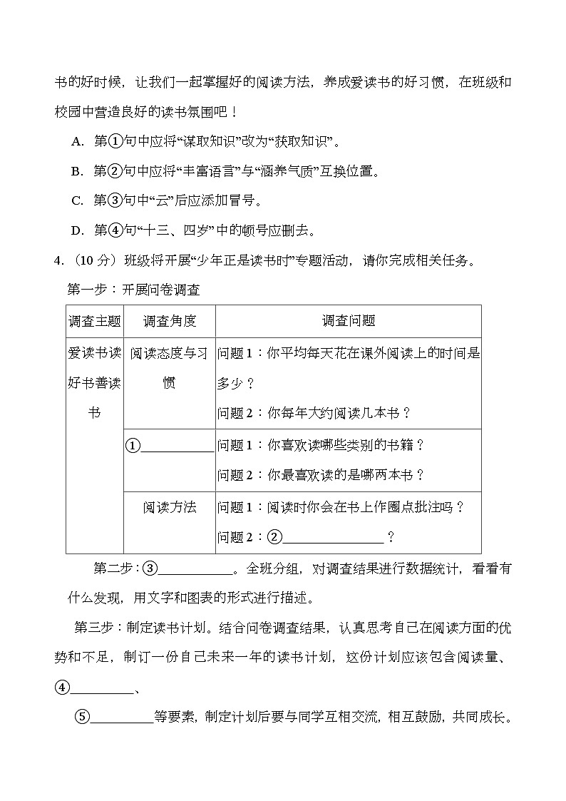
这是一份湖南省长沙市望城区2024—2025学年七年级上学期期末 语文试卷(含解析),共34页。试卷主要包含了阅读下面的诗歌,完成问题,阅读下面的文言文,完成问题,阅读下面的材料,完成问题,阅读下面的文章,完成问题,阅读回答问题等内容,欢迎下载使用。
相关试卷
湖南省长沙市2024-2025学年七年级上学期 语文期末模拟卷(含解析):
这是一份湖南省长沙市2024-2025学年七年级上学期 语文期末模拟卷(含解析),共31页。试卷主要包含了基础知识综合,名句名篇默写,语言表达,综合性学习,诗歌鉴赏,文言文阅读,现代文阅读,名著阅读等内容,欢迎下载使用。
湖南省长沙市雨花区2024-2025学年七年级上学期期末 语文试题(含解析):
这是一份湖南省长沙市雨花区2024-2025学年七年级上学期期末 语文试题(含解析),共32页。试卷主要包含了下面是小文同学代写的邀请函,对诗歌理解和分析不正确的一项是等内容,欢迎下载使用。
湖南省长沙市浏阳市2024-2025学年七年级上学期1月期末考试 语文试题(含解析):
这是一份湖南省长沙市浏阳市2024-2025学年七年级上学期1月期末考试 语文试题(含解析),共43页。试卷主要包含了阅读回答问题,古诗鉴赏,文言文阅读,文学类作品阅读等内容,欢迎下载使用。