期中考试模拟卷(二)(学生版)-高一历史上学期期中期(中外历史纲要上)
展开
这是一份期中考试模拟卷(二)(学生版)-高一历史上学期期中期(中外历史纲要上),共8页。试卷主要包含了下图为秦汉郡县乡里组织图等内容,欢迎下载使用。
考试范围:中外历史纲要(上)第1单元-第4单元
题型题量:共19题 1-15题为客观题 16-19题为主观题
注意事项:
1.答卷前,考生务必将自己的姓名、考生号等填写在答题卡和试卷指定位置上。
2.回答选择题时,选出每小题答案后,用铅笔把答题卡对应题目的答案标号涂黑。如需改动,用橡皮擦干净后,再选涂其他答案标号。回答非选择题时,将答案写在答题卡上。写在本试卷上无效。
3.考试结束后15将本试卷和答题卡一并交回。
一、选择题:本题共15小题,每小题3分,共45分。在每小题给出的四个选项中,只有一项是符合题目要求的。
1.三星堆遗址新发现的六个坑中出土了大量的青铜器、象牙和祭祀用的丝绸。而对新发现坑中的73份碳屑样品进行碳14年代检测,初步判定其中4号坑年代最有可能在公元前1199年至公元前1017年。三星堆遗址的新发现
A.反映出当时中外之间的交流频繁B.体现出社会等级分化初步显现
C.说明考古发掘就能还原真实历史D.丰富了对中华早期文明的认知
2.《诗经·北山》中有这样的记载:“普天之下,莫非王土;率土之滨,莫非王臣。”《诗经·大田》中有这样的记载:“有渰(yǎn:云兴起的样子)萋萋,兴雨祈祈,雨我公田,遂及我私。”上述材料所反映内容变化的根本原因在于
A.井田制的崩溃和私田的大量开垦B.土地私有制的确定与推动
C.生产工具的进步与生产力的发展D.政府推行了重农抑商政策
3.春秋战国时期儒、道、墨、法等几派显学相互辨难,阐述义理的中心都集中在“内圣外王”的主题上“内圣”是指人的内在道德修养,即“修身”;“外王是指参与社会政治管理,即“治国”。这表明春秋战国时期
A.诸子百家立场一致B.中国文化出现大一统趋势
C.中国文化形成了关注现实政治和人伦的特征D.中国文化摆脱了神学影响
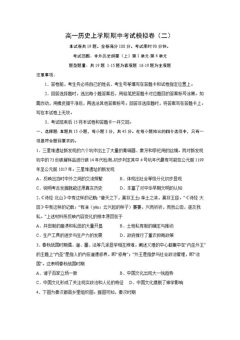
4.下图为秦汉郡县乡里组织图。据图可知,秦汉时期
A.官僚政治制度已经成熟B.地方治理体系基本形成
C.地方机构建设分权明显D.彻底消除封建割据隐患
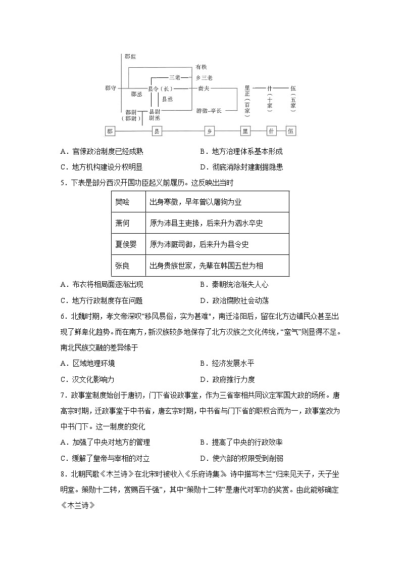
5.下表是部分西汉开国功臣起义前履历。这反映出当时
A.布衣将相局面逐渐出现B.秦朝统治渐失人心
C.地方行政制度存在问题D.政治腐败社会动荡
6.北魏时期,孝文帝深叹“移风易俗,实为甚难",南迁洛阳后,留在北方边镇民众甚至出现了鲜卑化趋势。而在南方,新汉族较多地保存了北方汉族之文化传统,“蛮气”则显得不足。南北民族交融的差异缘于
A.区域地理环境B.经济发展水平
C.汉文化影响力D.政府推行力度
7.政事堂制度始创于唐初,门下省设政事堂,作为三省宰相共同议定军国大政的场所。唐高宗时期,迁政事堂于中书省,唐玄宗时期,中书省与门下省的职权合而为一,政事堂改为中书门下。这一制度的变化
A.加强了中央对地方的管理B.提高了中央的行政效率
C.缓解了皇帝与宰相的对立D.使六部的权限受到削弱
8.北朝民歌《木兰诗》在北宋时被收入《乐府诗集》。诗中描写木兰“归来见天子,天子坐明堂。策勋十二转,赏赐百千强”,其中“策勋十二转”是唐代对军功的奖赏。由此能够确定《木兰诗》
A.记载了古代政治制度的变迁B.属于宋代文人创作的诗歌
C.在流传中融入新的历史内容D.没有研究历史的史料价值
9.钱穆在《中国历代政治得失》中写道:(北宋)金兵内侵,只中央汴京一失,全国瓦解,更难抵抗。唐代安史之乱,其军力并不比金人弱;唐两京俱失,州郡到处可以各自为战,还是有办法。作者意在论证
A.唐代藩镇制度的进步作用B.都城的区位选择意义重大
C.唐宋的地方治理互有得失D.宋朝强干弱枝的消极影响
10.北宋时,在与辽、夏等边境地区设置的贸易场所——榷场里面,书画交易只是偶然出现,并未形成气候。到了南宋时期,宋金边境的榷场遂成为书画文物由北向南回流的渠道,且兴盛起来。据此可知
A.两宋时期中国文化呈现多元化特征
B.书画回流蕴含宋人对故国依恋之情
C.南宋时期南方的书画创作手法很高
D.南宋时期南方成为全国的经济重心
11.宋元丰年间,政府颁发了我国第一部外贸法规《市舶法》,它规定:外船入港后,市舶官员登舶验货,按比例抽取实物,以“贡品”交政府;“禁榷”物资由市舶司统购包销;“博易”物资由中外商人市价买卖,运销内地。这反映出当时
A.海上丝绸之路繁荣B.中外朝贡贸易体制
C.经济重心南移完成D.确立工商皆本思想
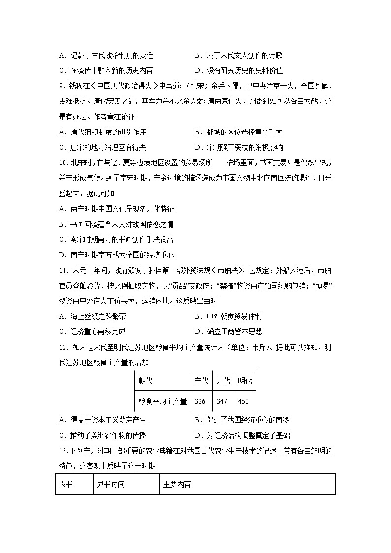
12.如表是宋代至明代江苏地区粮食平均亩产量统计表(单位:市斤)。据此可以推知,明代江苏地区粮食亩产量的增加
A.得益于资本主义萌芽产生B.促进了我国经济重心的南移
C.推动了美洲农作物的传播D.为经济结构调整奠定了基础
13.下列宋元时期三部重要的农业典籍在对我国古代农业生产技术的记述上带有各自鲜明的特色,这客观上反映了这一时期
A.农业科技最为发达B.经济重心南移完成
C.统一局面渐趋形成D.民族交融不断发展
14.明英宗时,首辅李贤以善于进言和敢言著称,但考之史实,特别是从他自己所著的《天顺日录》中可以看出,李贤之所言大都不是主动地进言,而是皇上有所询问则言之,即使有所进谏,亦是帝意所属。这反映出明代
A.内阁不具有合法性B.阁臣对皇权的依附性
C.中央行政效率低下D.官僚政治集团的腐朽
15.有学者指出:(明清时期)传统上被定位为负面性存在的“人欲”、“私”出现了180度的“坐标转位”,转而成了正面的被肯定的存在。明清时期出现的这种变化,着实令人吃惊,故而称之为“剧变”。明清时期的这一“剧变”
A.否定了程朱理学的思想体系B.动摇了封建君主专制的理论基础
C.适应了工商业发展的客观要求D.实现了“天理”与“人欲”的统一
二、非选择题(本大题共4小题,共55分)
16.(16分)西周实行的分封制是中国古代一项重要制度,阅读材料,回答问题。
材料一:西周初年的主要诸侯国
材料二:周公兼制天下,立七十一国,姬姓之国五十三——《荀子》
秦汉是中国古代专制主义中央集权确立的重要时期,此时的制度架构对中国古代社会产生了深远影响,
材料三:夏、商、周封建而延,秦郡邑而促。
材料四:秦有天下……不数载而天下大坏,其有由矣:亟役万人,暴其威刑,竭其货贿。……咎在人怨,非郡邑之制失也。
材料五:汉初郡国并行制最大的弊病就是诸侯国不可避免地要与中央皇权产生矛盾,并对皇权和国家统一构成威胁。汉文帝接受贾谊的《治安策》,“众建诸侯而少其力”,采取了诸如将齐国一分为七、把淮南国一分为三的措施。汉景帝又接受晁错的建议“削藩”,用战争方式平息了吴、楚、赵、胶东、胶西、济南、淄川等七国的叛乱。
——《读史笔记》
请回答
(1)请从材料一和材料二中归纳西周分封制的主要内容和特点。(6分)
(2)材料三和材料四认为秦朝短暂而亡的原因分别是什么?(2分)
(3)依据材料五,并结合所学,汉初“郡国并行”所引发的最大弊端是什么?汉文帝与汉景帝试图用什么方法解决之?最终汉武帝如何彻底解决了这个问题?(8分)
17.(14分)阅读材料,完成下列要求。
材料一
——杨远《西汉自北宋中国经济文化向南发展》材料二 西汉中叶,中国商人渡海到达印度半岛,购置当地奇珍。到了唐代,海外贸易得到进一步发展,在广州设置了管理海外贸易的机构——市舶司。宋代是我国海外贸易大发展的时期。当时同中国发生贸易关系的国家和地区多达数十个,进口货物在4000种以上,宋王朝在海外贸易方面的收入不断增加。宋高宗绍兴初,年收入占当时全部收入的1/20。宋代及其以后,海路已经取代陆路而成为中外经济和文化交流的主要通道。
——摘编自王嘉《两宋海外贸易发展的社会基础》
(1)依据材料一归纳表格中数据反映的历史信息,据此信息说明唐宋时期的经济现象并简述其原因。(8分)
(2)根据材料二,概括宋代海外贸易的特点。(6分)
18.(13分)阅读下列材料,回答问题。
材料一 西晋末年永嘉之乱,中原人民在阶级和民族的双重压迫下,纷纷越淮渡江,相率南下。此后中原每一次较大的政治变动,如淝水之战、刘裕北伐等,都有一次较大规模的人口南徙。据研究,截至刘宋为止,南渡人口约共有90万,占当时刘宋全境人口的1/6。西晋时北方诸州,约700余万口。南渡的90万口占其1/8强。北来的侨民集中在长江上游的成都平原、江汉流域的襄阳、江陵、武昌以及长江下游的今江苏省境内。……史书中关于“百官流亡者十八九”和“中州士女避乱江左者十六七”的记载很多。十六国以来,许多少数民族在中原与汉族杂居,一遇变乱,同样成为流动人口。波澜壮阔的人口大流动,从短时态来看是加剧了社会动乱,但它也对社会的久远进步,开辟了道路。
——改编自曹文柱等著《乾坤众生》整理
材料二
敦煌莫高窟壁画《胡旋舞》
(注:在唐朝的十部乐中,除了燕乐、清商乐外,西凉乐、天竺乐、龟兹乐、高丽乐、安国乐、疏勒乐、康国乐、高昌乐都是外来乐。除了宫廷,高官和民间大贾家中也有出现私人乐队。该图真实再现了当时的乐舞场面。)
(注:胡旋舞是来自西域游牧民族的一种舞蹈。)
(1)根据材料一,概括两晋南北朝时期人口迁徙的主要特点。结合所学知识,从经济角度分析其影响。(7分)
(2)文物是形象的历史。从材料二中提取一条历史信息并加以说明。(6分)
19.(12分)如图是《中外历史纲要》(上)中国古代史部分日录,阅读材料,回答问题。
材料
樊哙
出身寒微,早年曾以屠狗为业
萧何
原为沛县主吏掾,后来升为泗水卒史
夏侯婴
原为沛厩司御,后来升为县令史
张良
出身贵族世家,先辈在韩国五世为相
朝代
宋代
元代
明代
粮食平均亩产量
326
347
450
农书
成书时间
主要内容
陈敷《农书》
南宋绍兴十九年(1149年)
我国现存最早的专论江南地区水田农事和生产技术的综合性农书
《农桑辑要》
元世祖至元十年(1273年)
由司农司撰写的—部官方农业著作,以北方农业为研究对象
王桢《农书》
元仁宗皇庆二年(1313年)
兼论南北方农业技术,对耕作、农具、桑蚕等的记述,都顾及南北差别,致意于其相互交流
作者
相关表述
李贽
穿衣吃饭即是人伦物理。
黄宗羲
有生之初,人各自私也,人各自利也。
王夫之
人欲之大公,即天理之至正。
诸侯国
国君之姓
地理位置
晋
姬
今山西
卫
姬
今河南北部
鲁
姬
今山东南部
齐
姜
今山东北部
宋
子
今河南南部
燕
姬
今北京一带
朝代
南方
北方
人口(户)
占全国户口数比例
人口(户)
占全国人口数比例
西汉
2470685
19.8%
9985785
80.2%
唐代
3920415
43.2%
5148529
56.8%
北宋
11224760
62.9%
6624296
37.1%
相关试卷
这是一份专题过关01 从中华文明起源到秦汉统一多民族封建国家的建立与巩固(学生版)-高一历史上学期期中期(中外历史纲要上),共15页。试卷主要包含了西周实行分封制和宗法制,柳宗元在《封建论》中写道等内容,欢迎下载使用。
这是一份期中考试模拟卷(一)(学生版)-高一历史上学期期中期(中外历史纲要上)本,共12页。试卷主要包含了下表反映出春秋战国的时代主题是,董仲舒完善了天人感应的灾异说等内容,欢迎下载使用。
这是一份期中考试模拟卷(一)(教师版)-高一历史上学期期中期(中外历史纲要上),共20页。试卷主要包含了下表反映出春秋战国的时代主题是,董仲舒完善了天人感应的灾异说等内容,欢迎下载使用。

