


湖南省岳阳县第一中学2024-2025学年高一上学期12月月考历史试题(解析版)
展开
这是一份湖南省岳阳县第一中学2024-2025学年高一上学期12月月考历史试题(解析版),共13页。试卷主要包含了单选题,材料题等内容,欢迎下载使用。
1.考古发现,红山文化中心墓葬随葬玉器数量多、质量纯、选料精、体积大、工艺讲究;第三等级墓有随葬玉器和中、小型石棺;第四等级墓有讲究的石棺;附属墓只有简单的墓坑。这可以用于说明()
A.玉器是随葬必需品 B.早期国家的形成
C.墓葬地域特征明显 D.社会贫富的分化
【答案】D
【解析】
【详解】本题是单类型单项选择题。据本题主题干的设问词,可知这是本质题。据本题时间信息可知准确时空是:新石器时代晚期(中国)。根据本题材料信息可知,不同墓葬随葬品不同,中心墓葬随葬玉器数量多、质量纯、选料精、体积大、工艺讲究,第三等级墓有随葬玉器和中、小型石棺,第四等级墓只有讲究的石棺,没有玉器,附属墓只有简单的墓坑,一般无随葬品。可见,不同墓葬主人身份有所差别,属于社会贫富的分化,D项正确;第四等级墓和附属墓没有玉器,所以玉器并不是随葬的必需品,排除A项;材料仅体现了阶级的分化,并没有体现公共权力机构等因素,因此不能印证早期国家的形成,排除B项;材料并未涉及不同地域的墓葬,排除C项。故选D项。
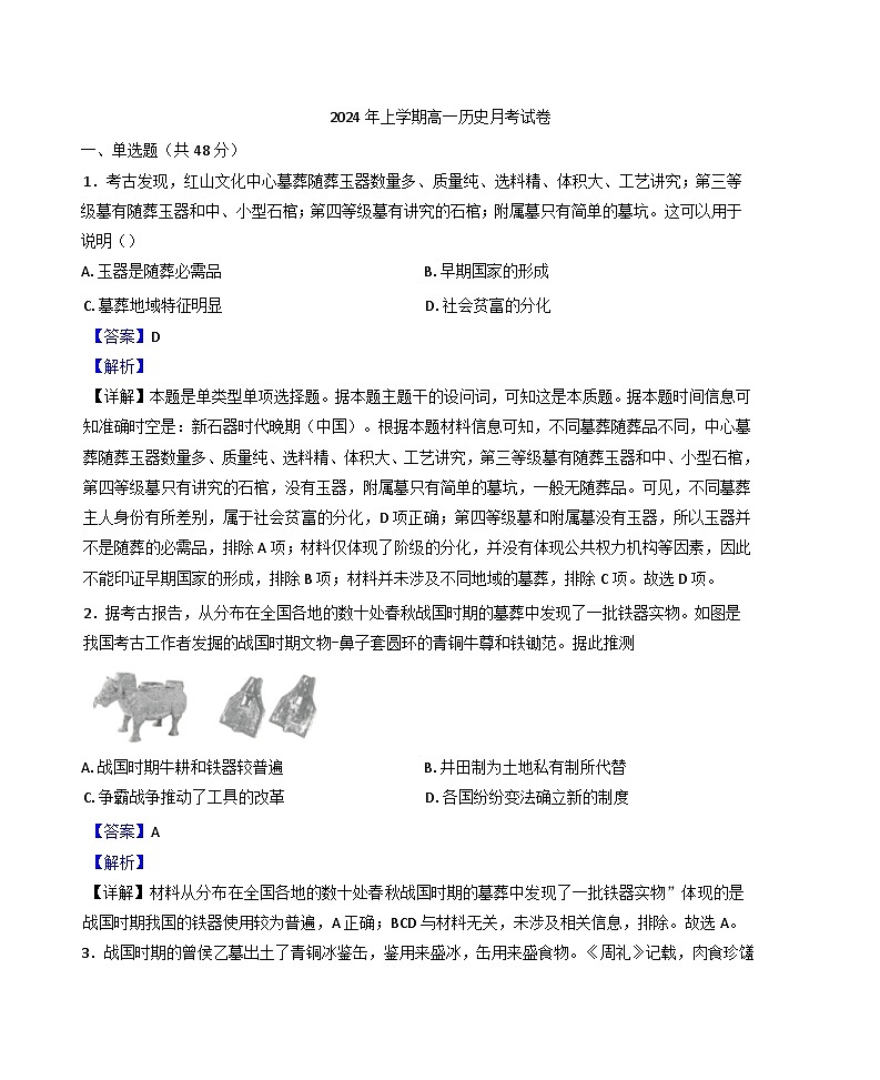
2.据考古报告,从分布在全国各地的数十处春秋战国时期的墓葬中发现了一批铁器实物。如图是我国考古工作者发掘的战国时期文物-鼻子套圆环的青铜牛尊和铁锄范。据此推测
A.战国时期牛耕和铁器较普遍 B.井田制为土地私有制所代替
C.争霸战争推动了工具的改革 D.各国纷纷变法确立新的制度
【答案】A
【解析】
【详解】材料从分布在全国各地的数十处春秋战国时期的墓葬中发现了一批铁器实物”体现的是战国时期我国的铁器使用较为普遍,A正确;BCD与材料无关,未涉及相关信息,排除。故选A。
3.战国时期的曾侯乙墓出土了青铜冰鉴缶,鉴用来盛冰,缶用来盛食物。《周礼》记载,肉食珍馐与酒水都要用冰鉴保存,祭祀时也要使用冰鉴。冰鉴缶的使用
A.体现了战国时期严格的宗法制度 B.说明青铜铸造工艺开始成熟
C.展示出贵族的日常礼仪规范 D.标志着新兴地主阶级的崛起
【答案】C
【解析】
【详解】材料“《周礼》记载,肉食珍馐与酒水都要用冰鉴保存,祭祀时也要使用冰鉴”体现的是当时贵族的日常行为规范,C项正确;材料未涉及宗法血缘关系,排除A项;B与材料无关,排除B项;军功爵制度的出现标志着新兴地主阶级的崛起,排除D项;故选C项。
4.如图为中国古代某一时期官僚体系示意图。图中所示的历史时期可能出现在
A.西周 B.战国 C.秦朝 D.西汉
【答案】D
【解析】
【详解】根据材料中的三公九卿、郡县以及侯国可知,这是郡国并行制,结合所学知识可知,这是西汉初年实行的地方行政制度,D正确;西周实行的是分封制而非郡县制,而且没有皇帝,排除A;战国时期没有出现皇帝,排除B;秦朝实行的是郡县制,排除C。
5.如表是关于秦人族源传说的相关内容。这些传说反映出秦人()
A.具有强烈的华夏认同感 B.利用神话传说加强统治
C.不断吸收借鉴其他文化 D.重视强化族群的凝聚力
【答案】A
【解析】
【详解】本题是单类型单项选择题。据本题主题干的设问词,可知这是本质题。据本题时间信息可知准确时空是:先秦(中国)。根据材料并结合所学知识可知,秦人探寻族源传说的目的是与西戎进行区分,追认华夏为先祖,A项正确;根据材料信息可知,秦人追溯族源的目的是加强华夏认同,没有体现统治者利用神话传说加强统治的信息,排除B项;材料没有体现秦文化与其他文化的交流与借鉴,无法得出“不断吸收借鉴其他文化”的结论,排除C项;材料主要体现秦人利用传说强化华夏认同感,其目的在于融入华夏体系,不是强化族群的凝聚力,排除D项。故选A项。
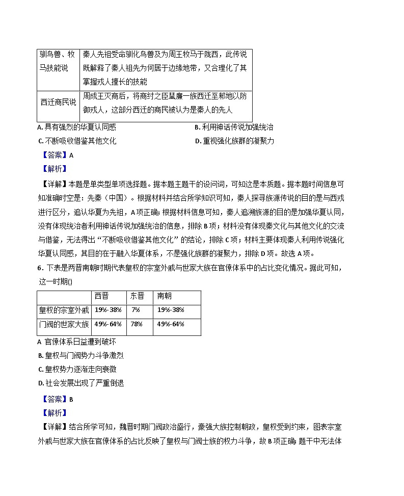
6.下表是两晋南朝时期代表皇权的宗室外戚与世家大族在官僚体系中的占比变化情况。据此可知,这一时期()
A 官僚体系日益遭到破坏
B.皇权与门阀势力斗争激烈
C.皇权势力逐渐走向衰微
D.社会发展出现了严重倒退
【答案】B
【解析】
【详解】结合所学可知,魏晋时期门阀政治盛行,豪强大族控制朝政,皇权受到约束,图表宗室外戚与世家大族在官僚体系的占比反映了皇权与门阀士族的权力斗争,故B项正确;题干中无法体现官僚体系的变化,排除A;图表反映皇权势力与土族门阀斗争的反复性,并非皇权一直走向衰落,排除C;图表信息无法得出社会发展倒退的现象,排除D。
7.《魏律》规定,“殴兄姊加至五岁刑,以明教化也。”《晋律》规定,“父在,子不得分家析财;父老,子应弃官归家供养;父亡,官吏必须终三年之丧,若居丧期间违礼要受律法制裁。”这些规定反映出
A.以儒入法的历程完成 B.司法体现出强烈的等级色彩
C.统治者崇尚严刑峻法 D.法律中渗透了儒家伦理纲常
【答案】D
【解析】
【详解】依据材料信息可知,这体现的是以尊卑长幼为刑罚轻重等级,反映出儒家伦理纲常对法律的渗透,因此D选项正确;材料无法体现这一历程完成的信息,A选项错误;材料强调的是儒家伦理对法律审判的影响,并未体现出等级色彩和严刑峻法的特征,B、C选项错误。故选D。
8.《史记》记载:齐国管仲“相地而衰征”、兴“鱼盐之利”;魏国李悝“尽地力”、“平籴法”,于是“有国强者或并群小以臣诸侯,而弱国或绝祀而灭世”。后来,秦国商鞅“废井田,开阡陌”,奖励耕战,为秦完成统一奠定基础。材料表明()
A.改革推动国家发展社会进步 B.社会的发展改变了文化风尚
C.政治变革是统一的推动力量 D.法家思想主流地位遭受挑战
【答案】A
【解析】
【详解】本题是单类型单项选择题。据本题主题干的设问词,可知这是本质题。据本题时间信息可知准确时空是:春秋战国(中国)。据本题材料可知,齐国管仲的改革、魏国李悝的改革以及秦国商鞅的改革,都在不同程度上促进了本国的发展,齐国通过“相地而衰征”、兴“鱼盐之利”,增强了国力;魏国凭借“尽地力”、“平籴法”提升了实力;秦国商鞅“废井田,开阡陌”,奖励耕战,为秦完成统一奠定基础,这些改革措施适应了当时社会发展的需求,推动了经济的发展、军事力量的增强以及政治制度的完善,从而促进了国家的发展和社会的进步,A项正确;材料主要强调的是改革对国家发展的作用,而非社会文化风尚的改变,排除B项;政治变革是推动统一的重要力量之一,但不是唯一的主要推动力量,经济、军事等方面的发展也是重要因素,并且材料内容主要强调了改革推动国家发展社会进步,排除C项;材料中各国的改革大多体现了法家思想,不能得出法家思想主流地位遭受挑战的结论,排除D项。故选A项。
9.“清乐”源自汉代乐府 俗乐,魏晋时期逐渐雅乐化,此后分散各地。河西地区的清乐与“羌胡之声”结合,南朝的清乐则与江南音乐结合,北朝曾改编清乐并由“胡人”演唱。隋代统一后重新整理了清乐,隋文帝称之为“华夏正声”。清乐的发展说明,魏晋以来
A.中原的传统文化日渐消亡 B.各民族文化互动增多,不断交融
C.汉代的礼乐制度逐步复原 D.西域文化成为南北朝文化的主流
【答案】B
【解析】
【详解】材料“河西地区的清乐与'羌胡之声”结合,南朝的清乐则与江南音乐结合,北朝曾改编清乐并由'胡人'演唱”体现的是魏晋以来各民族之间的交流融合给音乐发展带去了活力,B正确;ACD说法不符合史实,排除。故选B。
10.北魏孝文帝下诏:“魏之先出于黄帝,以土德王,故为拓跋氏。”面对迁都的质疑,他说:“黄帝以天下未定,居于涿鹿,既定之后,亦迁于河南。”北魏孝文帝的言论
A.有利于获得鲜卑族的认可 B.改变了鲜卑族的落后状态
C.证明了北魏统治者是黄帝后裔 D.有利于促进了民族交融
【答案】D
【解析】
【详解】北魏孝文帝认为魏也是黄帝的子孙,而迁都也是效仿黄帝,这些都有利于促进北魏的封建化进程,同时也有利于促进民族融合,故D项正确;北魏孝文帝的言论是有利于获得汉族的认可,排除A;其言论起不到改变落后的作用,排除B;此言论只是孝文帝的个人言论,并不能证明北魏统治者是黄帝后裔,排除C。
11.延光四年(125年),东汉安帝卒,阎皇后无子,与其兄阎显合谋,不立此前曾被立为太子的安帝庶子刘保,另选宗室之子刘懿为君。但刘懿在位不满一年又卒,宦官孙程等19人发动政变,诛杀阎显,拥立刘保继位,19名宦官皆封为侯,势力日盛。这表明,东汉时期()
A.宦官专权 B.外戚干政 C.政治黑暗 D.豪强割据
【答案】C
【解析】
【详解】本题为单类型单项选择题。从本题主题干的设问词判断这是本质题。根据本题时间信息可知准确时空为:东汉(中国)。结合本题材料与所学知识可知,阎皇后与其兄阎显合谋立刘懿为君,这体现了外戚干预朝政的情况;随后宦官孙程等人发动政变,诛杀阎显并拥立刘保继位,这些宦官因此被封侯,显示出宦官势力的增强。这一系列事件反映了东汉时期外戚和宦官轮流专权的现象,体现了这一时期的政治黑暗,C项正确;虽然最终宦官势力增强,但题目描述了外戚和宦官之间的权力斗争,并非单纯强调宦官专权,排除A项;阎皇后及其兄阎显的行为是外戚干政的具体表现,但是未涉及到宦官专政,表述不全,排除B 项;题目中并没有提到地方割据或分裂势力的问题,而是集中在中央朝廷内部的权力斗争上,排除D项。故选C项。
12.某同学以“中国古代君主专制制度的建立与发展”为主题整理了下面示意图。与甲、乙相关的史实是
①首创皇帝制度,中央官职以丞相为首,但设御史大夫、太尉相互牵制
②确立并完善了三省六部管理体制,三分相权,彼此牵制监督加强皇权
③设中书门下为最高行政机关,后设参知政事、枢密使、三司使分相权
④设军机处,议政王大臣会议、南书房相继被撤销,内阁制也名存实亡
A.①② B.②③ C.②④ D.③④
【答案】D
【解析】
【详解】结合所学知识和题干可知,甲是宋朝,因此宋朝加强君主专制的措施是二府三司制,③符合题意;乙是清朝,军机处的设置,标志着君主专制达到顶峰,④符合题意,因此D正确;①是秦朝时期设置的机构,不符合题意,A排除;②是唐朝时期设置的机构,不符合题意,BC排除。故选D。
13.《东京梦华录》记载了北宋都城汴京 一景:“亦间或有卖洗面水、煎点汤茶药者,直至天明。其杀猪羊作坊,每人担猪羊及车子上市,动即百数。”此景的出现,表明
A.经济重心开始南移 B.宽松环境利于商业繁荣
C.官营手工业的发展 D.重农抑商政策已经改变
【答案】B
【解析】
【详解】材料体现 是北宋时期商业活动突破时间限制,经营活动相对自由,B正确;A是在安史之乱后,排除;材料无关官营手工业的发展,C排除;重农抑商政策贯穿于整个封建社会,D排除。故选B。
14.清末新政期间,不仅先进的知识分子,其他社会阶层如工人、商人、新军以及部分开明官僚都在不同阶段、不同程度上参与或者卷入其中,并形成两大社会集团,革命派和立宪派。他们所具有的巨大社会影响共同构成对清政府的极大压力和威胁。这一史实表明清末新政
A.树立了资产阶级领导地位 B.客观上奠定了民主革命的社会基础
C.动摇了清政府的专制统治 D.革新了社会政治体制及其运作方式
【答案】B
【解析】
【详解】清末“新政”期间,新军在内的众多阶层参与其中,革命派和立宪派两大集团形成并构成对清政府的压力和威胁,表明清末新政客观上奠定了民主革命的社会基础B项正确;材料不能说明清末新政树立了资产阶级”领导地位,A项错误;材料不能说明清末新政“动摇了清政府的专制统治”,C项错误;清末新政并没有成功革新清政府的“政治体制及其运作方式”,D项错误。
下列是十六国到北朝时期统治者所说的话。由此可见当时()
A.北方强烈对抗南方的思想 B.普遍具有“大一统”思想
C.南北分裂带来严重的危害 D.民族政权之间激烈的斗争
【答案】B
【解析】
【详解】本题是单类型单项选择题。据本题主题干的设问词,可知这是推断题。据本题时间信息可知准确时空是:十六国和北朝(中国)。从这些统治者的言论可以看出,他们都表达了统一天下、实现大一统的愿望,苻坚提到“大同之业”,赫连勃勃谈及“统一天下”,拓跋珪和孝文帝也都强调对南方政权的贬低和征服,这些都反映出历史时期对统一的追求,B项正确;材料体现了分裂时期,北方政权对统一的追求,并非北方强烈对抗南方,排除A项;材料只涉及分裂时期的十六国到北朝的政权都有统一的追求,没有涉及分裂带来的危害,排除C项;材料虽然涉及北方政权追求统一,但没有涉及民族政权之间的斗争情况,排除D项。故选B项。
16.1895年,中国有三个人各自做出自己一生最重要的选择:康有为选择了变法,孙中山选择了革命,张謇选择了实业。造成这种现象的共同原因是
A.甲午战争后民族危机空前严重 B.清政府成为洋人的朝廷
C.西方启蒙思想的传播和影响 D.各自代表不同的阶级利益
【答案】A
【解析】
【详解】结合所学内容可知,无论是变法、革命还是实业,其目的都是为了挽救民族危机,意图实现中国的民族独立和国家富强,所以造成这种现象的共同现象是因为1895年清政府在甲午中日战争中战败后导致民族危机空前严重,故选A;清政府成为洋人的朝廷是1901年《辛丑条约》签订后,排除B;启蒙思想中没有实业救国的内容,所以不是张謇选择实业的原因,排除C;他们都属于资产阶级,排除D。故选A。
二、材料题(共52分)
17.阅读材料,完成下列要求
材料北宋文学家苏轼(1037~1101),也是北宋时期儒学的代表人物。他的儒学著述之功,主要凝聚于《易传》《书传》《论语说》三部著作。《书传》完全撰写于海南儋州,其他两部也是在儋州最终修订完成。苏轼在儋州创作的诗词、赋、杂记等各类诗文作品,记录了自己的生活经历、内心情感,以及海南岛的自然风光和风土民情。在海南期间,虽然受制于诸多条件,苏轼仍“不免时时弄笔翰”。现存于台北“故宫博物院”的《渡海帖》,是苏轼在海南时期书法作品中唯一的存世墨迹。苏轼之前,虽有来自中原的有识之士在海南提倡文化教育,但无实质性的效果。苏轼居儋期间,大力传播中原文化,推行教育,在其身边聚集了一批好学青年,尤其是琼州学子姜唐佐,专程至儋州向苏轼求学。临别时,苏轼写诗赠云:“沧海何曾断地脉,白袍端合破天荒。”鼓励他说:“子异日登科,当为子成此篇。”后来,姜唐佐果然中举,改写了在此之前海南岛从来没有本土籍举人的历史。
-摘编自李景新《论苏东坡的海南功业》等
(1)根据材料,概括苏轼在海南的主要业绩。
(2)根据材料并结合所学知识,说明苏轼对宋词的突出贡献。
【答案】(1)业绩:①推广、传播、研究儒学;②写作诗文或创作了诗词、赋、杂记等各类诗文作品;③创作书法或创作了《渡海帖》等书法作品;④推动了文化教育的发展。
(2)贡献:①宋词豪放派的开创者;②拓宽了宋词的抒写题材范围。
【解析】
【详解】(1)业绩:根据主要凝聚于《易传》《书传》《论语说》三部著鵂出推广、传播、研究儒学;根据“苏轼在儋州创作的诗词、赋、杂记等各类诗文作品,记录了自己的生活经历、内心情感,以及海南岛的自然风光和风土民情。”得出写作诗文或创作了诗词、赋、杂记等各类诗文作品;根据“在海南期间,虽然受制于诸多条件,苏轼仍不免时时弄笔翰”。现存于台北故宫博物院”的《渡海帖》得出创作书法或创作了《渡海帖》等书法作品;根据“苏轼居儋期间,大力传播中原文化,推行教育,在其身边聚集了一批好学青年,尤其是琼州学子姜唐佐,专程至儋州向苏轼求学。”得出推动了文化教育的发展。
(2)贡献:根据所学可得出他是宋词豪放派的开创者;拓宽了宋词的抒写题材范围等方面。
18.阅读材料,回答问题。
材料一:春秋大一统者,天地之常经,古今之通谊也。今师异道,人异论,百家殊方,指意不同,是以上亡以持一统;法制数变,下不知所守。臣愚以为,诸不在六艺之科孔子之术者,皆绝其道,勿使并进。邪辟之说灭息,然后统纪可一而法度可明,民知所从矣。
-董仲舒
材料二:宇宙之间一理而已。天得之而为天,地得之而为地,凡生于天地之间者,又各得之以为性;其张之为三纲,其纪之为五常,盖皆此理之流行,无所适而不在。
-朱熹
材料三:儒家学说中有下列名言警句:“民为邦本“民为贵,社稷次之,君为轻”“博施济众”“春秋大一统者,天地之常经、古今之通谊也”“养浩然之气”“舍生取义”“施仁政于民,省刑罚、薄赋敛”。
(1)根据材料一概括董仲舒的主张。这一主张对儒学地位产生了什么影响?
(2)根据材料二和所学知识,指出宋代理学的核心思想及本质。
(3)根据材料三,说明儒家思想在当代构建和谐社会中的价值。
【答案】(1)主张:罢黜百家,独尊儒术。影响:确立了儒学在中国传统文化中的主流地位。
(2)核心思想:理是本原;“存天理,去人欲”。本质:儒家伦理道德
(3)有利于维护国家统一和社会安定;有利于培养现代公民的公德意识;以人为本,和为贵的思想有利于和谐社会建设;民本思想有利于“三农”问题的解决;“义利观”有利于社会主义市场经济的完善
【解析】
【详解】(1)主张:根据材料一中“诸不在六艺之科孔子之术者,皆绝其道,勿使并进。邪辟之说灭息,然后统纪可一而法度可明,民知所从矣”等信息,结合所学知识可知,董仲舒的主张是罢黜百家,独尊儒术。影响:根据所学知识可知,,董仲舒的主张对儒学地位产生的主要影响是确立了儒学在中国传统文化中的主流地位。
(2)核心:根据材料二中“宇宙之间一理而已。......张之为三纲,其纪之为五常,盖皆此理之流行,无所适而不在”,结合所学知识可知宋代理学的核心思想是理是本原;“存天理,去人欲”。本质:根据所学知识可知,理学的本质是儒家伦理道德。
(3)价值:根据材料三中“民为邦本”民本思想,“博施济众”的社会责任感,“春秋大一统者,天地之常经、古今之通谊也”的大一统观念,“养浩然之气”、“舍生取义”的修养原则和“施仁政于民,省刑罚、薄赋敛”仁政、德政观点,结合所学知识,可知儒家思想在当代构建和谐社会中的价值主要包括:有利于维护国家统一和社会安定;有利于培养现代公民的公德意识;以人为本,和为贵的思想有利于和谐社会建设;民本思想有利于“三农”问题的解决;“义利观”有利于社会主义市场经济的完善等。
19.阅读材料,完成下列要求。
材料一宋代前期,蜀地流通以铁钱为主,这使得从事长途贸易和大宗贸易的商人为货币的支付而烦恼。11世纪初,成都16户富商联保发行了一种可以兑换铁钱的凭证-交子。它的形制规范,用统一纸张制作,并制作了特殊记号以防止假冒,任何人都能凭这张纸在参与联保的任意一家商户及其分铺换取纸上所注明的铁钱。从此交子逐渐在蜀地流通开来。
-摘编自何一民等《成都简史》
材料二古代社会早期的各种文化与娱乐活动,通常主要是特权阶层享受娱乐场所并不普遍。入宋以后在北宋汴京,人们进行娱乐活动的消遣场所茶坊和酒肆遍布大街小巷。在北宋汴京和南宋临安,早茶肆、夜茶肆亦遍布各个街巷。瓦舍相当普遍、繁盛,成为市民们流连之处。
-摘编自郭学信《论宋代城市发展的时代特征》
材料三棉花种植技术传入中国后有零星种植。南宋末,长江流域植棉渐广。元初,“置浙东、江东、江西、湖广、福建木棉提举司,民岁输木棉十万匹”。黄道婆在松江传授学自海南岛的技术,改造织机各种农书都积极推广植棉和棉纺织技术棉花成为我国纺织业的主要原料。
-摘编自白寿彝总主编《中国通史》
(1)据材料一并结合所学知识,概括宋代交子在蜀地得以流通的原因。
(2)根据材料二、概括宋代城市娱乐生活的特点。
(3)根据材料三并结合所学知识,概括指出棉花成为中国纺织业主要原料的原因。
【答案】(1)原因:蜀地的商业发展引发“钱荒”现象(或蜀地商品经济的发展);铁钱使用不便;交子的便利性与较好的防伪效果;发行者具有良好的信用。
(2)特点:享受娱乐活动的主体扩大到市民阶层;文化娱乐场所普遍;娱乐生活丰富多彩。
(3)原因:棉花种植技术引进;棉花种植面积扩大;国家政策的推动(或设置专门管理机构,或元朝统治者的重视);棉纺织技术和织机的改进与推广;农书的推广。
【解析】
【小问1详解】
本题是背景类材料分析题。时空是:宋朝(中国)。据材料-“宋代前期,蜀地流通以铁钱为主,这使得从事长途贸易和大宗贸易的商人为货币的支付而烦恼”并结合所学可知,宋朝时蜀地商业发展,货币需求量大,引发铜币短缺的“钱荒”现象,以及铁钱使用不便;据材料一“它的形制规范,用统一纸张制作,并制作了特殊记号以防止假冒”并结合所学可知,“交子”形制规范,具有很好的防伪效果;据材料一“任何人都能凭这张纸在参与联保的任意一家商户及其分铺换取纸上所注明的铁钱”并结合所学可知,交子的便利性以及发行者具有良好的信用。
【小问2详解】
本题是特点类材料分析题。时空是:宋朝(中国)。根据材料二入宋以后人们进行娱乐活动的消遣场所茶坊和酒肆遍布大街小巷。在北宋汴京和南宋临安亦遍布各个街巷”可知,文化娱乐场所普遍;根据材料二“茶坊和酒肆遍布大街小巷”早茶肆、夜茶肆亦遍布各个街巷。瓦舍相当普遍、繁盛,成为市民们流连之处”等信息可知,娱乐生活丰富多彩以及享受娱乐活动的主体扩大到市民阶层。
【小问3详解】
本题是背景类材料分析题。时空是:宋元时期(中国)。从材料三棉花种植技术传入中国后有零星种植。南宋末,长江流域植棉渐广”可以概括出棉花种植技术引进以及棉花种植面积扩大;据材料三“置浙东、江东、江西、湖广、福建木棉提举司”得出国家政策的推动(或设置专门管理机构,或元朝统治者的重视);据材料三“黄道婆在松江传授学自海南岛的技术,改造织机”得出棉纺织技术和织机的改进与推广;据材料三“各种农书都积极推广植棉和棉纺织技术”得出农书的推广。
20.粮食作为国计民生的最基本物资,在唐朝的盛衰荣辱中扮演了重要角色。阅读材料,回答问题。
材料一:唐朝建立之初。民生凋零、土地荒芜。为此,唐朝制定了严格的户籍制度,各级官吏都可能因户口脱漏而被追责。地方官辖区内婚姻及户口增多者,予以嘉奖晋升,反之予以惩戒。《唐律》特别规定:“诸部内田畴荒芜者一分笞三十”。政府还不断缩短成丁为国家服役的年限。经过一系列政策调整,政府较好地实现了土地与劳动力的紧密结合,结果“耕者益力。四海之内,高山绝壑,耒耜亦满”。关中地区久有“天府之国”的称号,但随着社会发展。“关中之地不能充分供给帝王宫卫百官俸食之需”,需通过隋唐运河调运各地粮食入关中。安史之乱后,从关中至整个黄河中下游“人烟断绝,千里萧条”。同时为征讨藩镇,唐朝军队扩张到了“兵额约九十九万。通计三户资一兵”的地步。这又导致了大量人民逃亡、匿户的频繁发生,朝廷只得将供应军粮的任务转向地方。“应须兵马、甲仗、器械、粮赐等,并于本路自供”。黄巢起义平定后,朝廷与淮南节度使闹翻。东南地区基本处于独立状态,唐朝廷就只能靠着关中的赋税苟延残喘。907年,唐亡。
-摘编自《唐朝粮食问题研究》等
材料二:唐天宝八年(749年)各道仓粮数(单位:万石)示意图
有学者认为“安史之乱后,唐朝亡于粮食危机”,根据上述材料加以说明。
【答案】河北、河南、河东地区,是唐代粮食生产和供应的主要地区,但在安史之乱后,这些地区的经济遭到严重破坏;人口大量逃亡,影响粮食生产;均田制、租调制的瓦解,中央对人口、土地的控制减弱,影响粮食供应;军队急剧扩张、藩镇割据,都加剧了粮食危机;中央对东南地区控制力减弱,江淮漕运数量大大减少;关中平原粮食不满足政府的需求,唐朝最终在缺粮的危机中走向灭亡。(任答四点)
【解析】
【详解】本题是论述题之历史事物阐释题,时空是唐朝时期。据材料二“唐天宝八年(749年)各道仓粮数(单位:万石)示意图”和材料一“安史之乱后,从关中至整个黄河中下游人烟断绝。千里萧条”可知,河北、河南、河东地区,是唐代粮食生产和供应的主要地区,但在安史之乱后,这些地区的经济遭到严重破坏;据材料一“这又导致了大量人民逃亡、匿户的频繁发生,朝廷只得将供应军粮的任务转向地方”并结合所学可知,人口大量逃亡,影响粮食生产;均田制、租调制的瓦解,中央对人口、土地的控制减弱,影响粮食供应;据材料一“同时为征讨藩镇,唐朝军队扩张到了兵额约九十九万。通计三户资一兵的地步”可知,军队急剧扩张、藩镇割据,都加剧了粮食危机;据材料一“黄巢起义平定后,朝廷与淮南节度使闹翻”可知,中央对东南地区控制力减弱,江淮漕运数量大大减少;据材料一“东南地区基本处于独立状态,唐朝廷就只能靠着关中的赋税苟延残喘”“关中之地不能充分供给帝王宫卫百官俸食之需”可知,关中平原粮食不满足政府的需求,唐朝最终在缺粮的危机中走向灭亡。传说类型
简要内容
颛项后裔说
秦人将自己的原初祖先追认为颛顼帝,从根本上否认己族是他族或“夷”
驯鸟兽、牧马技能说
秦人先祖受命驯化鸟兽及为周王牧马于陇西,此传说既解释了秦人祖先为何居于边缘地带,又合理化了其掌握戎人擅长的技能
西迁商民说
周成王灭商后,将商纣之臣蜚廉一族西迁至邾地以防御戎人,这部分西迁的商民被认为是秦人的先人
西晋
东晋
南朝
皇权的宗室外戚
19%-38%
7%
19%-38%
门阀的世家大族
49%-64%
78%
49%-64%
(前秦)苻坚
“吾每思天下不一、未尝不临食辍酮岂敢优游卒岁,不建大同之业。”
(夏)赫连勃勃
“朕方统一天下,君临万邦,可以统万名。”
(北魏)拓跋珪
“吴楚僭号,久加诛绝,君子贱其伪名,比之尘垢。”
(北魏)孝文帝
“南荡吴越,复礼万国。”
相关试卷
这是一份湖南省岳阳县第一中学2024-2025学年高二上学期12月月考历史试题(解析版),共16页。试卷主要包含了单选题,材料题,新添加的题型等内容,欢迎下载使用。
这是一份湖南省岳阳县第一中学2024-2025学年高一上学期12月月考历史试题,共6页。试卷主要包含了单选题,材料题等内容,欢迎下载使用。
这是一份湖南省岳阳县第一中学2024-2025学年高一上学期10月月考历史试题(解析版),共11页。试卷主要包含了选择题,材料题等内容,欢迎下载使用。