


还剩10页未读,
继续阅读
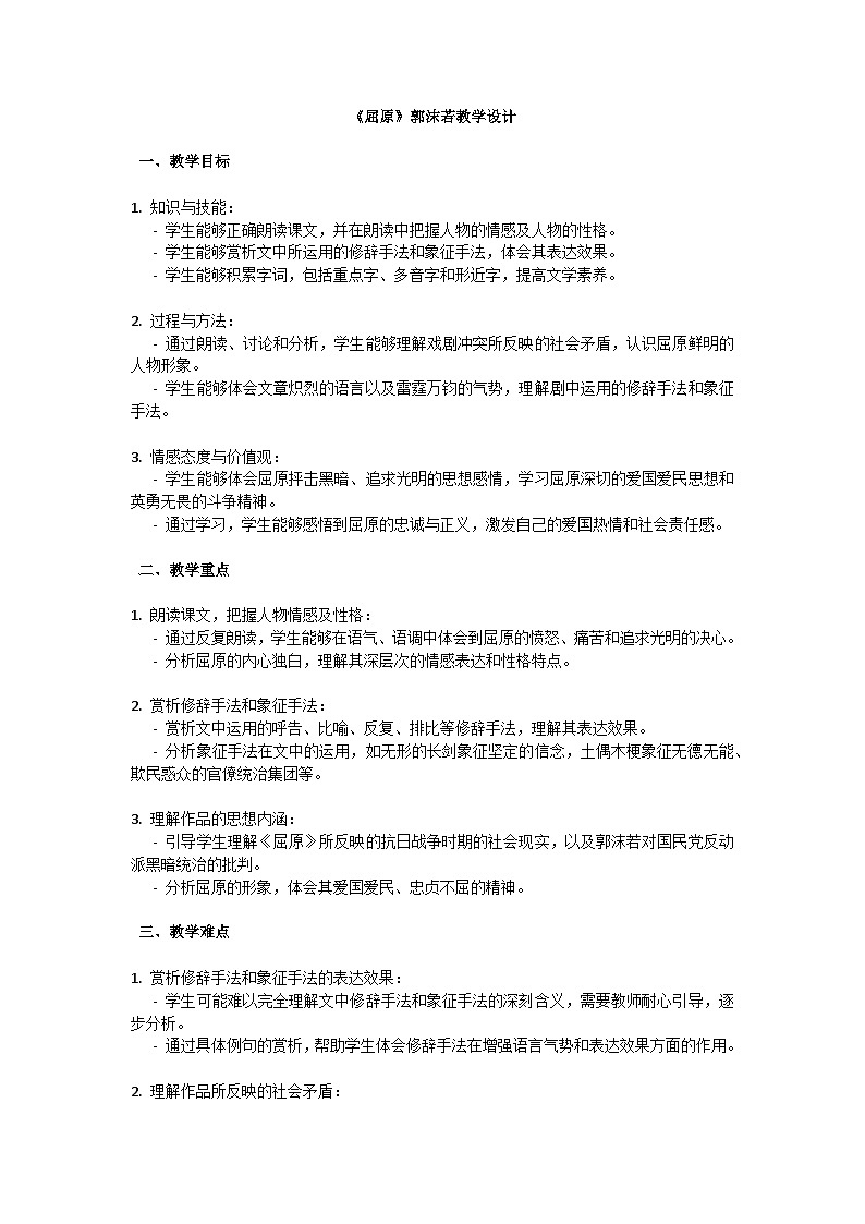
人教部编版(2024)九年级下册屈原教案
展开
这是一份人教部编版(2024)九年级下册屈原教案,共13页。教案主要包含了教学目标,教学重点,教学难点,教学方法,教学过程,教学反思,深度解析与拓展,课堂互动与合作学习等内容,欢迎下载使用。
相关教案
初中人教部编版(2024)鱼我所欲也教案:
这是一份初中人教部编版(2024)鱼我所欲也教案,共9页。教案主要包含了教学目标,教学重点,教学难点,教学方法,教学过程,课堂小结,生字词解析,原文与译文等内容,欢迎下载使用。
人教部编版(2024)九年级下册满江红小住京华教学设计及反思:
这是一份人教部编版(2024)九年级下册满江红小住京华教学设计及反思,共6页。教案主要包含了教学目标,教学重点,教学难点,教学方法,教学过程,教学反思,生字词解析,原文与译文等内容,欢迎下载使用。
初中语文人教部编版(2024)九年级下册曹刿论战教案及反思:
这是一份初中语文人教部编版(2024)九年级下册曹刿论战教案及反思,共15页。教案主要包含了教学目标,教学重点,教学难点,教学方法,教学过程, 作者介绍,生字词解析,原文等内容,欢迎下载使用。
