语文14 天文学上的旷世之争教学设计及反思
展开
这是一份语文14 天文学上的旷世之争教学设计及反思,共6页。教案主要包含了学习目标,学习过程等内容,欢迎下载使用。
1.梳理浑盖之争的基本信息,体会科学论著“问题意识”为导向的特点。
2.分析文章的征引材料,体会中国古人的科学思维和科学态度。
◇前置作业
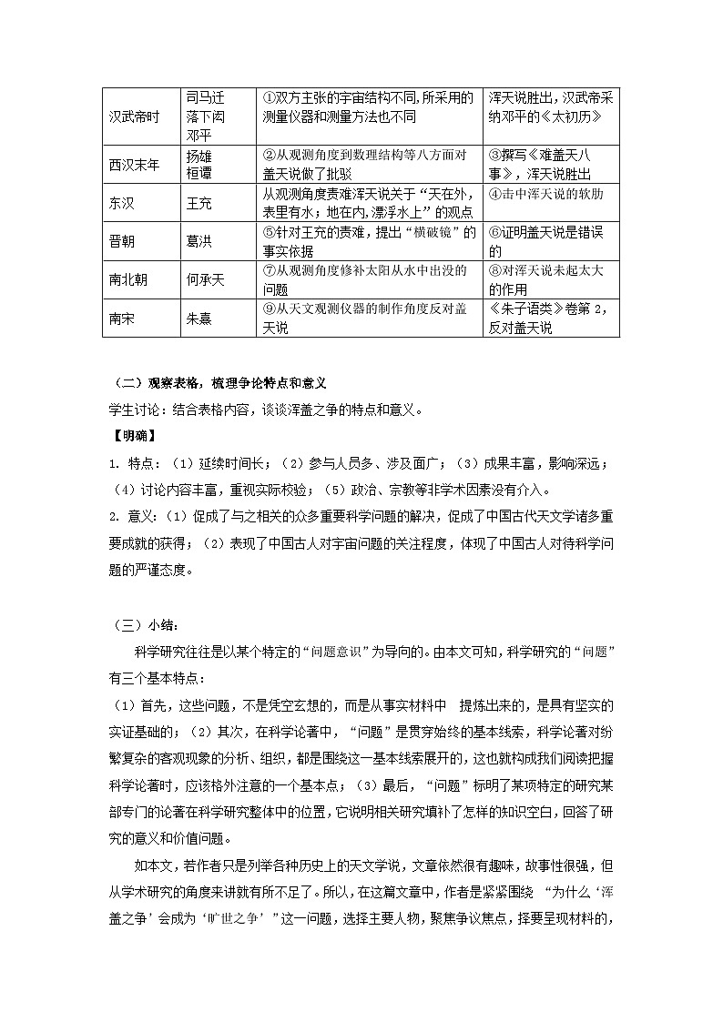
依照示例,梳理浑盖之争的争议点和争议结果,填写表格。
【学习过程】
活动一: 梳理争议点和结果,归纳争论特点和意义
(一)借助表格,梳理争议点和结果
明确
观察表格,梳理争论特点和意义
学生讨论:结合表格内容,谈谈浑盖之争的特点和意义。
【明确】
特点:(1)延续时间长;(2)参与人员多、涉及面广;(3)成果丰富,影响深远;(4)讨论内容丰富,重视实际校验;(5)政治、宗教等非学术因素没有介入。
2. 意义:(1)促成了与之相关的众多重要科学问题的解决,促成了中国古代天文学诸多重要成就的获得;(2)表现了中国古人对宇宙问题的关注程度,体现了中国古人对待科学问题的严谨态度。
小结:
科学研究往往是以某个特定的“问题意识”为导向的。由本文可知,科学研究的“问题”有三个基本特点:
首先,这些问题,不是凭空玄想的,而是从事实材料中 提炼出来的,是具有坚实的实证基础的;(2)其次,在科学论著中,“问题”是贯穿始终的基本线索,科学论著对纷繁复杂的客观现象的分析、组织,都是围绕这一基本线索展开的,这也就构成我们阅读把握科学论著时,应该格外注意的一个基本点;(3)最后,“问题”标明了某项特定的研究某部专门的论著在科学研究整体中的位置,它说明相关研究填补了怎样的知识空白,回答了研究的意义和价值问题。
如本文,若作者只是列举各种历史上的天文学说,文章依然很有趣味,故事性很强,但从学术研究的角度来讲就有所不足了。所以,在这篇文章中,作者是紧紧围绕 “为什么‘浑盖之争’会成为‘旷世之争’”这一问题,选择主要人物,聚焦争议焦点,择要呈现材料的,而不是对所有材料进行考据式梳理和呈现;而且通过探究这一问题 作者最终是为了回答了另一个更深刻的问题,那就是 “透过这场论争可以看出中国古代天文学研究具有怎样的特点呢”,从而大大提升了文章的 学术性和理论价值。
活动二:梳理征引材料,体会科学思维与态度
(一)借助表格,梳理征引材料
明确
(二)分析征引材料,体会科学思维与态度
明确
作用1:介绍学说内容
作用2:真实清晰地展示浑盖之争的波澜起伏
作用3:展示出中国古人的科学思维和科学方法
王充:“旧说,天转从地下过。今掘地一丈辄有水,天何得从水中行乎?甚不然也。”(《隋书·天文志》)
扬雄:……逐一对盖天说作了批驳。比如,他提出,按盖天说的说法,大至高,地至卑,太阳依附在天壳上运动,也是高高在上的,人之所以看到太阳从地平线下升起,是由于太阳太高了,导致人产生了视觉错误的缘故。但是即使人眼会因观察对象的距离远而产生视觉错乱,水平面和光线的传播是客观的,它们是不会出错的,那么就在高山顶上取一个水平面,以之判断日的出没。实验证明太阳确实是从水平面之下升起的,光线也是从下向上传播的,这与盖天说的推论完全相反,证明盖天说是错误的……
何承天:是故百川发源,皆自山出,由高趣下,归注于海。日为阳精,光曜炎炽,一夜入水,所经焦竭。百川归注,足以相补,故旱不为减,浸不为益。(《隋书·天文志》)
◇学习资源
反证法:通过断定与论题相矛盾的判断为假,来确立论题的真实性的论证方法。
一般步骤:设定反论题并假设它成立 从假设出发进行推理 比较推理结果与事实,得出矛盾
明确
作用4:体现出古人研究的科学原则和严谨的科学态度。
(14自然段)纵观中国古代的这场旷世学术之争,我们发现古人在这场争论中秉持着一个重要原则:判断一个学说是否正确,关键在于其是否符合实际情况,而不是看其是否遵循某种先验的哲学观念……对此,南北朝时期著名科学家祖暅的一段话可作代表:
自古论天者多矣,而群氏纠纷,至相非毁。窃览同异,稽之典经,仰观辰极,傍瞩四维,睹日月之升降,察五星之见伏,校之以仪象,覆之以晷漏,则浑天之理,信而有征。”(《隋书·天文志》)
(三)小结:通过梳理征引材料,我们再次体会到科学论著围绕“问题”分析组织材料的特点,同时我们可真实地感受到中国古人是以观察、实验所得的客观事实为基础,通过大胆假设、严密推理、事实验证解决实际问题的。而这恰恰也透露了关增建教授对中国古代天文学成就的自豪。
◇课堂总结
借助表格梳理浑盖之争的争议点和争议结果,理解其争议特点和这场争议的意义,体会科学论著围绕“问题”分析组织材料的特点;
分析文章的征引材料,体会中国古人的科学思维和科学方法,理解文章的学术价值和现实意义。
◇课后作业
1.在第16自然段,作者罗列了大量事例,请分析这些事例在文中的作用。
2.(选做题)借助图书馆或者网络上的资源,读完卡尔·萨根《宇宙》的第一章,了解作者对古人探索宇宙的历史的回溯,梳理这部分所征引的资料,以图表形式说明作用。时间
参与人物
争论点
作用
汉武帝时
司马迁 落下闳 邓平
①
浑天说胜出,汉武帝采纳邓平的《太初历》
西汉末年
扬雄
桓谭
②
③
东汉
王充
从观测角度责难浑天说关于“天在外,表里有水;地在内,漂浮水上”的观点
④
晋朝
葛洪
⑤
⑥
南北朝
何承天
⑦
⑧
南宋
朱熹
⑨
《朱子语类》卷第2,反对盖天说
时间
参与人物
争论点
作用
汉武帝时
司马迁 落下闳 邓平
①
浑天说胜出,汉武帝采纳邓平的《太初历》
西汉末年
扬雄 桓谭
②
③
东汉
王充
从观测角度责难浑天说关于“天在外,表里有水;地在内,漂浮水上”的观点
④
晋朝
葛洪
⑤
⑥
南北朝
何承天
⑦
⑧
南宋
朱熹
⑨
《朱子语类》卷第2,反对盖天说
时间
参与人物
争论点
作用
汉武帝时
司马迁 落下闳 邓平
①双方主张的宇宙结构不同,所采用的测量仪器和测量方法也不同
浑天说胜出,汉武帝采纳邓平的《太初历》
西汉末年
扬雄
桓谭
②从观测角度到数理结构等八方面对盖天说做了批驳
③撰写《难盖天八事》,浑天说胜出
东汉
王充
从观测角度责难浑天说关于“天在外,表里有水;地在内,漂浮水上”的观点
④击中浑天说的软肋
晋朝
葛洪
⑤针对王充的责难,提出“横破镜”的事实依据
⑥证明盖天说是错误的
南北朝
何承天
⑦从观测角度修补太阳从水中出没的问题
⑧对浑天说未起太大的作用
南宋
朱熹
⑨从天文观测仪器的制作角度反对盖天说
《朱子语类》卷第2,反对盖天说
材料
出处
相关学说
作用
“如诚天圆而地方,则是四角之不掩也。”
《大戴礼记·曾子天圆》
“天圆地方说”
……
……
……
材料
出处
相关学说
“如诚天圆而地方,则是四角之不掩也。
《大戴礼记·曾子天圆》
“天圆地方说”
“宣夜之书亡……”
《晋书·天文志》
宣夜说
“宣夜之学,绝无师法。”
蔡邕
宣夜说
“其言天似盖笠,地法覆槃……”
《晋书·天文志》
盖天说
《太初历之争》:天是个圆球……
盖天说、浑天说
扬雄《难盖天八事》
浑天说
“旧说,天转从地下过。……”
《晋书·天文志》
盖天说
“又日之入西方,视之稍稍去……”
《晋书·天文志》
浑天说
“是故百川发源,皆自山出……”
《晋书·天文志》
浑天说
“盖及宣夜,三说并驱;……”
《晋书·天文志》
“有能说盖天者,欲另作一盖天仪……”
《朱子语类》卷第二
浑天说
“自古论天者多矣,而群氏纠纷”
《晋书·天文志》
材料
出处
相关学说
作用
“宣夜之书亡……”
《晋书·天文志》
宣夜说
介绍学说内容
“其言天似盖笠,地法覆槃……”
《晋书·天文志》
盖天说
介绍学说内容
《太初历之争》:天是个圆球……
盖天说、浑天说
介绍学说内容
材料
出处
相关学说
作用
《太初历之争》:天是个圆球……
盖天说
浑天说
○介绍学说内容;
○作比较,说明两种学说在宇宙结构、测量仪器、测量方法、与实际天象的符合程度上的不同;
○以历法之争的结果说明浑天说对盖天说所形成的挑战
扬雄《难盖天八事》
浑天说
批驳盖天说
“旧说,天转从地下过。……”
《晋书·天文志》
盖天说
批驳浑天说
“又日之入西方,视之稍稍去……”
《晋书·天文志》
浑天说
批驳盖天说
“是故百川发源,皆自山出……”
《晋书·天文志》
浑天说
针对王充的说法,修补浑天说的漏洞
“盖及宣夜,三说并驱;……”
《晋书·天文志》
浑盖之争的影响
“有能说盖天者,欲另作一盖天仪……”
《朱子语类》卷第二
浑天说
反对盖天说
相关教案
这是一份高中语文第四单元14 天文学上的旷世之争教案及反思,共7页。
这是一份高中语文人教统编版选择性必修 下册14 天文学上的旷世之争教案,共2页。教案主要包含了选文意图,选文特点,设计思路,教学目标,导入课题,课堂安排等内容,欢迎下载使用。
这是一份高中语文人教统编版选择性必修 下册14 天文学上的旷世之争教学设计,共5页。教案主要包含了教学目标,教学方法,教学课时,随堂巩固等内容,欢迎下载使用。

