所属成套资源:【开学摸底考试】2024-2025学年初中生物八年级下学期开学摸底考试卷(多版本 多地区)
八年级生物开学摸底考(广东专用)-2024-2025学年初中八年级下学期开学摸底考试卷.zip
展开
这是一份八年级生物开学摸底考(广东专用)-2024-2025学年初中八年级下学期开学摸底考试卷.zip,文件包含八年级生物开学摸底考广东专用-2024-2025学年初中下学期开学摸底考试卷广东专用答题卡docx、八年级生物开学摸底考广东专用-2024-2025学年初中下学期开学摸底考试卷广东专用答题卡pdf、八年级生物开学摸底考广东专用全解全析docx、八年级生物开学摸底考广东专用考试版docx、八年级生物开学摸底考广东专用参考答案docx等5份试卷配套教学资源,其中试卷共35页, 欢迎下载使用。
生物·参考答案
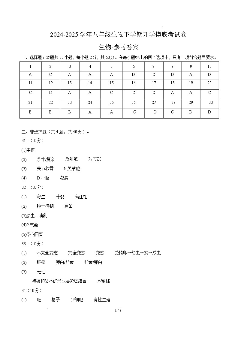
一、选择题:本题共 30 小题,每小题 2 分,共 60 分。在每小题给出的四个选项中,只有一项符合题目要求。
1
2
C
3
A
4
A
5
A
6
D
7
C
8
D
9
A
10
D
A
11
12
13
14
15
16
17
18
19
20
C
21
B
D
22
B
A
23
B
A
24
A
C
25
A
C
26
C
C
27
D
A
A
29
D
C
28
30
C
D
二、非选择题(共 4 题,共 40 分)。
31.(10 分)
(1)中枢
(2)
(3)
(4)
条件/复杂
关节软骨
D 小脑
反射弧
效应器
b 关节腔
激素
32.(10 分)
(1)
(2)
寄生
分裂
满江红
种子植物
真菌
(3)胎生、哺乳
(4)2 气囊
(5)⑤向日葵
33.(10 分)
(1)
(2)
(3)
不完全变态
完全变态
变态
受精卵→幼虫→蛹→成虫
胚盘
无性
卵白/卵黄 卵黄/卵白
接穗和砧木的形成层紧密结合
34(10 分)
(1)
水蜜桃
胚
精子
卵细胞
有性生殖
1 / 2
(2)细胞膜
(3)
(4)
高产
基因/遗传
AA 或 Aa
1/3/
双亲
2 / 2
相关试卷
这是一份八年级生物开学摸底考(湖南专用)-2024-2025学年初中八年级下学期开学摸底考试卷.zip,文件包含八年级生物开学摸底考湖南专用-2024-2025学年初中下学期开学摸底考试卷湖南专用全解全析docx、八年级生物开学摸底考湖南专用-2024-2025学年初中下学期开学摸底考试卷湖南专用考试版docx、八年级生物开学摸底考湖南专用-2024-2025学年初中下学期开学摸底考试卷湖南专用参考答案docx、八年级生物开学摸底考湖南专用-2024-2025学年初中下学期开学摸底考试卷湖南专用答题卡docx、八年级生物开学摸底考湖南专用-2024-2025学年初中下学期开学摸底考试卷湖南专用答题卡pdf等5份试卷配套教学资源,其中试卷共34页, 欢迎下载使用。
这是一份八年级生物开学摸底考(湖北专用)-2024-2025学年初中八年级下学期开学摸底考试卷.zip,文件包含八年级生物开学摸底考湖北专用全解全析docx、八年级生物开学摸底考湖北专用考试版docx、八年级生物开学摸底考湖北专用参考答案docx、八年级生物开学摸底考湖北专用答题卡docx、八年级生物开学摸底考湖北专用答题卡pdf等5份试卷配套教学资源,其中试卷共27页, 欢迎下载使用。
这是一份八年级生物开学摸底考(深圳专用)-2024-2025学年初中八年级下学期开学摸底考试卷.zip,文件包含八年级生物开学摸底考深圳专用全解全析docx、八年级生物开学摸底考深圳专用考试版docx、八年级生物开学摸底考深圳专用参考答案docx、八年级生物开学摸底考深圳专用答题卡docx、八年级生物开学摸底考深圳专用答题卡pdf等5份试卷配套教学资源,其中试卷共34页, 欢迎下载使用。

