资料中包含下列文件,点击文件名可预览资料内容
还剩3页未读,
继续阅读
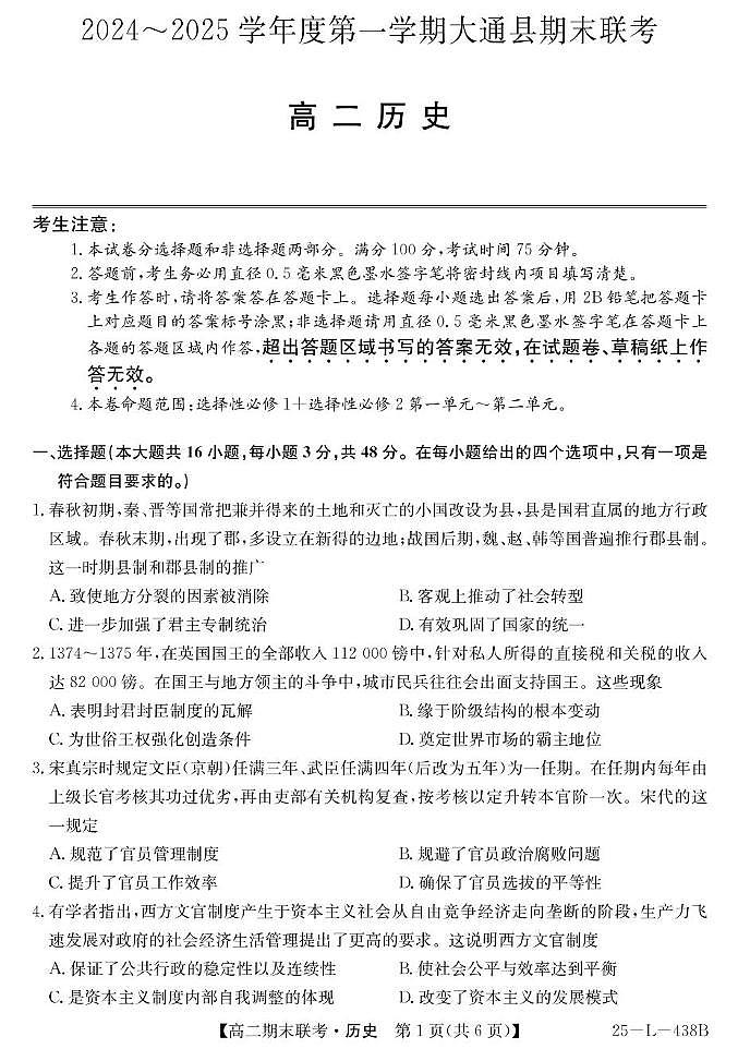
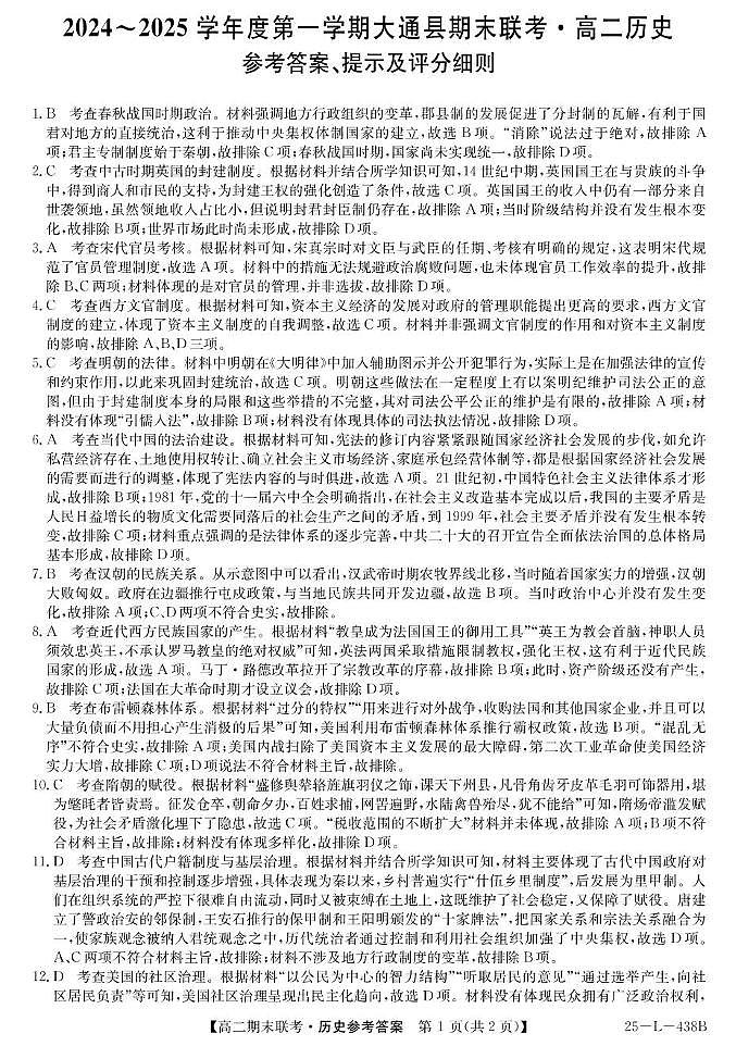
青海省西宁市大通回族土族自治县2024-2025学年高二上学期期末联考历史试卷
展开
这是一份青海省西宁市大通回族土族自治县2024-2025学年高二上学期期末联考历史试卷,文件包含25-L-438B-历史pdf、25-L-438B-历史dapdf等2份试卷配套教学资源,其中试卷共8页, 欢迎下载使用。
相关试卷
青海省西宁市大通回族土族自治县2024-2025学年高一上学期期末联考历史试卷:
这是一份青海省西宁市大通回族土族自治县2024-2025学年高一上学期期末联考历史试卷,文件包含25-L-438A-历史pdf、25-L-438A-历史DApdf等2份试卷配套教学资源,其中试卷共8页, 欢迎下载使用。
青海省西宁市大通回族土族自治县2024-2025学年高一上学期期末联考历史试题(含解析):
这是一份青海省西宁市大通回族土族自治县2024-2025学年高一上学期期末联考历史试题(含解析),共9页。试卷主要包含了本试卷分选择题和非选择题两部分,本卷命题范围,新文化运动倡导者钱玄同曾说,阅读材料,完成下列要求等内容,欢迎下载使用。
青海省西宁市大通回族土族自治县2023-2024学年高一(上)期末历史试卷(解析版):
这是一份青海省西宁市大通回族土族自治县2023-2024学年高一(上)期末历史试卷(解析版),共15页。试卷主要包含了本试卷分选择题和非选择题两部分,本卷命题范围等内容,欢迎下载使用。

