资料中包含下列文件,点击文件名可预览资料内容
还剩2页未读,
继续阅读
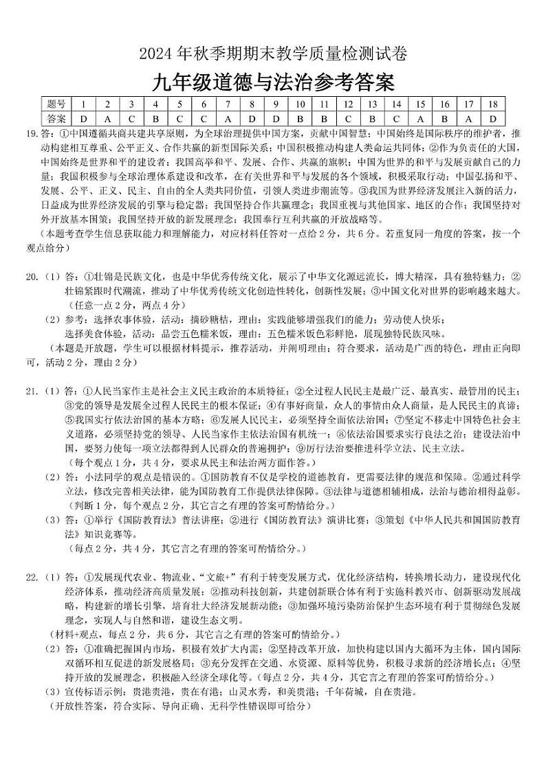
广西贵港市 2024-2025学年九年级上学期期末检测道德与法治试卷
展开
这是一份广西贵港市 2024-2025学年九年级上学期期末检测道德与法治试卷,文件包含广西贵港市2024-2025学年九年级上学期期末检测道德与法治pdf、九年级道法参考答案pdf等2份试卷配套教学资源,其中试卷共5页, 欢迎下载使用。
相关试卷
广西贵港市2024-2025学年九年级上学期期末检测道德与法治试卷:
这是一份广西贵港市2024-2025学年九年级上学期期末检测道德与法治试卷,共4页。
广西壮族自治区贵港市平南县2024-2025学年七年级上学期1月期末道德与法治试题:
这是一份广西壮族自治区贵港市平南县2024-2025学年七年级上学期1月期末道德与法治试题,共6页。
广东省汕头市潮阳区贵屿镇性统考2024-2025学年九年级上学期12月期末道德与法治试题:
这是一份广东省汕头市潮阳区贵屿镇性统考2024-2025学年九年级上学期12月期末道德与法治试题,文件包含扫描全能王2024-12-1909401pdf、答案docx等2份试卷配套教学资源,其中试卷共10页, 欢迎下载使用。

